Navigating the complexities of Autism Spectrum Disorder (ASD) can feel like a daunting journey for families, especially when it comes to managing meltdowns. 😟 But don’t worry! Effective behavior modification techniques can turn these challenging moments into valuable opportunities for growth and learning.
In this article, we’ll explore ten evidence-based strategies designed to empower caregivers and enhance the therapeutic experience. These approaches can help foster greater emotional regulation and independence in children with ASD. But how can parents implement these techniques consistently? And what challenges might they face along the way? Let’s dive in together!
At Rori Care, we understand that navigating the world of ABA therapy can be a bit overwhelming for parents. That’s why we take a data-driven approach to create customized modification plans tailored just for your child through Applied Behavior Analysis (ABA) therapy. Each plan is crafted after a thorough assessment of your child’s unique needs, ensuring that our behavior modification techniques for meltdowns in children with ASD directly address the specific triggers and actions that can lead to meltdowns. This personalized touch not only boosts the effectiveness of therapy-success rates often exceed 89%-but also empowers families like yours with actionable strategies to use at home. Think frequency recording and ABC charts to help track behaviors!
But that’s not all! We’ve integrated cutting-edge AI technology to automate progress report generation and data collection during clinical sessions. This means our clinicians can spend more time focusing on what truly matters-your child’s treatment-rather than getting bogged down in paperwork. In fact, this integration has resulted in a whopping 50% increase in time available for youth treatment! Rest assured, all data is securely stored, anonymized, and deleted after analysis, ensuring your family’s privacy while enhancing the therapy experience.
Research shows that early and intensive interventions can lead to significant advancements in communication and adaptive skills. This reinforces the importance of personalized care and behavior modification techniques for meltdowns in children with ASD in achieving positive outcomes. With about 1 in 36 youngsters diagnosed with ASD, focusing on behavior modification techniques for meltdowns in children with ASD can significantly enhance the overall therapy experience. It paves the way for meaningful progress and greater independence for each child.
We encourage parents to actively engage with these approaches to support their child’s development. Together, we can establish clear, measurable goals to monitor progress and conduct continuous assessments to adjust plans as needed. Let’s explore this journey together! We’re here to help you every step of the way!

Applied Behavior Analysis (ABA) is a powerful, evidence-based approach that helps us understand and change behaviors in a meaningful way. At its core, it uses techniques like positive reinforcement, changes to the environment, and functional behavior assessments. These behavior modification techniques for meltdowns in children with ASD not only help us identify what triggers meltdowns but also assist us in developing proactive strategies to prevent them.
For example, when we praise or reward calm behavior, it encourages kids to use their coping strategies instead of resorting to meltdowns. Isn’t that amazing? Research shows that positive reinforcement can really boost behavioral outcomes. In fact, studies reveal that over 89% of young people who receive intensive ABA therapy show significant improvements in various skills.
ABA specialists emphasize the importance of regularly using positive reinforcement techniques. This approach nurtures emotional regulation and resilience, especially in individuals with autism. By fostering a supportive environment that celebrates even the smallest successes, caregivers can effectively manage meltdowns in children with ASD through behavior modification techniques for meltdowns in children with ASD and encourage lasting behavioral change.
Plus, our behavior care engine conducts functional behavior analyses for specific behaviors and skills, automatically generating progress reports for clinicians to review. This comprehensive approach also supports individuals with learning disabilities and other conditions that can benefit from behavioral intervention.
Let’s explore this together! We’re here to help you every step of the way!

Sensory integration methods play a vital role in the implementation of behavior modification techniques for meltdowns in children with ASD, helping them manage sensory overload. One foundational strategy is creating sensory-friendly environments. Imagine spaces designed to minimize overwhelming stimuli like bright lights and loud noises - these can really trigger distress. Research shows that sensory processing issues affect a staggering 69% to 93% of youth with ASD, highlighting how important it is to customize environments to meet their unique needs.
But it doesn’t stop there! Using calming sensory tools - like weighted blankets, fidget toys, or noise-canceling headphones - can make a world of difference in a young person’s comfort level. These tools help kids self-regulate by providing sensory input that calms and anchors them during those overwhelming moments.
Another key aspect is teaching youngsters to recognize their sensory thresholds. By guiding them to notice when they’re becoming overstimulated, caregivers can encourage proactive coping strategies, such as taking breaks or engaging in calming activities. Occupational therapists stress that understanding sensory needs is crucial for utilizing behavior modification techniques for meltdowns in children with ASD and fostering independence.
Successful sensory-friendly environments often feature:
This allows kids to explore and express themselves in a safe space. By addressing sensory needs proactively, caregivers can implement behavior modification techniques for meltdowns in children with ASD to create a supportive atmosphere that reduces the likelihood of meltdowns and promotes positive behavior.
Let’s explore this together! By implementing these strategies, we can make a real difference in the lives of our children.

Establishing a consistent daily routine is so important for kids with autism. It creates a structured environment that helps them feel more secure and less anxious. Visual schedules are a fantastic tool in this journey! They allow young ones to see their daily activities and transitions, making everything feel more predictable.
Research shows that these visual timetables can significantly lower anxiety levels. In fact, organized routines lead to fewer meltdowns in about 74% of kids monitored. By providing clear expectations, visual schedules help children mentally prepare for changes, easing the stress that comes with unpredictability.
Take Olivia, for example. After her family started using a visual routine, she began navigating her day with minimal prompts. This not only boosted her confidence but also strengthened her emotional resilience. Plus, studies indicate that visual aids do more than just help with task completion; they give kids a sense of control over their surroundings.
As Rahma Hasan wisely points out, 'Establishing routines can bring numerous advantages for individuals with autism, fostering their sense of predictability, comfort, and control over their environment.' This organized approach is key to helping kids transition smoothly and effectively utilizes behavior modification techniques for meltdowns in children with asd.
So, let’s explore this together! If you’re looking for ways to support your child, visual schedules might just be the answer you need.

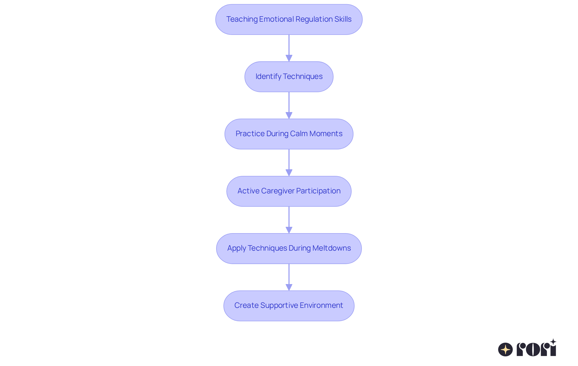
Emotional regulation skills are crucial for kids with autism to manage their feelings effectively, particularly when applying behavior modification techniques for meltdowns in children with ASD. You know, behavior modification techniques for meltdowns in children with ASD, such as deep breathing, counting, or even using calming visuals, can really help young ones identify and handle those overwhelming emotions. By applying behavior modification techniques for meltdowns in children with ASD, caregivers can create a supportive environment that emphasizes these skills.
Teaching behavior modification techniques for meltdowns in children with ASD in a structured way allows kids to practice during calm moments, making it easier for them to use these strategies when things get tough. Active participation from caregivers, as highlighted in ABA, not only strengthens behavior modification techniques for meltdowns in children with ASD but also enables families to effectively support their children's behavioral goals. Isn’t that amazing?
And here’s something to consider: when the recommended hours of ABA therapy are fully utilized with active caregiver involvement, about 90% of youngsters show significant progress! Plus, ABA therapy is the only scientifically proven treatment for autism that’s covered by insurance, which is such a relief for families on this journey.
Let’s explore this together! We’re here to help you every step of the way!

At Rori Care, we understand that parenting can be a tough journey. That’s why our parent training programs are designed to equip caregivers with essential tools and strategies, including behavior modification techniques for meltdowns in children with asd, to manage their children's behavior effectively. Through engaging workshops, we cover everything from behavior management techniques to behavior modification techniques for meltdowns in children with asd, as well as communication strategies, all aimed at reinforcing positive actions at home.
By actively involving parents in the therapeutic process, we promote a collaborative approach that not only enhances your child's progress but also strengthens family bonds. Imagine being part of a supportive community where you can share experiences and learn together!
Our caregiver education empowers families with a deeper understanding of ABA principles, helping you make informed decisions that lead to better behavioral outcomes. With the right support and knowledge, you can confidently apply behavior modification techniques for meltdowns in children with asd, which align with therapeutic goals, fostering consistency and lasting progress in your child's behavior.
Let’s explore this journey together! We’re here to help you every step of the way!

Cognitive Behavioral Therapy (CBT) is a fantastic resource for helping young individuals with autism manage their emotions and behaviors. It’s all about spotting and changing those pesky negative thought patterns that can lead to emotional distress. By guiding kids to recognize their triggers and rethink their thoughts, CBT can really help reduce the frequency and intensity of meltdowns, which are addressed effectively through behavior modification techniques for meltdowns in children with ASD.
Imagine your child practicing these skills in a safe space! Techniques like role-playing and guided discussions make it easier for them to learn and grow. Plus, this approach is especially helpful for those with Autism Spectrum Disorders, ADHD, and other behavioral challenges, utilizing behavior modification techniques for meltdowns in children with ASD. It works hand-in-hand with the personalized support from behavioral intervention services.
And here’s the best part: when caregivers are equipped with ABA principles and strategies, they can actively participate in their loved one’s development. This creates a consistent and nurturing environment that truly maximizes the benefits of interventions like CBT. Let’s explore this together! We’re here to help you every step of the way!

Social skills training is so important for helping individuals with autism connect with their peers and adults. This training often includes fun activities like role-playing, social stories, and group exercises that really boost communication and understanding of social cues. For example, role-playing can mimic real-life situations, giving young people a chance to practice their responses and build confidence in social settings. Educators often point out that behavior modification techniques for meltdowns in children with asd can not only improve interaction skills but also help prevent meltdowns by addressing feelings of isolation and frustration that many individuals with autism face.
Research shows that social skills training can really help reduce those tough feelings, leading to fewer behavioral issues. In one study, participants who engaged in structured social skills training saw their ability to socialize improve significantly, with average scores for social interactions jumping from 45.6 to 63.5 after the program. This boost in social skills is crucial, as it helps young individuals navigate social situations more smoothly, which can lower the chances of meltdowns.
Moreover, educators emphasize how vital behavior modification techniques for meltdowns in children with asd are in their training methods. They share that improving communication skills through targeted activities can lead to better emotional regulation, which ultimately supports the use of behavior modification techniques for meltdowns in children with asd. By creating a supportive environment where young individuals can practice and enhance their social skills, we can implement behavior modification techniques for meltdowns in children with asd, helping them build the confidence they need to engage successfully and reducing feelings of frustration and isolation. Plus, educating caregivers is key in this journey, equipping parents with the knowledge and strategies they need to support their child's development effectively.
Let’s explore this together! We’re here to help you every step of the way!

Mindfulness techniques like deep breathing, meditation, and sensory awareness exercises can really help kids with autism manage stress and anxiety. By guiding them to focus on the present moment and recognize their feelings without judgment, mindfulness can boost emotional regulation. With regular practice, behavior modification techniques for meltdowns in children with ASD can help empower young ones to handle overwhelming situations better, thereby reducing the chances of meltdowns.
Now, when you pair mindfulness with Applied Behavior Analysis (ABA) therapy, you’re onto something special! ABA is tailored to meet each child’s unique needs and is the only scientifically proven treatment for autism that insurance covers. It’s been shown to make a significant difference for about 90% of kids when caregivers are actively involved. This makes it a fantastic complement to mindfulness practices, especially when considering behavior modification techniques for meltdowns in children with ASD, helping to build emotional resilience.
Let’s explore this together! If you’re a parent navigating these challenges, know that you’re not alone. There are resources and support systems out there to help you every step of the way!

Collaboration with schools is so important for helping individuals with autism thrive! When parents, educators, and therapists come together, they create a supportive network that truly meets the needs of young individuals in different environments. This teamwork often leads to the development of Individualized Education Programs (IEPs), which are key to tailoring educational strategies to each student's unique challenges.
Research shows that well-implemented IEPs can really boost academic and social-emotional growth, leading to better outcomes for students with disabilities. Plus, when everyone communicates consistently, it helps ensure that behavioral strategies are applied uniformly. Isn’t that reassuring?
Recent advancements in IEP practices highlight the need for regular reviews and data-driven adjustments. This is crucial for adapting to the changing needs of the student. By keeping a collaborative approach, families can really maximize the effectiveness of interventions, supporting their child's overall development and success. Let’s explore this together!

When it comes to helping children with ASD manage meltdowns, effective behavior modification techniques are key. These strategies not only foster emotional regulation but also promote independence. By tailoring approaches to each child's unique needs, caregivers can really boost their child's ability to handle overwhelming situations. This personalized touch not only addresses specific triggers but also equips families with the tools they need for consistent support at home.
Throughout this journey, we’ve explored various techniques, like the importance of sensory integration, establishing routines, and incorporating mindfulness practices. Each of these methods helps create a structured and supportive environment, reducing the chances of meltdowns. Plus, integrating parent training programs and collaborating with schools ensures a well-rounded support system, making interventions even more effective.
As families navigate the ups and downs of autism, embracing these behavior modification techniques can lead to real progress in their children's lives. By actively participating in their development, caregivers not only strengthen their bond with their child but also help build a more inclusive and understanding community. The journey might be tough at times, but with the right strategies and support, every child can thrive and gain greater independence.
Let’s explore this together! Remember, you’re not alone in this journey, and we’re here to help you every step of the way!
What is Rori Care's approach to ABA therapy?
Rori Care uses a data-driven approach to create personalized behavior modification plans for children through Applied Behavior Analysis (ABA) therapy. Each plan is tailored after a thorough assessment of the child's unique needs.
How effective are the behavior modification techniques used at Rori Care?
The success rates of the behavior modification techniques often exceed 89%, significantly boosting the effectiveness of therapy.
What technology does Rori Care integrate into their therapy process?
Rori Care integrates cutting-edge AI technology to automate progress report generation and data collection during clinical sessions, allowing clinicians to focus more on treatment.
How does Rori Care ensure the privacy of family data?
All data collected is securely stored, anonymized, and deleted after analysis to ensure the privacy of the families while enhancing the therapy experience.
What is the significance of early and intensive interventions in ABA therapy?
Research shows that early and intensive interventions can lead to significant advancements in communication and adaptive skills, reinforcing the importance of personalized care for children with ASD.
What strategies are used in ABA therapy to manage meltdowns?
ABA therapy employs techniques such as positive reinforcement, environmental changes, and functional behavior assessments to identify triggers and develop proactive strategies to prevent meltdowns.
How does positive reinforcement impact behavior in children with ASD?
Positive reinforcement encourages children to use their coping strategies instead of resorting to meltdowns, significantly boosting behavioral outcomes.
What role do sensory integration techniques play in preventing meltdowns?
Sensory integration techniques help manage sensory overload by creating sensory-friendly environments and using calming sensory tools, which can prevent meltdowns in children with ASD.
What are some examples of calming sensory tools?
Calming sensory tools include weighted blankets, fidget toys, and noise-canceling headphones, which help children self-regulate during overwhelming moments.
How can caregivers support children in recognizing their sensory thresholds?
Caregivers can guide children to notice when they are becoming overstimulated and encourage proactive coping strategies, such as taking breaks or engaging in calming activities.