When it comes to helping our kids thrive academically, it’s all about finding the right support strategies that fit their unique learning styles. This article dives into ten effective ABA techniques that can really boost academic skills. We’re here to share valuable insights that can help both parents and educators create a nurturing learning environment.
But with so many options out there, how do you figure out which strategies will work best for your child? 🤔 Exploring this question can open doors not just to academic success, but also to personal growth for our little learners. Let’s explore this together!
At Rori Behavioral Innovations Inc., we truly understand that every child is unique. That’s why we specialize in personalized ABA therapy, focusing on what each individual needs. We start with thorough evaluations to really get to know your child’s specific academic challenges.
From there, we create tailored treatment plans designed just for them. This approach ensures that young learners receive [effective ABA techniques for improving academic skills](https://rori.care/post/10-effective-examples-of-naturalistic-teaching-in-aba-therapy), enabling them to thrive academically. We’re discussing how effective ABA techniques for improving academic skills can boost abilities such as:
Let’s explore this together! We’re here to !
Positive reinforcement is such a powerful strategy! It’s all about rewarding those desired behaviors right when they happen, which really motivates our youngsters to keep it up. For example, when a child gets praised for finishing a task, it can really boost their excitement for future learning activities. Research shows that kids who have positive interactions early on tend to have better attention spans, memory, problem-solving skills, and even language development. This approach not only builds confidence but also creates a nurturing environment where kids feel valued and inspired.
Implementing positive reinforcement can look different for everyone. It might be verbal praise, fun rewards like stickers, or even simple gestures like high-fives. These methods help create a motivating space that encourages young learners to dive into their education. Studies suggest that specific and timely recognition is way more effective than general praise, helping kids connect their actions with rewards and reinforcing those good behaviors.
As kids get used to positive reinforcement, educators can gradually reduce the frequency of rewards. This helps them learn to on their own. It’s a fantastic way to foster a growth mindset and empower kids to take charge of their learning journey by using [effective ABA techniques for improving academic skills](https://rori.care/post/10-powerful-differential-reinforcement-aba-examples-you-need-to-know), leading to better academic success and personal growth. Plus, when caregivers are equipped with effective ABA techniques for improving academic skills, they can better support their children’s behavioral goals, leading to improved outcomes and a more cohesive educational experience at home. Caregiver education is key here, as it gives parents the tools they need to make informed choices and actively engage in their child’s development.

Creating a structured learning environment is so important for helping our kids focus and cut down on distractions. When we , it can really make a difference in how they engage with their schoolwork. For instance, using visual schedules and designated work areas can help kids concentrate better on what they need to do.
Behavioral therapists often point out that tweaking the environment to lessen sensory overload - like reducing visual clutter and offering clear visual aids - can boost attention and engagement. Research shows that structured approaches, such as breaking tasks into smaller steps and providing step-by-step directions, can really help kids stay focused. These strategies incorporate effective ABA techniques for improving academic skills while creating a nurturing space for learning and supporting children with Autism Spectrum Disorders, ADHD, and other behavioral challenges in building resilience and analytical skills, ultimately leading to better academic performance.
So, where can parents start? Establishing a consistent daily routine and using visual aids can really help kids understand what’s expected of them and navigate transitions more smoothly. Let’s explore this together! We’re here to help you every step of the way!

When it comes to ABA therapy, setting individualized goals is key, and they should follow the : specific, measurable, achievable, relevant, and time-bound. For instance, imagine a goal aimed at boosting a young person's reading comprehension by completing a set number of reading exercises each week. This structured approach not only clarifies what’s expected but also empowers young individuals by making their goals feel real and achievable.
Regularly checking in on these goals is super important! It helps therapists and parents keep track of progress, celebrate wins, and tweak the treatment plan based on what the progress reports show. Did you know that when the recommended hours are fully implemented with active caregiver involvement, about 90% of youth show significant progress? That’s pretty encouraging!
As Paulina Minucci wisely puts it, 'When a young person does not reach their goal, this should be seen as an obstacle, not the end of the road.' This ongoing evaluation fosters a growth mindset, encouraging young individuals to view challenges as opportunities for learning and growth.
Utilizing effective ABA techniques for improving academic skills, like the behavior care engine and visual progress boards, can make the goal-setting process even more engaging and effective for both kids and parents. Plus, empowering caregivers with effective ABA techniques for improving academic skills not only supports their child’s behavioral goals but also aids them in making informed decisions that lead to better outcomes. Let’s explore this together!

Using data to guide therapy decisions is super important for assessing the effectiveness of [effective ABA techniques for improving academic skills](https://rori.care/post/10-effective-aba-soap-notes-examples-you-can-use-today). For example, when we keep an eye on a young person's progress in tackling math problems, we can see which strategies really work. By digging into this data, therapists can tweak their approaches, making sure the interventions fit the student’s academic needs just right.
Research shows that effective ABA techniques for improving academic skills can really boost educational strategies. Studies have found that consistent data collection leads to better academic outcomes. When therapists apply effective ABA techniques for improving academic skills, including to track a young person's performance, they can identify patterns that help them create personalized strategies, ultimately paving the way for greater academic success.
This data-driven approach not only improves interventions but also allows therapists to make timely adjustments, ensuring that each individual’s unique learning journey is well-supported. Plus, using different data collection methods, like frequency counts and ABC data tracking, gives a fuller picture of a young person's behavior and progress.
With Rori Care's innovative AI application, the time usually spent on writing reports is now focused on directly treating young individuals, making ABA therapy more efficient. This integration of AI not only simplifies data collection and analysis but also keeps ethical considerations in check, like confidentiality and informed consent, which further optimizes ABA therapy.
Let’s explore this together! We’re here to help you every step of the way!

Effective collaboration really thrives on regular communication between parents and therapists. It’s all about making sure that strategies are consistently put into practice at home and during therapy sessions. For example, when parents practice skills learned in therapy at home, it can really boost their child’s learning experience. This teamwork not only helps skills transfer across different settings but also creates a warm atmosphere that encourages kids to thrive.
Research shows that when parents get involved in their child’s therapy, they help maintain behavioral gains and improve social skills. This leads to better long-term outcomes! Techniques like using visual aids, keeping the conversation open, and scheduling regular check-ins can really strengthen this collaboration. It ensures that both parents and therapists are on the same page with their goals and strategies.
By empowering caregivers with effective ABA techniques for improving academic skills, Rori Care helps them support their loved one’s behavioral goals. This leads to informed decision-making and improved outcomes. Establishing a trusting relationship based on mutual respect and clear communication allows parents and therapists to create a nurturing environment that maximizes the effectiveness of ABA interventions.
Let’s explore this together! Your can make a world of difference!
Creating adaptive educational settings is all about meeting the unique needs of every child. Think of it as a way to tailor learning experiences that truly resonate with them! By using effective ABA techniques for improving academic skills, along with adaptive treatment strategies guided by progress reports and active caregiver involvement, we can make a real difference.
Imagine flexible seating arrangements that allow kids to find their comfort zone, or sensory breaks that help them recharge. Technology can also play a huge role - like using tablets with educational apps that engage those who might struggle with traditional teaching methods. It’s all about finding what works best for each child!
And let’s not forget about personalized plans crafted by certified behavior analysts. These plans utilize effective ABA techniques for improving academic skills, featuring measurable goals and evidence-based strategies to ensure that every learner’s journey is customized. This approach not only promotes but also helps them gain knowledge in a way that feels right for them.
So, if you’re navigating this path, remember: you’re not alone! Let’s explore this together and find the best resources to support your child’s learning journey!

When it comes to supporting our kids with autism, ADHD, and other behavioral challenges, like Discrete Trial Training (DTT) and Natural Environment Teaching (NET) can make a world of difference. DTT is especially helpful because it breaks down complex tasks into smaller, manageable steps. This way, kids can grasp new concepts more easily and feel a sense of accomplishment as they master each one.
Not only does this organized approach boost learning, but it also allows us to track progress accurately. We all want to ensure that our children’s unique needs are being met, right? Research shows that DTT can lead to significant improvements in academic skills. For instance, a study with 93 youths found that those engaged in DTT made remarkable strides in areas like language, social interaction, and daily living skills. Isn’t that encouraging?
By integrating these proven strategies, therapists can utilize effective ABA techniques for improving academic skills, thereby empowering our young ones to reach their academic goals. Plus, when caregivers are involved and educated in ABA principles, it creates a supportive environment at home. This collaboration between therapists and families is so important for fostering a space where learning and development can thrive.
So, let’s explore this together! If you’re curious about how these strategies can help your child, don’t hesitate to reach out for more information or support. We’re here to help you every step of the way!

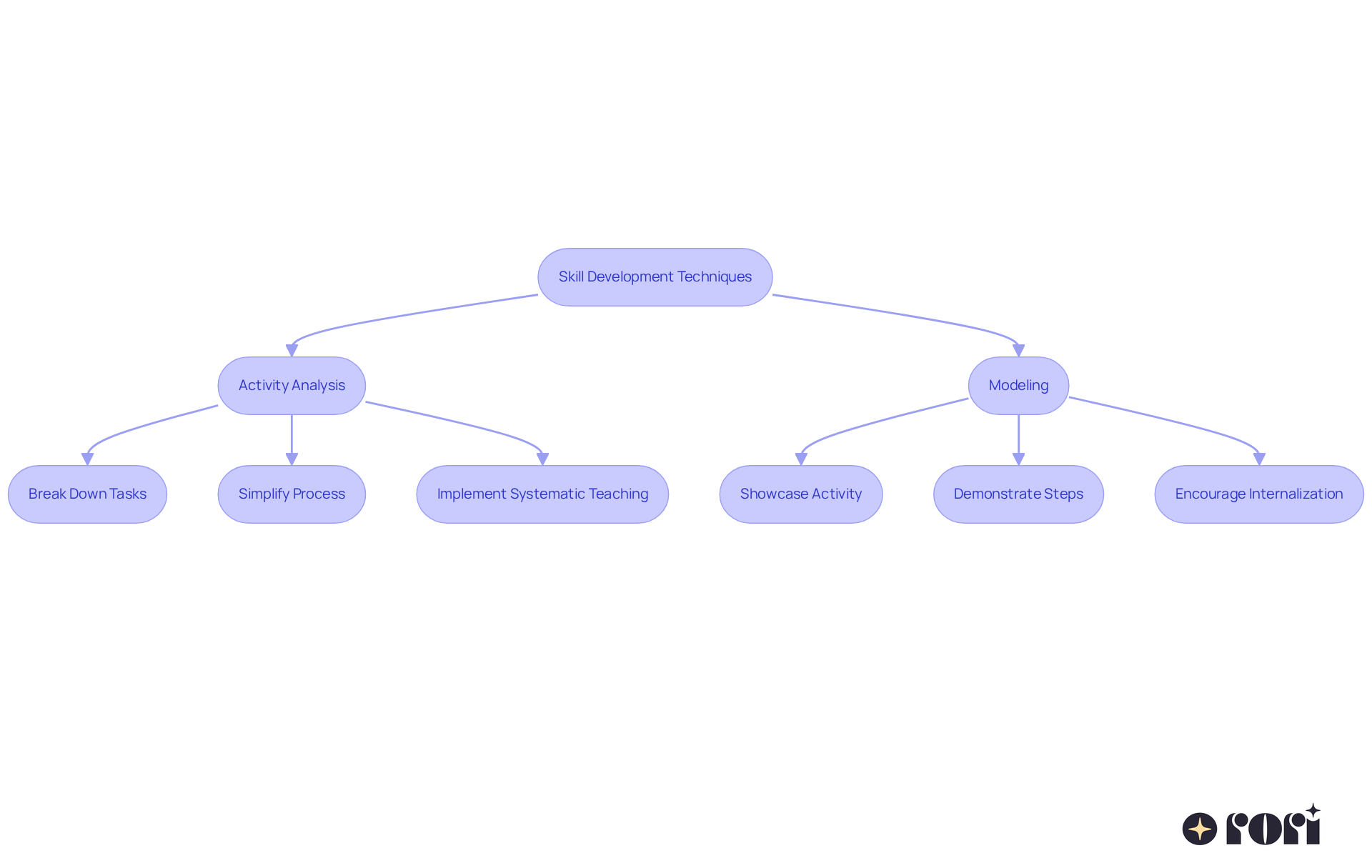
Integrating effective ABA techniques for improving academic skills, such as activity analysis and modeling, is crucial for enhancing our kids' academic performance! 🌟 helps break down complex tasks into smaller, manageable steps, which can really ease those overwhelming feelings. For example, when tackling a writing assignment, teachers can simplify the process into stages like brainstorming, outlining, drafting, and revising. This structured approach not only clarifies expectations but also empowers kids to tackle their assignments with confidence.
Research shows that effective ABA techniques for improving academic skills, including systematic teaching techniques like activity analysis, lead to better academic outcomes. In fact, high-impact tutoring often uses this method and can boost learning by an extra three to 15 months across various grade levels! This approach shines in ABA therapy too, where therapists utilize effective ABA techniques for improving academic skills by using activity analysis to teach skills in an organized way, ensuring that kids grasp each part before moving on.
And let’s not forget about modeling! When educators showcase an activity, it really helps kids understand and remember the steps involved. Watching someone perform a task can make it easier for them to internalize the process, leading to more effective skill acquisition. This blend of activity analysis and modeling utilizes effective ABA techniques for improving academic skills, which not only promotes academic competence but also builds self-efficacy, allowing children to approach their studies with a proactive mindset.
There are some fantastic examples of how activity analysis works in educational settings. Take, for instance, a case study on teaching persuasive essay writing through task analysis. Students who followed a systematic breakdown of the writing process showed significant improvements in their writing skills and overall academic performance. By honing in on specific skills and providing clear guidance, educators can implement effective ABA techniques for improving academic skills, thereby creating meaningful learning experiences that truly resonate with students and enhance their academic journey.
At Rori Care, we’re dedicated to using these techniques to support your son’s or daughter’s growth and success. Let’s explore this together! If you have any questions or thoughts, feel free to share. We’re here to help you every step of the way!

Ongoing progress monitoring is super important when utilizing effective ABA techniques for improving academic skills! It involves regularly checking in on a student's performance to help guide any necessary changes in interventions. For example, if a young person is having a tough time with a specific skill, therapists can tweak their strategies - like adding visual aids or changing up reinforcement methods - to better fit the individual’s learning style.
Research shows that collecting data every 90 days can really boost skill development and help reduce challenging behaviors. This flexible approach not only keeps therapy effective but also incorporates effective ABA techniques for improving academic skills while creating a nurturing environment that adapts to the child’s needs. BCBAs highlight that using effective ABA techniques for improving academic skills and adjusting interventions based on ongoing assessments leads to more personalized treatment plans, which ultimately improves outcomes.
By getting involved in this process, parents can reinforce these techniques at home, creating a seamless learning experience that mirrors what happens in therapy sessions. Let’s explore this together! Your engagement can !

Enhancing children's academic skills through effective ABA techniques is truly a journey that can feel overwhelming at times. But don’t worry! By focusing on personalized strategies that cater to each child's unique needs, we can create a supportive environment that not only nurtures learning but also encourages personal growth and resilience.
Throughout this article, we’ve explored some key strategies together. Think about the importance of:
Each of these elements is vital in keeping our kids engaged and motivated, helping them thrive academically. Plus, when we integrate evidence-based interventions, we’re laying down a solid foundation for their skill development and success.
Ultimately, enhancing academic skills through ABA therapy is a team effort. It takes commitment from both caregivers and professionals. By embracing these effective techniques and keeping an eye on progress, families can truly support their children's learning experiences. Let’s empower our kids to reach their full potential! Engaging with these strategies not only boosts academic achievement but also fosters a love for learning, paving the way for a brighter future for every child. So, let’s explore this together! We’re here to help you every step of the way!
What is Rori Care's approach to ABA therapy?
Rori Care specializes in personalized ABA therapy, focusing on each child's unique needs through thorough evaluations and tailored treatment plans to enhance academic skills.
What academic skills can ABA therapy improve?
ABA therapy can improve skills such as focus, completing assignments, and problem-solving.
How does positive reinforcement work in the learning process?
Positive reinforcement involves rewarding desired behaviors immediately, which motivates children to continue those behaviors. This can include verbal praise, fun rewards like stickers, or gestures like high-fives.
What are the benefits of using positive reinforcement?
Positive reinforcement helps build confidence, enhances attention spans, memory, problem-solving skills, and language development, creating a nurturing environment for kids.
How can positive reinforcement be implemented effectively?
It can be implemented through specific and timely recognition of behaviors, allowing children to connect their actions with rewards. Over time, the frequency of rewards can be reduced to encourage independent behavioral expectations.
What role do structured interventions play in learning?
Structured interventions create an organized learning environment that helps children focus and reduces distractions, which can improve their engagement with schoolwork.
What are some strategies for creating a structured learning environment?
Strategies include using visual schedules, designated work areas, breaking tasks into smaller steps, and providing clear visual aids to help children concentrate better.
How can parents support their children in a structured learning environment?
Parents can establish consistent daily routines and use visual aids to help children understand expectations and navigate transitions more smoothly.