Navigating the complexities of Autism Spectrum Disorder (ASD) can feel overwhelming, especially when it comes to helping our kids transfer learned skills to new environments. It’s a journey filled with unique challenges, but effective methods for skill transfer can truly empower children with ASD. Imagine your child applying their abilities in everyday settings - how amazing would that be for their independence and confidence?
But here’s the big question: how can parents and caregivers ensure that the skills acquired in therapeutic settings translate seamlessly into real-life situations? 🤔 This article explores ten innovative strategies designed to facilitate this vital transition. Let’s dive in together and discover insights that can significantly impact the development of children with ASD. We’re here to help you every step of the way!
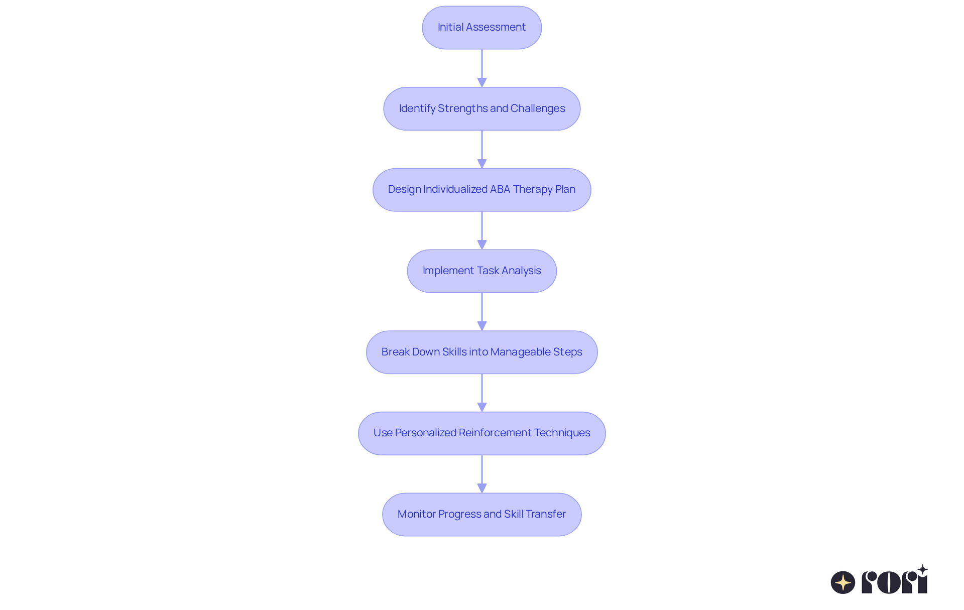
At Rori Care, we understand that navigating the world of autism spectrum disorder (ASD) can be challenging for parents. That’s why we take a data-driven approach to create individualized ABA therapy plans tailored to each child’s unique needs. Our clinicians conduct thorough assessments to pinpoint each young individual’s strengths and challenges, allowing us to design focused interventions that truly make a difference.
Imagine breaking down complex skills into manageable steps - this is where methods like task analysis come in. By deconstructing abilities, we ensure that young learners can apply what they learn in therapy to everyday settings, like home and school, through effective methods for transferring skills to new environments in children with ASD. Plus, we use personalized reinforcement techniques to not only help kids acquire new skills but also to nurture their independence and confidence.
Research shows that children receiving intensive ABA therapy often see significant improvements in adaptive behaviors. In fact, the success rates for skill transfer are impressive! This tailored approach not only enhances learning outcomes but also provides effective methods for transferring skills to new environments in children with ASD, empowering individuals with autism to thrive.
Let’s explore this journey together! We’re here to help you every step of the way!

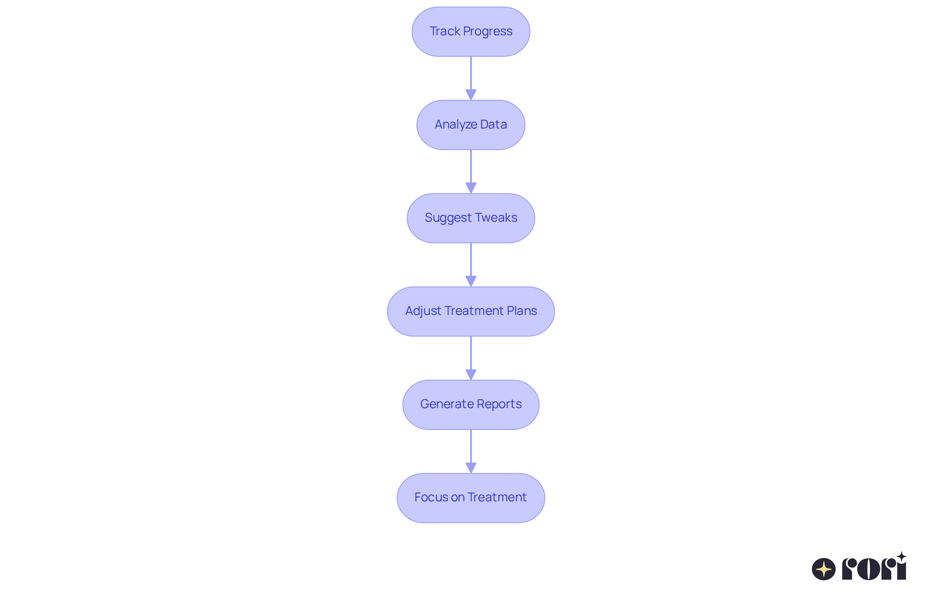
AI-enhanced therapy is truly changing the game in autism care! It’s like giving clinicians a toolbox filled with advanced tools to analyze and adapt treatment plans right when they’re needed. Imagine this: AI algorithms can track a young learner's progress and suggest tweaks to interventions that fit their unique learning styles. This tech not only provides quick feedback but also pinpoints the best ways to help kids learn.
At Rori Care - ABA Therapy, we’re all about making sure that every child gets the personalized support they deserve. Each behavioral plan is crafted just for them, focusing on their individual needs and goals. We set clear, measurable goals to track progress transparently, using evidence-based strategies to ensure we’re using the most effective methods for behavior change. Plus, with ongoing assessments, we can constantly observe and adjust treatment strategies, which really enhances the effective methods for transferring skills to new environments in children with ASD.
And here’s something cool: automatic progress report generation and secure data collection make everything smoother, giving clinicians more time to focus on what really matters-treatment! Current trends show that integrating AI into therapy isn’t just a trend; it’s a big shift toward personalized, data-driven approaches that empower both clinicians and families. As the AI market keeps growing, its potential to improve outcomes for individuals with autism becomes clearer, making it an essential part of modern therapeutic methods.
Let’s explore this together! We’re here to help you every step of the way!
![]()
Parent-led methods are considered effective methods for transferring skills to new environments in children with ASD, as they play a crucial role in helping kids integrate their skills into everyday life. At Rori Care - ABA Therapy, we empower parents with effective strategies that make it easier to reinforce what their children learn during therapy right at home.
Our training sessions focus on practical applications of ABA techniques, like using visual supports and consistent reinforcement strategies. This hands-on education helps caregivers grasp ABA principles better, enabling them to make informed decisions that positively impact their child's development. Plus, these sessions offer extra support, reduce stress for caregivers, and improve family dynamics overall.
This collaborative effort not only strengthens the bond between parents and children but also emphasizes effective methods for transferring skills to new environments in children with ASD, ensuring that skills are applied and adapted in various situations. As a result, young individuals can achieve more significant outcomes, enhancing their ability to navigate different environments and social interactions effectively.
Let’s explore this together! We’re here to help you every step of the way!

Natural Environment Training (NET) is a key part of Rori Care - ABA Therapy's approach to helping individuals with autism thrive. By weaving learning into everyday places like home, school, and the community, NET employs effective methods for transferring skills to new environments in children with ASD, making it easier for kids to apply what they learn in real-life situations. Imagine your child practicing social skills during a playdate or while out in the community - this not only boosts their confidence but also helps them connect learning with what they love!
Research shows that when kids learn in natural settings, they improve their motor skills, attention, and social interactions. An Autism Care Specialist puts it perfectly: "NET focuses on youth-initiated learning opportunities during daily routines, making abilities more relevant and engaging for young individuals." This approach really resonates with families, as it emphasizes the importance of everyday moments.
Case studies reveal that children involved in NET utilize effective methods for transferring skills to new environments in children with ASD, leading to significant improvements in communication, social skills, and adaptability. It’s amazing to see how this method can transform their overall development! Plus, NET encourages caregivers to jump in during spontaneous teaching moments, making it a collaborative effort.
By focusing on real-world practice and equipping caregivers with ABA strategies, NET not only supports behavioral goals but also helps families make informed decisions based on progress. This teamwork leads to better generalization of skills compared to more structured methods like Discrete Trial Training (DTT), ultimately fostering confidence and independence in children, which are effective methods for transferring skills to new environments in children with ASD.
So, let’s explore this together! If you’re curious about how NET can make a difference for your child, we’re here to help you every step of the way!

Cooperation between therapists and educators is so important for helping individuals with autism spectrum disorder (ASD) thrive. At Rori Care, we really emphasize the need for open communication and collaborative planning meetings between ABA therapists and school staff. This teamwork creates a unified approach to development that benefits everyone involved.
When therapists and educators share insights and strategies, they can implement effective methods for transferring skills to new environments in children with ASD across different settings. This consistency not only enhances the learning experience for students but also helps them feel more secure in their abilities. And let’s not forget about the role of caregivers! Educating them about ABA principles and strategies empowers them to support their children at home, complementing the professional interventions.
For example, educators can use ABA techniques in the classroom while therapists provide feedback on the student’s progress. This creates a cohesive support system that encourages the generalization of skills. Research shows that effective methods for transferring skills to new environments in children with ASD, including collaborative goal-setting and regular reinforcement, significantly enhance the transfer of skills from therapy to school.
Case studies reveal that young individuals who benefit from coordinated efforts among their therapists, educators, and informed caregivers show remarkable improvements, illustrating effective methods for transferring skills to new environments in children with ASD. This ultimately leads to greater independence and success in daily tasks. Did you know that 1 in 36 kids in the U.S. are diagnosed with autism? This statistic highlights just how crucial effective collaboration is in meeting their unique needs.
Moreover, studies have shown that kids receiving ABA therapy in educational settings often achieve better academic results and engagement. This underscores the vital role of teamwork in facilitating knowledge transfer. So, let’s explore this together! We’re here to help you every step of the way!

At Rori Care, we believe that social abilities training is key to helping young people with autism thrive. Think of it as a toolkit for building those essential interpersonal skills. Techniques like role-playing and peer modeling play a big role in this process, allowing kids to practice interactions in a safe, structured environment. This not only boosts their confidence but also prepares them to use these skills in real-life situations.
Group therapy sessions focused on social skills, led by our trained therapists, create a supportive space for individuals to enhance their interactions and communication. It’s all about fostering better relationships and improving competence. Plus, we know that empowering caregivers with ABA principles and strategies is crucial. When caregivers are involved, they can actively support their children’s behavioral goals, making a real difference.
Our clinical leadership team is passionate about neurodiversity and dedicated to the success of every young person we work with. We tailor our methods to meet individual needs, ensuring that each child gets the support they deserve. Research shows that interventions like role-playing and peer modeling lead to significant improvements in social skills. For instance, kids who engage in role-playing often see their interpersonal assessment scores rise by an average of 6 points! Trainers in social abilities highlight that these techniques not only boost communication but also contribute to the overall growth of individuals with autism.
Ongoing social abilities training is vital in developing effective methods for transferring skills to new environments in children with ASD. It helps reinforce learned behaviors and encourages kids to apply their skills in different situations, utilizing effective methods for transferring skills to new environments in children with ASD. By incorporating effective methods for transferring skills to new environments in children with ASD into therapy, Rori Care empowers young individuals to navigate social scenarios more effectively. Ultimately, this enhances their quality of life and promotes independence.
Let’s explore this journey together! We’re here to help you every step of the way!

Creating regular routines is so important for kids with ASD! They help create a reliable environment that really boosts their ability to learn and grow. At Rori Care - ABA Therapy, we encourage families to set up organized daily routines that open up opportunities for kids to use the skills they've learned. Think about mealtime, playtime, or homework - these can be tailored to include specific tasks that reinforce what’s been covered in therapy.
Did you know that research shows kids with autism can see a 47% boost in their social-emotional health when they stick to structured routines? It’s true! These routines not only help reduce anxiety but also represent effective methods for transferring skills to new environments in children with ASD. Consistent routines provide clear expectations and boundaries, helping kids understand what’s expected of them throughout the day.
Incorporating Applied Behavior Analysis (ABA) principles into these routines can really help kids navigate their daily activities. It enhances their ability to follow through with tasks, leading to better behavioral regulation and learning outcomes. Plus, using visual schedules can strengthen these routines even more, giving kids a clear picture of their daily tasks.
Case studies show that kids who follow well-structured routines often benefit from effective methods for transferring skills to new environments in children with ASD, resulting in significant improvements in their behavior and learning. That’s why sticking to routines is such a key part of effective autism therapy! To make this process even smoother, parents are encouraged to involve their kids in planning their routines. This not only fosters a sense of ownership but also boosts engagement.
And let’s not forget about caregiver education! It plays a vital role in this journey, equipping caregivers with the knowledge and skills they need to support their child’s development effectively. We’re here to help you every step of the way!

Rori Care - ABA Therapy employs behavioral reinforcement as one of the effective methods for transferring skills to new environments in children with ASD, helping them integrate their skills into everyday life. Think of it this way: when a child successfully uses a social skill in a new setting, a simple compliment or a fun reward - like stickers or extra playtime - can really boost their confidence and encourage them to do it again. It’s all about making those moments count!
Research shows that positive reinforcement doesn’t just help kids use their skills right away; it also supports them in keeping those skills over time. For example, a study with preschoolers using Social Cue Cards found that those who got regular positive reinforcement made great strides in their communication and social skills. Isn’t that amazing? It really highlights how effective this approach can be!
Qualified behavior analysts play a vital role in this journey. They create personalized plans with clear goals and evidence-based strategies that fit each child’s unique needs and preferences. This tailored approach is one of the effective methods for transferring skills to new environments in children with ASD, keeping kids motivated to use their skills and leading to better interactions. Plus, behavior analysts emphasize using data-driven methods, like SMART objectives, to track how well reinforcement strategies are working. This way, adjustments can be made on the fly to ensure the best outcomes in ABA therapy.
As one Board-Certified Behavior Analyst puts it, "Individualized reinforcement strategies are crucial for maximizing the success rates of ABA therapy." And let’s not forget about caregivers! When they’re equipped with ABA principles and strategies, they can actively support their child’s behavioral goals, making informed decisions along the way.
In summary, integrating positive reinforcement techniques is one of the effective methods for transferring skills to new environments in children with ASD in ABA therapy. It not only helps kids acquire new skills but also demonstrates effective methods for transferring skills to new environments in children with ASD, thereby enhancing their overall development. So, let’s explore this together and see how we can support our children every step of the way!

Encouraging peer interactions is so important for helping kids with Autism Spectrum Disorder (ASD) thrive! At Rori Care, our clinical leadership group is all about embracing neurodiversity and supporting each young individual. We use peer-mediated interventions that inspire children to engage with their peers in fun, organized settings. Think about activities like group play, collaborative projects, and interpersonal development groups, as these are effective methods for transferring skills to new environments in children with ASD.
Research shows that peer-mediated interventions (PMIs) can really boost interpersonal abilities. Studies have found effect sizes between 0.28 and 0.60, which means we’re seeing some nice improvements in communication and interaction. But it’s not just about skills; these interactions help build emotional bonds and friendships, which are key for overall growth and well-being.
And let’s not forget about caregivers! Their involvement is crucial. Through our caregiver training programs, we equip families with the knowledge and skills they need to support their children’s development effectively. For instance, one study compared PMIs with traditional behavioral therapies and found that kids with mild to moderate ASD showed greater improvements in social skills and fewer behavioral issues when they participated in peer-supported activities. This really highlights how powerful PMIs can be in enhancing social competence and utilizing effective methods for transferring skills to new environments in children with ASD.
So, let’s explore this together! We’re here to help you every step of the way!

Progress monitoring is a key part of Rori Care's approach to helping individuals with ASD. By regularly collecting and looking at data on a young person's progress, clinicians can see what’s working and what might need a little tweak. This ongoing check-in not only highlights areas where extra support is needed but also makes sure that every student gets tailored interventions that fit them just right.
Clinicians often share that keeping an eye on progress boosts accountability and gives families a clearer picture of their loved one's growth journey. It’s like having a roadmap! Research backs this up, showing that systematic tracking really enhances how we assess effective methods for transferring skills to new environments in children with ASD, leading to better outcomes in different settings.
This collaborative approach creates a warm environment where families can actively join in their child's development, which reinforces effective methods for transferring skills to new environments in children with ASD. So, let’s explore this together! We’re here to help you every step of the way!

Transferring skills to new environments for children with autism spectrum disorder (ASD) is such an important journey, isn’t it? By using tailored strategies like ABA therapy, technology integration, and collaborative approaches, caregivers and educators can really help young individuals generalize their skills in everyday settings. Each of these methods plays a vital role in building independence and confidence, empowering children with ASD to thrive in various aspects of their lives.
Key insights from the article remind us how crucial individualized support is. Whether it’s through:
Every bit counts! Plus, focusing on social skills training and peer interactions highlights the importance of building meaningful relationships. Consistent routines and behavioral reinforcement provide the structure and motivation that are essential for successful skill transfer.
Reflecting on these effective methods for skill transfer in ASD brings to light a broader imperative: we need a collaborative and inclusive approach that engages families, educators, and therapists alike. By fostering open communication and shared goals, we can expand the potential for positive outcomes. This way, children with ASD not only learn but also apply their skills confidently in the world around them. Let’s embrace these strategies together! Advocating for and implementing these practices in therapy and education settings can lead to truly transformative experiences.
What is Rori Care's approach to ABA therapy for children with ASD?
Rori Care uses a data-driven approach to create individualized ABA therapy plans tailored to each child's unique needs, conducting thorough assessments to identify strengths and challenges for focused interventions.
How does Rori Care ensure skill transfer in children with ASD?
Rori Care employs methods like task analysis to break down complex skills into manageable steps, ensuring that children can apply what they learn in therapy to everyday settings, such as home and school.
What role does reinforcement play in Rori Care's therapy?
Personalized reinforcement techniques are used to help children acquire new skills while nurturing their independence and confidence.
What improvements can children expect from intensive ABA therapy?
Research indicates that children receiving intensive ABA therapy often see significant improvements in adaptive behaviors, with impressive success rates for skill transfer.
How does AI enhance therapy at Rori Care?
AI-enhanced therapy allows clinicians to analyze and adapt treatment plans based on a child's progress, providing quick feedback and suggesting tailored interventions that fit individual learning styles.
What are the benefits of using AI in therapy?
Integrating AI into therapy leads to personalized, data-driven approaches that empower both clinicians and families, facilitating ongoing assessments and automatic progress report generation.
How do parent-led approaches support skill transfer in children with ASD?
Parent-led methods empower families by providing effective strategies to reinforce what children learn in therapy at home, enhancing skill integration into everyday life.
What kind of training does Rori Care offer to parents?
Rori Care provides training sessions focused on practical applications of ABA techniques, such as visual supports and consistent reinforcement strategies, to help caregivers support their child's development effectively.
How do these parent-led strategies impact family dynamics?
The collaborative effort in implementing these strategies strengthens the bond between parents and children, reduces caregiver stress, and improves overall family dynamics.