This article dives into ten effective premacking strategies that can really help engage children. By linking fun activities to those less preferred tasks, we can boost motivation and compliance. For instance, think about using visual schedules or setting clear expectations. These tools, along with positive reinforcement, can create structured routines that not only encourage kids to complete their tasks but also make them feel empowered and engaged.
Let’s explore this together! Imagine your child looking forward to finishing their homework because they know they’ll get to play their favorite game afterward. It’s all about making those connections! By applying the Premack Principle in everyday life, you can transform how your child approaches tasks.
We’re here to help you every step of the way! With practical applications like these, you can create an environment where your child feels motivated and excited to tackle their responsibilities. So, why not give it a try? Your journey toward a more engaged and motivated child starts now!
Navigating the ups and downs of child behavior can sometimes feel like wandering through a tricky maze, right? Especially when kids are faced with tasks that seem overwhelming or just plain boring. That’s where the Premack Principle, or as some like to call it, 'Grandma's Rule', comes into play! It offers a refreshing twist on parenting by linking fun activities to those less desirable tasks, making it easier for kids to tackle their responsibilities.
In this article, we’ll dive into ten effective premacking strategies that not only boost task compliance but also spark motivation and learning in our little ones. So, how can caregivers like you implement these strategies to create a more harmonious and productive environment? Let’s explore this together!
Have you ever heard of the Premack Principle, often affectionately called 'Grandma's Rule'? It’s a neat little concept that says more frequent behaviors can actually help reinforce those less favored ones. For parents navigating the ups and downs of daily life, this principle can be a game-changer! Imagine encouraging your child to tackle their homework by linking it to something they love, like playing their favorite video game. Sounds familiar, right?
This approach not only nudges them toward completing their tasks but also sparks their motivation by creating excitement around the reward. By effectively utilizing premacking, you can boost your child’s engagement and compliance, paving the way for better behavior and learning outcomes.
At Rori Care, we emphasize personalized support and adaptive strategies in our ABA therapy programs. This means you, as a caregiver, can actively participate in your child's growth and decision-making. Let’s explore this together! We’re here to help you every step of the way!

To effectively apply premacking, caregivers can create organized routines that link fun activities to less appealing chores. For example, a parent might say, "First, we clean up the toys, then we can go to the park." This simple sequence not only sets clear expectations but also motivates young learners to complete necessary tasks by offering a rewarding experience as a treat.
Studies show that kids thrive in environments with consistent routines, which help them feel safe and understood. Developmental psychologists highlight that structured approaches can significantly boost task completion and overall motivation, especially for individuals with autism. By consistently using this premacking principle, caregivers can create a positive feedback loop, reinforcing good behaviors while making daily routines more enjoyable for their little ones.
Moreover, educating caregivers is crucial in this journey, as it equips them with the skills to reduce stress and improve family dynamics. Integrating play into these routines is key—after all, as the saying goes, "Play is our brain’s favorite way of learning." This approach not only enhances learning but also allows kids to engage in a relaxed environment.
A case study titled "The Role of Play in Learning" shows that encouraging play leads to better emotional, social, and cognitive development. By actively participating in their children’s learning journey, caregivers can empower themselves and promote better behavioral outcomes. Let’s explore this together! We’re here to help you every step of the way!

Visual schedules can be a fantastic way to help young ones understand the order of activities they need to tackle, especially in the context of Applied Behavior Analysis (ABA). By using images or symbols to represent each task, parents can create a visual guide for their kids. For example, imagine a schedule that shows a picture of a child cleaning their room, followed by an image of a park. This not only makes expectations clear but also provides a sense of safety and predictability, which is especially beneficial for kids on the autism spectrum.
Plus, visual schedules tie in nicely with premacking based on the Premack Principle. This principle of premacking suggests that completing a less preferred activity, like cleaning, can be made more appealing when it’s followed by a more enjoyable one, like heading to the park. When caregivers actively use these visual aids, they not only enhance their understanding of ABA principles but also improve behavioral outcomes, empowering them to support their child’s development effectively.
So, how can you get started with visual schedules? Begin by identifying daily routines and picking out suitable images that represent each task. This way, your child can easily follow along, making the whole process smoother and more enjoyable. Let’s explore this together! We’re here to help you every step of the way!

Setting clear expectations is all about sharing what behaviors are expected and what happens when those expectations are met—or not. For example, a guardian might say, "If you finish your homework, you can catch your favorite show." This kind of clarity helps kids see the direct link between their actions and the outcomes, nurturing a sense of responsibility and accountability.
By using personalized planning and measurable goals, parents can adapt these expectations to fit their child's unique needs. This way, the strategies they use are based on solid evidence. When caregivers actively participate and have a good understanding of ABA principles, it really boosts the effectiveness of these strategies. This leads to better behavioral outcomes and helps caregivers make informed choices that positively impact their child's progress.
Plus, regularly assessing and adjusting treatment plans—thanks to the behavior care engine—ensures that interventions are updated based on how the individual is doing. This ongoing process enhances results and keeps everyone on track. So, let’s explore this together and see how we can support our kids in the best way possible!

Getting young people involved in decision-making can really boost their motivation! For instance, parents might ask their kids, "Would you prefer to do your reading first or tidy your room?" This simple question not only gives children a sense of control but also encourages them to take responsibility for their tasks. When kids feel empowered, they’re more likely to engage willingly in those less favored activities.
By diving into some ABA principles and strategies through caregiver education, parents can make this process even better. Imagine setting up a reward system where finishing a less enjoyable task leads to a fun activity. This way, positive actions get reinforced! It’s all about creating an environment where young individuals feel empowered, which can lead to better behavior and a happier family dynamic.
Let’s explore this together! By understanding these strategies, you can help your kids thrive while also making family life a bit smoother. We’re here to help you every step of the way!

Consistent positive reinforcement is all about recognizing and rewarding those great actions right when they happen. For example, if your little one finishes their homework all on their own, you might say, "Great job! You can have extra playtime today!" This immediate response not only strengthens their behavior but also motivates them to do it again in the future, creating a lovely cycle of positive actions.
To really make this approach shine, it’s important to pair it with personalized planning and clear goals, just like Rori Care’s ABA therapy program suggests. By setting specific, measurable goals for behavior changes, you can keep track of progress and tweak your reinforcement strategies as needed. Plus, understanding the evidence-based techniques used by trained behavior analysts can help you provide steady support at home, making those interventions even more effective.
This thoughtful alignment not only leads to better behavioral outcomes but also empowers you as a caregiver to make informed decisions. You’re actively contributing to your child’s growth! And remember, regularly assessing and adjusting your strategies ensures that your interventions remain effective and adaptable to your child’s evolving needs. This ongoing process enhances your knowledge and confidence as a caregiver, making the journey even more rewarding. Let’s explore this together!

Creating a reward system based on premacking can really help motivate our kids! Imagine setting up a fun chart where they earn points or tokens for tackling those chores they might not love. Once they rack up enough points, they can trade them in for something they enjoy, like a special outing or extra screen time.
For instance, picture this: your child earns a token for every chore they complete. After a few chores, they can cash in those tokens for a fun day out or some extra time on their favorite game. This structured approach not only gets them excited about completing tasks but also utilizes premacking to teach them the valuable lesson of delayed gratification.
Let’s explore this together! It’s all about finding ways to make chores feel a bit more rewarding and engaging for our little ones.

Modeling desired behaviors is such a powerful way to help our kids navigate different situations! When we show positive actions like sharing, taking turns, or finishing tasks, we give our little ones a clear example to follow. For instance, if you want your child to clean up after playtime, why not jump in and do it together? Explain each step as you go. This not only teaches them what to do but also reinforces that these actions are valued and expected.
Did you know that kids learn a ton through observational learning? Research shows they can pick up behaviors just by watching others. The CDC even mentions that rewarding positive actions can boost the chances of kids repeating those behaviors. This is especially true in ABA therapy, where therapists model appropriate behaviors to help kids learn. For example, a therapist might demonstrate how to interact with peers, allowing children to develop social skills through observation.
Experts in youth development emphasize the importance of consistent modeling. Kids are like little sponges, soaking up everything they see from the adults around them. That’s why it’s crucial for us as parents to model the behaviors we want to instill. Simple gestures, like showing appreciation or practicing patience, can have a huge impact on our kids’ behavior. By actively demonstrating these qualities, we not only teach our children but also create an environment where positive actions are recognized and celebrated.
But let’s not forget about the flip side! Kids can also pick up negative behaviors by watching, especially through media. So, it’s important for us to be mindful of our actions and the examples we set. To reinforce those positive behaviors, try setting aside a little time each day to model traits like sharing or patience. This hands-on involvement not only enriches your child’s learning experience but also equips you with the tools to support their behavioral goals. By understanding the principles of ABA and actively engaging in your child’s development, you can make informed choices that lead to better behavioral outcomes. Let’s explore this together!

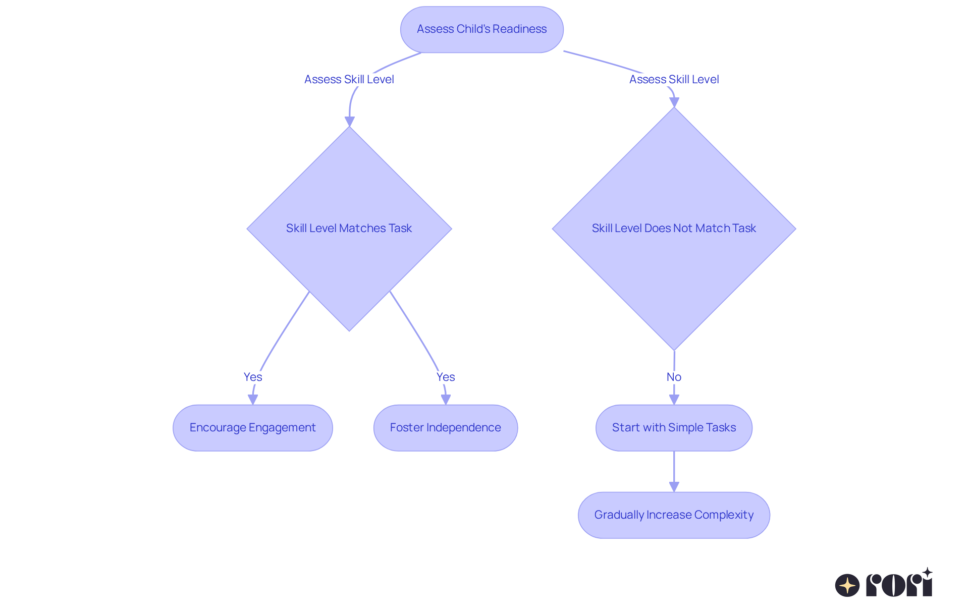
Aligning activity difficulty with a young person's readiness is key to keeping them engaged and motivated. Parents, it’s important to take a moment to assess your child’s current skills and gradually ramp up the complexity of tasks as they grow. For example, if your little one struggles with basic math, starting with simple addition exercises can lay a solid foundation before moving on to more challenging problems. This step-by-step approach not only boosts their confidence but also fosters a positive learning mindset.
When students tackle tasks that match their skill levels, they’re more likely to engage and show enthusiasm for learning. As Dr. Lucy Tully points out, helping young people acquire new skills is crucial for guiding them toward positive behavior and overall growth. By using techniques like modeling, clear instructions, and step-by-step guidance, you can create an environment where kids feel empowered to take on new challenges.
This personalized approach not only enhances learning outcomes but also nurtures independence, confidence, and self-worth in young individuals. So, let’s explore this together! Remember, you’re not alone in this journey, and we’re here to help you every step of the way!

To keep those behavioral strategies working well, it’s important for caregivers to regularly check in and tweak their approaches based on how their kids are doing and what they need. This could mean:
For instance, if your child starts to lose interest in a certain reward, why not mix things up? Introducing fresh incentives can keep them engaged and motivated. This ongoing adjustment helps ensure that your strategies stay relevant and effective in encouraging positive behaviors.
Let’s explore this together! Remember, you’re not alone in this journey. We’re here to help you every step of the way!

Implementing effective premacking strategies can really boost a child's engagement and motivation! By linking those fun activities with the less desirable tasks, caregivers can create a structured environment that not only fosters compliance but also encourages positive behaviors. At the heart of this approach is the Premack Principle, which highlights how more enjoyable activities can serve as rewards for completing those necessary but less favored tasks.
Throughout this article, we’ve explored various practical applications of the Premack Principle. Think about using visual schedules, setting clear expectations, and even involving children in decision-making. Each of these strategies not only promotes task completion but also nurtures a positive learning atmosphere. By consistently applying these techniques, caregivers can truly empower their children, leading to better behavioral outcomes and a more harmonious family dynamic.
As we wrap up, let’s not forget how important it is to adapt and review these strategies. As children grow and their needs change, it’s essential for caregivers to stay flexible and responsive. By continuously refining their approaches, parents can keep that engagement and motivation alive, ultimately creating an environment where children can thrive. Embracing these effective premacking strategies can pave the way for better learning experiences and a more fulfilling parenting journey. Let’s explore this together!
What is the Premack Principle and how can it help parents?
The Premack Principle, also known as 'Grandma's Rule', suggests that more frequent behaviors can reinforce less favored ones. Parents can use this principle to encourage children to complete tasks by linking them to activities they enjoy, such as allowing playtime after finishing homework.
How can caregivers apply the Premack Principle in daily routines?
Caregivers can create organized routines that connect enjoyable activities to less appealing chores. For example, a parent might say, "First, we clean up the toys, then we can go to the park," which sets clear expectations and motivates children to complete necessary tasks.
Why are consistent routines important for children, especially those with autism?
Consistent routines help children feel safe and understood, significantly boosting task completion and overall motivation. Structured approaches can enhance engagement and compliance, particularly for individuals with autism.
What role does play have in the learning process according to the article?
Play is considered a vital method for learning, as it enhances emotional, social, and cognitive development. Integrating play into routines makes learning more enjoyable and allows children to engage in a relaxed environment.
How can visual schedules benefit children in understanding tasks?
Visual schedules help children grasp the order of activities they need to complete by using images or symbols to represent each task. This makes expectations clear and provides a sense of safety and predictability, which is especially beneficial for kids on the autism spectrum.
How can caregivers create and implement visual schedules?
Caregivers can start by identifying daily routines and selecting suitable images that represent each task. This allows children to follow along easily, making the process of completing tasks smoother and more enjoyable.