This article is all about helping parents with ten effective reinforcement strategies from Applied Behavior Analysis (ABA) to encourage positive behavior in children. It highlights how crucial it is to customize these strategies to fit each child's unique needs and preferences. By doing so, we can boost their engagement and improve behavioral outcomes through personalized reinforcement methods. Let’s explore this together!
Understanding how to effectively reinforce positive behaviors can truly transform parenting, especially for those navigating the complexities of Autism Spectrum Disorders. Let’s explore ten practical reinforcement strategies rooted in Applied Behavior Analysis (ABA) that can help you tailor your approach to meet the unique needs of your child.
What if the key to fostering better behavior lies not just in discipline, but in understanding and strategically applying these reinforcement techniques? This article dives into actionable examples that promise to enhance engagement and promote lasting behavioral change.
Together, we’ll guide you toward a more supportive and effective parenting journey!
Rori Care - ABA Therapy emphasizes how vital reinforcement ABA examples are in the practice of ABA therapy. Each behavioral strategy is tailored to meet the unique needs, strengths, challenges, and goals of the individual. This ensures that interventions not only promote positive changes but also enhance participation during therapy sessions. By understanding a young person's preferences and motivations, parents can create a more impactful therapeutic experience. Working closely with skilled analysts is crucial; together, they can develop strategies that resonate with the young individual, making reinforcement both meaningful and effective.
Key Components of Our Program Development Service:
Research shows that personalized methods can significantly improve communication and social skills. Studies reveal that children receiving customized interventions often demonstrate remarkable advancements in behavior and independence. For example, a case study illustrated how involving families in the ABA process led to changes that improved therapy effectiveness, showcasing the value of a holistic approach. Clinicians emphasize that when reinforcement ABA examples align with a young person's interests, the likelihood of successful behavior change increases, ultimately creating a more rewarding and supportive environment for growth.
Additionally, caregiver education empowers parents with ABA principles and strategies, enhancing their ability to support their child's behavioral goals through active involvement and informed decision-making. This not only contributes to improved behavioral outcomes but also strengthens overall family dynamics.
Let’s explore this together! We’re here to help you every step of the way!
A token economy system can be a fantastic way for parents to manage behavior! It involves giving tokens to kids when they show desired behaviors, which they can later trade for fun rewards. This setup helps children see how their actions directly lead to benefits, fostering a sense of accomplishment and motivation.
Parents can easily set this up by creating a simple chart to track tokens earned and listing appealing rewards, like extra playtime or a favorite activity. Not only does this approach encourage positive behavior, but it also teaches valuable lessons about delayed gratification and self-control.
By establishing clear goals for earning tokens and regularly checking in on progress, parents can ensure the token economy stays effective and aligned with their child's behavioral goals. Research shows that when done right, reinforcement ABA examples such as token economies can significantly boost motivation and engagement, especially for individuals with autism, making them a wonderful addition to ABA therapy.
Plus, with Rori Care accepting insurance, families can focus on their loved one's well-being without financial stress. This makes it easier to weave these rewarding systems into daily life. Let’s explore this together and see how you can implement these strategies at home!

Social reinforcement is such a wonderful way to encourage preferred actions in our kids, especially those with autism. When parents take the time to acknowledge their child's achievements—no matter how small—it can make a big difference in their development. For example, saying something like, 'I love how you shared your toys!' not only reinforces positive behavior but also helps strengthen the bond between parent and child. Research shows that kids are more likely to repeat actions when they receive prompt and specific responses, like verbal praise or a warm hug. This approach boosts their self-esteem and increases the chances they’ll continue engaging in socially appropriate behaviors.
In Applied Behavior Analysis (ABA) therapy, reinforcement ABA examples such as praise and attention are crucial. Simple social support techniques, such as smiles, high-fives, and encouraging words, can really affirm a young person's efforts and inspire them to get involved more. Studies indicate that children who feel recognized are twice as likely to participate in activities, highlighting the transformative power of positive encouragement.
It’s also important to understand that every child is unique; some may respond better to verbal praise, while others might appreciate physical rewards or extra playtime. Tailoring our support strategies to fit each child’s individual strengths and challenges not only makes our efforts more effective but also helps build a resilient sense of self-esteem. As Dr. Colin Zimbleman beautifully puts it, autism offers a chance to see the world from a truly inspiring perspective. Through effective reinforcement, we can help our young ones navigate and thrive in this world together! Let’s explore this journey hand in hand!

Edible reinforcers, like small snacks or treats, serve as excellent reinforcement ABA examples to encourage positive behavior in young individuals. By choosing nutritious alternatives and practicing moderation, parents can effectively use food incentives to motivate their kids. For example, a young person might earn a small piece of fruit as one of the reinforcement ABA examples for completing a task or following instructions. This approach works particularly well for younger children, who often respond positively to immediate rewards.
However, it’s important to balance food incentives with other motivational techniques. This helps cultivate a healthy relationship with food and prevents excessive reliance on edible rewards. To make the most of this strategy, consider pairing food rewards with verbal praise or other non-food incentives. By incorporating a variety of reinforcement ABA examples as support strategies, parents can create a more comprehensive approach to behavior modification.
Furthermore, understanding the benefits of caregiver education, such as increased support and better behavioral outcomes, helps caregivers make informed choices that align with their children's behavioral goals. By actively engaging in their children's development and utilizing personalized planning with measurable objectives, parents can enhance the effectiveness of their support strategies. This leads to improved behavioral outcomes and overall family dynamics. Let’s explore this together!

Activity reinforcement ABA examples demonstrate a fantastic approach in ABA therapy! It involves using reinforcement ABA examples by rewarding kids with fun activities—such as playing their favorite game or visiting the park—when they display desired behaviors. Research shows that kids are more likely to engage in positive actions when they know reinforcement ABA examples, such as enjoyable activities, are waiting for them as rewards.
Parents can create a personalized list of activities their children love, using these as motivators for good behavior. For example, if a child completes their homework without being asked, they might earn some extra time on a favorite video game. This method not only boosts positive behaviors but also strengthens the bond between parent and child through shared enjoyable experiences.
Child development experts emphasize that using fun activities as reinforcement ABA examples can significantly enhance motivation and involvement. This makes learning and behavior modification more effective! By focusing on enjoyable rewards, parents can create a nurturing environment that supports their children’s growth and independence. Let’s explore this together!

Visual schedules are wonderful tools that help kids understand their daily routines and what’s expected of them, especially within the framework of Applied Behavior Analysis (ABA). This therapy is all about tailoring support based on how kids learn and behave. Parents can easily create a simple chart or use images to show different activities throughout the day. For instance, a visual schedule might include pictures for breakfast, school, playtime, and bedtime. This clear setup, which includes reinforcement ABA examples, allows children to anticipate changes and know when they can expect rewards, helping them feel more at ease and compliant.
Research shows that visual schedules can significantly boost compliance in young individuals, particularly those with Autism Spectrum Disorders. Kids with autism often thrive on predictability and routine, which can ease anxiety during transitions. Educators have noticed that visual aids not only help students stick to routines but also empower staff to teach these routines more consistently. The use of visual schedules has been linked to better on-task behavior and a reduction in problem behaviors, serving as strong reinforcement ABA examples in any behavioral intervention strategy.
To effectively implement visual schedules, it’s essential to consider each child’s unique needs and preferences, which aligns perfectly with the individualized support emphasized in ABA therapy. By using familiar images and clear labels, parents can craft engaging schedules that resonate with their kids. This approach not only aids understanding but also promotes independence, allowing young learners to manage their daily tasks with greater confidence. Overall, visual schedules serve as a powerful strategy for enhancing compliance and addressing the developmental needs of children with autism. They empower caregivers to take an active role in helping their loved ones achieve their behavioral goals. This service is beneficial for individuals of all ages facing behavioral challenges, including those with Autism Spectrum Disorders, ADHD, and learning disabilities. Let’s explore this together!

Negative reinforcement can be a helpful strategy for parents looking to encourage their kids. It involves removing something unpleasant to promote positive actions. For instance, if your child is hesitant to dive into homework, you might let them take a short break after completing a section. This approach teaches them that engaging in the desired behavior can help them avoid discomfort, making their efforts stronger.
However, it's important to use this technique wisely. We want to make sure it encourages good behavior instead of just promoting avoidance. Research shows that when negative reinforcement is applied thoughtfully, it can really boost motivation and commitment in children, especially those with Autism Spectrum Disorder (ASD). Did you know that kids with ASD might respond differently to negative stimuli compared to their neurotypical peers? This highlights the need for tailored strategies in therapy.
Behavior analysts often point out that while negative reinforcement can work, balancing it with positive strategies is key to creating a nurturing learning environment. Success stories in autism therapy demonstrate how negative reinforcement ABA examples can help promote desired behaviors while reducing negative feelings. This ultimately leads to more effective interventions. Let’s explore this together and see how we can support our children every step of the way!

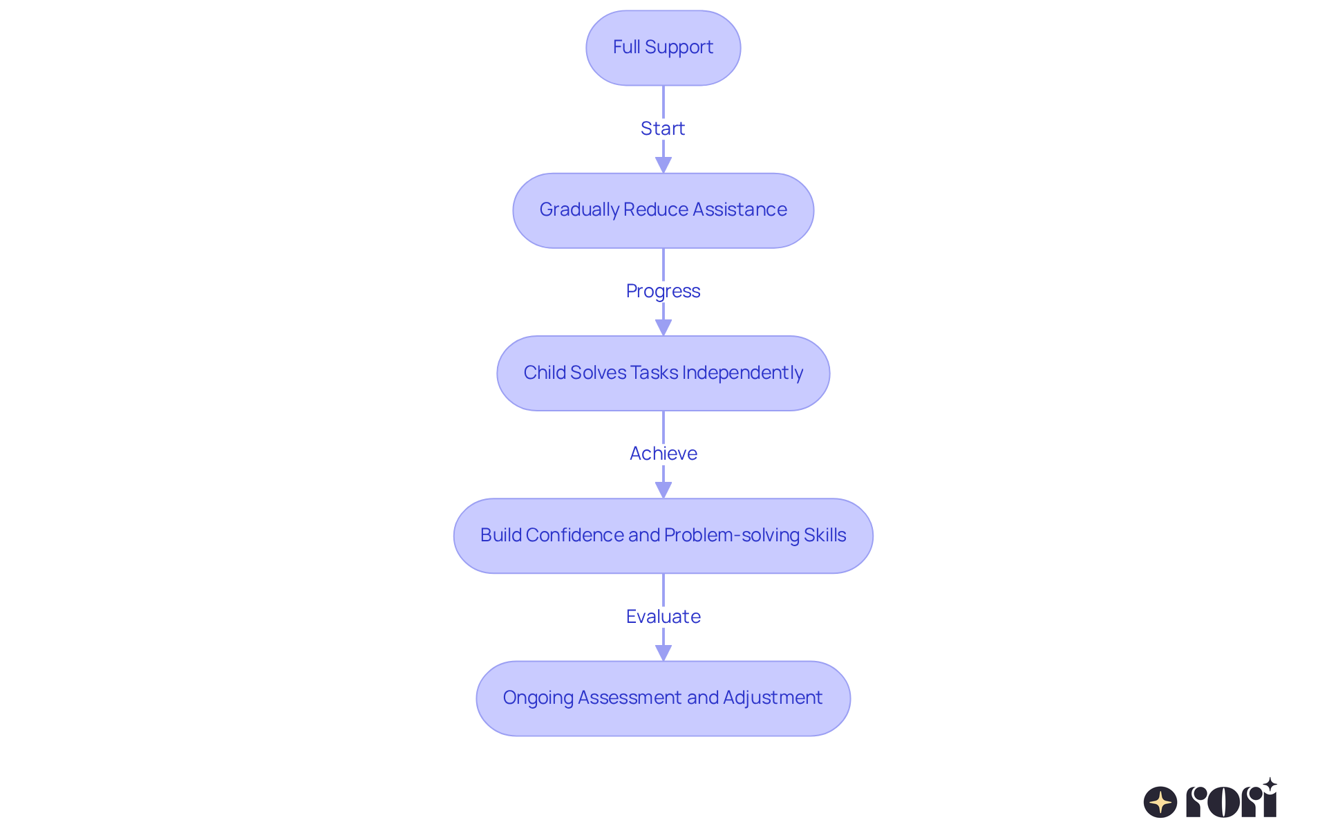
Fading support is such a vital method in ABA therapy! It’s all about gradually reducing the help we give, allowing individuals to tackle tasks on their own as they grow more capable. Imagine a parent starting out by fully assisting a little one with a puzzle, then slowly stepping back as the child becomes more skilled at solving it independently. This approach not only builds confidence but also inspires young ones to take initiative and develop crucial problem-solving skills. Celebrating those little victories along the way reinforces their growing independence, making them more eager to face future challenges.
Research shows that a whopping 90% of individuals make fantastic progress when caregivers are involved in ABA therapy. This really highlights how important parental engagement is on this journey! Successful fading assistance can be observed in various skills, such as dressing independently or practicing social greetings, which serve as reinforcement ABA examples where individuals learn to adapt as support gradually decreases.
Psychologists who specialize in working with kids emphasize that fostering independence is key for children with autism. It helps them tackle new challenges in different environments. By using fading techniques at home, parents can help their kids generalize skills beyond therapy sessions, ensuring they can thrive independently in various settings. As young individuals master tasks with less reliance on adult support, their confidence and self-worth grow, paving the way for future learning and autonomy.
And let’s not forget about the ongoing assessment process! It allows for flexible treatment strategies based on progress reports, ensuring that interventions remain effective and responsive to each individual’s evolving needs. So, let’s explore this together and see how we can support our kids every step of the way!

Escape behavior is all about how young ones avoid tasks or situations they find unpleasant. This is especially important for kids with Autism Spectrum Disorders and ADHD. While it’s essential to encourage them to face challenges, there are times when allowing a little break can really help. For example, if a child feels overwhelmed in a noisy space, a parent might let them take a short pause in a quieter area. This approach not only helps kids learn to manage their emotions but also incorporates reinforcement ABA examples, which align with the principles of Applied Behavior Analysis (ABA) that focus on personalized planning and measurable goals.
By understanding how learning and behavior work, caregivers can make informed choices that boost their child's coping skills and overall growth. Being actively involved in these strategies empowers parents, enhancing their ability to support their child’s behavioral goals while fostering better emotional and social skills. A practical tip? Consider setting up a cozy quiet space at home where your child can retreat when things get a bit too much. Let’s explore this together! 😊

Reinforcement plans are super important when it comes to figuring out how often and when to give incentives for the actions we want to see in our kids. Parents have a couple of options here: they can go for continuous support, where every time a desired action happens, it gets a little acknowledgment, or they can choose intermittent support, which means rewards come around occasionally. Ongoing encouragement is especially great for helping kids pick up new actions quickly because it really strengthens the connection between the action and the reward. But here’s an interesting twist—studies show that intermittent rewards are actually more effective for keeping those actions going over time. They help kids stick with it and reduce the chances of giving up.
The timing of rewards plays a big role in how kids behave. For instance, fixed-interval schedules, where rewards are given after a set time, can teach patience but might lead to some pauses after the reward. On the flip side, variable-interval schedules keep things exciting with unpredictable timing, which encourages kids to stay engaged consistently.
Behavior analysts really stress the importance of picking out meaningful reinforcers and keeping an eye on progress through data collection to make reinforcement strategies work best. They also focus on constantly assessing and tweaking personalized plans to ensure they fit the individual’s needs. There are some effective reinforcement ABA examples in autism treatment that demonstrate when incentives are timed just right, kids are more likely to show the actions we want to see. For example, when a child receives praise right after completing a task, they’re more likely to do it again, which strengthens their learning.
Understanding and using these reinforcement schedules allows parents to time rewards strategically for the best results. This way, their efforts become both efficient and sustainable in nurturing positive changes. By getting involved in the process and aligning with the strategies suggested by behavior analysts, caregivers can really boost their support for their child's development and help improve behavioral outcomes. Let’s explore this together!

Implementing effective reinforcement strategies is essential for parents who want to encourage positive behavior changes in their children. By using tailored approaches like token economies, social reinforcement, and visual schedules, caregivers can create an environment that nurtures growth and independence. These strategies not only enhance the therapeutic experience but also strengthen the bond between parents and children, making the journey of behavioral development a collaborative effort.
Throughout this article, we explored various reinforcement ABA examples, including the benefits of edible rewards, activity reinforcement, and the thoughtful use of negative reinforcement. Each method highlights the importance of personalization, ensuring that interventions align with a child’s unique needs and preferences. The evidence presented shows how these techniques can significantly boost engagement, motivation, and overall behavioral outcomes, especially for children with autism and other developmental challenges.
Ultimately, the journey toward effective behavior change is a shared responsibility that calls for active participation from parents. By embracing these reinforcement strategies and staying engaged in their child's development, caregivers can empower their children to face challenges with confidence and resilience. The impact of these approaches goes beyond therapy sessions, fostering a supportive home environment that cultivates independence and promotes lasting positive behaviors. Let’s explore these strategies together and take meaningful steps toward enhancing the lives of young individuals!
What is Rori Care's approach to ABA therapy?
Rori Care's ABA therapy focuses on personalized reinforcement strategies tailored to meet the unique needs, strengths, challenges, and goals of individuals. This ensures that interventions promote positive changes and enhance participation during therapy.
How does individualized planning contribute to ABA therapy?
Individualized planning helps foster positive behavior changes and boosts engagement by tailoring interventions to each child's unique needs.
Why are measurable goals important in ABA therapy?
Measurable goals provide a transparent standard for progress, allowing for clear, quantifiable objectives for changes in actions and skill enhancement.
What role does ongoing evaluation play in ABA therapy?
Ongoing evaluation involves regularly monitoring a young person's progress and responsiveness to interventions, allowing for necessary adjustments to optimize outcomes.
How can personalized methods impact communication and social skills?
Research shows that personalized methods can significantly improve communication and social skills, with children receiving customized interventions often demonstrating remarkable advancements in behavior and independence.
What is a token economy system, and how does it work?
A token economy system rewards children with tokens for showing desired behaviors, which they can later trade for fun rewards. This helps children see the direct benefits of their actions, fostering motivation.
How can parents effectively set up a token economy system?
Parents can create a simple chart to track tokens earned and list appealing rewards, such as extra playtime or favorite activities, while establishing clear goals for earning tokens.
What is social reinforcement, and how does it benefit children with autism?
Social reinforcement involves acknowledging a child's achievements through praise and attention, which encourages preferred actions and strengthens the parent-child bond. It boosts self-esteem and increases the likelihood of repeating positive behaviors.
How can parents tailor reinforcement strategies to their child's needs?
Parents can observe their child's responses to different types of reinforcement—such as verbal praise or physical rewards—and adjust their support strategies to fit each child's individual strengths and challenges.
What support does Rori Care provide to families regarding insurance?
Rori Care accepts insurance, allowing families to focus on their loved one's well-being without financial stress, making it easier to incorporate rewarding systems into daily life.