This article dives into effective strategies for developing play skills in ABA therapy, highlighting how personalized, evidence-based approaches can truly make a difference for children with autism. It shares various methodologies, like Discrete Trial Training and Natural Environment Teaching, along with the use of visual supports. These methods not only enhance engagement but also support skill acquisition through structured learning, real-life application, and active family involvement.
As parents, you might face challenges in finding the right strategies that resonate with your child's unique needs. Imagine your child thriving in a playful environment where learning feels natural and fun! By implementing these approaches, you can create opportunities for your child to engage meaningfully.
Let’s explore this journey together! With the right techniques, you can foster an environment that encourages growth and joy in play. Remember, you’re not alone in this—there are resources and support available to guide you every step of the way!
In the realm of autism therapy, play isn't just a pastime; it's a vital part of development that nurtures social skills, communication, and emotional growth. 🌟 However, the challenge is figuring out how to effectively nurture these play skills through tailored strategies that truly resonate with each child's unique needs.
This article explores ten impactful strategies designed to enhance play skills within Applied Behavior Analysis (ABA) therapy. We aim to provide insights that empower both caregivers and practitioners alike. How can these innovative approaches revolutionize the way children engage with play? What benefits can they unlock for their overall development? Let’s explore this together!
At Rori Care, we believe in a personalized approach to ABA therapy. We customize interventions to meet the unique needs of every individual. Our experienced practitioners conduct thorough assessments to pinpoint specific areas where abilities can improve. This tailored approach not only ensures effective treatment but also makes the process enjoyable, igniting a young person’s enthusiasm for play skills ABA while nurturing essential skills.
Starting ABA therapy before age four is key! Studies show that this early intervention leads to better long-term outcomes for children with autism. Plus, we’re excited to incorporate advanced AI technology to enhance this experience. It allows for automatic progress report generation, so clinicians can make real-time adjustments to treatment plans based on each patient’s ongoing progress and responses. This innovation not only improves results but also frees up 50% more time for direct treatment of our young individuals.
ABA therapy is recognized as the gold standard in autism treatment, showing remarkable advancements in communication, social skills, and daily living activities. In fact, 47% of children receiving ABA therapy become indistinguishable from their peers! Continuous assessments by Board Certified Behavior Analysts (BCBAs) are essential in maintaining the effectiveness of these customized treatment plans. They equip caregivers with strategies to support their children’s behavioral goals through active participation and data collection.
Ready to take the next step? Let’s explore this together! Schedule your assessment today by clicking 'make an appointment' for a free consultation.

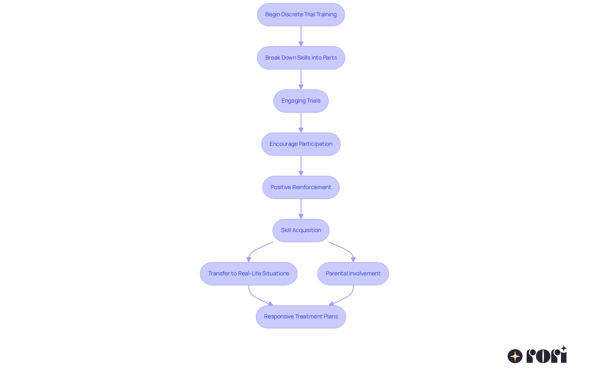
Discrete Trial Training (DTT) is a friendly and structured approach within ABA therapy that breaks down complex recreational skills into smaller, manageable parts. Each skill is taught through a series of engaging trials, where children are encouraged to participate in specific activities, followed by positive reinforcement for their correct responses. This organized method not only creates a nurturing educational environment but also significantly boosts the development of play skills aba among individuals with autism.
Research shows that DTT can lead to impressive progress in skill acquisition. Many children often achieve proficiency in specific recreational abilities through consistent practice and encouragement. Plus, the structured nature of DTT helps develop play skills aba, which transfer to real-life situations and allow kids to engage more actively in social interactions and play. By focusing on observable behaviors and providing immediate feedback, DTT transforms the learning process into a dynamic and enjoyable experience, supporting overall growth and independence.
Involving parents and caregivers in the DTT journey is crucial. Their active participation fosters a sense of ownership and empowerment, reinforcing learning and ensuring consistency in practice. And don’t forget, the behavior care engine continually updates treatment plans based on progress data, making sure that interventions stay responsive to each child’s changing needs. This adaptability is key to achieving meaningful outcomes.
Let’s explore this together! We’re here to help you every step of the way!

Natural Environment Teaching (NET) is all about helping young people build their recreational skills in familiar settings, like home and the community. This approach encourages spontaneous play and social interactions, allowing kids to develop essential skills in real-life situations. When educational experiences are woven into their daily activities, young individuals are more likely to engage with and remember what they learn.
Research shows that skills learned in these natural environments stick better and can be applied in various situations. For instance, children with autism who participate in NET often see improvements in communication, social interaction, and independence. They gain knowledge through meaningful, hands-on experiences that truly matter.
Success stories highlight how kids thrive when learning happens in comfortable environments. It reinforces the idea that recreation is not just an activity; it’s a vital part of their growth. By making fun a natural and enjoyable part of their lives, NET promotes holistic development, allowing young individuals to explore their surroundings with confidence.
Caregiver education is also key in this journey. When caregivers are equipped with the right knowledge and strategies, they can effectively support their children's development. This empowerment leads to better support, informed decision-making, and improved behavioral outcomes, creating a nurturing atmosphere where young individuals can truly flourish.
At Rori Care, our clinical leadership team is dedicated to neurodiversity and the success of youth. We ensure that every individual receives the support they need to thrive. Let’s explore this together!

Positive reinforcement is a cornerstone of ABA therapy, effectively encouraging desired behaviors by rewarding our little ones for their engagement. When caregivers have a deeper understanding of ABA principles through education, they can provide enhanced support at home. This not only complements professional interventions but also promotes consistency in their efforts.
Clinicians can use various reinforcement methods, like verbal praise or tangible rewards such as tokens, to motivate young individuals to develop appropriate play skills ABA. For instance, when a child shares a toy or takes turns, a prompt verbal commendation like 'Great job sharing!' can significantly boost their confidence and encourage them to repeat those behaviors in the future.
Studies show that children are more likely to repeat actions when they receive prompt reinforcement. This strengthens the connection between the action and the reward, especially in play environments where kids enhance their play skills ABA by associating positive experiences with trying new activities. Token economies, where children earn tokens for desired behaviors that can be exchanged for a favorite game or treat, are also effective in promoting engagement and motivation.
Experts suggest that a balanced ratio of positive reinforcement—ideally around 5.6 positive remarks for each critique—can enhance performance and foster learning. By consistently implementing these reinforcement strategies, caregivers can actively support their children’s development. This leads to better behavioral outcomes and helps them acquire essential recreational skills, including play skills ABA, improving their interactions with peers and overall enjoyment during leisure time.
Let’s explore this together! By nurturing these positive behaviors, we can create a supportive environment that encourages growth and happiness for our little ones.

Personalized narratives serve as wonderful guides for navigating interpersonal situations, especially for kids with autism. These engaging stories illustrate essential dynamics like taking turns, sharing, and initiating interactions. By exploring these narratives before playtime, children can mentally prepare for social interactions, which helps to ease anxiety and boosts their confidence in engaging with peers.
Research shows that using narrative accounts can lead to lasting positive changes in behavior—some improvements can last up to ten months! This approach not only enhances their understanding of play skills aba but also nurtures the development of crucial interpersonal skills. Plus, young individuals who use these narrative techniques often show greater confidence and improved responses to everyday interactions, like greetings and emotional regulation.
By incorporating play skills aba into therapy, parents and clinicians can create a nurturing environment that promotes meaningful social engagement and skill development. Let’s explore this together! We’re here to help you every step of the way!

Peer modeling is such a wonderful way for kids to learn! By watching and mimicking their peers during play, they pick up essential skills in a fun and relatable way. Imagine arranging playdates or group activities where children can observe and practice sharing, cooperation, and communication. This not only enhances their recreational abilities but also helps build friendships and connections that are vital for emotional and social growth.
Research shows that peer interactions can significantly boost social learning outcomes. For instance, studies highlight a moderate effect size in improving play behaviors among kids with autism. Participating in peer-mediated activities creates an inclusive environment where children can truly thrive. It’s clear that peer interaction is a key ingredient in effective play skills ABA therapy.
And let’s not forget about the role of educated caregivers! They are essential in providing the right support at home, complementing professional interventions. With a solid understanding of ABA principles and strategies, caregivers can make informed decisions that positively impact their child's progress. The knowledge and skills gained through caregiver education not only enhance their confidence but also lead to better behavioral outcomes and less stress for the whole family.
Let’s explore this together! Remember, you’re not alone in this journey, and we’re here to help you every step of the way!

When it comes to recreational activities, giving young learners the chance to make decisions can be a game-changer! 🌟 Allowing kids to choose their toys, games, or activities not only boosts their excitement but also significantly increases their engagement. This sense of control really enhances their motivation, inspiring them to express their preferences and interests, which leads to more captivating experiences.
Clinicians can play a vital role in this process by offering a variety of options and encouraging kids to make their own choices. This fosters independence and self-advocacy, which are so important for their growth. Did you know that studies show when kids pick their recreational activities, their engagement levels can soar by as much as 30%? That really highlights how essential choice is in effective therapy for play skills ABA!
Plus, incorporating adaptive strategies ensures that interventions stay responsive to each child’s evolving needs, further enhancing their engagement and development. Let’s explore this together and see how we can support our young learners every step of the way!

Visual aids, like picture schedules, charts, and visual cues, play a crucial role in helping kids develop their recreational skills. These tools offer clear guidance, making it easier for children to grasp what’s expected during playtime. For instance, think about a visual schedule that outlines the steps of a game—it breaks things down and encourages kids to join in!
Research shows that using visual aids can really boost understanding during activities. In fact, studies reveal that 60% of interventions reported better on-task behaviors and engagement. By weaving visual aids into their activities, clinicians not only help kids understand better but also cut down on frustration, leading to fun and successful experiences.
Experts highlight just how important these supports are. They show that visual aids can promote independence and social interaction during activities, ultimately enhancing the developmental journey for individuals with autism. So, let’s explore this together and see how these tools can make a difference!

Family participation is so important for kids with autism as they grow their play abilities! At Rori Care, our amazing clinicians are here to guide your family's journey with comprehensive and compassionate Applied Behavior Analysis treatment. By joining in on therapy sessions and practicing techniques at home, families can create a stable learning environment that really helps in developing skills.
Our caregiver education program is designed to empower you with ABA principles and improve play skills, enhancing your ability to support your child's behavioral goals through informed decision-making and aligned strategies. This collaborative approach not only boosts your child's abilities but also strengthens family bonds and promotes overall wellness. The result? Better behavioral outcomes and a more positive home atmosphere!
Let’s explore this together! We’re here to help you every step of the way!

Technology-enhanced ABA methods, including innovative applications and interactive tools, are truly transforming how we help youngsters with autism develop play skills aba. These resources create captivating experiences that encourage kids to engage in play activities. Research shows that when technology is incorporated into therapy, it not only boosts engagement but also allows for real-time data collection and analysis. This means clinicians can monitor progress and tailor treatment plans effectively.
Regular data analysis helps therapists assess how well interventions are working in real-time, ensuring that each child's unique needs are met. For instance, studies indicate that children using technological resources in ABA therapy show greater levels of engagement and improved learning outcomes. Early childhood ABA therapy, starting before age 2, leads to significant improvements in communication and social skills, highlighting the importance of early intervention.
At Rori Care - ABA Therapy, we harness these advancements to offer a dynamic and effective approach to play skills aba development. We ensure that every child receives personalized support to thrive. Our tailored planning guarantees that each behavioral plan is customized to meet your child's distinct needs, while measurable objectives provide clear benchmarks for progress.
By integrating evidence-based strategies and ongoing evaluations, we continuously monitor and adjust interventions to optimize outcomes. As Angela Moore wisely states, ABA can empower individuals on the autism spectrum in many ways, enhancing their communication skills and social interactions. Plus, some of the latest apps for autism therapy, like [insert specific app names], are designed to further support play skills aba, making them valuable tools for parents looking to enrich their child's learning experience. Let’s explore this together!

Developing play skills in children through ABA therapy is truly a journey that can be both rewarding and challenging for parents. It’s all about personalized strategies that cater to each child's unique needs. By using techniques like Discrete Trial Training, Natural Environment Teaching, and positive reinforcement, practitioners can create engaging learning experiences that foster essential recreational abilities. And let’s not forget the importance of early intervention, family involvement, and the use of technology—these elements really boost the chances of success in developing these vital skills.
In this article, we’ve highlighted some key strategies that support play skills development. For instance:
Ultimately, the significance of these strategies goes beyond just learning to play; they contribute to holistic development and an improved quality of life for children with autism. By embracing a collaborative approach that includes families and leverages innovative technologies, caregivers and clinicians can create a nurturing environment where children can truly thrive. Remember, the journey of developing play skills through ABA therapy is about more than just skill acquisition—it's about fostering connections, confidence, and a sense of belonging in the world. Let’s explore this together!
What is Rori Care's approach to ABA therapy?
Rori Care utilizes a personalized approach to ABA therapy, customizing interventions to meet the unique needs of each individual. Experienced practitioners conduct thorough assessments to identify areas for improvement, ensuring effective and enjoyable treatment.
Why is starting ABA therapy before age four important?
Starting ABA therapy before age four is crucial as studies indicate that early intervention leads to better long-term outcomes for children with autism.
How does Rori Care incorporate technology into their ABA therapy?
Rori Care incorporates advanced AI technology to enhance the therapy experience, allowing for automatic progress report generation. This enables clinicians to make real-time adjustments to treatment plans based on each child's ongoing progress, improving results and increasing direct treatment time by 50%.
What are the benefits of ABA therapy?
ABA therapy is recognized as the gold standard in autism treatment, leading to significant improvements in communication, social skills, and daily living activities. Approximately 47% of children receiving ABA therapy become indistinguishable from their peers.
What is Discrete Trial Training (DTT)?
DTT is a structured approach within ABA therapy that breaks down complex recreational skills into smaller parts, using engaging trials and positive reinforcement to teach children specific activities.
How does DTT benefit children with autism?
DTT leads to impressive progress in skill acquisition, helping children achieve proficiency in recreational abilities and enhancing their ability to engage in social interactions and play through a structured learning environment.
Why is caregiver involvement important in DTT?
Involving parents and caregivers in the DTT process fosters a sense of ownership and empowerment, reinforcing learning and ensuring consistency in practice, which is crucial for effective skill development.
What is Natural Environment Teaching (NET)?
NET is an approach that helps young individuals build recreational skills in familiar settings, promoting spontaneous play and social interactions in real-life situations.
What are the advantages of learning through NET?
Skills learned in natural environments tend to stick better and can be applied in various situations, leading to improvements in communication, social interaction, and independence for children with autism.
How does Rori Care support caregivers in the NET approach?
Rori Care educates caregivers, equipping them with knowledge and strategies to effectively support their children's development, leading to better outcomes and a nurturing environment for growth.