Understanding the unique challenges faced by autistic individuals is so important for effective support. Yet, many parents often feel overwhelmed and unsure of where to turn. This article highlights ten essential autism self-care specialists and resources designed just for parents. We’re here to offer valuable insights and strategies to enhance your child's independence and well-being.
How can these resources transform your parenting experience? How can they empower your family to navigate the complexities of autism care? Let’s explore this together! Delve into this journey to discover practical solutions that foster growth and resilience for both your child and you as a caregiver.
At Rori Care, we blend personalized ABA therapy with cutting-edge AI technology to craft treatment plans that truly cater to each child's unique needs. This fresh approach not only tackles behavioral challenges but also nurtures independence and social skills development. By harnessing data-informed insights, we empower parents and clinicians to make informed choices that can significantly enhance the well-being of youths with autism, utilizing autism self-care specialists and resources.
You know, the current trends in AI are really shaking things up in autism treatment! They’re leading to better outcomes and more effective interventions. At Rori Care, we’re committed to integrating these technologies, ensuring that young individuals receive the best support possible. It’s all about fostering their growth and development in a caring environment. Let’s explore this journey together!

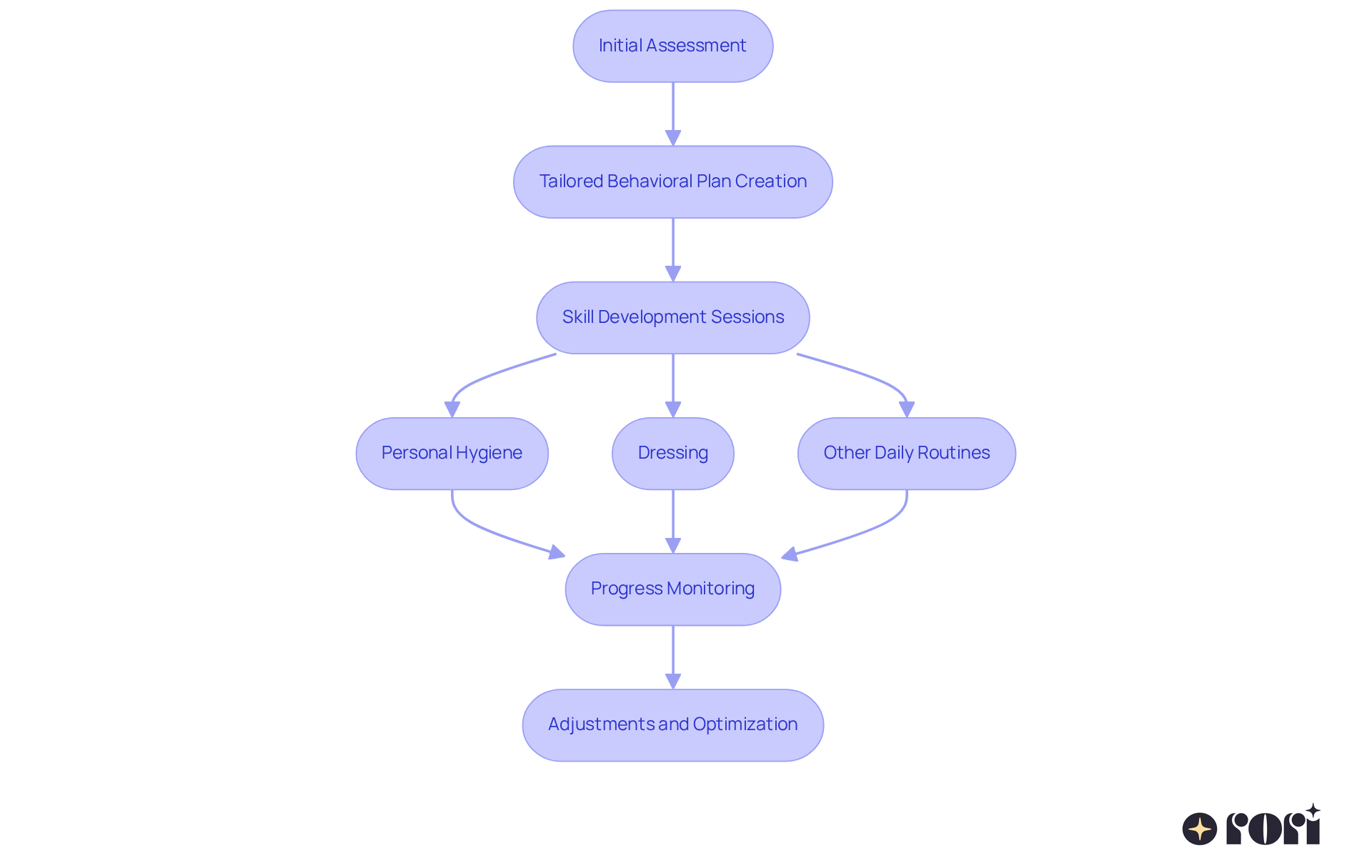
At Rori Care - ABA Therapy, we’re dedicated to helping autistic youth gain essential self-care skills through structured ABA therapy, utilizing autism self-care specialists and resources. Our programs focus on everyday independence, teaching young individuals how to handle personal hygiene, dressing, and other daily routines with the help of autism self-care specialists and resources. By nurturing these skills with the help of autism self-care specialists and resources, we empower them to navigate their world with confidence and independence.
Every behavioral plan we create is tailored to meet the unique needs, strengths, challenges, and goals of your child. This means personalized care that truly fits! We set clear, measurable goals for behavior change and skill development, giving you a transparent way to track progress. Our qualified behavior analysts use evidence-based strategies grounded in the latest research, ensuring we apply the most effective methods for behavior change. Plus, we continuously monitor your child’s progress and responsiveness to the intervention, making adjustments as needed to optimize outcomes.
Curious about how Rori Care can support your little one’s journey toward independence? Let’s explore this together! Visit Rori Care - ABA Therapy to learn more.

Reframing Autism highlights a vital connection between personal well-being and advocacy for autistic individuals and their families. By providing autism self-care specialists and resources, they empower parents to effectively advocate for their children's unique needs. This advocacy not only boosts family well-being but also helps parents confidently navigate the complexities of autism care.
Successful advocacy strategies include:
And let’s not forget about self-care! Prioritizing your own well-being is crucial, as it helps you stay resilient and effective in advocating for your child, especially when utilizing autism self-care specialists and resources.
Provider education is another key piece of the puzzle. When providers understand ABA principles and strategies, they can make informed choices that positively impact your child's progress, leading to better behavioral outcomes. Through these efforts and with the support of autism self-care specialists and resources, families can create a nurturing environment that fosters growth and independence for their autistic loved ones.
So, let’s explore this journey together! Remember, you’re not alone in this - we’re here to help you every step of the way!

The Ontario Caregiver Organization is here for you, offering a variety of support materials designed for those caring for children with autism, along with autism self-care specialists and resources. From workshops to support groups and educational resources, they aim to help caregivers manage stress and prioritize their well-being. Did you know that engaging in self-care can lead to lower burnout levels and a better quality of life?
By providing essential resources, including autism self-care specialists and resources, and fostering a nurturing community, the Ontario Caregiver Organization truly enhances the quality of life for both caregivers and their children. Mental health professionals highlight how crucial autism self-care specialists and resources are in reducing feelings of isolation and anxiety among caregivers, ultimately promoting healthier family dynamics.
Let’s explore this together! Remember, you’re not alone on this journey. We’re here to help you every step of the way!

Parents can adopt some effective strategies to empower their autistic kids in developing essential self-care skills with the help of autism self-care specialists and resources. One proven method is using visual schedules. They not only help reduce anxiety but also enhance predictability, allowing kids to manage their daily routines more independently. Research shows that visual schedules can significantly improve participation and communication, making tasks easier to understand and follow. Plus, breaking tasks into manageable steps supports this process, helping young individuals tackle challenges without feeling overwhelmed.
Incorporating sensory-friendly tools, like noise-cancelling headphones or weighted blankets, can also play a crucial role in creating a comfortable environment. These tools promote focus and reduce stress, assisting kids in managing sensory input while participating in personal care activities.
By actively engaging in their kids' learning journey and utilizing these strategies, parents can encourage independence and build confidence in their little ones' self-care abilities. This collaborative approach not only improves daily routines but also fosters a sense of achievement and self-acceptance in individuals with autism, utilizing autism self-care specialists and resources.
Let’s explore this together! By sharing experiences and tips, we can create a supportive community that helps our children thrive.

At CST Academy, we understand that parenting can be a tough journey, and we’re here to help! One effective way to nurture your child's development at home is through predictable routines and positive reinforcement. These strategies create a warm environment that boosts your child's sense of security and confidence.
Did you know that structured routines can significantly improve emotional well-being and behavioral regulation, especially for children with autism, when guided by autism self-care specialists and resources? By implementing positive reinforcement, you can encourage the behaviors you want to see, making those daily interactions not just effective but also rewarding.
This approach not only helps in developing skills but also strengthens the bond between you and your child. It fosters a cooperative atmosphere where growth and learning can thrive. So, let’s explore this together! We’re here to support you every step of the way!

Navigating personal management skills can be quite a journey for autistic individuals. They often face unique challenges like sensory sensitivities, communication hurdles, and executive functioning difficulties. By recognizing these barriers, parents can adapt their approaches to better support their children.
For instance, using visual aids, simplifying tasks, and establishing consistent routines, along with guidance from autism self-care specialists and resources, can make a world of difference in helping individuals manage their self-care. Imagine how much smoother mornings could be with a clear visual schedule!
Additionally, applying the principles of Applied Behavior Analysis (ABA) can be a game-changer. Caregivers can actively engage in their child's development by collecting data and aligning strategies to create a nurturing environment. This hands-on involvement not only fosters growth in young people but also empowers parents to tackle challenges head-on, enhancing their children's learning, verbal, and social skills.
So, let’s explore this together! By understanding these strategies, you’re taking a significant step toward supporting your child’s journey. We’re here to help you every step of the way!

As caregivers, it’s so important to prioritize your own well-being to truly support your autistic children. Engaging in self-care practices - like regular exercise, mindfulness, and reaching out for social support - can really help reduce stress and prevent burnout. 🌟
Research shows that mindfulness techniques can significantly lower stress levels for those providing care, boosting emotional resilience and overall well-being. When you take care of yourself, you’re not just looking after your own health; you’re also better equipped to offer the essential support your child needs. This can lead to better outcomes in autism treatment!
By nurturing your own well-being, you can build the strength needed to navigate the challenges of autism care. This way, you’ll be present and effective in your role, ready to face whatever comes your way. Let’s explore this together!

The independence of an autistic individual can be significantly boosted by integrating self-care skills into everyday routines with the support of autism self-care specialists and resources. For instance, parents might consider creating a morning routine that includes:
Using visual schedules and checklists, along with guidance from autism self-care specialists and resources, can help kids understand and stick to these routines, giving them a sense of achievement and independence.
This approach is rooted in Applied Behavior Analysis (ABA), a personalized therapy that adapts to each person's unique needs through evidence-based strategies. Qualified behavior analysts work alongside autism self-care specialists and resources to craft individualized plans that focus on measurable goals, encouraging positive behavior changes and skill development. Plus, ongoing assessment and adjustments ensure these plans remain effective and flexible as the individual grows and changes.
Let’s explore this together! By incorporating these self-care routines, you’re not just helping your child; you’re also fostering a sense of belonging and accomplishment. We’re here to help you every step of the way!

Using neuro-affirming language is so important when it comes to supporting autistic individuals. It’s all about recognizing and respecting the unique experiences and identities of autistic people. By choosing words that affirm neurodiversity, caregivers and educators can create a more inclusive and supportive environment that helps autistic individuals truly thrive.
At Rori Care, our clinical leadership team is composed of qualified specialists who have extensive experience with autism self-care specialists and resources. They’re dedicated to this mission because they genuinely appreciate neurodiversity. Their goal? To assist youth in thriving through compassionate support and expertise. We totally understand the challenges families face, and we’re committed to fostering child development in a nurturing environment.
Let’s explore this together! Learn more about neuro-affirming practices at Reframing Autism.
Supporting autistic individuals and their families is truly a journey, and it’s made even richer by the expertise of dedicated autism self-care specialists and resources. In this article, we’ve explored a variety of organizations and strategies that empower parents to nurture independence and well-being in their children. By embracing innovative approaches - like personalized ABA therapy and neuro-affirming language - caregivers can create warm environments that foster growth and self-care skills.
One key takeaway is the importance of structured routines, effective communication, and using visual aids to help autistic children tackle daily tasks. Resources such as Rori Care, CST Academy, and the Ontario Caregiver Organization offer invaluable support, ensuring that both children and caregivers have the tools they need to succeed. And let’s not forget about the caregivers themselves! Prioritizing self-care is essential, as it builds resilience and strengthens advocacy efforts.
The significance of these resources and strategies really can’t be overstated. By cultivating a collaborative community and embracing individualized approaches, parents can empower their children to truly thrive. Adopting these practices not only enhances the quality of life for autistic individuals but also fosters a supportive network that benefits families as a whole. Engaging with these resources and communities is a vital step toward nurturing independence and well-being for everyone involved. Let’s explore this together!
What is Rori Care's approach to ABA therapy for autism?
Rori Care blends personalized ABA therapy with cutting-edge AI technology to create treatment plans tailored to each child's unique needs, focusing on behavioral challenges, independence, and social skills development.
How does Rori Care utilize AI technology in their therapy?
Rori Care integrates AI technology to enhance treatment outcomes and interventions, ensuring that young individuals receive the best support possible in a caring environment.
What skills does CST Academy focus on for autistic children?
CST Academy at Rori Care emphasizes teaching essential self-care skills, such as personal hygiene and dressing, to help autistic youth gain everyday independence.
How are behavioral plans developed at Rori Care?
Behavioral plans are personalized to meet each child's unique needs, strengths, challenges, and goals, with clear, measurable objectives for behavior change and skill development.
What strategies are used to monitor progress at Rori Care?
Qualified behavior analysts use evidence-based strategies and continuously monitor each child's progress and responsiveness to interventions, making adjustments as necessary to optimize outcomes.
How does Reframing Autism support families of autistic individuals?
Reframing Autism empowers parents by providing autism self-care specialists and resources to effectively advocate for their children's unique needs, enhancing family well-being and navigating autism care complexities.
What are some successful advocacy strategies mentioned in the article?
Successful advocacy strategies include understanding available services, engaging with professionals, and leveraging autism self-care specialists and resources to build a supportive community.
Why is self-care important for parents of autistic children?
Prioritizing self-care is crucial for parents as it helps them stay resilient and effective in advocating for their child, ensuring they can navigate the challenges of autism care confidently.
How does provider education impact a child's progress in therapy?
When providers understand ABA principles and strategies, they can make informed choices that positively influence a child's progress, leading to better behavioral outcomes.