This article dives into the key elements of a behavior intervention plan (BIP) for parents, highlighting how a personalized approach can truly make a difference for children with autism. It’s all about creating a plan that fits your child’s unique needs!
Effective BIPs include strategies like:
These components not only lead to better behavioral outcomes but also empower families to take an active role in their child’s growth.
Let’s explore this together! By understanding these essential strategies, you can feel more equipped to support your child. Remember, you’re not alone in this journey; we’re here to help you every step of the way!
Navigating the unique behavioral challenges that children face can feel overwhelming for parents, especially when it comes to understanding autism. It’s a journey filled with ups and downs, and that’s where a well-structured behavior intervention plan (BIP) comes in. Think of it as a roadmap, offering tailored strategies that not only promote positive behavior but also help in skill development.
But what makes these plans truly effective? And how can you, as a parent, make sure you’re using these strategies to support your child’s growth? 🤔 In this article, we’ll dive into ten essential elements of a behavior intervention plan. Together, we’ll explore insights that empower you to foster meaningful change in your child’s life. Let’s explore this together!
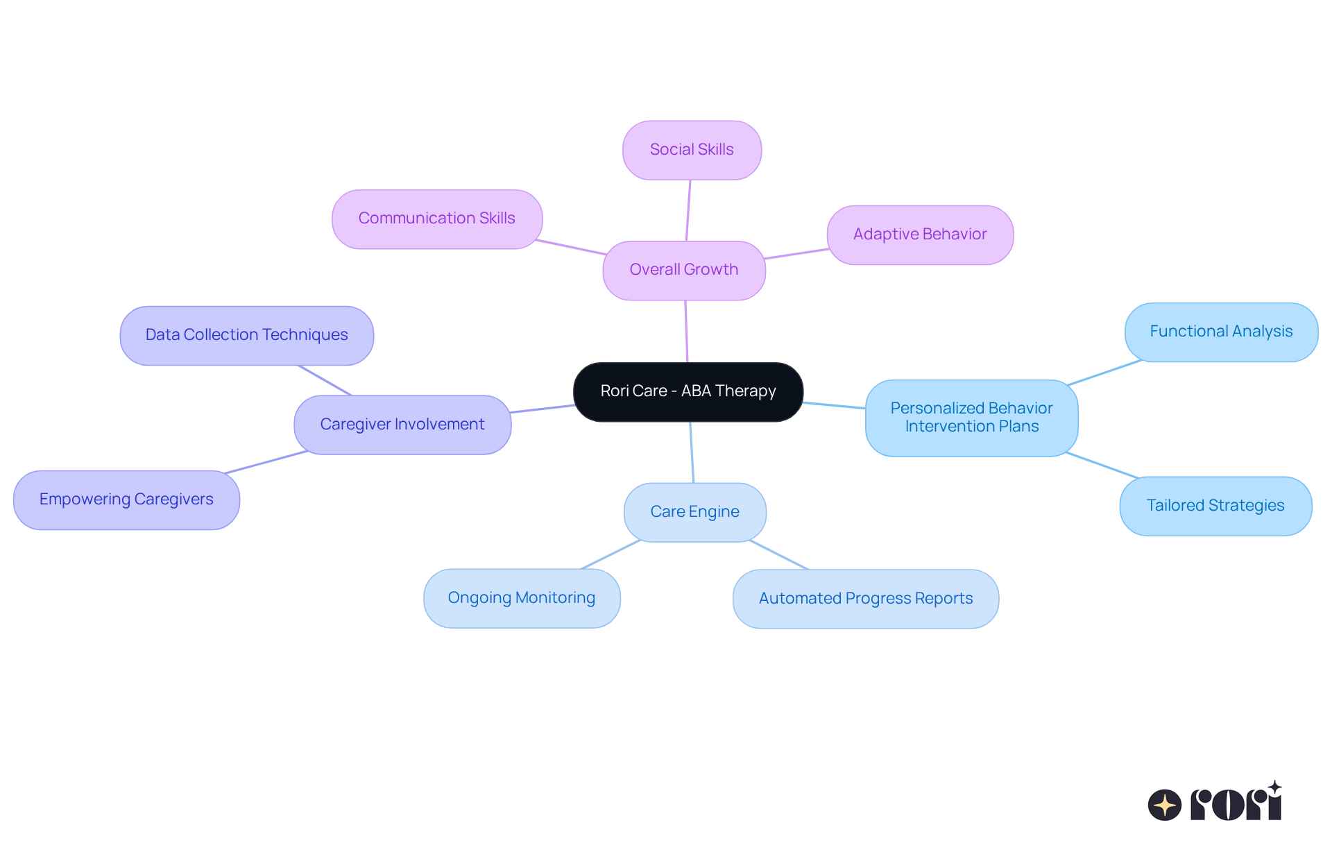
At Rori Care, we truly understand the challenges parents face when it comes to supporting their children. That’s why we excel in creating customized components of a behavior intervention plan through our ABA therapy. Our robust care engine conducts functional analysis for target actions and skills, ensuring that each strategy is tailored to meet the unique needs of your child. This personalized approach not only tackles specific behavioral hurdles but also significantly boosts their overall growth and independence.
Imagine having a plan that evolves with your child! Our care engine generates automated progress reports, allowing clinicians to easily review and approve your child’s advancement. This way, we can ensure that our strategies stay aligned with their changing needs.
Research shows that early and personalized approaches in ABA therapy can lead to remarkable improvements in communication, social skills, and adaptive behavior. That’s why the components of a behavior intervention plan are such a crucial part of effective autism care. Specialists emphasize the importance of tailoring ABA approaches, as children who receive customized interventions often show greater engagement and progress, leading to better outcomes in their daily lives.
At Rori Care, we empower caregivers with ABA principles and strategies, encouraging active involvement and data collection to support your loved one’s behavioral goals. This commitment to caregiver education not only enhances support but also fosters informed decision-making and improved behavioral outcomes. Together, we can empower families through comprehensive and compassionate Applied Behavior Analysis treatment.
Let’s explore this journey together! We’re here to help you every step of the way!

A Functional Behavior Assessment (FBA) is a systematic process that helps us understand the reasons behind challenging behaviors in individuals with autism. By looking at what happens before, during, and after these behaviors, clinicians can pinpoint specific triggers. For example, if a child tends to act out during transitions, it’s a sign that these moments might be particularly tough for them. Recognizing these triggers is key to developing effective components of a behavior intervention plan (BIPs) that not only reduce unwanted behaviors but also provide positive alternatives that address the same needs.
A qualified behavior analyst plays a vital role in this journey. They create personalized plans with clear goals, like aiming to cut down disruptive behaviors by 50% in three months. They also use proven strategies, such as positive reinforcement and social skills training. These plans are tailored to fit each individual’s unique needs, ensuring ongoing assessment and adjustments to encourage positive changes and skill growth.
To help parents make the most of this information, it’s super helpful to keep track of specific examples of challenging behaviors and the situations in which they occur. This collaboration with clinicians can lead to effective strategies that minimize triggers and create a nurturing environment for your child.
Let’s explore this together! We’re here to help you every step of the way!

Identifying target actions is crucial within the components of a behavior intervention plan in autism therapy. It’s all about pinpointing the specific behaviors we want to increase or decrease through intervention. When we have that clarity, we can set measurable goals, which are key for tracking progress and adjusting our strategies along the way.
For instance, instead of saying a young person should 'act more appropriately,' we could aim for something like 'reducing shouting during class from five times a day to two times a day.' This kind of specificity not only helps us track progress but also allows parents and clinicians to create tailored strategies that really make a difference.
Research shows that when we set clear objectives, young individuals are more likely to see significant changes in their behavior. This highlights just how crucial the components of a behavior intervention plan are in developing effective autism strategies. Plus, did you know that ABA therapy is the only scientifically proven treatment for autism that insurance covers? This makes it more accessible for families.
Tami Peterson emphasizes that the components of a behavior intervention plan, such as high-quality, individualized planning, consistent execution, family engagement, and well-trained professionals, are essential for achieving meaningful outcomes in ABA therapy. This evidence really underscores the importance of specifying target actions to promote positive behavior changes in individuals with autism.
Let’s explore this together! If you have any thoughts or experiences to share, we’d love to hear from you!

Preventive strategies are essential components of a behavior intervention plan, emphasizing proactive measures that can significantly help reduce challenging behaviors. Think about how creating clear routines and using visual schedules can assist young learners in grasping expectations and managing their daily activities. For example, visual supports like cue cards and schedules can enhance clarity, easing anxiety and encouraging compliance.
Offering organized options is another great way to empower young individuals, helping them feel in control while still following guidelines. By anticipating potential triggers and addressing them ahead of time, parents and therapists can create a supportive and structured environment that nurtures positive behavior. Specialists often highlight that these proactive methods not only minimize interruptions but also boost young people's emotional resilience and overall engagement in learning.
When we apply these approaches, we lay a solid foundation for achievement, allowing youth to thrive in various settings. Our personalized planning ensures that each behavioral strategy is tailored to meet the unique needs of the child, setting clear, measurable goals for change and skill enhancement. Plus, when skilled behavior analysts use research-supported methods, it really strengthens the effectiveness of these techniques, confirming that our actions are based on the latest studies.
Active participation from caregivers is crucial, too! It allows parents to consistently apply these strategies at home. Continuous assessment and adjustment of the components of a behavior intervention plan, guided by our Behavior Care Engine—which revises intervention plans based on progress—create a strong foundation for success, enabling young individuals to flourish in diverse environments.
Let’s explore this together! We’re here to help you every step of the way!

Teaching methods are all about helping our little ones swap out tough actions for positive choices. Think about it: when kids struggle with sharing, a therapist might step in with role-playing games to practice taking turns. It’s a fun way to reinforce good behavior, and positive feedback makes it even better!
These strategies often come together in a personalized action plan that incorporates the components of a behavior intervention plan, crafted by certified analysts. This plan outlines clear goals and evidence-based techniques like reinforcement and prompting, which are essential components of a behavior intervention plan. Plus, regular check-ins ensure that the interventions stay in tune with each child’s evolving needs. This way, caregivers are equipped with the tools and principles of ABA to support meaningful behavioral change.
Let’s explore this together! It’s all about creating a nurturing environment where our kids can thrive.

When it comes to helping kids with autism, consequence approaches can really make a difference in promoting positive behavior changes. These strategies often use reinforcement methods, like positive reinforcement—think verbal praise or small rewards—to encourage those desired actions. For instance, if a child shares a toy, they might get some enthusiastic praise or a little treat, which reinforces that behavior and makes it more likely to happen again.
Research shows that kids with autism respond well to these reinforcement techniques, which can significantly boost their engagement and motivation. Experts point out that consistently using positive reinforcement not only helps with specific behaviors but also supports overall emotional well-being and social skills development. That’s where certified analysts come in—they play a crucial role in crafting personalized plans that effectively integrate these approaches.
But effective consequence strategies go beyond just rewards. They also include natural consequences for unwanted behaviors, helping kids understand the results of their choices. This balanced approach—rewarding positive actions while addressing the negative ones—forms essential components of a behavior intervention plan, leading to better outcomes in therapy. Parents can start by identifying specific behaviors they want to encourage and consistently applying positive reinforcement when those behaviors occur.
Personalized planning is key to the components of a behavior intervention plan, as it ensures that each child’s unique needs and goals are met. Setting measurable objectives allows parents to track progress and make informed decisions about their child’s development. Plus, empowering caregivers with ABA principles boosts their ability to support their child’s behavioral goals through active involvement and data collection, ultimately leading to improved outcomes and family dynamics. Remember, continuous assessment and adjustment of these strategies are vital to enhance their effectiveness.
Let’s explore this together! We’re here to help you every step of the way!

Data collection and monitoring are essential components of a behavior intervention plan. When we keep a close eye on actions, it helps practitioners see how well interventions are working and make smart changes when needed. There are different ways to collect data, like:
These methods give us a well-rounded view of a child's progress over time. For instance, frequency counts help us figure out how often certain actions happen, while duration recording shows us how long those actions last. The ABC method tracks what happens before and after actions, giving us a clearer picture of triggers and patterns.
Using effective observation methods is key to making sure support is tailored to meet each individual's unique needs. Our behavior care engine updates behavior support and skill acquisition plans after every session based on the progress made, ensuring that treatment plans are flexible and responsive to the individual's growth. Regularly reviewing the data not only helps in tracking progress but also empowers parents and clinicians to work together on refining the components of a behavior intervention plan. Research shows that ongoing data collection really boosts our ability to monitor improvements and fine-tune treatment plans, leading to better outcomes in autism therapy. By embracing these monitoring practices, families can actively participate in their child's development, making sure that the strategies stay effective and aligned with their goals.
Let’s explore this together! We’re here to help you every step of the way!

Collaboration is essential for ensuring that the components of a behavior intervention plan (BIPs) are effective! When experts and families come together, it creates a strong strategy that keeps everyone on the same page, all working toward shared goals. You know, research shows that when families are actively involved, treatment outcomes really improve. Families are key players in connecting therapy with everyday life.
Consider this: consistent communication, collaborative decision-making, and goal-setting as a team not only enhance the effectiveness of the components of a behavior intervention plan but also foster a strong support system for our kids. For instance, when parents learn Applied Behavior Analysis (ABA) techniques, kids often progress faster and hold onto their skills better. Plus, creating organized home environments that reinforce what they’ve learned can really amp up the effectiveness of therapy.
By putting collaboration first, families and professionals can create a vibrant partnership that leads to real growth in a child’s development. Let’s explore this together! We’re here to help you every step of the way!

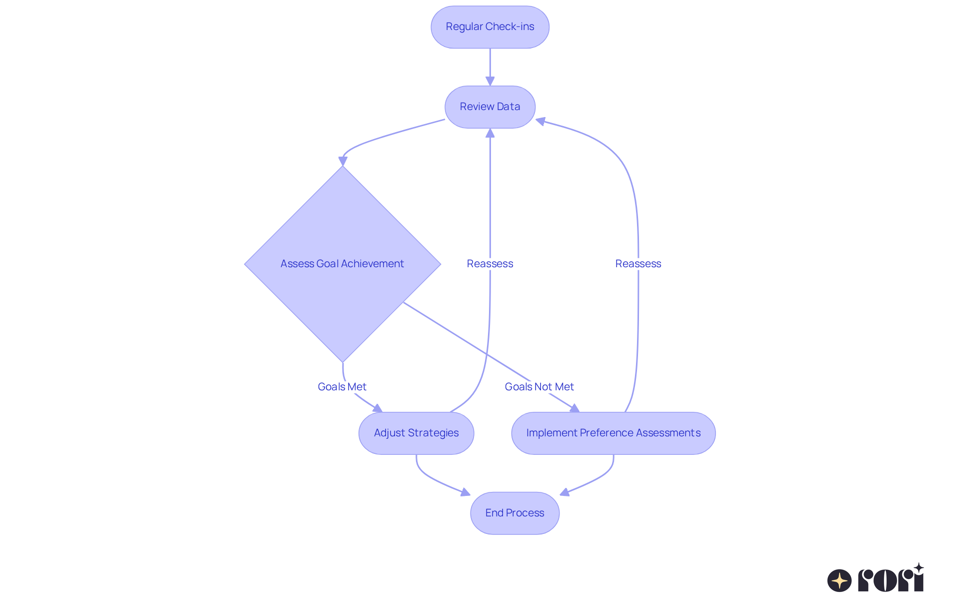
Regularly checking in on the components of a behavior intervention plan is super important for making sure it works well. Think of it like a team huddle where you look at how things are going. You’ll want to review the data on your child’s progress, see if the goals are being met, and tweak things as needed. For example, if a certain strategy isn’t hitting the mark, it might be time to switch things up or try something new that could really help your child grow.
Research shows that regular check-ins in autism therapy can really boost how effective the treatment is. Studies have found that kids who get consistent evaluations often show better social skills, communication, and adaptive behaviors. Continuous improvement is at the heart of Applied Behavior Analysis (ABA) therapy. Here, tailored strategies are crafted based on the specific data collected during sessions. This flexibility not only encourages participation but also allows parents and caregivers to be actively involved in their child’s development.
One great way to adapt plans is by using preference assessments. These help identify activities that motivate your child, making learning more engaging and fun! By committing to regular evaluations and adjustments, families can ensure that the components of a behavior intervention plan (BIP) remain relevant and effective, leading to better developmental outcomes. Let’s explore this together! We’re here to help you every step of the way!

Celebrating achievements, big or small, is so important in the change process! Recognizing progress not only boosts positive actions but also encourages our kids to keep pushing forward. Simple gestures like a kind word, a small reward, or a fun activity can really highlight the milestones related to the components of a behavior intervention plan during their journey. These celebrations can do wonders for a young person’s confidence and strengthen the support system around them, creating a collaborative atmosphere that nurtures ongoing growth.
Research shows that when we recognize achievements right away, it can significantly lift motivation and self-esteem. That’s why it’s crucial for parents and caregivers to get involved in this rewarding process. By using adaptive treatment plans that incorporate the components of a behavior intervention plan and are regularly updated based on progress reports, caregivers can better support their loved ones in reaching their behavioral goals. Celebrating those little wins helps build resilience, and when families come together to celebrate, it creates a sense of progress and hope.
Creating a culture of celebration can help children see therapy as a positive experience, which can be considered one of the components of a behavior intervention plan that leads to greater engagement and success in their interventions. Plus, using visual trackers to display the number of milestones achieved can be a great way for parents to monitor progress and celebrate achievements effectively. This not only reinforces informed decision-making but also improves behavioral outcomes. Let’s explore this together and make the journey a little brighter!

The components of a behavior intervention plan are truly vital tools that empower parents in supporting their children’s growth and development. By focusing on personalized strategies tailored to each child's unique needs, these plans create an environment where positive behavior can really thrive. When families and professionals work together, the interventions not only become effective but also evolve alongside the child, forming a dynamic support system that promotes continual progress.
Key insights from the article highlight how important functional behavior assessments, clear target behavior definitions, preventive strategies, and effective teaching methods are. Each of these components plays a crucial role in crafting a structured plan that encourages positive changes and enhances the child's overall well-being. Plus, the emphasis on data collection and continuous evaluation shows just how necessary it is to adapt strategies to keep them relevant and effective in achieving those desired outcomes.
Ultimately, embracing these essential components of a behavior intervention plan can lead to significant improvements in a child's behavior and skills. Families are encouraged to actively participate in the process, celebrating successes along the way. This not only boosts motivation but also strengthens the bond between caregivers and children. By committing to this collaborative journey, parents can create lasting positive changes that empower their children to thrive in various settings. Let’s explore this together!
What is Rori Care's approach to ABA therapy for children?
Rori Care specializes in creating personalized behavior intervention plans through ABA therapy, tailored to meet the unique needs of each child. Their approach includes conducting functional analysis for target actions and skills, which helps in addressing specific behavioral challenges and promoting overall growth and independence.
How does Rori Care ensure that the behavior intervention plans evolve with the child?
Rori Care's care engine generates automated progress reports, allowing clinicians to easily review and approve the child's advancement. This ensures that the strategies remain aligned with the child's changing needs.
What are the benefits of early and personalized approaches in ABA therapy?
Research indicates that early and personalized approaches in ABA therapy can lead to significant improvements in communication, social skills, and adaptive behavior. Customized interventions often result in greater engagement and progress, leading to better outcomes in daily life.
How does Rori Care involve caregivers in the ABA therapy process?
Rori Care empowers caregivers by providing ABA principles and strategies, encouraging their active involvement and data collection to support behavioral goals. This education enhances caregiver support and fosters informed decision-making for improved behavioral outcomes.
What is a Functional Behavior Assessment (FBA)?
A Functional Behavior Assessment (FBA) is a systematic process used to understand the reasons behind challenging behaviors in individuals with autism. It involves analyzing what occurs before, during, and after these behaviors to identify specific triggers.
How do qualified behavior analysts contribute to the FBA process?
Qualified behavior analysts create personalized plans with clear goals, such as reducing disruptive behaviors by a specific percentage within a set timeframe. They employ proven strategies, including positive reinforcement and social skills training, tailored to each individual's unique needs.
Why is it important to track specific examples of challenging behaviors?
Keeping track of specific examples of challenging behaviors and their contexts helps parents and clinicians collaborate effectively. This information can lead to strategies that minimize triggers and create a supportive environment for the child.
What is the significance of defining target behaviors in intervention plans?
Defining target behaviors is crucial for setting measurable goals within behavior intervention plans. Clear objectives, such as reducing specific disruptive behaviors, help track progress and allow for tailored strategies that effectively promote positive changes.
How does ABA therapy relate to insurance coverage?
ABA therapy is the only scientifically proven treatment for autism that is covered by insurance, making it more accessible for families seeking support for their children.
What elements are essential for achieving meaningful outcomes in ABA therapy?
Essential elements include high-quality, individualized planning, consistent execution, family engagement, and well-trained professionals. These factors are critical for achieving positive behavior changes in individuals with autism.