This article dives into the essential prompting procedures in Applied Behavior Analysis (ABA) therapy, which play a crucial role in child development. It highlights how tailored prompting strategies—like verbal, gestural, and physical cues—are vital for fostering independence and skill acquisition in children. Plus, continuous assessment and data tracking support effective learning outcomes.
Let’s explore this together! By understanding these strategies, you can help your child thrive. Remember, you’re not alone in this journey; we’re here to help you every step of the way! 🌟
Understanding the intricacies of child development through Applied Behavior Analysis (ABA) can be a transformative journey for both parents and children. 🌟 Prompting procedures are at the heart of this approach, offering essential strategies that not only facilitate learning but also promote independence. As families seek effective ways to support their children's growth, a challenge arises: how can caregivers best implement these techniques to ensure meaningful progress?
This article delves into ten essential prompting procedures in ABA, providing insights and practical applications that empower families to enhance their child's developmental journey. Let’s explore this together!
At Rori Care, we understand the challenges parents face when it comes to supporting their children's development. That’s why we utilize prompting procedures ABA as part of our therapy framework, designed to help young people gain new skills while fostering their independence. By taking a data-driven approach, we ensure that each child’s unique needs are met with tailored techniques that promote effective learning and behavioral growth.
Our qualified behavior analysts take the time to evaluate each child's strengths and challenges. This allows us to apply the most suitable prompting procedures ABA, whether they are verbal, gestural, or physical. We believe in a comprehensive approach that includes measurable goals, giving you a clear benchmark for progress. This way, you can easily monitor your child's development. Plus, we continuously assess and adjust care plans to ensure they remain flexible to your child's evolving needs. This not only aids in skill development but also helps build confidence as they learn to navigate their world more independently.
Let’s explore this journey together! We’re here to help you every step of the way as your child grows and thrives.

Applied Behavior Analysis (ABA) is built on some key principles that guide how we implement prompting procedures in youth development. Consider reinforcement, shaping, and the thoughtful use of prompting procedures to encourage those desired behaviors. 🌟
Prompting is like a helpful guide in ABA, offering the necessary cues to support individuals in tasks they might not yet be able to tackle on their own. When clinicians understand how to use prompting procedures effectively, they can create interventions that not only encourage skill development but also promote behavioral changes. This journey ultimately leads to greater independence for individuals with autism.
A successful behavioral program really hinges on personalized planning. Each plan should be tailored to meet the unique needs and goals of the individual, while also setting measurable objectives that help track progress. By using evidence-informed approaches, we ensure that the most effective techniques are put into practice. Plus, continuously assessing and adjusting these plans is crucial to improving outcomes based on how the young person responds.
And let’s not forget about the caregivers! Equipping them with ABA principles and techniques is so important. When caregivers are knowledgeable, they can make informed decisions that positively impact their child's progress. Their active involvement and alignment with therapeutic strategies really boost the effectiveness of interventions, creating a nurturing environment for the individual's growth.
Let’s explore this together! We're here to help you every step of the way!

Prompt fading is a key method in ABA therapy that helps young individuals gradually rely less on assistance. This approach encourages them to use their own skills, boosting their independence. By involving caregivers in this journey, we can ensure that the strategies learned in therapy are consistently applied at home, creating a supportive learning environment.
For example, a therapist might start with a full physical cue to guide a young person through a task. Then, they would transition to a partial cue and finally to a verbal cue before slowly removing the prompt altogether. This systematic approach not only helps young learners acquire new skills but also builds their confidence as they become more capable of completing tasks independently. Plus, the behavior care engine updates intervention and skill acquisition plans after each session based on progress, allowing caregivers to make informed decisions that positively impact their child's development and lead to better behavioral outcomes.
Let’s explore this together! By understanding how prompt fading works, you can actively support your child’s growth and celebrate their successes along the way. We’re here to help you every step of the way!

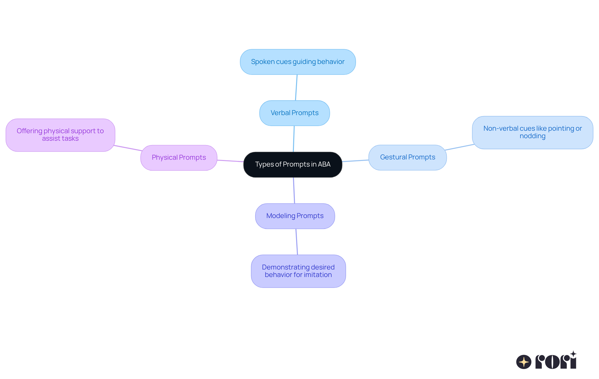
In ABA therapy, various prompting procedures can be utilized to support skill acquisition, each tailored to meet the unique needs of the individual. Let’s explore these together:
By customizing the type of prompt to fit the specific needs of each child, therapists can utilize prompting procedures to create a more effective learning environment that nurtures skill development and independence. This method reflects Rori Care's commitment to personalized planning and continuous assessment. We ensure that each child's progress is tracked, and techniques are adjusted according to their unique strengths and challenges. Plus, we set quantifiable objectives to monitor progress, using data-driven approaches to guarantee the effectiveness of our interventions.
We’re here to help you every step of the way! 😊

The systematic hierarchy is a structured method in ABA therapy that utilizes prompting procedures ABA to determine how much help each child needs with different tasks. In prompting procedures ABA, it typically follows a least-to-most guidance approach, starting with the least intrusive cues and gradually increasing in intensity if the child doesn’t respond. This method is part of a tailored therapy that adapts to each child’s unique needs, drawing on the science of learning and behavior.
For example, a therapist might kick things off with a verbal cue, then move to a gestural signal, and finally use a physical indication if necessary. This organized approach not only helps young learners pick up new skills but also reduces their reliance on prompts, encouraging greater independence over time.
These prompting procedures ABA are designed by skilled behavior analysts who create personalized plans with measurable goals and evidence-based strategies, ensuring that each child’s progress is regularly evaluated and adjusted as needed. Plus, parents can take advantage of a complimentary consultation to learn more about how these strategies can support their children. Let’s explore this together!

Data tracking is a vital part of ABA therapy that helps clinicians see how well prompting techniques are working. A certified behavior analyst crafts personalized plans with measurable goals and evidence-based approaches, making sure that each child's unique needs are met. By gathering information on how a young individual reacts to different cues, therapists can figure out which strategies work best.
For example, if a child responds well to verbal prompts but has a hard time with physical ones, the therapist can adjust the approach to focus more on verbal cues. This data-driven method, paired with innovative AI that streamlines progress report generation, boosts the efficiency of ABA therapy, giving therapists 50% more time for child treatment. Ultimately, this approach leads to better developmental outcomes.
Let’s explore this together!
![]()
Parent involvement is so important in ABA therapy, especially when it comes to using prompting strategies at home. By equipping parents with the right knowledge and skills to use effective cues through prompting procedures ABA, they can really reinforce learning and behavioral objectives outside of therapy sessions. When caregivers receive better training, it ensures that they feel prepared to provide the right support at home, which complements professional interventions and helps maintain consistency in their child's learning journey.
For example, parents can use verbal cues during everyday activities. This helps their child apply the skills learned in therapy to real-life situations. This collaborative approach not only boosts the child’s education but also allows parents to become engaged contributors to their growth. Let’s explore this together!

The timing of cues plays a crucial role in how effective they are in ABA therapy, a patient-centered and flexible approach that can really make a difference for kids with autism. It’s all about providing those cues right after the instruction to boost the chances of a correct response. For instance, if a child is asked to do something and doesn’t respond right away, the therapist should offer a prompt within a few seconds. This little nudge not only keeps the child engaged but also helps them complete tasks successfully, building their skills and confidence along the way.
By using evidence-based strategies, setting clear goals, and continuously checking in on progress, behavior analysts ensure that each child’s unique needs are met. This tailored approach truly enhances the effectiveness of the intervention. Let’s explore this together and see how we can support our little ones in their journey!

Troubleshooting prompting procedures ABA issues is an essential skill for both ABA practitioners and caregivers. It can be tough when a young person becomes overly reliant on cues or when the signals provided just don’t lead to the desired reactions. But don’t worry! Therapists can help by:
As caregivers, having a deeper understanding of ABA principles allows you to play an active role in this process. You can make informed decisions that positively influence your child's progress. Plus, keeping an eye on the data about your young one’s progress helps identify areas that might need a little tweak. This not only empowers you but also boosts your confidence and eases stress.
By collaborating, we can ensure that the prompting procedures ABA remain effective and truly beneficial for your child's development. Ultimately, this teamwork leads to better behavioral outcomes! Let’s explore this journey together and see how we can support each other every step of the way!

Technology is becoming a key player in enhancing prompting procedures in ABA therapy even better! With tools like mobile apps and data tracking software, therapists can keep an eye on progress in real-time and tweak prompting strategies as needed. Plus, our use of advanced AI not only speeds up treatment but also tailors the therapy experience for each child, making it feel more personal.
Imagine digital platforms providing visual prompts or reminders—this makes learning so much more engaging and interactive! And let's not forget how technology helps bridge communication between therapists and parents. This ensures that prompting procedures in ABA are consistently applied in different settings, which is very important.
By continuously evaluating and adjusting strategies, we can support a child's development more effectively. This empowers them to build independence through essential skill development. So, let’s explore this together and see how we can make a difference for our kids!

Implementing effective prompting procedures in Applied Behavior Analysis (ABA) is so important for helping children grow and become more independent. By using tailored strategies that meet each child's unique needs, caregivers and therapists can create a supportive environment that boosts learning and behavioral development. With a structured approach to various prompting techniques—like verbal and physical cues—children can gradually learn new skills while becoming less reliant on assistance.
This article highlights key aspects of prompting in ABA therapy. It emphasizes the importance of prompt fading to encourage independence, the role of tracking data to monitor progress, and how vital parents are in reinforcing strategies at home. By understanding and applying these essential prompting procedures, caregivers can make a significant difference in their child's developmental journey, ensuring that interventions are effective and aligned with their evolving needs.
In conclusion, integrating technology and continuous assessment can further enhance the effectiveness of prompting procedures in ABA therapy. As families and practitioners collaborate, they can create a nurturing and engaging learning environment that empowers children to thrive. Embracing these comprehensive strategies not only supports skill acquisition but also builds confidence, paving the way for greater independence in the future. Let’s explore this together! Remember, we’re here to help you every step of the way!
What is Rori Care's approach to ABA therapy for child development?
Rori Care utilizes prompting procedures within Applied Behavior Analysis (ABA) to support children's development. This approach is tailored to meet each child's unique needs, promoting skill acquisition and independence through data-driven techniques.
How does Rori Care evaluate children's needs?
Qualified behavior analysts at Rori Care assess each child's strengths and challenges to determine the most suitable prompting procedures, which may include verbal, gestural, or physical prompts.
What are the core principles of Applied Behavior Analysis (ABA)?
The core principles of ABA include reinforcement, shaping, and the thoughtful use of prompting procedures to encourage desired behaviors, ultimately leading to greater independence, especially for individuals with autism.
What is the significance of personalized planning in ABA?
Personalized planning is crucial in ABA as each intervention plan should be tailored to meet the unique needs and goals of the individual, with measurable objectives to track progress effectively.
How does prompt fading work in ABA therapy?
Prompt fading is a method that helps individuals gradually rely less on assistance by systematically reducing the level of prompts from full physical cues to verbal cues, ultimately leading to independent task completion.
Why is caregiver involvement important in ABA therapy?
Caregiver involvement is vital as it ensures that therapeutic strategies are consistently applied at home, creating a supportive learning environment that enhances the effectiveness of interventions and positively impacts the child's progress.
How does Rori Care adjust care plans?
Rori Care continuously assesses and adjusts care plans based on each child's progress and evolving needs, ensuring that interventions remain effective and aligned with the child's development.
What tools does Rori Care use to monitor progress?
Rori Care employs measurable goals and a behavior care engine to update intervention and skill acquisition plans after each session, allowing caregivers to make informed decisions regarding their child's development.