This article shines a light on essential speech therapy tools for parents of children with autism, showing how these resources can truly support communication development. We’ll explore various methods together, like the Picture Exchange Communication System (PECS), Augmentative and Alternative Communication (AAC) devices, and professional therapy services. Research backs these tools, demonstrating their effectiveness in enhancing language skills and fostering independence in our autistic loved ones.
Let’s dive deeper into how these tools work!
So, why not take the next step? Let’s explore these options together! We’re here to help you every step of the way, making this journey a little easier and a lot more rewarding.
Understanding the unique communication challenges faced by children with autism is crucial for parents seeking effective support strategies. 😊 This article explores ten essential speech therapy tools that empower families to enhance their child's communication skills and foster independence.
But how can parents navigate the myriad of options available and ensure they are choosing the most effective tools for their child's specific needs? Let’s explore this together! We’re here to help you every step of the way!
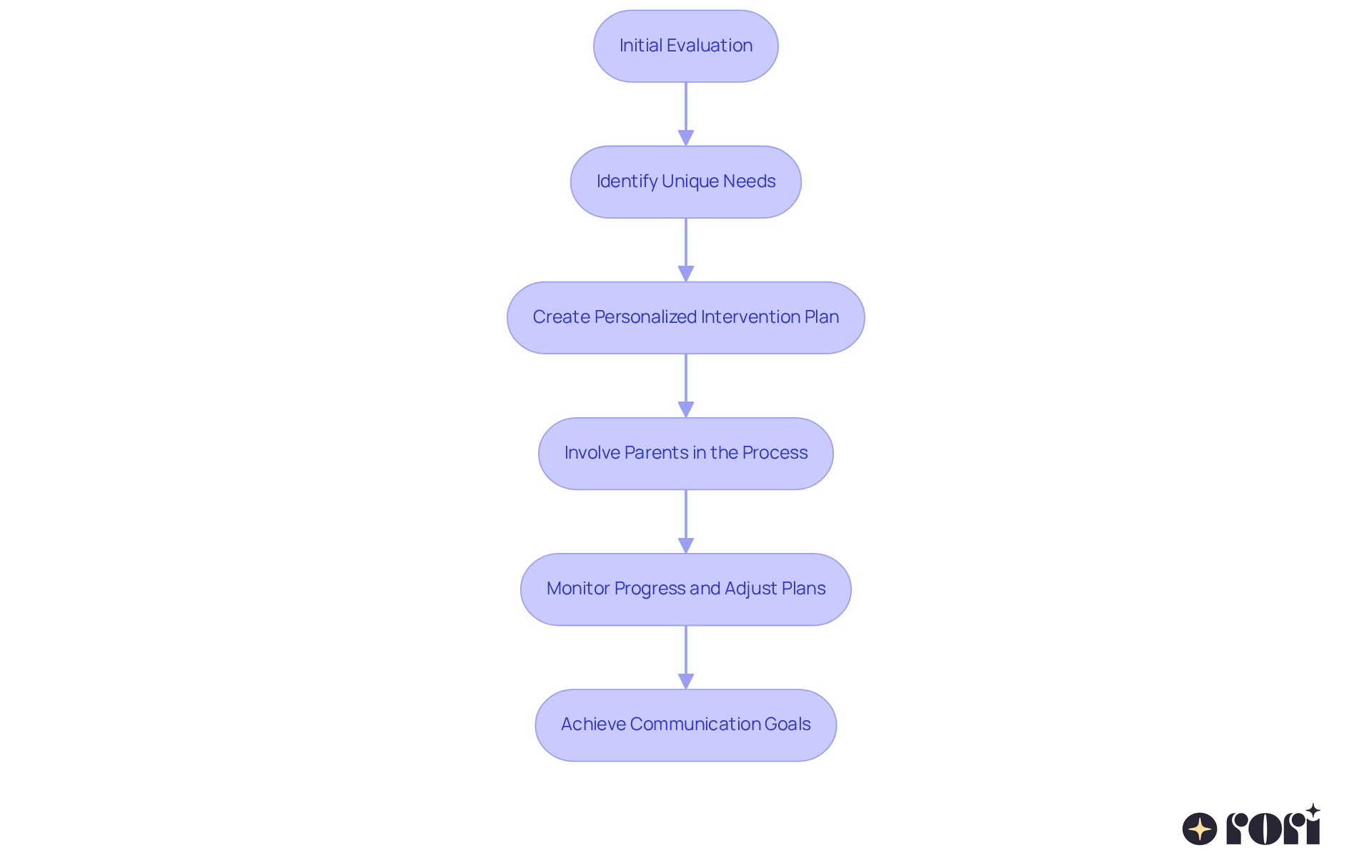
At Rori Care, we utilize speech therapy tools for autism as part of our comprehensive approach to speech support within our ABA framework. We know that every child has unique communication challenges, and we make it a priority to evaluate these thoroughly. This careful assessment allows our clinicians to design personalized speech interventions that align with ABA principles, empowering kids to gain independence through essential skill development.
We believe in setting clear, measurable goals for behavior change and skill enhancement. This not only provides transparent benchmarks for progress but also tailors our support to each child's individual learning style. Research shows that early and intensive interventions utilizing speech therapy tools for autism can lead to significant improvements in language skills, making it crucial to customize our methods for children with autism.
Our clinicians emphasize the importance of addressing each child's specific needs. By doing so, we foster growth and ensure that our interventions align with their unique strengths and challenges. Plus, our certified behavior analysts utilize evidence-based techniques to improve therapy outcomes, consistently tracking progress and making necessary adjustments to support effective skill development.
Let’s explore this together! We’re here to help you every step of the way as your child embarks on this journey.
The Picture Exchange System (PECS) is a wonderful example of speech therapy tools for autism, helping non-verbal individuals express their needs through simple visual aids. By allowing the exchange of images for their favorite items or activities, PECS not only enhances communication but also fosters a sense of independence. This can significantly reduce the frustration often felt by these young individuals.
Many studies highlight the positive impact of PECS training. For instance, 46% of young individuals reach proficiency in phase 3 after just one year! Success stories abound, showcasing how children who started as non-verbal have progressed to using sentences and sharing complex thoughts through this method.
Moreover, PECS training is often a key part of personalized plans crafted by certified behavior analysts. These plans include measurable goals and evidence-based techniques that truly empower young individuals, enhancing their expressive skills. When caregivers actively participate, it not only boosts the program's effectiveness but also equips them with valuable insights to make informed decisions, leading to better behavioral outcomes.
This makes speech therapy tools for autism, such as PECS, an essential resource for parents and therapists dedicated to nurturing the expressive abilities of individuals with autism. Let’s explore this together! We’re here to help you every step of the way!

Augmentative and Alternative Communication (AAC) devices are truly game-changers for individuals with autism who find verbal expression challenging. Imagine a world where these devices range from simple picture exchange systems (PECS) to advanced speech-generating devices that offer personalized interaction. Research shows that AAC doesn’t just enhance communication; it also fosters social involvement and emotional expression, significantly boosting the quality of life for these youngsters.
The impact of AAC on communication skills is remarkable. Studies reveal that using AAC consistently can lead to significant improvements in both receptive and expressive language abilities. For instance, individuals who frequently engage with AAC systems often see their vocabulary and sentence construction skills flourish, which are vital for effective communication. Experts highlight that AAC devices are essential tools for non-verbal youth, empowering them to express their needs and emotions, reducing frustration, and enhancing social interactions.
Implementing AAC devices effectively in speech therapy tools for autism is a team effort involving parents, educators, and speech-language pathologists (SLPs). By weaving AAC into daily routines and modeling its use, caregivers can create a rich communication environment that supports language development and aligns with ABA principles. Strategies like reinforcement and prompting can encourage the use of AAC, while caregivers can track progress in their child’s ability to express themselves. This active involvement not only boosts the child’s communication skills but also equips caregivers with the tools they need to support their child’s behavioral goals.
Organized strategies that utilize AAC have shown great success in enhancing social interaction skills for youth with developmental disabilities. As one specialist puts it, 'AAC emerges as a valuable resource that promotes independence and enhances confidence in communication for nonverbal individuals with ASD.' This collaborative approach nurtures natural language development, making speech therapy tools for autism a vital component of effective AAC.
Let’s explore this together! We’re here to help you every step of the way!

Personalized narratives are designed to help kids with autism navigate social situations and expectations. By breaking down complex interactions into manageable steps, these narratives can significantly enhance a young person's ability to engage in various social settings. Research shows that storytelling about interactions can lead to a noticeable increase in positive behaviors, like hand-raising, while also reducing disruptive actions such as inappropriate vocalizations. For instance, a significant study found that only 7% of children exhibited meaningful behavior changes solely from narrative techniques. This highlights how combining these stories with other strategies can yield the best results.
Parents can craft narrative tales that reflect their child’s unique experiences, making them an invaluable tool for boosting social understanding and interaction skills. The Teaching Interaction Procedure has proven to be more effective than narrative accounts alone in teaching appropriate behaviors. This underscores the importance of a multifaceted approach. Therapists often notice that tailored narratives resonate more deeply with young individuals, encouraging participation and enhancing emotional comprehension. By preparing children for new experiences or changes in routine, these stories also bolster self-regulation skills, helping them handle unpredictability and anxiety.
In conclusion, narrative techniques act as important speech therapy tools for autism, fostering social skills and emotional growth among youth with autism. Their effectiveness is amplified when combined with other teaching methods, ensuring that young individuals are well-equipped to thrive in social environments. Let’s explore this together and see how these strategies can make a difference!

Visual schedules are wonderful speech therapy tools for autism that help individuals grasp their daily routines. By using pictures or symbols to represent different activities, parents can create a clear and predictable structure for their child's day. This approach not only reduces anxiety but also encourages independence, as young individuals learn to navigate their schedules and anticipate transitions between tasks.
Take Sweet B, for example—a non-speaking autistic individual who has made incredible strides with visual schedules at home and school. Initially, she relied heavily on these aids, but she has gradually become more confident and adaptable, even reducing her dependence on them for her morning routine. Isn’t that inspiring?
Educators have noticed that visual schedules significantly enhance classroom dynamics too. They allow both verbal and non-verbal students to engage more effectively in their learning environments. One educator shared how implementing visual schedules has transformed how young learners interact with their daily activities, making routines feel more manageable and less stressful.
Overall, the use of speech therapy tools for autism, such as visual schedules, not only supports daily routines but also helps individuals with autism thrive in their surroundings. Let’s explore this together! We’re here to help you every step of the way!

Speech-Generating Devices (SGDs) are among the speech therapy tools for autism that are truly transformative, empowering individuals with autism to express themselves through synthesized speech. At Rori Care, our clinical leadership team genuinely values neurodiversity and is dedicated to helping young individuals thrive. We ensure that these devices are tailored to meet each person's unique needs. By giving them a voice, SGDs significantly enhance their ability to engage in meaningful conversations.
Studies show that SGDs greatly improve interaction skills, allowing youngsters to express themselves more openly. For instance, research indicates that children using SGDs make remarkable progress in their interactions with others and in conveying their thoughts. Success stories abound, with many parents sharing how SGDs have dramatically changed their children's ability to connect with others.
Speech therapists at Rori Care often emphasize how effective SGDs are, noting that they not only facilitate communication but also boost confidence in social situations. One therapist mentioned the profound impact of SGDs, highlighting how they enable young individuals to participate in discussions that were once out of reach.
Moreover, integrating SGDs into therapy sessions has been linked to quicker skill acquisition compared to traditional methods. This is particularly beneficial for young individuals who struggle with verbal expression, as SGDs cater to their visual learning styles, reducing social barriers associated with live demonstrations. Additionally, educating caregivers is crucial in supporting youth development through ABA, which enhances support, informed decision-making, and better behavioral outcomes.
Overall, SGDs are invaluable speech therapy tools for autism that benefit both parents and therapists, fostering better interactions and enriching the lives of individuals with autism. They also help families navigate challenges with expertise and compassion. Let’s explore this together! We’re here to help you every step of the way!

Therapy applications serve as speech therapy tools for autism, offering a fun and interactive way for young users to practice their speech and language skills! 🎉 These apps often feature games and activities that make learning communication concepts enjoyable and engaging. By incorporating speech therapy tools for autism into daily routines, parents can create delightful learning experiences that motivate their little ones to improve their speech skills. Let’s explore this together!
Sensory toys are among the speech therapy tools for autism that play a crucial role in improving focus and engagement during therapy sessions for kids with autism. These toys offer tactile stimulation and can help little ones self-regulate their emotions, making it easier for them to concentrate on learning. Research shows that 34% of parents of autistic individuals believe fidget toys greatly improve focus, compared to only 14% of parents of neurotypical individuals. This difference highlights the unique benefits sensory toys provide in therapeutic settings.
At Rori Care, our clinical leadership team is passionate about neurodiversity and the success of young individuals. We ensure that our therapy methods, including the thoughtful use of speech therapy tools for autism and sensory toys, are tailored to address each child's unique sensory profile. Therapists have noticed that including speech therapy tools for autism, like sensory toys, in sessions not only creates a more engaging atmosphere but also helps youngsters stay focused. For example, a study revealed that autistic individuals had significantly higher sensory-seeking scores (51.19, SD = 17.02) compared to neurotypical individuals (24.024, SD = 18.15). This correlates with a greater perceived benefit of fidget toys in reducing anxiety and improving focus. These insights suggest that speech therapy tools for autism can be tailored to meet individual sensory needs, thereby enhancing their effectiveness.
Success stories abound, with many parents sharing how sensory toys have transformed their children's treatment experiences. By fostering a nurturing environment that meets sensory needs, Rori Care empowers caregivers with ABA principles and strategies, enabling them to actively support their loved one's behavioral goals. Ultimately, the strategic use of speech therapy tools for autism, including sensory toys, not only promotes focus but also helps young individuals thrive in their educational journeys. Let’s explore this together!

Parental participation is vital for reinforcing speech techniques at home! It creates consistent learning opportunities that can significantly boost a young person's progress. Research shows that parent-implemented interventions (PIIs) have a pooled effect size of 0.55, highlighting their effectiveness in enhancing interaction abilities among individuals with autism. By actively taking part in their child's therapy, parents can foster a collaborative approach to interaction development.
Autism Care Specialists can equip parents with practical strategies to seamlessly weave speech practice into daily routines. For instance, using everyday conversations to reinforce vocabulary and encouraging turn-taking during playtime can make a big difference. There are so many success stories out there! Families have successfully utilized these techniques, leading to remarkable improvements in their children's speech and social skills.
As Temple Grandin wisely said, 'Different, not less,' reminding us of the unique strengths each individual possesses. Parents truly can be the catalysts for their children's dialogue journey, empowering them to thrive. Let’s explore this together! We’re here to help you every step of the way!

At Rori Care, we understand how challenging it can be for parents when their children face communication difficulties, and we offer speech therapy tools for autism to help. Our professional speech therapy tools for autism are here to help! Our qualified speech therapists conduct thorough evaluations to identify each child's unique needs. This allows us to create personalized behavior intervention plans that follow best practices in the field.
This tailored approach not only enhances the effectiveness of therapy but also encourages parents to actively participate in their child's speech development journey. When caregivers are involved, we've seen considerable progress in 90% of youth, fostering their independence and social engagement. Many success stories highlight how expert guidance utilizing speech therapy tools for autism has significantly improved interaction abilities in autistic youth.
By partnering with our compassionate clinical leadership team, parents can ensure their child receives top-notch care, leading to meaningful advancements in communication skills. Let’s explore this journey together! We’re here to help you every step of the way!

Supporting children with autism through effective communication strategies can be a challenging yet rewarding journey. By using essential speech therapy tools, parents can truly enhance their child's ability to express themselves and connect with the world. From innovative methods like the Picture Exchange Communication System (PECS) and Augmentative and Alternative Communication (AAC) devices to personalized approaches such as social stories and visual schedules, each tool plays a vital role in fostering communication skills and independence.
Key insights from the article highlight the importance of tailored interventions that cater to individual needs. Parent-led strategies are particularly effective in reinforcing learning, and technology—like speech-generating devices and therapy apps—can have a transformative impact. Engaging with these resources not only empowers children but also equips parents and caregivers with the knowledge and skills they need to support their child's development effectively.
Ultimately, integrating these speech therapy tools is essential for nurturing communication abilities in children with autism. As families embark on this journey, the collaboration between parents, therapists, and educators can lead to meaningful improvements in social interaction and emotional expression. By embracing these strategies, we can pave the way for a brighter future, where every child feels heard, understood, and able to thrive. Let’s explore this together!
What is Rori Care's approach to speech therapy for autism?
Rori Care utilizes a comprehensive approach that incorporates speech therapy tools within an ABA framework, focusing on personalized speech interventions tailored to each child's unique communication challenges.
How does Rori Care evaluate children's communication needs?
Rori Care conducts thorough assessments to evaluate each child's specific communication challenges, which helps in designing personalized interventions aligned with ABA principles.
Why is early intervention important in speech therapy for autism?
Research indicates that early and intensive interventions can lead to significant improvements in language skills for children with autism, making it essential to customize methods for each child.
What is the Picture Exchange Communication System (PECS)?
PECS is a speech therapy tool that helps non-verbal individuals communicate their needs using simple visual aids, allowing them to exchange images for their favorite items or activities.
What are the benefits of PECS training for children with autism?
PECS training can significantly enhance communication and foster independence, with studies showing that 46% of participants reach proficiency in phase 3 after one year.
How does PECS fit into personalized therapy plans?
PECS is often included in personalized plans crafted by certified behavior analysts, which feature measurable goals and evidence-based techniques to empower young individuals and enhance their expressive skills.
What are Augmentative and Alternative Communication (AAC) devices?
AAC devices are tools designed to assist individuals with autism who struggle with verbal expression, ranging from simple picture systems to advanced speech-generating devices.
How do AAC devices improve communication skills for individuals with autism?
Consistent use of AAC devices has been shown to lead to significant improvements in both receptive and expressive language abilities, enhancing vocabulary and sentence construction skills.
Who is involved in the effective implementation of AAC devices?
The implementation of AAC devices is a collaborative effort involving parents, educators, and speech-language pathologists, who work together to create a supportive communication environment.
What strategies can caregivers use to support their child's use of AAC?
Caregivers can model the use of AAC in daily routines, utilize reinforcement and prompting strategies, and track progress to enhance their child's communication skills and support behavioral goals.