Toilet training can feel like a daunting journey for families, especially when navigating the unique challenges that autism brings. But guess what? With the right strategies and support, many families have turned these challenges into inspiring success stories! 🌟 These stories highlight the power of perseverance and tailored approaches that truly make a difference.
In this article, we’ll dive into ten remarkable accounts of families who have triumphed over obstacles in toilet training. From visual aids to social stories and positive reinforcement, we’ll showcase the techniques that helped them along the way. What can these success stories teach us about fostering independence and confidence in our children during this crucial developmental milestone? Let’s explore this together!
At Rori Behavioral Innovations Inc., we understand the journey families face when it comes to autism toilet training success stories. That’s why we harness the power of Applied Behavior Analysis (ABA) therapy to help make this process smoother and more manageable. By focusing on personalized treatment plans, Rori Care tailors strategies to meet each young person’s unique needs, helping them build independence and self-confidence.
Research shows that early and intensive behavioral interventions can lead to impressive skill acquisition, with success rates often soaring above 89%! Isn’t that encouraging? Clinicians remind us that ‘every step forward is a step toward success,’ which really highlights how important it is to celebrate those small wins along the way.
Plus, we’re excited about how technology and data-driven methods enhance the effectiveness of ABA therapy. This means real-time progress tracking and adjustments to treatment plans, making it easier for parents to navigate the challenges of potty learning with confidence, which is supported by autism toilet training success stories. We’re here to ensure that kids on the autism spectrum have autism toilet training success stories by receiving the support they need to thrive.
Let’s explore this journey together! Your experiences matter, and we’re here to help you every step of the way!

Every parent knows that training a child can come with its own set of challenges. One family faced quite a journey when their son struggled to grasp the concept of using the restroom, similar to the experiences shared in autism toilet training success stories. But guess what? By incorporating some evidence-based strategies, like picture schedules and step-by-step guides, they achieved autism toilet training success stories and turned this experience around!
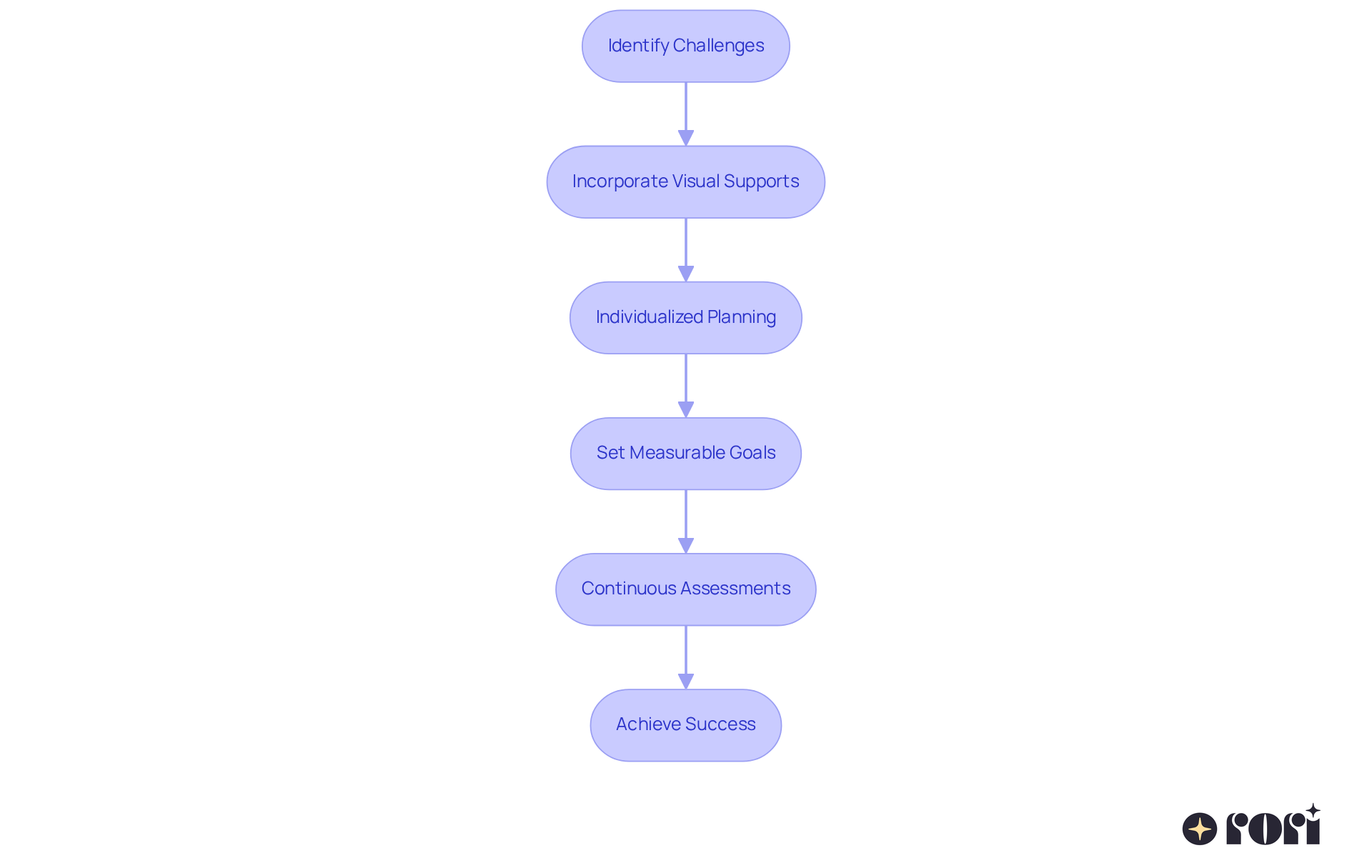
The little one began to connect visuals with actions, resulting in successful restroom visits that resemble many autism toilet training success stories and a noticeable drop in anxiety. It’s amazing how powerful visual aids can be in ABA therapy! Rori Care stepped in with individualized planning, ensuring that the strategies were just right for the child’s unique needs. Plus, measurable goals provided clear benchmarks for progress.
With continuous assessments from skilled behavior analysts, they made essential tweaks along the way, contributing to their autism toilet training success stories. It’s all about finding what works best for your child, and we’re here to help you every step of the way! Let’s explore this together!

A mother recently shared her autism toilet training success stories involving the use of social stories to help her daughter understand bathroom habits. By crafting a personalized narrative that walked through each step, her little one felt more ready and less anxious. With engaging illustrations and simple language, the story was relatable and easy to grasp.
This approach not only contributed to autism toilet training success stories for her daughter but also encouraged her independence in managing her toileting habits. Behavioral therapists have noticed that social stories can really ease anxiety, especially since research shows that kids on the autism spectrum often experience higher stress levels during these transitions, which is reflected in many autism toilet training success stories.
Carol Gray, the creator of social stories, puts it perfectly: "Social stories are an established resource utilized globally to assist youths with autism in comprehending social norms, behaviors, and routines." This positive outcome highlights how tailored narratives can empower young individuals, boosting their confidence and self-sufficiency in daily routines, as seen in autism toilet training success stories.
Interestingly, studies indicate that kids on the autism spectrum tend to master daytime bathroom skills at a later age compared to their neurotypical peers (Faulkner et al., 2017). This really underscores the importance of effective strategies like social stories in promoting timely bathroom routines.
By equipping caregivers with ABA principles and strategies, Rori Care helps them support their children's developmental goals, leading to better behavioral outcomes. Let’s explore this together and see how we can make these transitions smoother for our little ones!

Imagine a family who found a creative way to tackle bathroom training for their son, which became one of the many autism toilet training success stories. They decided to use video modeling, creating short clips that showed each step of the process-from recognizing the urge to go, all the way to flushing the toilet. This fun approach allowed their little one to learn at his own pace, making it easier for him to mimic the actions he saw in the videos.
What’s really great about this method is how engaging it is! Not only does it help with understanding, but it also provides a visual representation of success. This marked a big milestone in their child's journey toward independence. Research backs this up, showing that autism toilet training success stories indicate kids with autism often thrive with visual aids, which can really boost their learning and retention of skills.
By bringing video modeling into their training routine, families can create a supportive and encouraging environment. This not only promotes self-sufficiency in bathroom use but also fosters a sense of accomplishment. So, if you’re navigating similar challenges, remember that you’re not alone. Let’s explore this together and find what works best for your family!

One family faced some tough challenges because of their child's sensory sensitivities, especially in the bathroom. To tackle this, they made a few thoughtful adjustments, like installing a softer seat and dimming the lights to create a calming atmosphere. Gradually introducing their little one to the bathroom allowed him to explore at his own pace, which was key in overcoming those sensory hurdles.
This considerate approach not only made hygiene education easier but also helped the young one feel more comfortable and safe in the bathroom. Occupational therapists often highlight how important it is to create a soothing environment for children with autism. It can really help reduce anxiety and promote independence in self-care tasks.
Success stories like this demonstrate how impactful sensory-friendly modifications can be in achieving autism toilet training success stories. So, if you're navigating similar challenges, remember: you're not alone, and there are ways to make things easier for your family! Let’s explore this together!

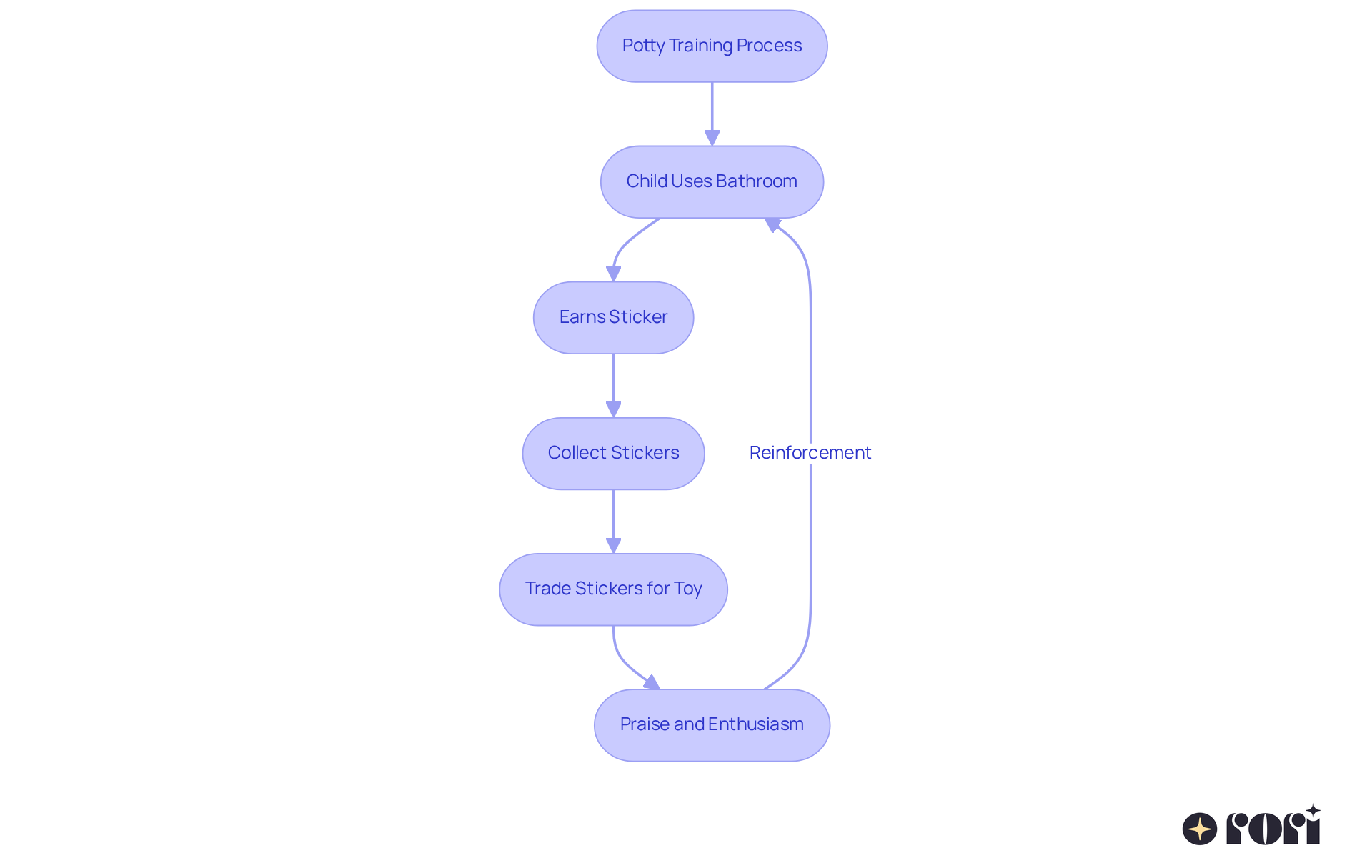
A father recently shared his journey of motivating his son during potty training, and it’s a story many parents can relate to! He set up a simple reward system based on the principles of Applied Behavior Analysis (ABA). Every time his son successfully used the bathroom, he earned a sticker. Those stickers could later be traded in for a small toy. How fun is that? This approach not only made the process enjoyable but also encouraged his little one to participate more actively.
The father's consistent praise and enthusiasm acted as powerful reinforcement, leading to impressive progress in a surprisingly short time. As B.F. Skinner, the Father of Applied Behavior Analysis, wisely said, "The way positive reinforcement is carried out is more important than the amount." This success story exemplifies autism toilet training success stories by highlighting how positive reinforcement, a key part of ABA, can really boost engagement and motivation in bathroom learning, especially for kids with autism. When behaviors that earn rewards are clearly outlined, it makes a world of difference!
By tailoring this approach to fit each child's unique needs, parents can tap into the science of learning and behavior to promote success. And guess what? ABA isn’t just for kids; it can help individuals of all ages facing behavioral challenges. It’s all about setting measurable goals and keeping track of progress to achieve effective outcomes.
So, if you’re navigating potty training or any behavioral hurdles, remember you’re not alone! Let’s explore this together and see how these strategies can work for your family!

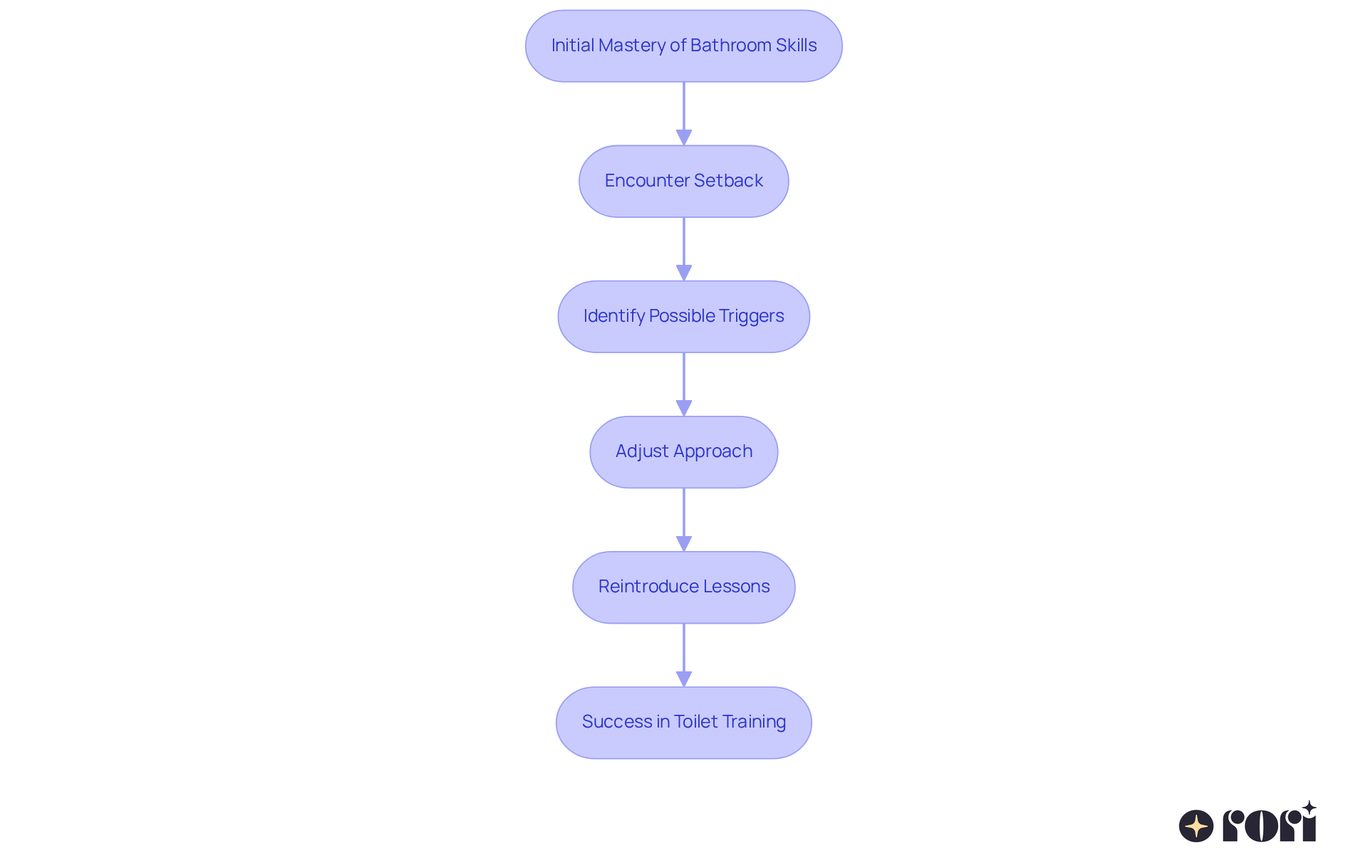
One family faced some bumps in the road when their child hit a snag after initially mastering bathroom skills, similar to many challenges outlined in autism toilet training success stories. Instead of letting discouragement take over, they paused to take a closer look at what might be going on. They identified possible triggers like changes in routine and the environment.
By adjusting their approach and slowly reintroducing the lessons, they managed to navigate through this regression successfully, as seen in various autism toilet training success stories. This journey really highlighted how important patience and flexibility are in the process of autism toilet training success stories. It’s a reminder that setbacks can actually turn into valuable teaching moments, much like the autism toilet training success stories.
So, if you find yourself in a similar situation, remember: you’re not alone! Let’s explore this together and find ways to support your little one on their journey.

A mother shared her journey of personalizing toilet preparation methods for her son, who had his own unique likes and dislikes. By weaving in his favorite characters and sticking to familiar routines, she created a cozy and comfortable environment. This personalized touch not only made the experience more enjoyable for her son but also led to quicker success!
Research backs this up, showing that personalized strategies in ABA therapy can really boost outcomes, which is reflected in many autism toilet training success stories. They align perfectly with each child’s unique needs and preferences. Clinicians emphasize that tailoring interventions to fit each individual is key to achieving autism toilet training success stories. It’s all about reinforcing the effectiveness of these personalized approaches in behavioral therapy.
And let’s not forget the vital role of caregiver education! When caregivers are equipped with the right knowledge and skills, they can support their child’s development more effectively. Enhanced support through informed decision-making leads to better behavioral outcomes, empowering caregivers to actively engage in their child’s progress.
So, if you’re navigating similar challenges, remember: you’re not alone! Let’s explore this together and find the best ways to support our little ones!

One family beautifully illustrated how parental engagement can contribute to autism toilet training success stories by shaping their kids' bathroom habits. By getting involved in the process and using strategies from therapy sessions, they really reinforced their grasp of ABA principles, similar to the insights shared in various autism toilet training success stories. This knowledge helped them establish a consistent routine at home, make informed choices, and celebrate those little victories along the way, reflecting the principles found in autism toilet training success stories!
Their open conversations with their kids about the whole process not only strengthened their bond but also contributed to effective sanitation habits, as demonstrated in autism toilet training success stories. Isn’t that amazing? This collaborative effort highlights just how crucial parental involvement is and the positive impact of caregiver education on achieving autism toilet training success stories.
Let’s explore this together! If you’re navigating similar challenges, remember that you’re not alone. Sharing experiences can make a world of difference!

Potty training can be quite the journey, can’t it? One family shared their autism toilet training success stories, detailing the real challenges their daughter faced along the way. With a mix of ABA strategies - like visual supports, social stories, and positive reinforcement - they saw some amazing progress!
Their daughter became fully toilet trained, which is one of the many autism toilet training success stories, and she also blossomed with newfound confidence and independence in other areas of her life. Isn’t that inspiring? This success story highlights autism toilet training success stories as a beautiful reminder of how dedicated efforts and effective strategies can lead to positive change.
By actively involving caregivers in the process and sticking to evidence-based practices - think measurable goals and ongoing evaluation - Rori Care - ABA Therapy empowers families to make informed decisions. Together, we can enhance our children's development and behavioral outcomes. Let’s explore this journey together!

Toilet training for children on the autism spectrum can be quite the adventure, filled with its own set of challenges and victories. By sharing inspiring success stories and effective strategies, we can see just how important tailored approaches and strong support systems are in achieving positive outcomes. The key takeaway? With the right resources - like ABA therapy, visual supports, social stories, and active parental involvement - families can navigate this journey with more ease and confidence.
Throughout this article, we’ve highlighted various success stories that showcase how different techniques, from video modeling to personalized strategies, have led to remarkable breakthroughs. These examples remind us that every child’s journey is unique, and progress can come in many forms and at different paces. Each story stands as a testament to the resilience of both children and their families, showing that setbacks can turn into valuable learning experiences.
Ultimately, what makes these success stories so significant is their power to inspire and empower families facing similar challenges. By creating a supportive environment and using effective strategies, parents can play a crucial role in their child's development. Embracing this journey together not only fosters independence but also strengthens family bonds. As you embark on this path, remember - you’re not alone! There are resources and support available to help you achieve your goals. Let’s explore this together!
What is Rori Care's approach to toilet training for children with autism?
Rori Care utilizes Applied Behavior Analysis (ABA) therapy to create personalized treatment plans that cater to each child's unique needs, helping them build independence and self-confidence during the toilet training process.
What success rates are associated with early and intensive behavioral interventions in toilet training?
Research indicates that early and intensive behavioral interventions can lead to success rates often exceeding 89% in skill acquisition, particularly in toilet training for children on the autism spectrum.
How does Rori Care incorporate technology into their ABA therapy for toilet training?
Rori Care enhances the effectiveness of ABA therapy through technology and data-driven methods, allowing for real-time progress tracking and adjustments to treatment plans, which helps parents manage potty learning challenges more confidently.
Can you provide an example of a success story related to toilet training at Rori Care?
One family successfully used visual supports, such as picture schedules and step-by-step guides, to help their son understand restroom use. This approach led to successful restroom visits and a reduction in anxiety, demonstrating the power of visual aids in ABA therapy.
How did social stories contribute to a child's toilet training success at Rori Care?
A mother used personalized social stories to help her daughter understand bathroom habits. The relatable narrative, combined with engaging illustrations, eased her daughter's anxiety and encouraged independence in managing her toileting habits.
What is the significance of social stories for children on the autism spectrum during toilet training?
Social stories help reduce anxiety during transitions, as research shows that children on the autism spectrum often experience higher stress levels. Tailored narratives can empower these children, boosting their confidence and self-sufficiency in daily routines.
What additional support does Rori Care provide to caregivers?
Rori Care equips caregivers with ABA principles and strategies to support their children's developmental goals, leading to improved behavioral outcomes in toilet training and other areas.