The article titled "10 Positive Punishment ABA Examples for Effective Parenting" aims to provide practical examples of positive punishment techniques within the framework of Applied Behavior Analysis (ABA) to help parents enhance their effectiveness. It shares various strategies, like time-outs, response cost, and verbal reprimands, designed to correct undesirable behaviors while promoting accountability and understanding in children. Ultimately, these approaches foster a nurturing environment for their development.
Let’s explore this together! By using positive punishment techniques, you can create a supportive atmosphere where your child can learn and grow. Remember, it’s all about finding the right balance that works for your family!
Navigating the delicate balance of discipline in parenting can often feel like walking through a minefield. Parents frequently wonder about the most effective strategies for managing behavior. Positive punishment, although sometimes misunderstood, can play a vital role in guiding children toward better choices. In this article, we’ll explore ten practical examples of positive punishment through the lens of Applied Behavior Analysis (ABA). These techniques can truly foster compliance and encourage positive behavior. But how can parents ensure that these methods promote growth without veering into negativity? Let’s explore this together!
At Rori Care, we believe in the power of positive reinforcement within our ABA therapy framework. This method helps encourage good behaviors while gently steering away from the undesirable ones. For instance, when a young person throws a toy, positive punishment ABA examples may involve requiring them to clean up the mess afterward. This way, they can learn that certain actions have specific consequences. Our approach is thoughtfully tailored to meet each individual's unique needs, ensuring it's both effective and compassionate.
In addition to these constructive consequences, Rori Care has a robust behavior care engine that performs functional behavior analysis for target behaviors and skills. This engine generates automatic progress reports for clinicians, allowing for ongoing assessment and adjustments to strategies. This means we can always respond to each young person's needs effectively. By blending constructive consequences with other ABA techniques, we aim to create a holistic approach that not only addresses behavioral challenges but also fosters a supportive environment for young individuals and their families.
Our personalized plans, crafted by skilled analysts, include measurable objectives and evidence-based methods. This empowers caregivers to actively participate in their children's developmental goals through informed decision-making and data gathering. Together, we're here to help you every step of the way!

Time-out is a popular positive punishment ABA example that helps encourage good behavior among kids. When a child shows unwanted behavior, like ignoring instructions, a time-out can be a helpful way to give them a brief break from the situation. This little pause allows them to relax and think about their actions. For instance, if a child refuses to stop playing and clean up, they might be given a time-out in a designated spot until they feel ready to cooperate.
It’s really important to talk clearly with your child about why they’re getting a time-out. Make sure they understand how their actions are connected to the consequence. This not only helps manage behavior but also teaches kids about responsibility and self-control. By providing caregivers with ABA principles and strategies, including positive punishment ABA examples, they can effectively support their children at home, making interventions more effective and leading to positive behavioral outcomes. Let’s explore this together!

Response cost is a helpful intervention technique that involves taking away a reinforcer or privilege after an undesired action, acting as a form of positive punishment. For example, if a child misbehaves during a playdate, they might temporarily lose access to a favorite toy or activity. This approach helps them understand that actions have consequences, motivating them to think twice before engaging in harmful behaviors.
Successful implementation of response cost relies on consistency and clarity. Parents need to clearly communicate which specific actions will lead to a loss of privileges and ensure that consequences are applied fairly. This method not only changes behaviors but also nurtures a sense of responsibility in children, emphasizing the importance of making positive choices. Studies show that when kids can see the direct link between their actions and the results, they’re more likely to adjust their behavior accordingly.
You might find positive punishment ABA examples in response cost methods such as token economies, where kids earn tokens for positive actions but lose them for negative ones. This strategy encourages accountability and helps children grasp the connection between their actions and tangible outcomes. Plus, loss of privileges can work well at home too! For instance, restricting screen time for not completing homework reinforces the link between following rules and enjoying favorite activities.
To make response cost even more effective, caregiver education is key. By understanding ABA principles and strategies, caregivers can actively engage in their child's behavioral interventions, making informed choices that positively influence their child's growth. It’s essential to maintain a balanced reinforcement schedule, ideally with at least three positive reinforcements for every negative consequence, to boost effectiveness. By using these techniques and embracing caregiver education, parents can create a nurturing environment that fosters positive behavioral change while sticking to ethical guidelines. Let’s explore this together!

Verbal reprimands offer a straightforward way to tackle unsuitable behavior in young people through clear and assertive communication. For example, if a child uses inappropriate language, a parent might say, 'That language isn't acceptable; we use kind words here.' This quick response is vital as it helps the child grasp that their behavior isn't right and encourages them to change their actions moving forward.
To make verbal reprimands more effective, it’s important to deliver them calmly and with control, avoiding harsh tones that might create fear or resentment. The aim is to correct the behavior while keeping a positive connection between parent and child. Research shows that when reprimands are paired with supportive communication, they can greatly improve compliance and understanding in young ones. Effective strategies, including positive punishment ABA examples, involve:
This balanced approach fosters an environment where children feel safe to learn and grow.
Caregiver education is key in this journey, equipping parents with positive punishment ABA examples and strategies that enhance their ability to support their children's behavioral goals. For instance, caregivers can use affirmative reinforcement by recognizing and rewarding good actions, leading to better behavioral outcomes. Child development experts emphasize the importance of maintaining a positive relationship between parent and child, as psychological aggression, like shouting, can harm a child's development. Thus, parents should strive to correct behavior while nurturing this important relationship. It’s also essential to recognize that parenting practices can vary across cultures, which may influence how verbal reprimands are perceived.
For practical application, parents can set aside a few minutes each day to discuss appropriate behaviors with their kids, reinforcing the importance of kind communication and the impact of their words. This proactive approach not only enhances support for the child but also empowers parents, reducing stress and improving overall family dynamics. Additionally, parents can engage in role-playing scenarios with their children to reinforce desired behaviors and responses, making the learning experience both enjoyable and effective.

Loss of privileges is an example of positive punishment ABA examples, where a young person loses access to something they enjoy due to misbehavior. For instance, if a young person refuses to do their homework, they might miss out on playing video games for a day. This approach serves as positive punishment ABA examples by teaching young individuals that their actions lead to immediate consequences, encouraging them to make better choices in the future.
When it comes to enforcing loss of privileges, it's super important to chat clearly with the young one about what actions led to this consequence and how long it will last. This clarity helps kids grasp the connection between their actions and the resulting consequences, fostering a sense of accountability.
Let’s explore this together! By understanding how to communicate these lessons effectively, we can support our kids in making positive changes. Remember, we’re here to help you every step of the way!

In educational environments, using positive reinforcement is key to improving student behavior. For example, positive punishment ABA examples include:
These can be effective responses to disruptive actions. If a student talks out of turn, the teacher might use positive punishment ABA examples, such as:
This highlights the value of respectful communication.
Research shows that applying these consequences consistently and fairly is crucial for creating a supportive learning atmosphere. When students grasp the reasoning behind their consequences, they’re more likely to internalize the lessons and adjust their behavior. This organized approach not only addresses disruptive actions but also cultivates an environment where students can truly thrive, both academically and socially. Let’s explore this together!

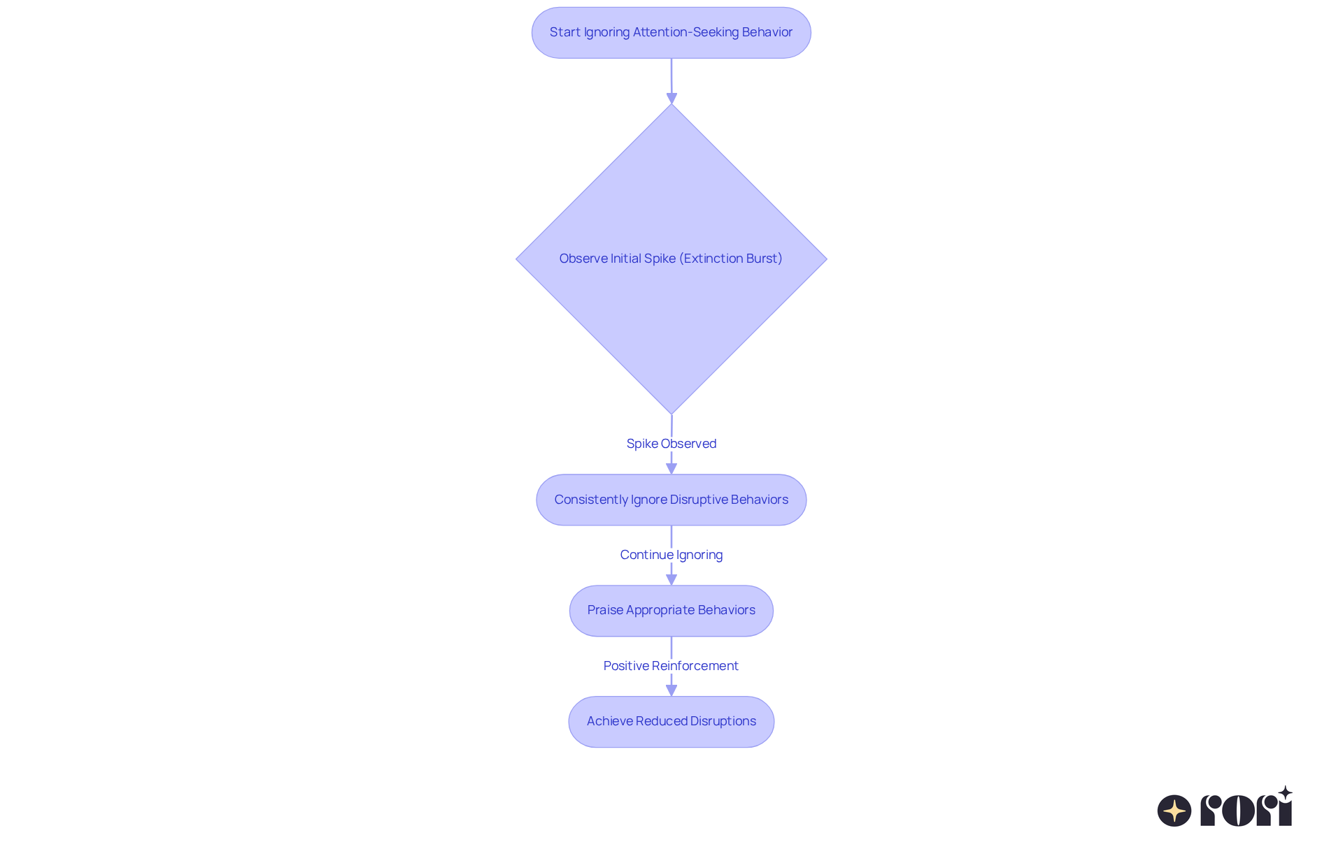
Ignoring attention-seeking behaviors can be a surprisingly effective strategy in positive punishment ABA examples, helping to reduce disruptions over time. Picture this: when a young person yells or acts out to grab attention, consistently ignoring these actions can lead to a noticeable drop in their frequency. For instance, if a child starts yelling for a parent's attention while they're busy, the parent can choose to overlook the outburst and instead praise the child when they engage in more appropriate behaviors.
This approach reinforces the idea that positive actions are more likely to attract attention, encouraging kids to seek approval through constructive behaviors rather than disruptive ones. Research shows that positive punishment ABA examples suggest that ignoring minor misbehaviors can often be more effective than reprimanding, as it teaches children that such actions won’t get them the response they want. However, it’s important for parents to brace themselves for a potential initial spike in those unwanted behaviors, known as an 'extinction burst,' before they start to decline. By staying consistent and pairing this technique with positive reinforcement, parents can cultivate an environment where preferred actions truly shine. Let’s explore this together!

Physical guidance is all about gently steering a young person's actions to help them correct their behavior. This technique is rooted in the principles of Applied Behavior Analysis (ABA). For example, if a young person is having trouble finishing a task, a caregiver might gently guide their hand to help them succeed. Not only does this approach correct the behavior, but it also builds the young individual's confidence in their abilities. This aligns perfectly with the goal of enhancing learning, verbal, and social skills in individuals with autism through early intensive behavioral intervention (EIBI).
It’s really important to use physical guidance in a way that feels safe and supportive for the young person. This ensures they understand the purpose behind the guidance. When done right, this method creates a nurturing learning environment where youngsters can thrive and learn new skills. Plus, when caregivers are well-versed in ABA principles and strategies, they feel empowered to take an active role in their child's development. This leads to better support, informed decision-making, and improved behavioral outcomes. Let’s explore this together!

To achieve the best outcomes in conduct management, it’s crucial to balance constructive consequences with positive reinforcement, negative consequences, and positive punishment ABA examples. Examples of positive punishment in ABA involve constructive consequences that address unwanted actions by introducing an unfavorable result, while positive reinforcement encourages and rewards good behavior. For example, if a young person finishes their homework on time, they might receive praise or a small reward, which helps strengthen that positive behavior. On the other hand, positive punishment ABA examples involve adding an unpleasant stimulus in response to unwanted actions, such as removing screen time when a child misbehaves.
A certified analyst can help create personalized plans that include measurable goals and research-backed strategies, ensuring these approaches are tailored to each child's unique needs. Studies, including randomized controlled trials, show that combining these strategies can really improve behavioral outcomes, creating a supportive environment that encourages growth and development. Time-out is another effective strategy that can be used alongside these methods, where a child is briefly removed from an engaging environment after a specific action to reduce its frequency.
By effectively blending constructive punishment, positive punishment ABA examples, positive reinforcement, and negative punishment, parents and educators can foster a nurturing atmosphere that’s great for learning and positive behavior change. Experts suggest maintaining a feedback ratio of five positive reinforcements to one negative consequence to boost motivation and engagement. Plus, educating caregivers is key in this process, empowering them with the knowledge and skills they need to support their children's behavioral goals through active involvement and informed decision-making. A handy tip for parents is to clearly specify what actions will lead to a time-out and stick to it consistently, ensuring clarity and understanding for the child. Let’s explore this together!

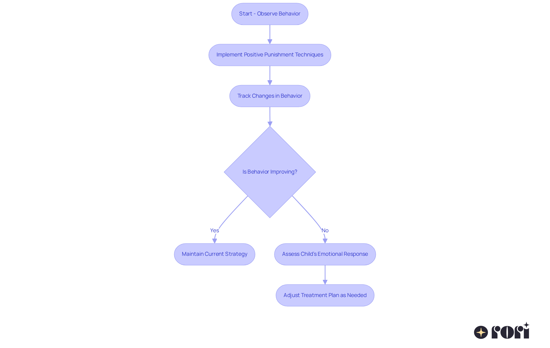
Assessing how well constructive consequences work in ABA therapy means keeping a close eye on changes in behavior over time. Parents and caregivers, it’s important to track specific actions before and after using reinforcement strategies to see what happens. For instance, if your little one often misbehaves in certain situations, noting their behavior after interventions, such as positive punishment ABA examples like time-outs or losing privileges, can provide you with helpful insights into how effective these techniques are.
Also, think about how your child feels in response to positive punishment ABA examples. If a particular method leads to more anxiety or fear, it might be time to make some adjustments. We want to ensure that the intervention stays supportive and constructive!
Regular evaluations help you tweak treatment plans, making sure they work well and meet your child’s changing needs. This approach aligns with current research that highlights the importance of tracking behavior in autism treatment, reinforcing the idea that personalized strategies lead to the best outcomes. Let’s explore this together!

Implementing positive punishment within the framework of Applied Behavior Analysis (ABA) offers a structured and compassionate approach to behavior management. By using techniques like time-outs, response costs, verbal reprimands, and loss of privileges, caregivers can effectively guide children toward better behavior while fostering accountability and responsibility. When we emphasize clear communication and understanding the consequences of actions, children not only learn what is expected of them but also develop essential skills for self-regulation and positive decision-making.
Throughout this article, we’ve explored various positive punishment ABA examples, showcasing their effectiveness in different settings—be it at home or in school. Techniques like ignoring attention-seeking behavior and using physical guidance illustrate how a balanced approach can lead to improved behavioral outcomes. Plus, we highlighted the importance of caregiver education and ongoing assessment, as these elements are crucial in tailoring interventions to meet each child's unique needs.
Ultimately, integrating positive punishment with positive reinforcement creates a nurturing environment that encourages learning and growth. By focusing on constructive consequences while celebrating positive behaviors, caregivers can cultivate a supportive atmosphere that helps children thrive. As we continue this journey of parenting and education, embracing these strategies will not only enhance behavioral management but also empower children to become responsible, self-aware individuals. Let’s explore this together and support each other every step of the way!
What is the main approach of Rori Care in ABA therapy?
Rori Care emphasizes the power of positive reinforcement within their ABA therapy framework to encourage good behaviors while gently steering away from undesirable ones.
How does positive punishment work in Rori Care's ABA therapy?
Positive punishment at Rori Care involves implementing constructive consequences for undesirable behaviors, such as requiring a child to clean up after throwing a toy, helping them learn that certain actions have specific consequences.
What tools does Rori Care use to assess behavior?
Rori Care utilizes a robust behavior care engine that performs functional behavior analysis for target behaviors and skills, generating automatic progress reports for clinicians to allow for ongoing assessment and adjustments.
How are personalized plans developed at Rori Care?
Personalized plans at Rori Care are crafted by skilled analysts and include measurable objectives and evidence-based methods, empowering caregivers to actively participate in their children's developmental goals.
What is the purpose of using time-out as a positive punishment?
Time-out serves as a brief break from a situation to help children relax and reflect on their actions when they exhibit unwanted behavior, such as ignoring instructions.
How should caregivers communicate the purpose of a time-out to children?
Caregivers should clearly explain to the child why they are receiving a time-out, helping them understand the connection between their actions and the consequence, which teaches responsibility and self-control.
What is the concept of response cost in positive punishment?
Response cost involves taking away a reinforcer or privilege after an undesired action, motivating children to think twice before engaging in harmful behaviors by showing them that actions have consequences.
What are some examples of response cost methods?
Examples include losing access to a favorite toy after misbehaving during a playdate or restricting screen time for not completing homework, reinforcing the link between following rules and enjoying activities.
Why is caregiver education important in implementing positive punishment techniques?
Caregiver education is crucial as it allows parents to understand ABA principles and strategies, enabling them to actively engage in their child's behavioral interventions and make informed choices that positively influence their child's growth.
What is the recommended reinforcement schedule for effective behavior change?
It is recommended to maintain a balanced reinforcement schedule of at least three positive reinforcements for every negative consequence to enhance the effectiveness of behavior change strategies.