This article shines a light on practical examples of response cost strategies in Applied Behavior Analysis (ABA) therapy, aimed at helping children improve their behavior. It highlights techniques like token economies and loss of privileges, backed by research that shows how effective these methods can be in promoting positive behavior and accountability, especially for kids with autism.
Let’s explore this together! By understanding these strategies, you can create a supportive environment that fosters growth and learning for your child. We’re here to help you every step of the way!
Navigating the complexities of behavior modification can feel overwhelming for parents. Understanding effective strategies like response cost in ABA therapy is key! This approach not only helps children learn from their actions but also nurtures essential skills such as patience and accountability. As families explore these techniques, a common question arises: how can they implement these methods ethically and effectively without causing unintended emotional distress?
Let’s delve into practical examples of response cost together! This article will uncover valuable insights and best practices that can truly transform the therapeutic journey for children with autism. We’re here to help you every step of the way!
At Rori Care, we understand that navigating behavior modification can be challenging for parents. That’s why we’re pioneering ABA therapy with advanced response strategies that truly make a difference! By harnessing cutting-edge technology and data-informed approaches, we equip clinicians and families with the tools they need to apply effective response cost example techniques tailored to each child’s unique needs.
Our innovative approach blends personalized therapy with AI-driven automatic progress report creation. This means clinicians can spend 50% more time on direct treatment, focusing on what really matters—your child’s growth. 🌟 Not only does this forward-thinking method lead to significant improvements in behavioral outcomes, but it also nurtures independence and social skills in children with autism.
For everything to work smoothly, it’s crucial to have clear definitions of target actions and to apply these techniques consistently. The integration of technology into our strategies allows for automatic data collection during clinical sessions. This ensures that interventions remain responsive and effective, all while securely storing and anonymizing data.
We’re here to help you every step of the way! Let’s explore this together and make a positive impact on your child’s journey.

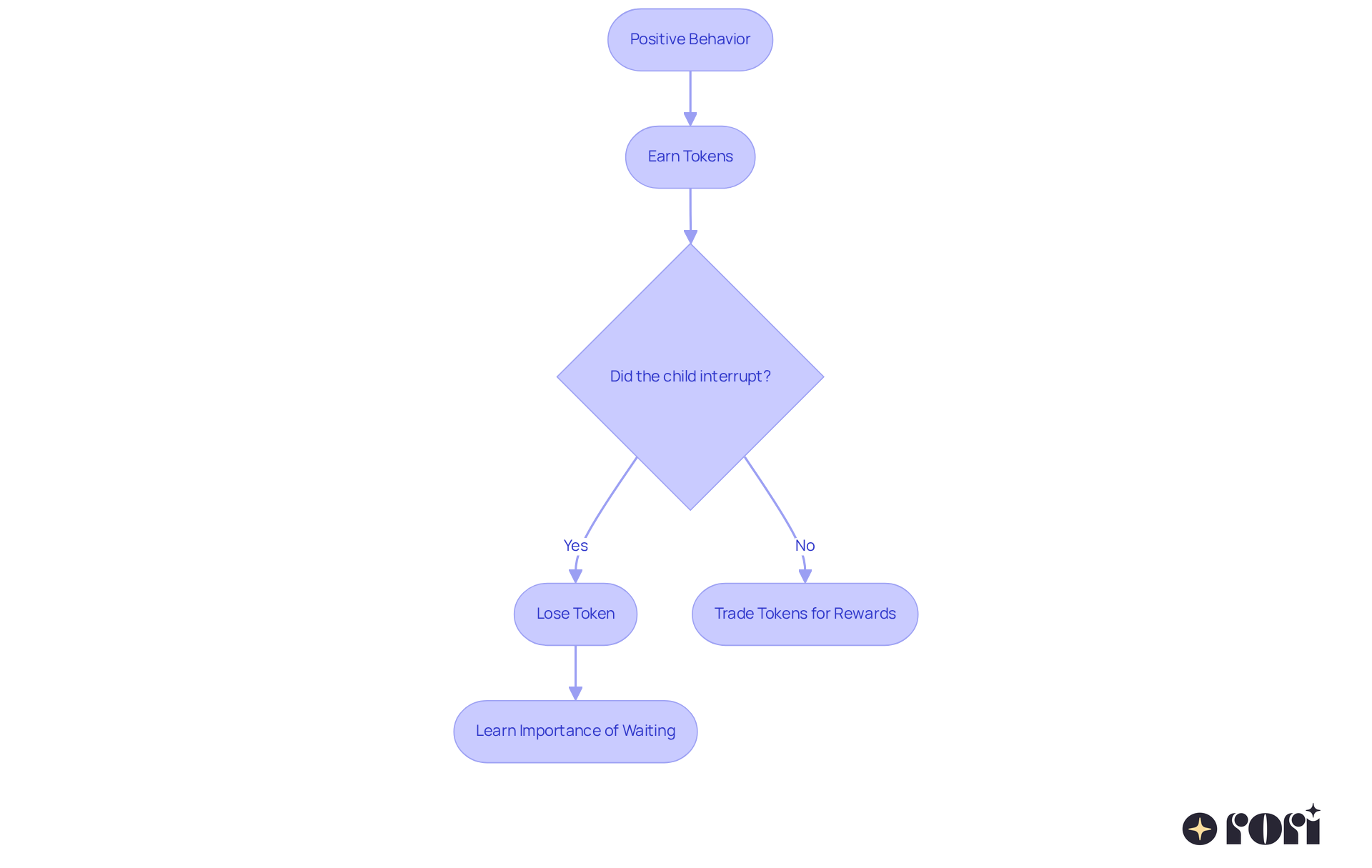
A token economy system is a structured way for young people to earn tokens by showing positive behaviors, which they can later trade for rewards. This approach not only reinforces good actions but also teaches kids about the consequences of their choices. A response cost example is when a child loses a token for interrupting, which teaches them the importance of waiting their turn in conversations, ultimately helping them develop better social skills and patience.
Research suggests that token economies can significantly improve behavioral outcomes. Studies have shown that children with autism who engage in these systems often feel more motivated and show fewer disruptive behaviors. In real-life settings, educators and therapists have found success with token boards, where kids earn stickers or points for completing tasks. This leads to increased engagement and compliance.
Starting with just 1-3 target behaviors and gradually raising expectations allows children to see their progress. This helps them develop a sense of delayed gratification, boosting their intrinsic motivation. This organized reinforcement strategy has proven beneficial in various environments, like classrooms and therapy sessions, making it a valuable tool for helping youth with autism. Let’s explore this together and see how it can make a difference in your child’s life!

Removing privileges can be a straightforward and effective way to modify behavior, especially in the realm of Applied Behavior Analysis (ABA). Imagine a therapy that adapts to your child's unique needs, using the principles of learning and behavior. For instance, if a little one misbehaves during playtime, a response cost example could be losing access to a favorite toy or activity for a short time. This immediate consequence helps them connect their actions with the loss of something they love, reinforcing the idea that certain behaviors lead to less desirable outcomes.
Research shows that this approach can significantly boost self-regulation. Kids learn to associate their choices with what happens next. Regularly applying this strategy not only reduces negative behaviors but also fosters accountability and responsibility. For example, if a child skips helping with dinner, they might miss out on watching a movie that night. This illustrates a response cost example of how losing a privilege can effectively promote positive actions.
It’s important to note that it may take several instances of enforcing this consequence before you see meaningful changes in behavior. This highlights the need for persistence and consistency in your approach. Overall, the loss of privilege serves as a response cost example in ABA therapy, particularly for school-age children who can grasp the concept of consequences. Ultimately, this can lead to improved behavior and skill generalization across various settings. Let’s explore this together and see how it can work for your family!

Ethical factors play a vital role when we consider the response cost example methods in ABA therapy. It's so important for practitioners to make sure that parents and caregivers are fully informed about how these approaches might affect their child's behavior. Research shows that when caregivers are educated, it can really boost the effectiveness of response cost methods—90% of individuals see improvement when caregivers are actively engaged!
Here are some key benefits of caregiver education:
It's crucial to maintain uniformity and equity in these approaches to prevent emotional turmoil, as overuse can lead to irritation or worry in young ones. Keeping the lines of communication open fosters a collaborative environment, allowing therapists to address any concerns and adjust strategies as needed. Plus, ethical practices in behavior modification should always prioritize the well-being of the child, ensuring that interventions are humane and respectful. Case studies have shown that a thoughtful approach to the response cost example can lead to positive behavioral changes while protecting emotional well-being. By blending professional insights with structured observation, therapists can navigate the ethical landscape of ABA therapy effectively, promoting responsibility and positive outcomes for young individuals. Let’s explore this together!

While a response cost example can be an effective behavior modification strategy, it does come with some emotional risks for our young ones. If we’re not careful, a response cost example of removing privileges or tokens might lead to feelings of frustration or resentment. Statistics show that a response cost example, which involves losing a token for misbehavior, can help kids understand cause and effect. However, if we overdo it, this could serve as a response cost example that dampens their motivation and engagement.
For example, studies reveal that 90% of youths make progress when suggested therapy hours are fully executed with active caregiver participation. This highlights how important a balanced method is! When caregivers are educated, they can provide the right support at home, which complements professional interventions and promotes consistency.
This education not only improves behavioral outcomes but also eases caregiver stress, fostering a more positive family dynamic. Plus, knowing they’ll receive positive rewards can really boost motivation, making kids more eager to participate in activities they enjoy. So, it’s crucial for practitioners to keep a close eye on emotional reactions during therapy sessions and adjust their approaches as needed.
This way, we ensure that the therapeutic setting remains encouraging and supportive, allowing young individuals to thrive while learning appropriate behaviors. Let’s explore this together and see how we can make a difference for our kids!

Collaboration with caregivers is crucial for effectively implementing response cost example strategies in ABA therapy. When parents and guardians are involved in the decision-making process, therapists can gather valuable insights into the child's behavior and preferences. This involvement can really enhance treatment outcomes! 🌟 Research shows that over 90% of children experience significant improvements when caregivers actively participate, highlighting just how crucial caregiver involvement is in ABA therapy.
Frequent communication and training sessions help caregivers gain a deeper understanding of ABA concepts and methods. This knowledge allows them to consistently implement techniques related to a response cost example at home and reinforce what’s learned during therapy sessions. This partnership not only boosts the effectiveness of interventions but also fosters a sense of teamwork between families and therapists.
By equipping caregivers with the right tools and knowledge, therapists can ensure that strategies are smoothly integrated into daily routines. This leads to greater mastery of skills and overall development. Empowered caregivers truly play a vital role in maximizing the effectiveness of ABA therapy interventions, reminding us of the importance of ongoing education and collaboration. Let’s explore this together! We’re here to help you every step of the way!

Implementing a response cost example in group settings is something that requires a thoughtful look at social dynamics. For example, if a young person disrupts a group activity, we might remove a token from their individual token economy. This not only addresses the behavior but also gently reminds them about the importance of cooperation and respect in social interactions.
At Rori Care, we make it a point to document sessions, ensuring our clinical team is always available for your little one. This way, we can collect data smoothly without interrupting the therapeutic process. By consistently using a response cost example in group environments, therapists can help youngsters learn to navigate social situations more effectively. Plus, we securely store and anonymize data to empower caregivers with insights into their children's behavioral goals.
Let’s explore this together! We’re here to help you every step of the way!

Integrating the response cost example with positive reinforcement is a great way to create a comprehensive strategy for changing behavior. For instance, when a young one loses a token due to misconduct, it’s important to also provide positive reinforcement for good actions. This could be as simple as giving a compliment or offering rewards for preferred activities. Research suggests a ratio of at least 3:1 for positive reinforcement to a response cost example, which helps keep motivation high and encourages young individuals to engage in constructive actions.
This balanced approach really fosters a nurturing learning environment, making ABA therapy even more effective. At Rori Care, our skilled analysts create personalized plans that include measurable goals and research-backed methods tailored to each child's needs. We focus on continuous assessment and adjustments to ensure adaptability.
For parents, applying this method means setting clear expectations for behavior and consistently recognizing positive actions. This way, you can reinforce desired behaviors right at home. Let’s explore this together! We’re here to help you every step of the way!

Monitoring progress is essential for understanding how effective response cost example strategies are in ABA therapy. Practitioners can use different data collection techniques, like frequency recording, duration tracking, and event recording, to evaluate how often and how intensely targeted actions occur before and during a response cost example intervention. For instance, frequency recording tells us how often a specific action happens, while duration tracking reveals how long these activities last.
Regular progress evaluations are vital for successful ABA treatment. They help therapists spot trends and make informed adjustments to interventions, ensuring strategies remain effective in promoting positive change. A great example is Rori Care’s behavior care engine, which updates behavior intervention and skill acquisition plans after each session based on progress made. This shows how important it is to have adaptable treatment plans that involve caregivers.
Ongoing assessment is crucial for achieving successful outcomes for individuals with autism. It allows for quick adjustments based on measurable results. By taking a data-driven approach, practitioners can personalize and enhance the effectiveness of ABA therapy, ultimately supporting each child's unique developmental journey. As we often say, "Collecting conduct data is only valuable if we use it," which highlights the importance of applying data in our decision-making.
And remember, informed consent is a must before any data collection to ensure ethical practices in ABA therapy. We’re here to help you every step of the way!

To effectively implement response cost strategies in ABA therapy, practitioners should stick to a few best practices that really make a difference:
Define Target Actions: Clearly specify the actions that will trigger a response penalty. This clarity helps in setting measurable goals and expectations, making it easier for everyone involved.
Communicate Expectations: It’s crucial that children fully understand the rules and the consequences tied to their actions. When they grasp this, it fosters accountability and encourages compliance, which is so important!
Apply Regularly: Consistency is key! Implement a response cost example strategy immediately after the unwanted action occurs. This regularity strengthens learning and helps change behaviors more effectively.
Balance with Positive Reinforcement: Aim for a friendly balance of positive reinforcement to response expense—ideally, three instances of positive reinforcement for every instance of response expense. This not only inspires kids but also promotes positive behavior.
Monitor and Adjust: Regularly check how well these response cost approaches are working by gathering data and observing outcomes. If adjustments are needed, make them based on this information. Qualified analysts are essential in this process, ensuring that personalized intervention plans are tailored to foster positive changes and skill acquisition.
By following these best practices, practitioners can significantly enhance the effectiveness of response cost example strategies in ABA therapy. This leads to improved behavior modification outcomes for children with autism, making a real difference in their lives. Let’s explore this together!

Implementing response cost strategies in ABA therapy offers a structured and effective way to modify behavior, especially for children with autism. By using techniques like token economies and loss of privileges, caregivers and therapists can team up to reinforce positive behaviors while addressing negative actions. Plus, integrating technology and data-driven approaches enhances these strategies, allowing for personalized interventions tailored to each child's unique needs.
Throughout this article, we've highlighted the importance of clear definitions and consistent application, along with finding the right balance between response costs and positive reinforcement. Caregiver involvement stands out as a crucial factor in the success of these strategies. Research shows that when caregivers actively participate, the outcomes improve significantly! And let's not forget about the ethical considerations—it's essential to ensure that our interventions are both humane and effective.
In conclusion, the journey of behavior modification through response cost strategies thrives on collaboration, education, and adaptability. By engaging caregivers, monitoring progress, and maintaining a balanced approach, we can create substantial positive change in children's lives. Embracing these practices not only fosters independence and social skills but also empowers families to navigate the challenges of behavior modification with confidence and support. Let’s explore this together!
What is Rori Care's approach to ABA therapy?
Rori Care pioneers ABA therapy through advanced response strategies that utilize cutting-edge technology and data-informed approaches, allowing clinicians and families to apply effective techniques tailored to each child's unique needs.
How does Rori Care enhance the therapy experience for clinicians and families?
Rori Care combines personalized therapy with AI-driven automatic progress report creation, enabling clinicians to spend 50% more time on direct treatment, which focuses on the child's growth and improves behavioral outcomes.
What is a token economy system and how does it work?
A token economy system is a structured method where children earn tokens for displaying positive behaviors, which they can later exchange for rewards. This reinforces good actions and teaches them about the consequences of their choices.
How does a response cost example function within a token economy?
In a token economy, a response cost example occurs when a child loses a token for negative behavior, such as interrupting, which helps them learn the importance of waiting their turn and enhances their social skills.
What are the benefits of implementing a token economy for children with autism?
Research indicates that token economies can significantly improve behavioral outcomes, increase motivation, and reduce disruptive behaviors in children with autism, particularly when using token boards to reward task completion.
What is the concept of loss of privileges as a response cost strategy?
Loss of privileges involves removing access to a favorite toy or activity as a consequence for misbehavior, helping children associate their actions with the loss of something they enjoy, thereby reinforcing positive behavior.
How can loss of privileges promote self-regulation in children?
By regularly applying the loss of privileges strategy, children learn to connect their choices with consequences, fostering accountability and responsibility, which can lead to improved behavior over time.
What is important to remember when using loss of privileges as a behavior modification technique?
Consistency and persistence are crucial, as it may take several instances of enforcing the consequence before meaningful changes in behavior are observed.