Understanding the unique sensory experiences of children with autism is so important for their engagement and well-being. Did you know that around 90% of these kids face sensory processing challenges? That’s why effective sensory management isn’t just a strategy; it’s a lifeline.
In this article, we’ll explore five essential steps that empower caregivers to create tailored environments and interventions. This way, every child can truly thrive amidst their sensory needs. What if the key to unlocking a child's potential lies in understanding their sensory world? Let’s dive in together!
Managing stimuli in autism is all about understanding that kids on the spectrum often experience the world differently than their neurotypical peers. Did you know that around 90% of children with autism face some kind of processing disorder? This can show up as hypersensitivity - where they might overreact to loud sounds or bright lights - or hyposensitivity, where they may seek out intense experiences like spinning or jumping. Recognizing these unique perceptual profiles is key to crafting effective sensory management for children with autism that is tailored to each child's needs. For example, creating a cozy environment with noise-canceling headphones can help ease overwhelming stimuli, while structured activities designed to regulate responses can boost emotional regulation and engagement. By acknowledging these differences, we not only help prevent anxiety and meltdowns but also promote effective sensory management for children with autism in a nurturing space where kids can truly thrive.
At Rori Care, we believe in personalized planning for our behavioral programs. Each intervention is custom-designed to fit the unique needs, strengths, challenges, and goals of every individual. We set clear, measurable goals for behavior change and skill development, giving families a transparent way to track progress. Our skilled behavior analysts use research-backed methods to implement these interventions effectively, consistently monitoring each child's journey and making necessary adjustments to enhance outcomes. Plus, collaboration between our behavior analysts and families is vital in developing tailored interventions that address the specific challenges each child faces. By empowering caregivers with ABA principles and strategies to support their children's behavioral goals through active involvement and data collection, we ultimately boost their social engagement and communication.
Let’s explore this together! We’re here to help you every step of the way!

To effectively evaluate a young person's needs for sensory input, let’s start by observing how they respond to different stimuli in various settings. You might find it helpful to use tools like perception profiles or questionnaires designed for parents and educators. These can provide valuable insights! For example, notice how your child reacts to sounds, textures, and visual stimuli.
Organized evaluations by an occupational therapist can really help, offering a thorough assessment of processing capabilities. They can uncover specific triggers and preferences that might surprise you! Studies show that effective sensory management for children with autism can significantly enhance our understanding of their processing, leading to more tailored management approaches.
As occupational therapists often highlight, involving parents in this evaluation process is crucial. Your insights can reveal your child’s unique experiences and needs. So, let’s explore this together! We’re here to help you every step of the way!

Creating effective sensory management for children with autism can really make a difference for young people, helping them feel more comfortable and engaged. Let’s dive into some simple strategies that can transform their environment!
Lighting: Instead of harsh fluorescent lights, think about using soft, adjustable lighting. Natural light is a fantastic choice! It sets a calming vibe that helps with focus and relaxation. Research shows that effective sensory management for children with autism, including the right lighting, can boost mood and behavior. So, it’s definitely a key element in sensory spaces.
Noise Control: Background noise can be a real challenge. To help, consider adding rugs, curtains, or even white noise machines. These little changes can create a peaceful atmosphere, which is super important for kids who might be sensitive to sounds. Managing noise effectively through effective sensory management for children with autism can lead to better concentration and lower anxiety levels.
Visual Clutter: Keeping visual distractions to a minimum is essential. Try to organize spaces and use neutral colors to foster a serene environment. This approach not only helps reduce feelings of overwhelm but also encourages a sense of calm, allowing young individuals to focus better on what they need to do.
Comfort Zones: It’s important to have quiet areas where kids can retreat when they’re feeling overwhelmed. Including tactile tools like fidget toys or weighted blankets can really help with self-soothing. These comfort zones provide a safe space that supports effective sensory management for children with autism, which is crucial for emotional regulation and managing their needs.
By making these adjustments, you can significantly enhance a young person's ability to interact and learn in their surroundings. Together, we can create a more inclusive and supportive atmosphere! Let’s explore this journey together!

After understanding your child’s sensory needs and creating a supportive environment, you can begin implementing effective sensory management for children with autism through targeted sensory interventions. Here are a few strategies that can really make a difference:
Remember, it’s important to customize effective sensory management for children with autism based on your child’s preferences and their responses to different types of input. And don’t forget, the journey toward progress often thrives on the active involvement of caregivers. By implementing adaptive treatment plans that evolve with progress reports, you’re setting the stage for success. Let’s explore this together!

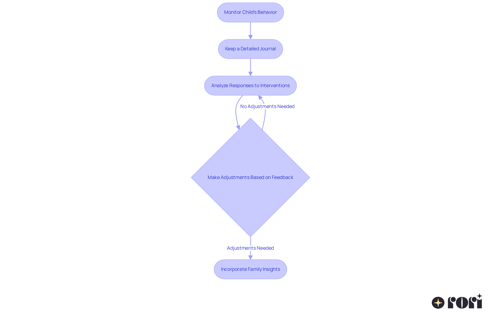
To really make perceptual approaches work, it’s super important to keep an eye on your child’s behavior and comfort levels. Keeping a detailed journal can be a game-changer! It helps you track how they respond to different stimuli and interventions. Research shows that perceptual interventions can lead to some pretty amazing improvements over time, and making early adjustments often brings about even better outcomes.
If you find that certain strategies aren’t hitting the mark, don’t hesitate to switch things up! This might mean trying out new perceptual activities, tweaking the environment a bit, or even reaching out for professional guidance to gain more insights. Remember, interacting with your child and their family during this journey is key. Their feedback can provide invaluable insights into what works best for them.
For example, one case study found that children who got to choose their sensory activities reported a whopping 65% increase in comfort during therapy sessions! This really highlights how important it is to listen to your child’s feedback when tailoring interventions. Let’s explore this together!

Effective sensory management for children with autism is so important in creating spaces where they can truly thrive. By recognizing the unique sensory experiences these kids have, caregivers and educators can put in place tailored strategies that really boost their comfort and engagement. When we understand the nuances of sensory processing, we can develop personalized interventions that meet each child's specific needs.
In this article, we’ve outlined some key steps to help with effective sensory management:
Each phase plays a vital role in enhancing the overall well-being of children on the autism spectrum. By actively involving parents and professionals in this journey, families can create a collaborative approach that leads to meaningful outcomes.
Ultimately, we can’t overstate how crucial sensory management is for children with autism. It’s not just about easing discomfort; it’s about empowering these kids to express themselves, engage with their surroundings, and develop essential social skills. By prioritizing sensory management, caregivers can help unlock the potential within each child, paving the way for a brighter, more inclusive future. Let’s embrace this journey of understanding and supporting sensory needs together, and see the amazing impact it can have on the lives of children with autism! 💖
What is sensory management in autism?
Sensory management in autism involves understanding that children on the spectrum often perceive the world differently than neurotypical peers, which can manifest as hypersensitivity or hyposensitivity to stimuli.
How common are processing disorders in children with autism?
Around 90% of children with autism experience some form of processing disorder.
What are examples of hypersensitivity and hyposensitivity in children with autism?
Hypersensitivity may involve overreacting to loud sounds or bright lights, while hyposensitivity might lead to seeking intense experiences like spinning or jumping.
How can parents help manage sensory stimuli for their children with autism?
Parents can create cozy environments using noise-canceling headphones to ease overwhelming stimuli and implement structured activities to help regulate responses, boosting emotional regulation and engagement.
What is the approach of Rori Care in sensory management for children with autism?
Rori Care believes in personalized planning for behavioral programs, tailoring interventions to fit each child's unique needs, strengths, challenges, and goals, while setting clear, measurable goals for behavior change and skill development.
How do behavior analysts at Rori Care support children with autism?
Skilled behavior analysts use research-backed methods to implement interventions, monitor progress, and adjust strategies as needed, collaborating with families to address specific challenges.
What tools can be used to assess a child's sensory needs?
Tools such as perception profiles or questionnaires designed for parents and educators can help evaluate how a child responds to different stimuli in various settings.
Why is parental involvement important in evaluating sensory needs?
Parental insights can provide valuable information about a child's unique experiences and needs, which is crucial for effective sensory management.
How can occupational therapists assist in sensory management for children with autism?
Occupational therapists can conduct organized evaluations to assess processing capabilities, uncover specific triggers and preferences, and help develop tailored management approaches.