Introduction
Understanding the nuances of prompting in ABA therapy can truly transform the learning experience for children facing behavioral challenges. 🌟 Among the various techniques, partial physical prompts stand out as a powerful tool for fostering independence while still providing necessary guidance. Let’s dive into seven effective strategies for implementing partial physical prompts, highlighting how they can enhance skill acquisition and encourage active participation.
But here’s the question: how can caregivers and therapists effectively balance support and independence to optimize outcomes for each child? We’re here to help you every step of the way!
Rori Care - ABA Therapy: Comprehensive Partial Physical Prompt Strategies
When it comes to guiding young people through tasks, a can make a big difference. This approach involves using a to offer just the right amount of assistance—enough to help without completely taking over. It’s all about encouraging active participation while fostering independence, often utilizing a , which is especially important for individuals with Autism Spectrum Disorders, ADHD, and other . Here are some key strategies to consider:
- : This technique gently guides the child’s hand to help them complete a task. It can be particularly beneficial for children with .
- : By using minimal physical contact, you can guide the learner’s movements, empowering them to engage more actively in the learning process.
- : Start with more assistance and gradually lessen it as the individual becomes more skilled. This aligns with the principles of and can enhance learning, verbal, and social abilities. It’s particularly important in , which has shown to improve outcomes for individuals with autism.
Let’s explore this together! These strategies not only support learning but also nurture a sense of independence in young people. We’re here to help you every step of the way!

Chicago ABA Therapy: Understanding the Six Types of Prompts
In , there are that help little ones learn and pick up new skills, all while making sure they’re working effectively:
- : These are spoken cues that help kids complete tasks. For example, a therapist might say, 'It’s time to clean up your toys now,' to encourage a child to start tidying up.
- : Here, non-verbal signals like pointing or nodding guide a child’s attention or actions. A therapist might point to a toy to show which one the child should pick up.
- : This is all about showing the desired behavior for the child to imitate. For instance, a therapist could demonstrate how to brush teeth, allowing the child to learn by watching.
- : These include pictures or written instructions that guide actions. Visual aids can help young learners understand the order of tasks, like a .
- : Sometimes, direct physical assistance is needed, like hand-over-hand guidance, to help a child complete a task. For example, a therapist might guide a child’s hands to help them tie their shoes.
- : This strategy involves placing materials in a way that encourages the child to engage with them. For instance, putting a book in front of a child can signal that it’s time to read.
, especially the partial physical prompt, and how to use them is super important for therapists, parents, and caregivers. They can really boost the effectiveness of and help children gain more independence. By setting clear, measurable goals for behavior change and skill development, parents can enhance their interactions by observing which types of prompts work best for their kids and adjusting their approach as needed. Plus, empowering caregivers with ABA principles not only supports children’s behavioral goals but also encourages informed decision-making and better outcomes, ultimately strengthening family dynamics.
Let’s explore this together and see how we can support each other on this journey!

Cornerstone Autism Center: Insights on Prompting and Shaping Practices
Shaping is all about toward a desired behavior. This process can greatly benefit from , such as a ! Here’s how:
- Breaking down tasks: Think of it as simplifying complex skills into bite-sized pieces that are easier to tackle.
- Reinforcing progress: Celebrate those ! Offering as your little one masters each step can make a world of difference.
- Modifying cues: It’s all about based on your child’s reactions. You want to ensure they give a that provides just the right amount of support—neither too intrusive nor too minimal.
Let’s explore this together! Remember, you’re not alone in this journey. We’re here to help you every step of the way!

PMC Research: Comparing Prompt-Fading Strategies for Skill Acquisition
Research highlights two common that can really make a difference for our kids:
- (MTL): This method kicks off with the most intrusive prompts, giving plenty of support at first, and then gradually pulls back as the learner becomes more skilled. Studies show that helps kids pick up skills faster and encourages greater independence. Why? Because it allows them to taste success early on, boosting their confidence! When caregivers learn about MTL strategies, they can offer consistent support at home. This not only complements professional help but also creates a unified learning environment, which can ease and enhance family dynamics.
- (LTM): On the flip side, LTM starts with minimal prompts, ramping up assistance only when needed. While this approach has its benefits, research suggests it may not be as , which utilizes a , for children with Autism Spectrum Disorders (ASD). For instance, one study found that all preschool-aged participants hit their target responses with , while LTM prompting resulted in slower learning and less consistent outcomes.
Statistical evidence really supports MTL prompting as the leading here! Participants showed higher rates of correct responses and mastered skills more quickly. For example, children using MTL achieved mastery in significantly fewer sessions than those using LTM. This success is linked to the immediate reinforcement provided in MTL, which encourages learners to tackle tasks with confidence.
Researchers emphasize this distinction: "Most prompting programs support that we use in ABA," pointing out how crucial it is to minimize mistakes during learning. The ultimate goal of using a partial physical prompt is to help learners become independent, ensuring they can handle tasks on their own over time. Regularly checking on student progress is key to confirming how well these prompting methods work.
In summary, MTL prompting really shines as a go-to approach for boosting . Parents, it’s a great idea to chat with your child’s therapist about these strategies to make sure the best methods are being used. This way, you’re playing an active role in your child’s development, and that’s something to be proud of! Let’s explore this together!

Artemis ABA: Best Practices for ABA Prompt Fading
When it comes to ABA prompt fading, there are some best practices that can really make a difference:
- : Regularly checking in on your child's progress is key! This ongoing assessment serves as a to help ensure they aren’t feeling overwhelmed and are ready to take those exciting steps toward independence.
- : Taking it slow is crucial. By gently reducing the level of assistance and using a , you can help your child transition smoothly to completing tasks on their own. This builds their confidence and helps them retain the skills they’ve learned with the aid of a partial physical prompt.
- : Keeping track of responses is super important for figuring out how well the fading strategies are working. Did you know that practitioners who systematically track progress with a partial physical prompt can help kids achieve 43% faster? That’s a big deal! This incorporates a partial physical prompt that allows for timely adjustments to the fading process, ensuring the best outcomes for your little one.
- Examples of : Implementing structured methods, like , can give you valuable insights into your child’s behavior and progress. For instance, using electronic data collection tools can act as a partial physical prompt, making it easier for you to monitor and tweak strategies as needed.
- Significance of tracking advancement: Research shows that have an impressive 89% retention rate at six-month follow-ups, compared to just 45% for skills learned with continuous prompting. This really highlights how vital consistent monitoring, particularly with the use of a partial physical prompt, is in ABA therapy for long-term success and skill mastery.
Let’s explore this together! Your involvement and understanding can truly in your child's journey.

Motivity.net: Understanding the Prompt Hierarchy in ABA Therapy
The prompt hierarchy is a systematic method that arranges prompts from most to least intrusive, making sure each child's unique needs are met through personalized planning. Let’s break it down:
- Full Physical Prompt: This involves complete physical guidance, tailored to the child's specific challenges and strengths.
- : We provide a , allowing for more independence, which is crucial for .
- Modeling Prompt: This means demonstrating the desired behavior, grounded in evidence-based strategies that have been shown to work effectively.
- Verbal Prompt: We offer spoken cues designed to align with measurable goals for behavior change.
- Gestural Prompt: Using gestures to guide is essential, ensuring interventions are continuously evaluated and adjusted based on the individual's progress.
- Visual Prompt: , which is especially important in early intensive behavioral intervention (EIBI) for enhancing learning, verbal, and social skills in individuals with autism.
At Rori Care, our are dedicated to crafting that include these prompting techniques, providing vital support for families after an autism diagnosis. We encourage parents to schedule a to discover how we can support their child in making meaningful advancements. We’re here to help you every step of the way!

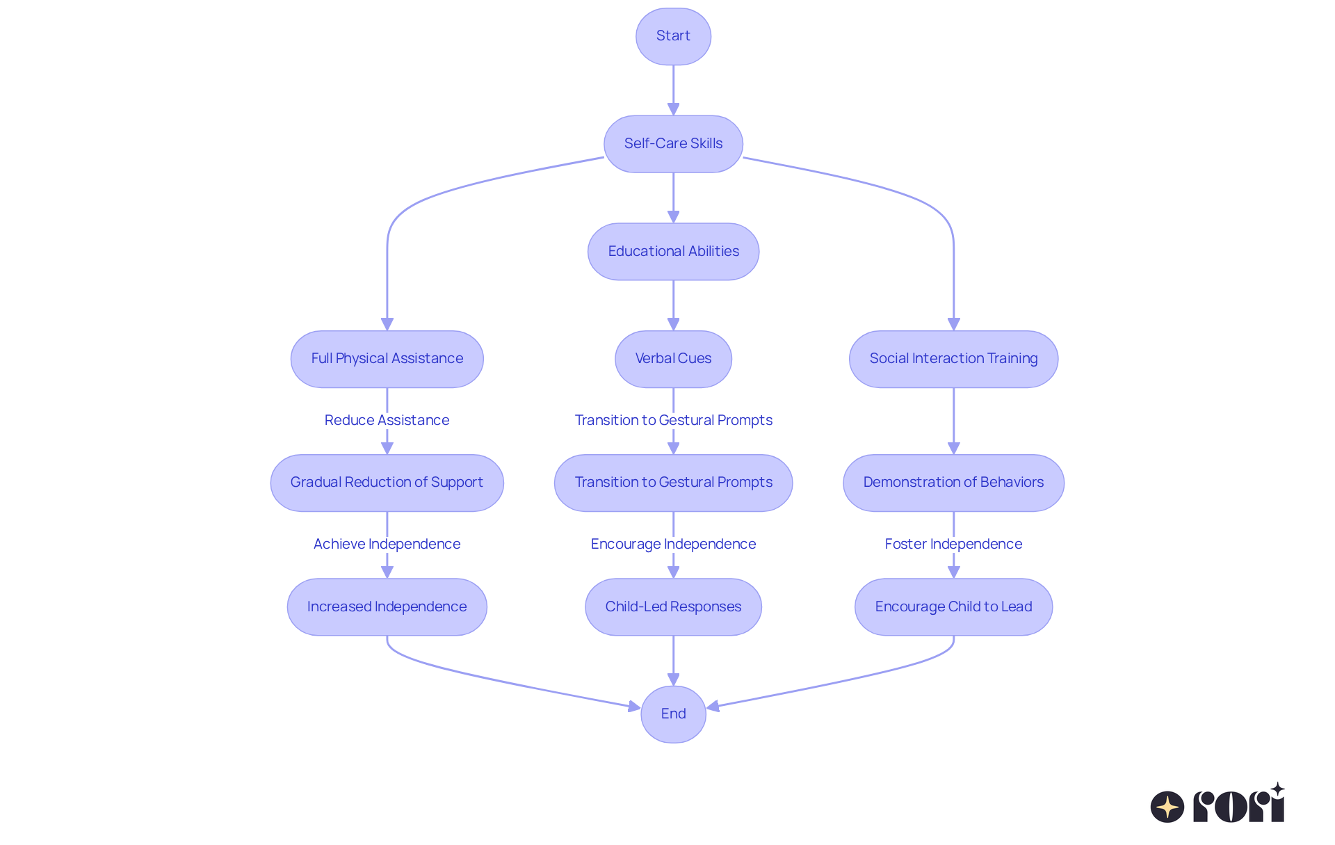
Artemis ABA: Practical Examples of ABA Prompt Fading Strategies
Here are some practical examples of that can really make a difference:
- Teaching : Start off by providing full physical assistance for tasks like brushing teeth. As your little one gains confidence, you can gradually reduce that support, helping them become more independent in their self-care routines.
- : Begin with verbal cues to help the child grasp new concepts. Once they show understanding, transition to gestural prompts, allowing them to respond with increasing .
- : Kick things off by demonstrating . Over time, encourage your child to take the lead in interactions, fostering their ability to engage independently.
These approaches not only help develop skills but also empower youngsters to apply what they've learned in real-life contexts, boosting their autonomy and self-confidence. For instance, a case study on showed that children who practiced activities like getting dressed in an organized way made significant strides in their ability to do these tasks on their own. Plus, research indicates that young individuals who receive a partial physical prompt along with a gradual reduction of assistance are more likely to , leading to long-term success in their daily lives.
Let’s explore this together! We’re here to !

Cornerstone Autism Center: Tips and Considerations for Effective Prompting
Effective prompting strategies, such as a , are essential in to support children's learning and independence. Let's dive into some key considerations that can make a real difference!
- Be Consistent: is crucial. Using the same prompts for similar tasks helps avoid confusion and reinforces learning. Research shows that consistent prompting leads to , enabling youngsters to build confidence in their abilities. Caregivers equipped with ABA principles can reinforce these strategies at home, complementing professional interventions. This consistency not only reduces stress but also improves family dynamics—what a win-win!
- Modify According to Reaction: is essential. For example, if a child struggles with a task, a behavior technician might start with hand-over-hand assistance and gradually shift to verbal prompts. This adjustment serves as a that meets the child where they are and promotes greater independence over time. When caregivers get involved, they can make informed decisions, adapting strategies effectively and tracking progress clearly.
- : fosters self-sufficiency and boosts self-esteem. For instance, when teaching a child to dress independently, a technician might initially provide complete assistance, then slowly reduce their support as the child becomes more skilled. This method empowers young individuals to carry out tasks on their own, improving their quality of life. Caregivers who understand the importance of this gradual fading can actively participate in , leading to better behavioral outcomes. Remember, overdependence on cues can hinder a person's ability to accomplish tasks autonomously, so incorporating a partial physical prompt along with regular and adaptive guidance methods is key.
The importance of consistency in ABA prompting cannot be overstated. By applying these strategies and engaging caregivers in the process, can greatly enhance the effectiveness of . Together, this approach results in for individuals with autism. Let’s explore this journey together!

Chicago ABA Therapy: Individualizing Prompts for Effective ABA Therapy
Personalizing cues in ABA therapy is super important for making it more effective! It all starts with —getting to know their strengths and challenges. When therapists customize a to fit these characteristics, can significantly improve.
is just as vital. helps maintain consistency across different environments, reinforcing the skills your child learns during therapy. Research shows that when parents are actively involved, therapy results for kids with autism spectrum disorder (ASD) can significantly improve. For example, regular meetings between parents and therapists create open lines of communication, allowing for adjustments based on what parents observe. This teamwork not only enhances the therapy experience but also eases stress for caregivers and boosts overall family dynamics.
Monitoring progress is key to refining the use of s. By consistently checking in on how the young individual responds, therapists can make necessary tweaks to keep strategies effective. And let’s not forget to ! Recognizing achievements can motivate your child and strengthen the partnership between parents and therapists, creating a collaborative approach that enriches the therapy experience.
However, it’s essential to recognize the that might make challenging. Tackling these hurdles is crucial for building a supportive environment that encourages active participation. Sharing can really highlight the effectiveness of this approach, showing how empowered caregivers can lead to meaningful progress in their child's development. Rori Care's personalized plans, designed by skilled behavior analysts, are a big part of this process, ensuring that each child’s unique needs are met. Let’s explore this together!

Artemis ABA: Tracking ABA Prompt Fading for Effective Therapy
Tracking the fading of the is ! Here’s how it works:
- Data collection: It’s essential to keep to different prompts. This helps you adapt treatment plans based on their progress, ensuring they get the support they need.
- : By reviewing the data, you can spot patterns in your child's learning and prompt dependency. This ongoing assessment allows you to adjust your approaches as needed, utilizing a to keep everything on track.
- : With the insights gained from the data, you can tweak your prompting methods, such as incorporating a partial physical prompt, for the best results. Remember, the are designed to be responsive to your child's unique needs.
Let’s explore this together! Your involvement is key, and we’re here to !

Conclusion
Utilizing partial physical prompts in ABA therapy is a fantastic way to support independence while offering the essential help that learners need. This approach focuses on guiding individuals through tasks with just the right amount of assistance, allowing them to truly engage in their learning journey. When caregivers and therapists implement effective strategies, they can significantly boost skill acquisition for children, especially those with Autism Spectrum Disorders and other behavioral challenges.
The article highlights several key strategies, such as:
- Hand-over-hand guidance
- Light touch prompts
- Gradually reducing support
Each method is crucial in promoting independence and building confidence in young learners. Plus, consistent monitoring, data collection, and individualized prompting are vital. These practices ensure that the support aligns with each child's unique needs and progress.
Looking at the bigger picture, the value of partial physical prompts goes beyond just skill acquisition; it helps create a positive learning environment where children can truly thrive. By working alongside therapists and actively participating in the therapeutic process, caregivers can reinforce these strategies at home, leading to even better outcomes for their children.
Remember, the journey toward independence is a team effort! Embracing these effective prompting techniques can really pave the way for lasting success in ABA therapy. Let’s explore this together!
Frequently Asked Questions
What is a partial physical prompt in ABA therapy?
A partial physical prompt is a method used to provide just the right amount of assistance to help individuals complete tasks, encouraging active participation while fostering independence, particularly beneficial for those with Autism Spectrum Disorders, ADHD, and other behavioral challenges.
What are some key strategies for using partial physical prompts?
Key strategies include hand-over-hand guidance, light touch prompts, and gradual reduction of support. Hand-over-hand guidance helps children complete tasks by gently guiding their hands, while light touch prompts use minimal contact to empower learners. Gradually reducing support aligns with Applied Behavior Analysis (ABA) principles, enhancing learning and social abilities.
What are the six main types of prompts used in ABA therapy?
The six main types of prompts are: 1. Verbal Prompts: Spoken cues to encourage task completion. 2. Gestural Prompts: Non-verbal signals like pointing to guide attention. 3. Modeling Prompts: Demonstrating desired behavior for imitation. 4. Visual Prompts: Pictures or written instructions to guide actions. 5. Physical Prompts: Direct assistance, such as hand-over-hand guidance. 6. Positional Prompts: Arranging materials to encourage engagement.
How can prompting and shaping practices benefit children in ABA therapy?
Prompting and shaping practices benefit children by breaking down tasks into manageable steps, reinforcing progress through positive reinforcement, and modifying cues based on the child's reactions to provide appropriate support.
Why is understanding prompts important for therapists and caregivers?
Understanding prompts is crucial as it enhances the effectiveness of ABA therapy, helps children gain independence, and allows caregivers to observe which prompts work best for their children, ultimately leading to better behavioral outcomes and strengthened family dynamics.
List of Sources
- Rori Care - ABA Therapy: Comprehensive Partial Physical Prompt Strategies
- ABA Prompts: Types, Strategies and Tracking Templates (https://artemisaba.com/blog/types-of-aba-prompts)
- Prompt Hierarchy In ABA Therapy: An In-Depth Look (https://totalcareaba.com/autism/prompt-hierarchy)
- Chicago ABA Therapy: Understanding the Six Types of Prompts
- ABA Prompts: Types, Strategies and Tracking Templates (https://artemisaba.com/blog/types-of-aba-prompts)
- ABA Prompts and Prompt Hierarchy: Types, Fading, and Use | Motivity (https://motivity.net/blog/aba-prompts-and-prompt-hierarchy)
- goldenstepsaba.com (https://goldenstepsaba.com/resources/aba-prompt-hierarchy)
- 6 Common Prompting Strategies Used in ABA Therapy (https://chicagoabatherapy.com/resources/articles/6-types-of-prompts-used-in-aba-therapy)
- PMC Research: Comparing Prompt-Fading Strategies for Skill Acquisition
- mastermindbehavior.com (https://mastermindbehavior.com/post/the-importance-of-fading-prompts-in-skill-acquisition)
- amazeaba.com (https://amazeaba.com/aba-prompt-fading-procedures-examples-and-benefits)
- ABA Prompts: Types, Strategies and Tracking Templates (https://artemisaba.com/blog/types-of-aba-prompts)
- The Role of Prompting and Fading in ABA Therapy (https://magnetaba.com/blog/the-role-of-prompting-and-fading-in-aba-therapy)
- pmc.ncbi.nlm.nih.gov (https://pmc.ncbi.nlm.nih.gov/articles/PMC4893031)
- Artemis ABA: Best Practices for ABA Prompt Fading
- ABA Prompts: Types, Strategies and Tracking Templates (https://artemisaba.com/blog/types-of-aba-prompts)
- amazeaba.com (https://amazeaba.com/aba-prompt-fading-procedures-examples-and-benefits)
- How to Fade Prompts Effectively in ABA | Links (https://linksaba.com/how-to-fade-prompts-effectively-in-aba)
- Artemis ABA: Practical Examples of ABA Prompt Fading Strategies
- 10 Evidence-Based Strategies Used in Pediatric ABA Therapy for Children with Autism | Lumiere Children's Therapy (https://lumierechild.com/blog/10-evidence-based-strategies-used-in-pediatric-aba-therapy-for-children-with-autism)
- artemisaba.com (https://artemisaba.com/blog/aba-prompt-fading-procedures-examples-and-best-practices)
- Cornerstone Autism Center: Tips and Considerations for Effective Prompting
- amazeaba.com (https://amazeaba.com/aba-prompt-fading-procedures-examples-and-benefits)
- researchgate.net (https://researchgate.net/publication/305497694_The_effects_of_video_modeling_in_teaching_functional_living_skills_to_persons_with_ASD_A_meta-analysis_of_single-case_studies)
- Chicago ABA Therapy: Individualizing Prompts for Effective ABA Therapy
- discoveryaba.com (https://discoveryaba.com/aba-therapy/the-role-of-collaboration-between-parents-and-aba-therapists)
- Understanding the Role of Parents in Enhancing ABA Therapy Outcomes - Kids First (https://kidsfirstservices.com/first-insights/understanding-the-role-of-parents-in-enhancing-aba-therapy-outcomes)