This article is all about helping you understand how Differential Reinforcement of Alternative Behavior (DRA) can make a positive difference in your child's behavior, especially for those with autism. We know parenting can be challenging, and it’s crucial to reinforce those positive behaviors while gently guiding away from undesired actions. Research shows that consistently applying DRA can lead to real improvements and skill development in children.
Let’s dive into some practical examples! Imagine a situation where your child is struggling to express their needs. By reinforcing their efforts to use words instead of tantrums, you’re not just reducing the undesired behavior—you’re also building their communication skills. It’s these little victories that can mean so much!
As we explore DRA together, remember that you’re not alone in this journey. Many parents share similar experiences, and it’s okay to seek help and resources. Let’s take the next step together and find ways to support your child’s growth!
Managing a child's behavior can feel overwhelming for many parents and caregivers, especially when it comes to the complexities of autism and developmental disorders. But here’s some good news: Differential Reinforcement of Alternative Behavior (DRA) is a game-changer! It not only helps reduce those challenging behaviors but also encourages positive communication and social skills.
Now, you might wonder how to put DRA into practice effectively. What are the best ways to reinforce the right behaviors while steering clear of common mistakes? In this article, we’ll explore nine compelling DRA examples that highlight its effectiveness and offer practical insights to enhance your child’s behavior. Let’s dive in together!
The DRA ABA definition example illustrates that Differential Reinforcement of Alternative Actions is a key strategy in Applied Behavior Analysis. It focuses on reinforcing a specific alternative response while not rewarding undesired behaviors. This technique is particularly helpful for kids with autism. It encourages them to adopt more appropriate actions that meet the same needs as their challenging behaviors. For instance, if a child usually screams for attention, the DRA ABA definition example would entail rewarding them for making verbal requests instead. This approach not only diminishes unwanted behavior but also helps the child develop socially acceptable communication skills.
A skilled analyst plays a vital role in this process. They create personalized plans with measurable goals and evidence-based strategies tailored to each child's unique needs. It's essential to continuously assess and adjust these plans to ensure they remain effective as the child progresses. This ongoing support fosters positive behavior changes and skill development. Recent studies show that DRA significantly improves developmental outcomes, with over 90% of young individuals making notable progress when the recommended hours of intervention are fully implemented. This flexibility makes DRA a cornerstone of effective ABA therapy, ensuring interventions are tailored to meet the unique needs of each child.
Let’s explore this together! If you’re a parent looking for support, remember that you’re not alone on this journey!

A powerful way to encourage positive social interactions is by teaching our little ones to use polite phrases, like 'Can I play?' instead of resorting to disruptive behaviors to grab attention. When caregivers consistently reinforce this polite request, it can really help enhance a child's social skills.
For instance, when a child approaches a group and asks nicely to join in on the fun, they should be met with prompt praise or even a small reward. This kind of positive reinforcement not only encourages the behavior we want to see but also teaches the importance of polite communication in social settings. Research shows that kids who receive consistent positive reinforcement are more likely to develop effective communication skills and engage positively with their peers. This ultimately leads to better social interactions and relationships.
Moreover, when those supporting children are educated in the dra aba definition example and strategies, they become better equipped to provide the right support at home. This complements professional interventions and promotes consistency, making a real difference in children's lives. With informed decision-making, caregivers can effectively reinforce positive behaviors, leading to lasting improvements. Plus, training for caregivers can ease stress and enhance overall family dynamics, helping everyone feel more confident in their roles.
As a practical tip, caregivers should consistently apply positive reinforcement techniques in everyday situations. This helps create a supportive atmosphere for their children's social development. Let’s explore this together!

In classroom environments, teachers can really make a difference by implementing the DRA aba definition example, which refers to Differential Reinforcement of Alternative Behavior. Imagine a classroom where students raise their hands before speaking instead of calling out answers. When a student patiently waits to be acknowledged, the teacher can offer immediate praise or even a token reward. This not only cuts down on disruptions but also creates a respectful atmosphere that’s great for learning.
Research shows that positive reinforcement strategies can boost student conduct and motivation by up to 20%, while strategic methods can reduce disruptive actions by as much as 25%. By consistently applying this reinforcement strategy, educators help students grasp the dra aba definition example of patience and appropriate communication. This ultimately leads to a more engaged and collaborative learning environment.
This approach is particularly important for individuals with autism. Early Intensive Behavioral Intervention (EIBI) can significantly enhance their learning, verbal, and social skills. And guess what? Guardians can reinforce this behavior at home too! By encouraging their youngsters to wait for their turn to speak, they create a supportive environment that nurtures positive actions. Let’s explore this together!

To effectively implement the DRA aba definition example of Differential Reinforcement of Alternative actions at home, it is crucial for all caregivers to collaborate on the targeted behavior and reinforcement strategies. For example, the concept of a dra aba definition example can be illustrated when a little one is encouraged to ask for snacks politely instead of whining, and every family member should consistently respond by providing snacks only when the polite request is made. This unified approach helps everyone understand that kind requests lead to positive outcomes, reinforcing the desired behavior over time.
Research shows that consistent reinforcement across different settings can significantly enhance behavioral learning, especially for children with autism. Families have shared success stories that highlight how when caregivers collaborate and maintain clear expectations, kids are more likely to internalize these positive behaviors, fostering independence and effective communication skills.
Getting all caregivers involved in training ensures that these strategies are implemented consistently, creating a nurturing environment that supports the child's growth. Plus, when providers are educated, they gain the knowledge and skills needed for informed decision-making, which can ease stress and improve family dynamics.
Regular communication among educators, caregivers, and specialists nurtures mutual understanding and accountability, making DRA strategies even more effective. Incorporating structured routines and visual cues can also help maintain consistency in reinforcement, making it easier for little ones to grasp expectations and feel less anxious.
Ultimately, being actively involved in DRA aba definition example strategies empowers caregivers and fosters a positive atmosphere for the child’s development. Let’s explore this together and see how we can make a difference!

DRA offers some fantastic benefits for enhancing the behavior of youth, especially when it comes to encouraging positive changes, improving communication skills, and fostering independence. By focusing on strengthening various actions, young individuals learn to express their needs and wishes more appropriately. This approach not only reduces challenging behaviors but also helps youngsters realize that positive actions lead to great outcomes, ultimately boosting their social interactions and emotional well-being.
Research shows that DRA interventions can lead to lasting reductions in negative behaviors while also enhancing functional communication skills. This makes it an essential tool for supporting kids with autism. Experts agree that DRA helps manage behavior and allows young people to develop crucial skills for independence, which can significantly improve their overall quality of life.
Moreover, parental involvement is key to implementing DRA effectively at home. By reinforcing the positive behaviors and skills learned in therapy, parents play a vital role in their child's progress. Caregiver education is an important part of this, as it equips caregivers with the knowledge and strategies they need to support their children's growth. This leads to informed decision-making and better behavioral outcomes.
The adaptability of DRA across various settings really highlights its effectiveness as a behavioral intervention. So, let’s explore this together and see how we can make a difference for our kids!

Connecting with ABA professionals at Rori Care can really boost the effectiveness of strategies related to the DRA ABA definition example! Our amazing and dedicated clinicians are experts at spotting the right alternative actions to reinforce, making sure these actions are functional and achievable. For example, an ABA therapist might suggest specific phrases for a young person to use when they're looking for attention. This helps replace less favorable behaviors with positive communication.
Regular check-ins with our therapists allow parents to fine-tune their strategies based on their child's progress. This way, the implementation of the DRA ABA definition example stays dynamic and responsive to the child's evolving needs. Plus, expert opinions highlight that tailored reinforcement strategies are essential. It’s so important for families to get involved in supporting the use of DRA ABA definition example techniques in everyday situations.
Let’s explore this together! We’re here to help you every step of the way!

Let’s dive into a heartwarming case study about a 7-year-old boy who often turned to tantrums to get his parents’ attention. With the help of his therapist, he learned to express his needs differently—by saying, ‘Can I have a hug?’ instead of throwing a fit. At first, the therapist celebrated every time he used this new phrase, gradually encouraging him to use it more often. What a transformation! The boy soon realized that asking for a hug was a much better way to connect with his parents than tantruming.
This shift not only led to a significant drop in tantrums but also opened the door to more positive interactions with his family. Isn’t it amazing how real-life examples like this serve as a DRA ABA definition example that showcases the power of Differential Reinforcement of Alternative Behavior? Research backs this up, showing that interventions like DRA can really change behaviors for the better. Studies have demonstrated reductions in problematic behaviors, such as tantrums and aggression, which can enhance family dynamics.
At Rori Care, we take this a step further by using automatic data collection during clinical sessions. This means therapists can keep track of progress without interrupting the flow of therapy, which is so important! Plus, this data is securely stored, anonymized, and deleted after analysis, allowing for tailored interventions that meet each child’s unique needs. Ongoing data collection is crucial for monitoring progress in DRA applications, as it provides a DRA ABA definition example that ensures interventions stay effective and responsive to each child’s development.
Let’s explore this together! We’re here to help you every step of the way!

Implementing the DRA aba definition example can be a bit tricky, especially when it comes to finding the right alternative actions and ensuring everyone is aligned with the reinforcement. One common hiccup happens when caregivers inadvertently reinforce unwanted behaviors simply because they weren’t paying close enough attention.
To tackle these challenges effectively, caregivers should really focus on clear communication among everyone involved in the child's care. It’s all about keeping that dialogue open! Regularly assessing specific actions is super important for maintaining focus and accountability. And guess what? Using visual aids, like charts or progress trackers, can really boost awareness and consistency in reinforcing those desired behaviors.
Plus, let’s not underestimate the importance of provider education in this journey. By understanding ABA principles and strategies, caregivers can feel more confident in providing the right support at home, complementing professional interventions, and ensuring everyone is on the same page. This proactive approach not only helps avoid reinforcement mistakes but also creates a collaborative environment where everyone is united in supporting the child's behavioral goals. In the end, this leads to better behavioral outcomes and empowered caregivers. Let’s explore this together!

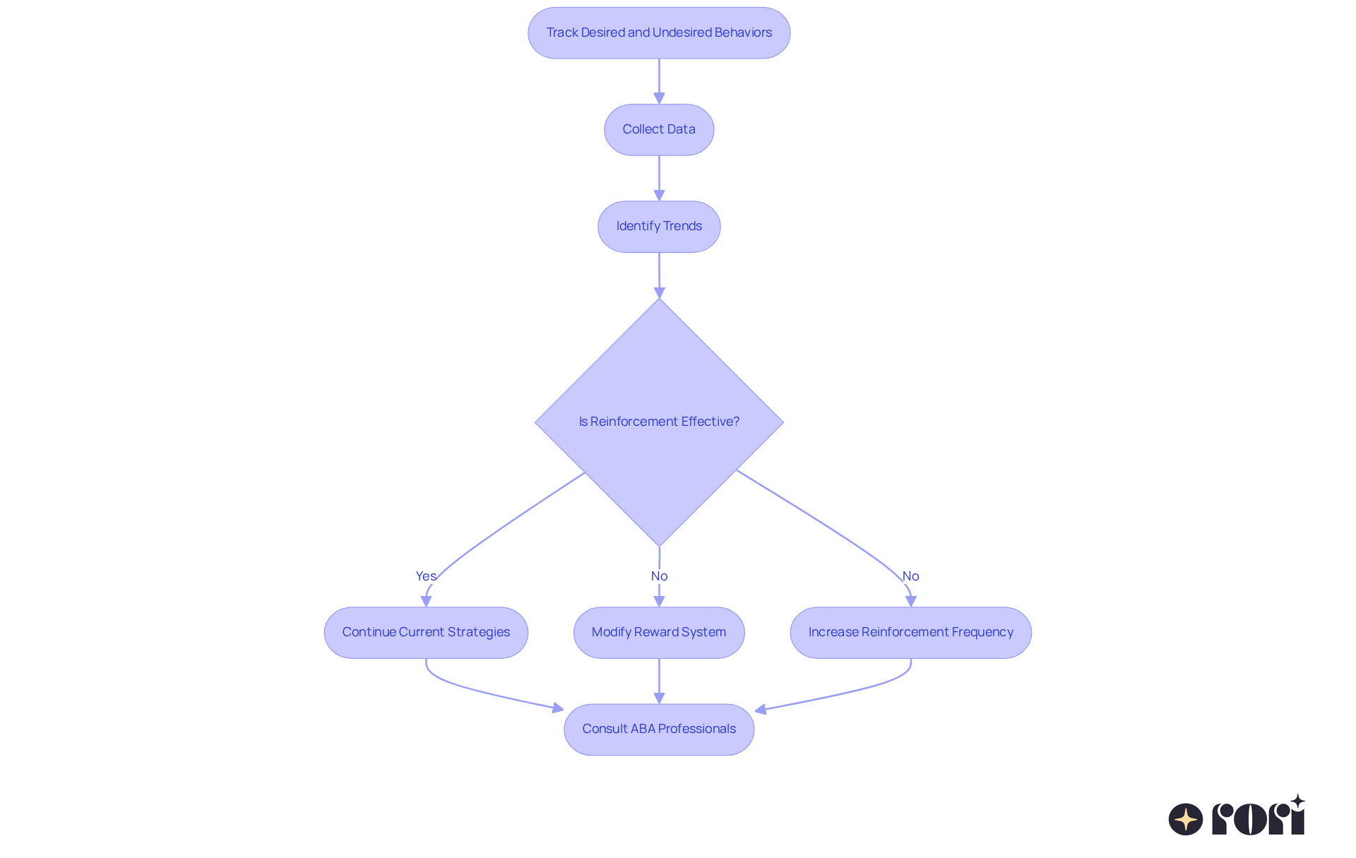
Tracking progress is essential for successfully applying the DRA ABA definition example related to Differential Reinforcement of Alternative actions. Caregivers, you might find it helpful to systematically collect data on both the frequency of desired behaviors and occurrences of undesired behaviors. This data-driven approach can help identify trends, which inform any necessary adjustments to your reinforcement strategies.
For instance, if your child shows minimal response to the current reinforcement, it might be a good idea to modify the reward system or increase the frequency of reinforcement. You’ll be pleased to know that significant progress is seen in 90% of young individuals when suggested hours are fully executed with active involvement from guardians. Regular consultations with ABA professionals can provide valuable insights into your child's progress, helping you to effectively refine your strategies based on the DRA ABA definition example.
Using methods like frequency recording and ABC data tracking can enhance the precision of your data collection, ensuring that interventions are tailored to your child's evolving needs. Remember, accurate data is crucial in ABA therapy because it provides an objective foundation for assessing behavioral changes and the success of specific interventions.
Let’s explore this together! Your commitment to tracking progress can make a world of difference.
![]()
Parents and caregivers can really enhance their understanding and use of Differential Reinforcement of Alternative actions (DRA) strategies by exploring a variety of resources. There are so many books and online courses that focus on ABA techniques for changing behavior, offering valuable insights into effective practices. For instance, literature on the DRA ABA definition example often emphasizes its role in reducing challenging behaviors while promoting suitable alternatives. It’s truly an essential tool in behavior management!
Workshops and courses specifically designed to deepen understanding of DRA can also be incredibly helpful. These educational opportunities often provide hands-on experiences and expert-led discussions, which can clarify complex concepts and boost practical skills. Research shows that participating in such workshops can lead to a better application of ABA techniques, with many parents feeling more confident in managing their children's behavior.
Websites like Rori Care serve as a treasure trove of articles and guides that include the DRA ABA definition example, offering practical tips and real-world examples that parents can easily weave into their daily routines. Plus, connecting with local support groups or online forums allows parents to share experiences and strategies, creating a wonderful community of support and learning.
By actively seeking out these resources, parents can empower themselves with the knowledge and tools they need to effectively implement strategies defined by the DRA ABA definition example, ultimately improving their child's behavioral outcomes. Caregiver education is crucial in this journey, as it equips caregivers with the skills to make informed decisions and provide enhanced support at home. Let’s explore this together!

Differential Reinforcement of Alternative Behavior (DRA) is a powerful strategy for enhancing children's behavior, especially for those with autism. By focusing on reinforcing positive actions instead of reacting to undesired behaviors, DRA not only improves communication skills but also fosters those vital social interactions that contribute to a child's growth. This approach underscores the significance of personalized interventions that cater to each child's unique needs, leading to more effective behavior management.
Throughout the article, we’ve seen various practical examples of how DRA can fit seamlessly into different settings, from homes to classrooms. For instance, encouraging polite requests over disruptive behaviors and maintaining consistent reinforcement across environments show just how impactful DRA can be. Plus, the involvement of caregivers and educators is crucial; their collaboration and ongoing education can really boost the effectiveness of DRA strategies. Research backs this up, highlighting significant improvements in behavioral outcomes when DRA is applied with care.
As we continue on this journey to enhance child behavior, staying proactive and engaged is key. Seeking out additional resources, working with ABA professionals, and fostering open communication among caregivers can create a nurturing environment for children. By embracing DRA principles, caregivers can empower themselves and their kids, paving the way for lasting positive changes that enhance not just behavior but overall quality of life. Let’s explore this together!
What is Differential Reinforcement of Alternative Behavior (DRA)?
Differential Reinforcement of Alternative Behavior (DRA) is a strategy in Applied Behavior Analysis (ABA) that focuses on reinforcing a specific alternative response while not rewarding undesired behaviors. It encourages individuals, particularly children with autism, to adopt more appropriate actions that meet the same needs as their challenging behaviors.
How does DRA work in practice?
For example, if a child typically screams for attention, DRA would involve rewarding them for making verbal requests instead. This approach helps reduce unwanted behavior and supports the development of socially acceptable communication skills.
What role does a skilled analyst play in DRA?
A skilled analyst creates personalized plans with measurable goals and evidence-based strategies tailored to each child's unique needs. They continuously assess and adjust these plans to ensure effectiveness as the child progresses, fostering positive behavior changes and skill development.
What are the outcomes of implementing DRA?
Recent studies indicate that DRA significantly improves developmental outcomes, with over 90% of young individuals making notable progress when the recommended hours of intervention are fully implemented.
How can DRA be applied in social interactions?
Caregivers can encourage positive social interactions by teaching children to use polite phrases, such as 'Can I play?' instead of disruptive behaviors. Consistent reinforcement of these polite requests enhances a child's social skills and communication.
What is the impact of DRA in classroom settings?
In classrooms, teachers can implement DRA by encouraging students to raise their hands before speaking. Immediate praise or rewards for waiting to be acknowledged can reduce disruptions and create a respectful learning environment.
How does DRA benefit children with autism?
DRA is particularly beneficial for children with autism, as it can enhance their learning, verbal, and social skills. Early Intensive Behavioral Intervention (EIBI) combined with DRA strategies can lead to significant improvements in these areas.
How can caregivers support DRA at home?
Caregivers can reinforce positive behaviors at home by encouraging children to wait for their turn to speak. This creates a supportive atmosphere that nurtures positive actions and complements professional interventions.