This article is all about helping parents understand the essential steps in the Functional Behavior Assessment (FBA) process, especially when it comes to supporting children with autism. It's so important to take a collaborative, data-driven approach at every step! From defining behaviors to gathering information, and finally developing and implementing personalized intervention plans, we want to ensure that the interventions are tailored to promote positive behavioral outcomes.
Let’s explore this together! By focusing on how to effectively support your child, we can make a real difference. Remember, every step of the way, it’s about creating a supportive environment that works for your family. We’re here to help you every step of the way!
Navigating the complexities of autism care can feel like a daunting journey for parents. Understanding the Functional Behavioral Assessment (FBA) process is a key part of this. This essential framework not only helps identify and address behavioral concerns but also empowers families to create personalized strategies that cater to their child's unique needs. But with so many steps involved, how can parents effectively support their child's development while managing the intricacies of behavior intervention?
Let’s explore this together! In this article, we’ll delve into the nine crucial FBA process steps that every parent should know. We’ll offer insights and practical guidance to foster positive outcomes for your children. Your journey is important, and we’re here to help you every step of the way!
At Rori Care, we truly understand the challenges parents face when navigating autism care. That’s why our ABA Therapy excels in delivering personalized support through the FBA process steps. By using advanced technology and data-informed approaches, we empower clinicians and families to create tailored treatment plans that cater to each individual’s unique needs. This customized approach not only boosts the effectiveness of interventions but also aligns them with specific behavioral challenges, ultimately promoting better developmental outcomes and fostering greater independence.
Imagine having advanced AI technology in FBAs that automatically gathers data during therapy sessions, following the FBA process steps. This means real-time analysis, allowing us to continuously improve treatment strategies based on individual progress. It’s pretty amazing! Plus, this innovative approach frees up 50% more time for direct care, letting our clinicians focus on what truly matters—supporting your child.
We also prioritize data integrity, ensuring secure storage, anonymization, and post-analysis deletion for effective data collection in ABA therapy. This commitment supports the effectiveness of personalized treatment plans by following the FBA process steps. By emphasizing personalized planning, measurable objectives, and evidence-based approaches, Rori Care is here to help families navigate the complexities of autism care. We believe every individual deserves the opportunity to thrive!
Certified analysts play a crucial role in crafting these personalized plans, ensuring that interventions are tailored to meet each child’s unique needs. Let’s explore this journey together! We’re here to help you every step of the way!

The first of the FBA process steps is to clearly define the specific behavior of concern in measurable terms. For example, instead of labeling a child as 'disruptive,' it’s more helpful to say they are 'talking out of turn during class.' This clarity is key! It ensures that everyone involved—parents, educators, and therapists—understands the behavior we’re focusing on. When we have this precision, it not only makes data gathering easier but also boosts the overall effectiveness of the program.
Research shows that when behaviors are clearly defined, it can really enhance the outcomes of autism treatments. In fact, studies have demonstrated a 30% increase in positive behavioral results when clients hear motivational statements. By setting measurable definitions, caregivers can track progress more effectively and adjust strategies, leading to more successful interventions.
This aligns perfectly with the principles of Applied Behavior Analysis (ABA) therapy, which highlights a patient-centered approach tailored to each child’s unique needs. Remarkably, 90% of children show significant improvement when recommended hours are fully utilized with active caregiver involvement. Plus, our care engine generates automatic progress reports for clinicians, which helps caregivers keep an eye on their child’s development.
As B.F. Skinner wisely said, 'Teachers must learn how to teach... they need only to be taught more effective ways of teaching.' This really underscores how important it is to have clear definitions of behaviors to improve educational strategies and empower caregivers in supporting their children’s behavioral goals. Let’s explore this together!

In this important step, parents and clinicians come together to gather detailed information about a child's actions. This is done through various observation techniques, interviews, and systematic data collection methods. It’s all about tracking specific times and locations where actions occur, noting who is present, and observing any antecedents or consequences tied to those actions. Effective observation techniques, like the ABC model, help in recording what happens before, during, and after these actions.
This thorough data gathering is crucial because it provides a clearer context for understanding behavior, which is essential for crafting targeted and effective interventions. Clinicians emphasize that collecting comprehensive information allows for a deeper understanding of behavior patterns, ultimately leading to better support strategies tailored to each child's unique needs.
Caregivers can play an active role in this journey by consistently recording observations at home. Sharing these insights with clinicians can really inform treatment plans. Plus, Rori Care’s care engine makes this process even smoother by automatically generating progress reports after each session. This enhances data collection efficiency and lets clinicians quickly adapt treatment plans based on the child's progress.
Rest assured, all data collected during clinical sessions is securely stored, anonymized, and deleted after analysis to ensure privacy and compliance. Collaboration is key here! When Board Certified Behavior Analysts (BCBAs) work closely with education professionals, it ensures that all relevant information is considered, boosting the effectiveness of interventions.
As one clinician beautifully put it, 'Comprehensive data gathering is the basis for comprehending and tackling difficult actions effectively.' Let’s explore this together and see how we can support our children in the best way possible!

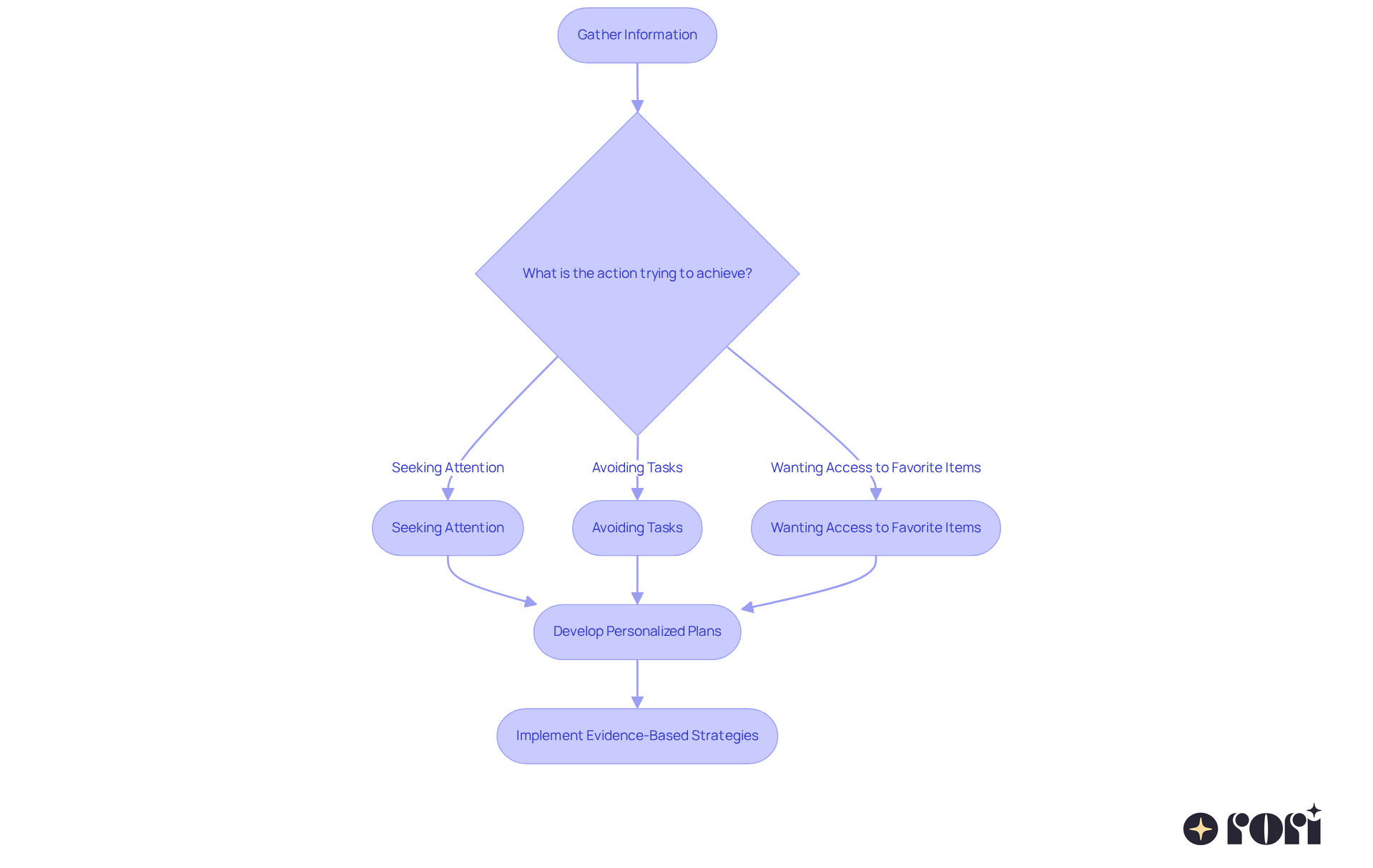
Once you've gathered information, the next step is to think about what the action might be trying to achieve. Common reasons could be seeking attention, avoiding tasks, or wanting access to favorite items. For example, if a child often throws tantrums when it's time to do homework, you might wonder if they're trying to escape that task. Understanding these motivations is crucial for creating effective strategies that address the underlying issues.
A skilled analyst is key in this journey, crafting personalized plans that include measurable goals and evidence-based strategies. This approach ensures that support is tailored to your child's unique needs, fostering positive changes and skill growth. Plus, our care engine performs functional analysis, generating automatic progress reports for clinicians to review, which helps in developing effective interventions.
Let’s explore this together! We're here to help you every step of the way!

Once you've established your hypotheses, the next important step is to create a Behavior Intervention Plan (BIP). This plan should outline specific strategies to effectively address the identified behaviors, including proactive measures, teaching alternative actions, and reinforcement techniques. The FBA process steps are key here, as they provide a thorough functional behavior assessment that offers foundational understanding of why behaviors occur, helping to shape the BIP.
For example, if a child is acting out to get attention, the BIP might include strategies to give positive attention when they engage in appropriate behaviors. Plus, creating a one-page overview of the BIP can make it easier for substitute teachers or new staff to implement, ensuring everyone is on the same page.
Involving all participants in the BIP process enhances its effectiveness. Teamwork among caregivers, teachers, and therapists is essential for successful behavior management. Our behavior care engine plays a vital role in this journey by analyzing functional behaviors and generating automatic progress reports for clinician review, ensuring that treatment plans are regularly updated based on the child's progress.
This adaptive approach empowers caregivers with ABA principles and techniques, allowing them to actively support their children's behavioral goals through informed decision-making and data collection. A well-crafted BIP serves as a comprehensive guide for everyone involved in the child's care, ensuring clarity in implementing interventions.
Regularly monitoring and assessing the BIP is also crucial. This way, you can adjust strategies as needed and ensure continued effectiveness. Let’s explore this together and make this journey a little easier for you!

Implementing the Behavior Intervention Plan (BIP) is truly a collaborative effort! It really relies on the active participation of parents, educators, and therapists. This teamwork is so important to make sure everyone is on the same page with the plans outlined in the BIP. Consistency among all caregivers is key. For example, if the BIP suggests a reinforcement strategy for positive actions, it’s crucial that everyone uses this method consistently to effectively promote the desired changes.
Regular communication among team members not only helps monitor progress but also allows for timely adjustments to the plan when needed. Plus, incorporating a care engine that conducts functional analysis for target actions and skills can really improve this process. It produces automatic progress reports for clinician review, ensuring that data-driven insights guide treatments. This collaborative structure not only enhances the effectiveness of measures but also fosters a nurturing atmosphere where young individuals can truly flourish.
Studies show that when parents and therapists work together, the results for children in ABA therapy improve significantly. This really highlights the importance of a cohesive strategy in modification efforts! For instance, with Tasha, her team conducted a functional assessment to understand her actions during independent work, which helped them develop specific strategies. As noted, 'A well-crafted plan based on a thorough functional behavioral assessment (FBA) process steps not only provides clarity and direction for educators but also increases the likelihood of the student’s long-term success.' This emphasizes the critical role of collaboration and the use of data in achieving positive outcomes. Let’s explore this together!

Keeping track of how well the Behavior Intervention Plan (BIP) is working is super important for making sure it meets its goals. This means gathering organized data about the young person's actions, focusing on the specific behaviors we want to see and any noticeable changes in their overall conduct. For instance, noticing how often a young person shows a particular behavior can give us valuable insights into how effective our approach is.
Regular check-ins help us make quick adjustments to the BIP, ensuring it stays in tune with the young person's changing needs. If the data shows that the intervention isn’t leading to positive outcomes, the team can revisit their ideas and strategies, making the necessary tweaks to boost effectiveness. This data-driven approach is key because it empowers us to make evidence-based decisions that can really improve the young person's behavioral outcomes. Let’s explore this together and see how we can make a difference!

Working together with educators and clinicians is so important for providing consistent support for our students. Regular meetings among all stakeholders can really help keep everyone in the loop about the student’s progress and any challenges they might be facing.
For instance, if a young person is receiving ABA therapy both at home and in school, it’s crucial that both environments use similar strategies to encourage positive behaviors. This collaborative approach ensures that the young individual gets comprehensive support tailored to their unique needs.
Let’s explore this together!

As parents, it's essential to be aware of the legal and ethical considerations surrounding the FBA process steps. This means understanding your rights regarding consent for evaluations and actions, as well as the importance of keeping sensitive information confidential. Plus, ethical considerations in ABA remind us to always prioritize the individual's well-being and dignity during assessments and interventions.
Becoming familiar with these aspects ensures that the FBA process steps are followed in a way that respects the rights of your child and promotes positive outcomes. Let’s explore this together! Remember, you’re not alone in this journey, and we’re here to help you every step of the way!

The final step in the FBA process steps focuses on continuous learning and adaptation! 🌱 It's so important to stay updated on the latest research, techniques, and best practices in ABA therapy. Parents and clinicians can really benefit from seeking out professional development opportunities, attending workshops, and participating in training sessions to boost their knowledge and skills.
By equipping caregivers with essential ABA concepts and techniques, they can make informed choices that positively influence their children's development. Active participation and alignment with therapeutic approaches not only enhance support but also lead to better behavioral outcomes. Plus, when caregivers are educated, it can lessen stress and improve family dynamics, creating a more supportive atmosphere for everyone involved.
By staying informed and open to new strategies, the team can adapt interventions as needed to ensure they effectively meet the child's evolving needs. To enhance your learning even further, why not set aside some time each week to review new resources or connect with other caregivers? Sharing experiences and insights can be such a rewarding way to grow together! Let’s explore this journey together! 💪

The FBA process is an essential journey for parents eager to support their children facing behavioral challenges. By understanding and following the key steps outlined here, caregivers can create a structured approach that not only addresses specific behaviors but also nurtures positive developmental outcomes. This personalized framework empowers families and clinicians to work hand in hand, ensuring that interventions are tailored to meet each child's unique needs.
Key insights from the article highlight the importance of:
Engaging in continuous learning and keeping open lines of communication among all stakeholders are crucial elements that enhance the effectiveness of the strategies employed. By leveraging advanced technology and evidence-based practices, families can navigate the complexities of autism care with greater confidence and clarity.
Ultimately, embracing these FBA process steps can lead to meaningful improvements in children's behavior and overall well-being. Parents are encouraged to actively participate in this journey, collaborating with educators and clinicians while staying informed about the legal and ethical considerations involved. By doing so, they not only advocate for their children's needs but also help create a supportive environment that nurtures growth and independence. Let’s explore this together!
What is Rori Care's approach to ABA therapy?
Rori Care delivers personalized support through the Functional Behavior Assessment (FBA) process, using advanced technology and data-informed approaches to create tailored treatment plans that cater to each child's unique needs.
How does Rori Care utilize technology in their therapy?
Rori Care employs advanced AI technology in FBAs that automatically gathers data during therapy sessions, allowing for real-time analysis and continuous improvement of treatment strategies, while freeing up 50% more time for direct care.
What is the importance of data integrity in Rori Care's therapy?
Rori Care prioritizes data integrity by ensuring secure storage, anonymization, and post-analysis deletion of data collected during ABA therapy, which supports the effectiveness of personalized treatment plans.
What is the first step in the FBA process?
The first step is to clearly define the specific behavior of concern in measurable terms, which helps ensure that everyone involved understands the behavior being focused on and enhances the effectiveness of the program.
How does clearly defining behaviors impact treatment outcomes?
Clearly defined behaviors can enhance outcomes of autism treatments, with studies showing a 30% increase in positive behavioral results when clients hear motivational statements.
What role do caregivers play in the FBA process?
Caregivers can actively participate by consistently recording observations at home and sharing insights with clinicians, which helps inform treatment plans and track progress effectively.
How does Rori Care ensure efficient data collection?
Rori Care's care engine automatically generates progress reports after each session, enhancing data collection efficiency and allowing clinicians to quickly adapt treatment plans based on the child's progress.
What is the significance of gathering comprehensive information on behavior?
Gathering detailed information about a child's actions through observation and data collection provides context for understanding behavior, which is essential for crafting targeted and effective interventions.
How does collaboration enhance the effectiveness of interventions?
Collaboration between Board Certified Behavior Analysts (BCBAs) and education professionals ensures that all relevant information is considered, boosting the effectiveness of interventions tailored to the child's needs.