This article highlights nine essential independence skills that can truly empower a child's growth, especially for youth with autism. By using strategies like Applied Behavior Analysis (ABA) therapy, caregivers can effectively teach important skills such as:
These skills not only help in household management and time management but also enhance emotional regulation and self-advocacy. As a result, children gain confidence and the ability to thrive in various life situations. Let’s explore this together!
In a world where children with autism often face unique challenges, empowering them with essential life skills is crucial for fostering independence and confidence.
At Rori Behavioral Innovations, we embrace the principles of Applied Behavior Analysis (ABA) therapy to create personalized interventions. These focus on skill development across various domains, from self-care and social skills to emotional regulation and self-advocacy.
By equipping both children and their caregivers with the necessary tools and knowledge, Rori Care enhances individual growth and strengthens family dynamics. This comprehensive approach ensures that children are not only prepared to navigate daily tasks but are also empowered to advocate for themselves.
Together, we're paving the way for a brighter, more independent future! Let's explore this journey together!
At Rori Behavioral Innovations, we harness the power of Applied Behavior Analysis (ABA) therapy to support youth with autism in their growth journey. This systematic approach uses reinforcement strategies to encourage positive behaviors and teach essential life skills. By customizing interventions to meet each individual's unique needs, Rori Care not only helps young people acquire new skills but also builds the confidence they need to use these skills in real-life situations. This personalized approach is vital for nurturing independence skills and significantly enhancing the overall quality of life for both children and their families.
A big part of our approach is empowering caregivers. By providing them with a deeper understanding of ABA principles and strategies, Rori Care boosts their ability to offer the right support at home. This complements professional interventions and promotes consistency. When caregivers are informed, they can actively participate in their child’s progress, leading to better behavioral outcomes. Research shows that ABA therapy effectively improves language, social, adaptive, and academic skills in individuals with autism, as highlighted in various studies, including those referenced in "The Numbers Don't Lie: Revealing Autism Therapy Statistics." Plus, expert insights confirm that a tailored treatment plan, which considers individual preferences and challenges, results in the most effective interventions.
Additionally, we are committed to advocating for better access to therapy services, ensuring that more young individuals can benefit from personalized ABA interventions. By reducing stress and improving family dynamics, caregiver education plays a crucial role in the success of these interventions. At Rori Behavioral Innovations, we are dedicated to helping youth thrive and reach their fullest potential. Let’s explore this journey together!
Instructing on self-care practices, especially personal hygiene and nutrition, is so important for promoting independence in individuals with autism. Establishing consistent routines for daily tasks—like brushing teeth, bathing, and preparing simple meals—can really enhance their independence skills and capability. Using visual aids and role-playing methods makes learning engaging and relevant, turning it into a fun experience that fosters independence skills. Letting them pick out their toothbrush or help with meal prep fosters a sense of responsibility. And don’t forget positive reinforcement! Acknowledging their efforts not only lifts their self-esteem but also strengthens these essential skills.
Research shows that 42.7% of parents collaborate with professionals to enhance their children’s self-care skills. This highlights just how significant professional assistance can be in this journey. Early guidance in creating personal hygiene practices can lead to better health outcomes and the development of independence skills. Additionally, equipping caregivers with ABA principles and strategies enhances their ability to support their children’s behavioral goals. This education prepares them to make informed choices that positively impact their children's progress, leading to improved behavioral outcomes. The behavior care engine plays a vital role by continuously updating intervention plans based on progress report data, ensuring treatment plans are adaptive and responsive to each child’s needs.
A case study on multidisciplinary approaches to nutritional challenges in youth with autism underscores the need for comprehensive care that addresses both nutritional and behavioral aspects. This collaborative method, involving experts like dietitians and health professionals, can lead to better outcomes in teaching self-care practices. It ensures that young individuals are well-prepared to manage their personal hygiene and nutrition effectively. As noted by Kruger et al., nurses play a crucial role in providing care, communication, and coordination in schools regarding students’ health statuses, further emphasizing the importance of a team-based approach. Let’s explore this together!

Developing independence skills is crucial for youngsters with autism, as it equips them with the tools to communicate effectively and build meaningful relationships. Most young individuals are diagnosed with autism after the age of 4, but it can be accurately recognized as early as age 2. This highlights the importance of early intervention in nurturing independence skills.
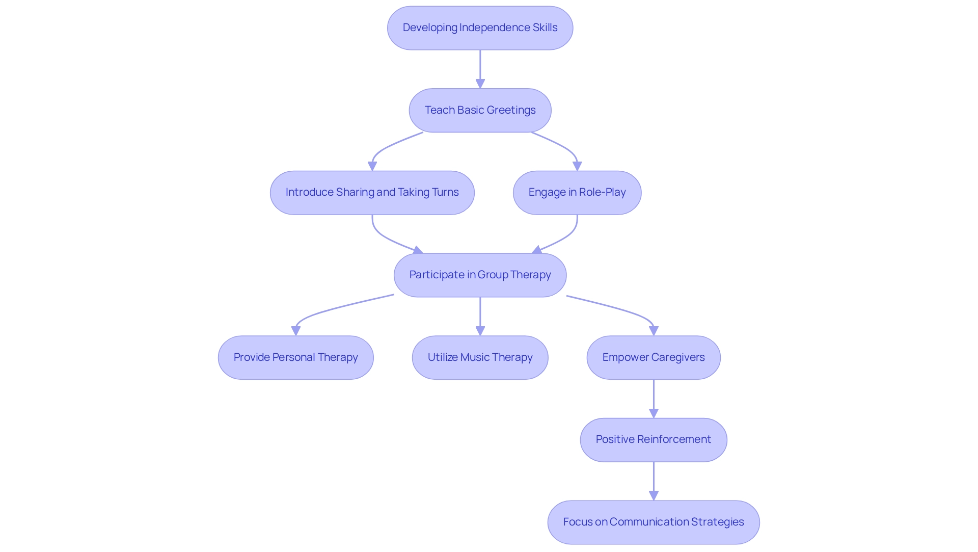
Start by teaching basic greetings, and then gradually introduce more complex interactions like sharing and taking turns. Engaging in role-play of different social situations allows young people to develop their independence skills in a supportive environment, which fosters confidence and proficiency.
At Rori Care, we offer tailored group therapy sessions designed to enhance communication and relationship-building skills among youth. Participating in these structured group activities provides invaluable real-life opportunities for social engagement, helping young individuals hone their skills in a safe and encouraging setting. Additionally, we provide personal therapy and program development services to support youth growth.
Research indicates that organized social skills training can significantly boost communication abilities, with studies showing that youngsters involved in such programs demonstrate improved social competence and independence skills in relationship-building. Music therapy also plays an essential role; it uses specific musical stimuli to enhance nonmusical skills through musical experiences, enriching social interactions.
It's important to recognize that families may face additional challenges due to immigration status, language barriers, or cultural differences, which can impact their ability to support their children's social development. Rori Care is committed to empowering caregivers with ABA principles and strategies, enabling them to actively participate in their children's development through informed decision-making and data collection.
Positive reinforcement for successful interactions is key; it not only boosts confidence but also helps young individuals develop their independence skills while engaging more readily with their peers. According to educational statistics, 73.6% of autistic students earn a high school diploma, emphasizing the significance of social skills in both academic and personal success.
By focusing on effective communication strategies and providing ample practice opportunities, parents can help their children thrive socially and emotionally. We invite parents to reach out to Rori Care to learn more about our services and how we can assist in your child's development. Let’s explore this together!
Introducing financial management skills to young individuals can start with something as simple as recognizing coins and understanding their worth. Real-life situations, like grocery shopping, are perfect opportunities to teach budgeting and saving techniques. Encourage kids to set specific savings goals for items they want to buy, using clear containers to visually track their progress. This visual representation not only makes saving tangible but also motivates them to reach their goals.
Talking about the difference between needs and wants is crucial in helping young individuals make smart spending choices. By reinforcing these lessons through practical experiences, parents can instill a sense of financial responsibility that will benefit their children in the long run. Research shows that financial literacy education can have lasting effects, with benefits noticeable even a decade after graduation. This underscores the importance of starting financial education early, as experts, including the OECD, advocate for teaching financial topics from a young age.
Integrating effective budgeting and saving strategies tailored for youth with autism can enhance their understanding even more. For example, using visual aids and structured routines can help these young individuals grasp essential money management concepts more effectively. Case studies, like the 'Evaluation of National Financial Literacy Strategy,' reveal that programs aimed at boosting financial literacy among young individuals lead to positive outcomes, offering valuable insights for parents and educators alike. By embracing modern trends in teaching budgeting and saving, families can equip their children with vital life skills that promote independence skills and prepare them for future financial challenges. Parents can kick things off by implementing simple strategies, such as setting up a weekly allowance system or involving kids in household budgeting discussions, to foster a practical understanding of money management.

To develop problem-solving abilities, it’s essential to inspire young individuals to face challenges with a positive mindset. Teaching them to break down problems into smaller, manageable steps can really boost their skills in navigating complex situations. Everyday scenarios, such as picking an outfit or choosing a snack, provide perfect opportunities for practicing decision-making and enhancing independence skills by asking open-ended questions like 'What do you think will happen if...?' Parents can spark critical thinking, encouraging kids to explore different outcomes. This not only sharpens their problem-solving skills but also enhances their independence skills and builds confidence in their decision-making abilities. Plus, when caregivers are trained in ABA principles and strategies, they’re better equipped to support their children at home, reinforcing professional interventions and ensuring consistency.
Recent studies reveal that young individuals engaged in these activities show notable improvements in personal social skills, with a significant 1.8 percentage point difference in developmental levels across various socio-economic groups in 2023-2024. By fostering independence skills and involving caregivers in the learning process, parents can help bridge this gap, giving all young individuals a fair shot at success. Moreover, case studies highlight that young people who embrace independence skills, along with self-enhancement and flexibility, are more likely to reach their full potential. This underscores the idea that problem-solving is a crucial life skill. As Helen Hayes wisely said, 'The specialist in anything was once a novice.' It’s a beautiful reminder that nurturing these skills is a journey that begins with practice and support. Let’s explore this together!
Instructing on home management techniques is essential for promoting independence skills in youth, especially those with autism. Start with simple tasks like:
As they gain confidence, gradually introduce more complex responsibilities, such as:
Using checklists can help young ones remember their tasks and foster a sense of achievement in their contributions to the household.
Adding a bit of fun to chores can make them much more appealing, turning the learning experience into something enjoyable. Research shows that developing executive functions—critical for planning, multitasking, and initiating goal-directed behaviors—can be effectively supported through these activities. It’s important to note that individuals with autism often face challenges in acquiring these skills, so focused approaches become even more vital.
Effective methods for cultivating responsibility include encouraging open dialogue and adaptability. A case study that tackles common obstacles caregivers face while teaching household tasks emphasizes that by creating a supportive atmosphere, parents can help youngsters develop important life skills without adding unnecessary stress. Plus, when providers are educated, they can offer better support by equipping families with the knowledge to make informed choices that positively impact their children’s growth.
Encouraging goal setting and self-evaluation allows youngsters to reflect on their performance and identify areas for improvement, enriching their learning journey. Ultimately, these vital household management skills not only prepare young individuals for independence skills but also boost their overall growth and confidence. By actively involving caregivers in this process, especially in conjunction with therapeutic methods, the potential for improved behavioral outcomes increases. Parents can start by setting clear expectations, celebrating small victories, and gradually increasing task complexity as their children become more capable. Let’s explore this together!
To help our young ones master time management, it's essential to guide them in creating a structured daily plan that balances homework, chores, and fun activities. Have you ever tried using visual timers? They can really make time limits feel more tangible and help kids understand how to manage their tasks better. Encourage them to prioritize their responsibilities based on importance and deadlines, and show them how to break larger tasks into smaller, manageable steps.
Regularly checking in on their schedules together can build accountability and organization, reinforcing their time management skills. Studies show that kids who develop these independence skills early on are better equipped for career growth, especially in environments where effective communication and productivity are key. In fact, did you know that 33% of business owners feel frustrated by unplanned communication? This highlights the importance of teaching our youngsters independence skills to prepare them for their future workplaces. This really emphasizes the need to prioritize tasks! Plus, a case study on time spent in meetings reveals that professionals often waste over 10 hours a week in meetings, with a lot of that time being unproductive due to poor time management. This serves as a gentle reminder for us parents about the long-term benefits of nurturing these skills from an early age. Let’s explore this together and equip our kids for success!
Helping our kids develop emotional regulation skills is essential for their independence skills and overall well-being. A great first step is teaching them how to recognize and express their feelings in a healthy way. Tools like emotion charts can really help them identify different emotions, which opens the door for conversations about how to respond appropriately. Techniques such as deep breathing or counting to ten can empower kids to manage their intense feelings more effectively.
Role-playing different scenarios allows kids to practice emotional regulation in a safe environment, which boosts their ability to react positively in real-life situations. Research shows that kids display fewer negative emotions during play when they have these strategies in place. Plus, understanding emotional regulation for children with autism requires us to move away from rigid categories and embrace more nuanced, dimensional approaches. This shift ensures that every child gets the tailored support they need to develop these essential skills.
We can't underestimate the importance of emotional intelligence in our youth. Experts highlight that being able to identify and express feelings is crucial for building social skills and personal growth. As Matthew Siegel, M.D., points out, fostering emotional regulation is key to helping kids manage their emotions effectively. The principles of Applied Behavior Analysis (ABA) therapy underline the importance of active caregiver involvement, which has been shown to enhance behavioral outcomes and empower caregivers in supporting their children's development.
During the pandemic, families of children with autism experienced heightened psychological stress, underscoring the need for robust emotional support systems. By equipping our kids with emotional management techniques, we can help them navigate their feelings and build resilience, ultimately boosting their independence skills and future opportunities. Parents can set aside a little time each day to practice recognizing and managing emotions with their kids, reinforcing these skills in everyday situations. This approach not only nurtures emotional growth but also aligns with the adaptive treatment plans that are vital for their overall development. Let’s explore this together!

Teaching self-advocacy skills is super important for helping young people express their needs and preferences confidently. Start by chatting about their rights and why it’s crucial to speak up in different situations, like at school or during social events. Role-playing can be a fun way to practice; for instance, kids can rehearse asking for help or sharing their opinions in a supportive environment. This hands-on method not only reinforces their learning but also boosts their confidence and assertiveness in real-life situations.
Research shows that introducing self-advocacy early in a child’s education can help tackle challenges like low motivation and poor self-esteem, especially common in middle and high school. By equipping children with self-advocacy skills, we’re setting them up for success in life. As advocates say, "Students who know how to self-advocate possess a vital ability that supports lifelong success." It’s also key to remember that families with lower incomes might face hurdles accessing therapy, so having the right resources to teach these skills is essential.
Rori Care – ABA Therapy supports families by providing education that enhances their ability to effectively support their children. This education empowers caregivers with ABA principles and strategies, helping them align their efforts with therapeutic goals and actively engage in their kids’ development. Plus, social skills group therapy led by qualified therapists fosters better communication and relationships among youth, highlighting the importance of self-advocacy in their interactions. This therapy helps young people practice social skills, boosting their confidence in various settings.
To further encourage self-advocacy, parents and educators can try out some effective strategies like:
By nurturing these abilities, we not only enhance young people's capacity to express their needs but also support their overall growth and independence, ensuring they have the tools they need to thrive in different areas of life. Moreover, when caregivers are informed through education, it leads to better behavioral outcomes and decision-making, ultimately benefiting the child's development. Let’s explore this together!
Empowering children with autism through skill development is truly a transformative journey! It lays the groundwork for their independence and confidence. At Rori Behavioral Innovations, the implementation of Applied Behavior Analysis (ABA) therapy shines as a beacon of hope. Here, personalized interventions cater to the unique needs of each child, focusing on essential life skills—from self-care and emotional regulation to social interaction and money management. This equips children not just to face daily challenges but also to thrive in their environments.
Caregivers play a vital role in this process, too! By learning and applying ABA principles, they can actively engage in their child's growth. This collaboration fosters consistency and reinforces learning at home, enhancing family dynamics and reducing stress. Together, they ensure that children receive the comprehensive support needed to reach their fullest potential.
Ultimately, integrating these skills into daily life opens the door for children to become self-advocates. They learn to express their needs and make informed decisions. As they develop problem-solving abilities and emotional regulation, children are better prepared to face the world with resilience and confidence. Together, through informed strategies and supportive environments, we can help create a brighter, more independent future for children with autism. Let’s transform challenges into opportunities for growth and success—because every step forward is a step toward a wonderful journey ahead!
What is Applied Behavior Analysis (ABA) therapy and how is it used at Rori Behavioral Innovations?
ABA therapy is a systematic approach that uses reinforcement strategies to encourage positive behaviors and teach essential life skills to youth with autism. At Rori Behavioral Innovations, interventions are customized to meet each individual's unique needs, helping them acquire new skills and build confidence for real-life situations.
How does Rori Behavioral Innovations support caregivers in the ABA therapy process?
Rori Care empowers caregivers by providing them with a deeper understanding of ABA principles and strategies, enhancing their ability to support their children at home. This education promotes consistency and enables caregivers to actively participate in their child's progress, leading to better behavioral outcomes.
What skills can ABA therapy improve in individuals with autism?
Research shows that ABA therapy effectively improves language, social, adaptive, and academic skills in individuals with autism.
Why is early intervention important for youth with autism?
Early intervention is crucial as most young individuals are diagnosed with autism after age 4, but it can be recognized as early as age 2. Early guidance helps in nurturing independence skills and improving overall health outcomes.
How does Rori Care approach teaching self-care practices to individuals with autism?
Rori Care emphasizes instructing on self-care practices, such as personal hygiene and nutrition, by establishing consistent routines and using visual aids and role-playing methods. Positive reinforcement is also employed to boost self-esteem and strengthen essential skills.
What role do caregivers play in enhancing self-care skills in youth with autism?
Caregivers collaborate with professionals to enhance their children's self-care skills. By understanding ABA principles, they can make informed choices that positively impact their children's progress and behavioral outcomes.
What types of therapy sessions does Rori Care offer to enhance communication and relationship-building skills?
Rori Care offers tailored group therapy sessions designed to improve communication and relationship-building skills among youth. These sessions provide real-life opportunities for social engagement in a supportive environment.
How does Rori Care address challenges faced by families, such as language barriers and cultural differences?
Rori Care is committed to empowering caregivers with ABA principles and strategies, helping them actively participate in their children's development despite challenges like immigration status, language barriers, or cultural differences.
What is the significance of positive reinforcement in developing independence skills?
Positive reinforcement for successful interactions boosts confidence and helps young individuals develop their independence skills, making them more willing to engage with their peers.
How can parents learn more about Rori Care’s services for their children?
Parents can reach out to Rori Care to learn more about the services offered and how they can assist in their child's development.