Introduction
Understanding and overcoming phobias can feel like a daunting journey for both children and their parents, especially when navigating the complexities of Autism Spectrum Disorder. But don’t worry! ABA therapy offers a structured and effective approach, empowering families to tackle these fears with tailored strategies and support.
So, what happens when traditional methods fall short? How can caregivers ensure they’re equipped to guide their children through this challenging process? This article dives into the principles and techniques of ABA therapy, providing a comprehensive step-by-step guide for parents eager to foster resilience and emotional strength in their children. Let’s explore this together!
Understand the Principles of ABA Therapy
The key principles of are particularly effective in tackling fears. Let’s break them down:
- Reinforcement: is a game-changer in encouraging those desired behaviors. When a young person faces a fear head-on, they get rewarded - think verbal praise or even small treats! This not only motivates them but also boosts their confidence as they work through their phobias.
- Desensitization: This involves , which is a significant aspect of . By slowly introducing young individuals to their fears in a safe environment, their . For instance, if a child is scared of dogs, they might start by looking at pictures, then watching a dog from afar, and eventually petting a calm dog. This helps them , which is essential in .
- : ABA therapy for overcoming phobias in autism is all about changing those negative behaviors tied to phobias through . Techniques like modeling positive behaviors and using visual aids can really help shift a young person’s reaction to fear-inducing situations. Each plan is tailored to fit their unique needs and strengths, ensuring they get the they deserve.
- : One of the standout features of ABA is its focus on data collection and analysis. Therapists keep a close eye on a young person’s progress, allowing for real-time adjustments to their strategies. This approach ensures that interventions are customized to fit each individual’s needs, making the therapy even more effective. Plus, by helping caregivers understand ABA concepts better, they can make informed choices that positively impact their child’s growth and family dynamics.
By understanding these principles, parents can get a clearer picture of how ABA therapy works and find ways to support their child’s journey to overcome fears at home. Let’s explore this together!

Explore ABA Strategies for Managing Phobias
Managing phobias in children can be a challenge, but can really help, especially when caregivers get involved. Let’s explore some together!
- : This method is all about gradually introducing your child to what they fear. You start with something less intimidating and slowly work your way up to the bigger challenges. Research shows this can lead to a whopping 80% reduction in ! When caregivers utilize , they can , ensuring consistency and reinforcement at home. This not only helps kids make informed decisions but also improves their overall behavior.
- : Here, we combine relaxation techniques-like deep breathing and progressive muscle relaxation-with gradual exposure to fears. This way, kids learn to associate those scary situations with calmness, boosting their coping skills. When parents are trained in these techniques, they can effectively support their children, leading to greater .
- Role-Playing: Engaging in role-play allows kids to practice coping strategies in a safe space. This technique helps them feel more prepared and confident when facing real-life fears. Caregivers can facilitate these exercises, reinforcing what’s learned in therapy and creating a supportive environment.
- : Using images or videos to illustrate feared scenarios can help kids understand and prepare for what they might encounter. This visual aid demystifies the fear, making it less daunting. Caregivers can create or choose appropriate to enhance their child’s readiness and emotional growth.
- : Rewarding kids for facing their fears, even in small steps, encourages them to keep progressing and builds their confidence. is key in , as it motivates kids to use their coping strategies during stressful times. Knowledgeable caregivers can apply these techniques effectively, aligning with therapeutic goals and improving outcomes.
These strategies, including ABA therapy for overcoming phobias in autism, not only help kids confront their fears but also nurture emotional strength and flexibility, which are essential for navigating everyday challenges. Did you know that around 40% of individuals with Autism Spectrum Disorder (ASD) experience anxiety disorders? This highlights just how important these strategies are for addressing their unique needs. By empowering caregivers with the right knowledge and skills, Rori Care - ABA Therapy enhances the effectiveness of these interventions.
Let’s work together to support our children on this journey!

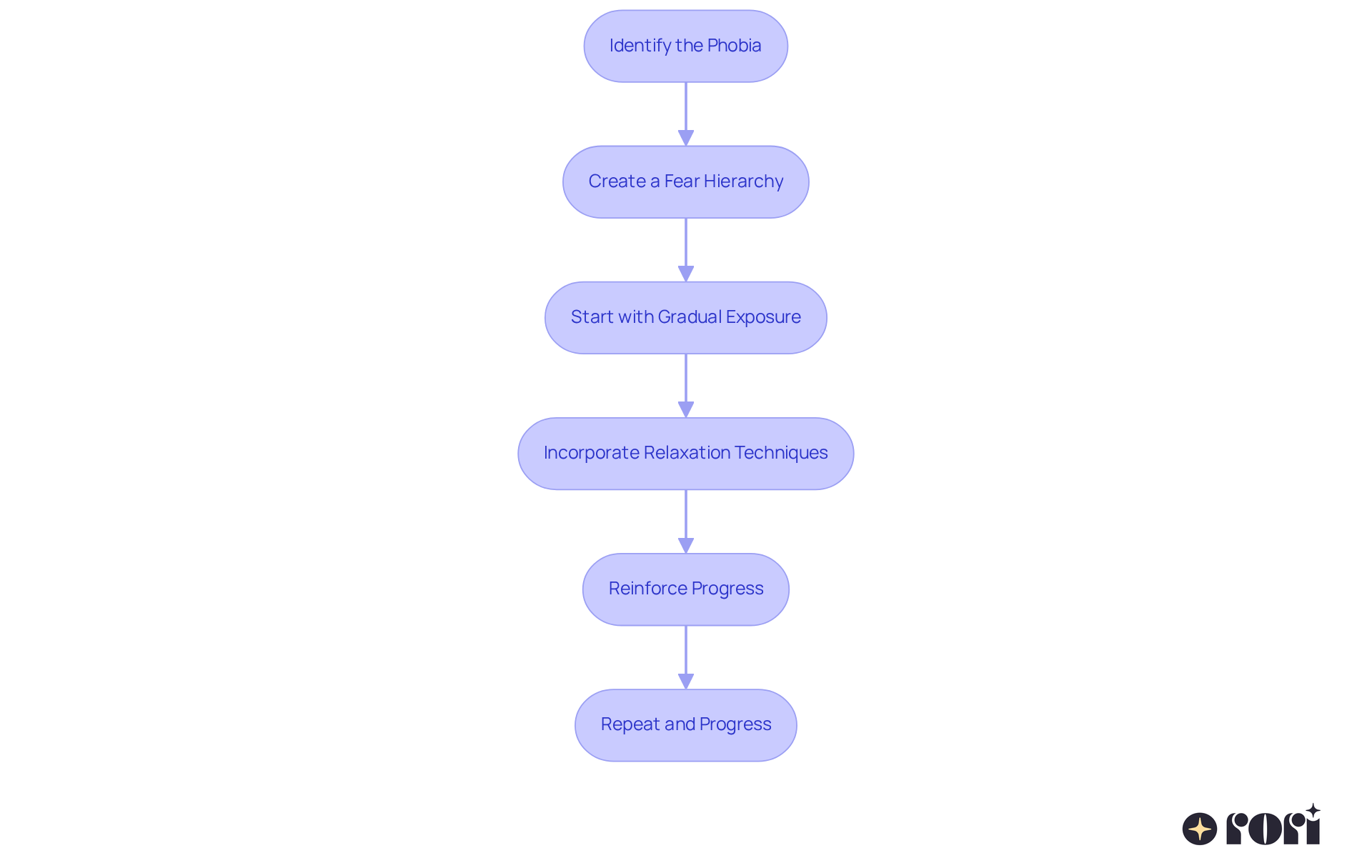
Implement Step-by-Step ABA Techniques for Phobia Reduction
To effectively implement ABA techniques for reducing phobias in children, let’s walk through some together:
- : Start by chatting with your child about their fears. It’s important to clearly define what they’re afraid of and pinpoint specific triggers. Understanding the is key to helping them move forward.
- Create a : Next, let’s make a list of those feared situations, ranking them from least to most frightening. This hierarchy acts like a roadmap for , helping your child face their fears in a way that feels manageable.
- Start with : Begin the exposure process with the least intimidating item on that list. For example, if your child is scared of dogs, start by showing them pictures of dogs before moving on to videos or even real-life encounters. It’s all about taking baby steps!
- Incorporate : Equip your little one with some relaxation strategies, like deep breathing exercises or visualization techniques. These tools can really help them manage anxiety during exposure and boost their coping skills.
- : After each successful exposure, shower them with - think verbal praise or small rewards. Research shows that 90% of kids make significant progress when caregivers are actively involved. This encouragement is so important for keeping their motivation high and reinforcing the behavior of facing fears.
- Repeat and Progress: As your child grows more comfortable, gradually move up the . Remember to consistently apply those and reinforcement at each step to solidify their progress.
By following these steps, you can empower your child to confront and overcome their fears effectively. Tackling fears is crucial, as unresolved anxieties can lead to challenges in everyday life. Engaging in organized exposure therapy, specifically , not only helps manage phobias but also fosters resilience and growth in young individuals. Let’s explore this together!

Engage Parents in the ABA Therapy Process
To effectively engage in the process, parents should:
- : Attending training sessions offered by therapists is a great way to learn techniques and strategies that can be applied at home. Research shows that when parents are trained in ABA techniques, it significantly boosts the effectiveness of interventions, leading to better outcomes for kids. By understanding ABA principles, caregivers can better support their children’s behavioral goals and create a consistent environment that maximizes the intervention’s impact. This not only reduces stress but also enhances family dynamics.
- Keep those lines of communication open with your therapist! Discussing progress, challenges, and approaches is key. , ensuring that both parents and therapists are on the same page. Using , like frequency recording and ABC charts, can help and guide conversations. This way, caregivers can make informed choices that positively influence their child’s development.
- : Reinforce what your little one learns in therapy by consistently practicing techniques in everyday situations. This not only reinforces learning but also helps kids generalize skills across various contexts. Did you know that children in early intervention programs see a within six months of starting therapy? That’s a testament to the importance of consistent practice at home! Active involvement from caregivers often leads to improved behavioral outcomes, making it essential for parents to engage in this process.
- : Keep an eye on your child’s progress and any changes in behavior. Sharing this information with the therapist can help adjust strategies as needed. Regular monitoring allows for timely adjustments to the treatment plan, optimizing its effectiveness. , so sharing specific insights about your child’s behavior can help customize the therapy efficiently, improving the overall support offered to your little one.
- : Remember, . Encourage your child with empathy and support throughout their journey. A nurturing home atmosphere is vital for promoting resilience and confidence as they face their challenges. for overcoming phobias in autism equips individuals with the tools they need to succeed, empowering both children and families.
Let’s explore this together! We’re here to help you every step of the way!

Conclusion
Understanding and implementing ABA therapy to overcome phobias can be quite the journey for both kids and their caregivers. By using principles like reinforcement, desensitization, and behavior modification, parents can really step in to help their children face and conquer their fears. This approach not only tackles those specific phobias but also builds emotional resilience, empowering young ones to handle their anxieties more effectively.
Key strategies like graduated exposure therapy, systematic desensitization, and positive reinforcement are essential tools in this process. Engaging in these techniques allows caregivers to create a supportive environment that nurtures their child's growth. Plus, when parents and therapists collaborate, interventions can be tailored to each child's unique needs, maximizing the chances of success.
Ultimately, overcoming phobias through ABA therapy highlights the importance of patience, understanding, and active involvement from parents. By embracing these strategies and keeping the lines of communication open with therapists, caregivers can significantly boost their child's ability to confront fears. This not only leads to better behavioral outcomes but also strengthens family dynamics, paving the way for a more confident and resilient future.
So, let’s explore this together! Remember, you’re not alone in this journey, and we’re here to help you every step of the way!
Frequently Asked Questions
What are the key principles of ABA therapy for overcoming phobias in autism?
The key principles include reinforcement, desensitization, behavior modification, and a data-driven approach.
How does reinforcement work in ABA therapy?
Positive reinforcement encourages desired behaviors by rewarding individuals when they face their fears, which boosts their confidence and motivation.
What is desensitization in the context of ABA therapy?
Desensitization involves gradually exposing individuals to their fears in a safe environment, helping to lessen anxiety over time through a step-by-step approach.
Can you give an example of desensitization for a child afraid of dogs?
A child scared of dogs might start by looking at pictures of dogs, then watching a dog from a distance, and eventually petting a calm dog, which helps build confidence and reduce fear responses.
What is behavior modification in ABA therapy?
Behavior modification focuses on changing negative behaviors associated with phobias through structured interventions, such as modeling positive behaviors and using visual aids.
How is the data-driven approach applied in ABA therapy?
Therapists collect and analyze data on a young person’s progress, allowing for real-time adjustments to strategies, ensuring interventions are tailored to individual needs.
How can parents support their child's journey to overcome fears at home?
By understanding the principles of ABA therapy, parents can better support their child's progress and apply strategies learned in therapy to their home environment.
List of Sources
- Understand the Principles of ABA Therapy
- Resources | Golden Steps ABA (https://goldenstepsaba.com/resources/success-rates-of-aba-therapy)
- ABA Therapy for Anxiety in Autism (https://yellowbusaba.com/post/aba-therapy-for-anxiety-in-autism)
- Success Rates of ABA Therapy | Advanced Autism Services (https://advancedautism.com/post/success-rates-of-aba-therapy)
- ABA Therapy Impact (https://goldenstepsaba.com/resources/aba-therapy-impact)
- The Numbers Don't Lie: Revealing Autism Therapy Statistics | Above and Beyond Therapy (https://abtaba.com/blog/autism-therapy-statistics)
- Explore ABA Strategies for Managing Phobias
- yellowbusaba.com (https://yellowbusaba.com/post/how-aba-therapy-helps-with-anxiety-and-stress-in-children-with-autism)
- CBT Success Rate Statistics: Effectiveness of CBT in 2024 (https://crowncounseling.com/statistics/cbt-success-rate-statistics)
- The role of exposure in the treatment of anxiety in children and adolescents: protocol of a systematic review and meta-analysis - Systematic Reviews (https://systematicreviewsjournal.biomedcentral.com/articles/10.1186/s13643-020-01337-2)
- The Role of Desensitization Strategies in ABA Therapy (https://precisionfamilytherapy.com/post/the-role-of-desensitization-strategies-in-aba-therapy)
- soaringhighaba.com (https://soaringhighaba.com/post/the-role-of-desensitization-techniques-in-aba-therapy)
- Implement Step-by-Step ABA Techniques for Phobia Reduction
- What Are ABA Therapy Quotes? Understanding Their Role and Importance – Rori Blog (https://rori.care/post/what-are-aba-therapy-quotes-understanding-their-role-and-importance)
- Phobia facts and statistics 2025 (https://singlecare.com/blog/news/phobia-statistics)
- How ABA Therapy Can Help with Fear and Phobias (https://magnetaba.com/blog/how-aba-therapy-can-help-with-fear-and-phobias)
- Specific Phobia (https://nimh.nih.gov/health/statistics/specific-phobia)
- Phobias: What do you fear? (https://my.clevelandclinic.org/health/diseases/24757-phobias)
- Engage Parents in the ABA Therapy Process
- Success Rate of Early Intervention for Autism | Connect n Care (https://connectncareaba.com/blog/early-intervention-autism-success-rate-statistics)
- goldenstepsaba.com (https://goldenstepsaba.com/resources/aba-therapist-statistics)
- Applied Behavior Analysis (ABA) Statistics: Data, Effectiveness, and Evidence-Based Practices (https://nexoaba.com/applied-behavior-analysis-statistics)
- supportivecareaba.com (https://supportivecareaba.com/statistics/autism-therapy-statistics)