Creating consistency in Applied Behavior Analysis (ABA) therapy isn’t just a nice-to-have; it’s a must for helping children with autism thrive in the long run. By setting up structured routines and reinforcing positive behaviors in different settings, caregivers and therapists can build a supportive environment that boosts learning and eases anxiety.
But here’s the thing: it can be tricky to get everyone on the same page - parents, educators, and therapists all need to work together. So, how can families and professionals team up effectively to keep this vital consistency going and ultimately enhance outcomes for our kids? Let’s explore this together!
For our little ones to truly thrive, it is essential to maintain consistency in ABA therapy for long-term success. 🌟 It’s all about applying behavioral strategies consistently across different places - like home, school, and therapy sessions. You know, studies show that kids who get regular encouragement for the skills they’ve learned are way more likely to keep those skills over time. For example, research suggests that young people involved in ABA services for longer periods see real improvements in their social skills and behavior management.
To ensure consistency in ABA therapy for long-term success, it’s crucial for caregivers and therapists to be aligned on goals and strategies. When everyone works together, it not only enhances the learning experience for our kids but also builds trust and security - two key ingredients for effective treatment. Plus, using organized routines and visual aids can really help strengthen these strategies, making it easier for our little ones to navigate transitions and adapt to new situations. Let’s explore this together!

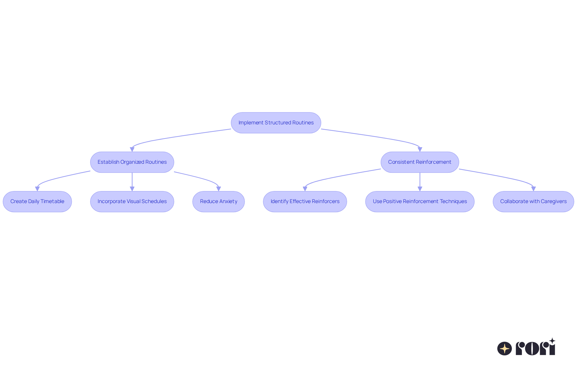
Establishing organized routines is vital in ABA practices, as consistency in ABA therapy for long-term success is essential for helping kids with autism thrive. Imagine creating a daily timetable that sets aside specific times for therapy, play, and other activities. This simple step can really boost a young person's ability to learn and adapt! Visual schedules, for instance, can empower kids by helping them anticipate transitions, which often leads to a noticeable drop in anxiety. Research shows that kids using visual supports tend to understand daily tasks and routines better, creating a comforting sense of security and stability. Plus, there’s solid scientific evidence backing the effectiveness of ABA therapy in improving outcomes for individuals with autism, especially when caregivers are actively involved.
Now, let’s talk about reinforcement. Consistent reinforcement of preferred actions is key for skill acquisition. Positive reinforcement techniques - like giving instant praise or rewards after a desired action - have been shown to motivate kids to repeat those behaviors. Studies indicate that children who receive regular reinforcement are more likely to master new skills over time. It’s essential for caregivers to collaborate closely with therapists to pinpoint effective reinforcers that match each child’s unique preferences. This way, the reinforcement strategies remain motivating and relevant. Working together like this is crucial for creating personalized plans that align with ABA principles, including measurable goals and ongoing assessments to track progress.
Incorporating visual schedules and structured routines not only helps reduce anxiety but also boosts overall engagement in learning activities. By establishing a predictable framework, caregivers and therapists can support children in navigating their daily lives with greater confidence and independence. This ultimately contributes to consistency in ABA therapy for long-term success in behavioral interventions. And here’s something important to remember: ABA intervention is the only scientifically proven treatment for autism that’s covered by insurance, making it accessible for many families.
Let’s explore this together! If you have any thoughts or experiences to share, we’d love to hear from you!

The success of ABA therapy greatly depends on collaboration between caregivers and professionals to ensure consistency in ABA therapy for long-term success! Regular communication helps everyone stay in the loop about the individual’s progress and any adjustments needed in the treatment plan. One effective way to promote this collaboration is by scheduling regular meetings with Behavior Analysts (BCBAs) to discuss objectives. Sharing comprehensive progress reports and keeping communication logs to track daily activities can also make a big difference.
You know, studies show that kids whose caregivers actively participate in their treatment plans often see amazing improvements in their communication and social skills, highlighting the importance of consistency in ABA therapy for long-term success. By working closely with therapists, caregivers can share valuable insights about their child’s behavior in different settings, which leads to more personalized and effective interventions.
At Rori Care, we offer services like:
to support families in this collaborative approach. This teamwork not only enhances the treatment experience but also empowers caregivers, reinforcing their vital role in achieving consistency in ABA therapy for long-term success in their child’s development. As Rori Care wisely points out, "Caregivers are integral to the development and implementation of treatment plans."
Through caregiver education, families feel more equipped to provide the right support at home, make informed decisions, and ultimately achieve better behavioral outcomes. Let’s explore this together! We’re here to help you every step of the way!

Data collection is a key part of effective ABA therapy at Rori Care. By gathering information on how your child acts and reacts to different strategies, our therapists can see what works best and make necessary adjustments. For instance, we use automatic data gathering by recording sessions. This way, our clinical team is always there for your child without interrupting to take notes or collect data. It’s all about monitoring specific actions over time, which helps us spot trends that guide treatment choices.
You might be surprised to learn that studies show kids who engage in data-supported interventions often make significant strides in their skills. In fact, research indicates a success rate of over 89% in improving communication and adaptive skills! Caregivers, like you, play a crucial role in this process by documenting behaviors and sharing your insights with our therapists. This teamwork not only sharpens evaluations but also allows families to be actively involved in their child’s treatment journey.
Regularly reviewing data helps us maintain consistency in ABA therapy for long-term success, ensuring that therapy stays responsive to your child’s changing needs. Together, we can maximize the potential for progress! Let’s explore this journey together!

Establishing consistency is key to achieving long-term success in ABA therapy. When behavioral strategies are applied uniformly across different settings - like home, school, and therapy sessions - children can better retain and generalize the skills they learn. This collaborative approach among caregivers and therapists not only enhances the learning experience but also builds trust and security, which are essential for effective treatment.
Let’s take a look at some strategies that can promote consistency! Implementing structured routines, using visual aids, and ensuring consistent reinforcement can make a world of difference. These methods help children navigate transitions more easily and reduce anxiety, leading to better engagement and skill acquisition. Plus, when caregivers actively participate in the treatment process, it significantly boosts the success of ABA interventions, ensuring that each child gets personalized support tailored to their unique needs.
In conclusion, we can’t underestimate the importance of consistency in ABA therapy. It’s crucial for caregivers and professionals to work hand-in-hand, using data-driven insights and structured communication to continuously adapt and refine treatment plans. By embracing this collaborative mindset, families can empower their children to thrive, unlocking their full potential and paving the way for lasting behavioral improvements. Engaging in this journey together not only enhances the therapeutic experience but also transforms the lives of children with autism, making a profound difference in their development and well-being.
So, let’s explore this together! We’re here to help you every step of the way!
Why is consistency important in ABA therapy?
Consistency is essential in ABA therapy for long-term success, as it helps children thrive by applying behavioral strategies uniformly across different environments like home, school, and therapy sessions.
How does regular encouragement impact children in ABA therapy?
Regular encouragement for the skills learned in ABA therapy significantly increases the likelihood that children will retain those skills over time.
What improvements can be expected from children involved in ABA services for longer periods?
Research indicates that young people engaged in ABA services for extended durations tend to show real improvements in their social skills and behavior management.
How can caregivers and therapists ensure consistency in ABA therapy?
Caregivers and therapists can ensure consistency by aligning on goals and strategies, which enhances the learning experience and builds trust and security for the children.
What tools can help strengthen strategies in ABA therapy?
Organized routines and visual aids can help reinforce strategies in ABA therapy, making it easier for children to navigate transitions and adapt to new situations.