Creating a supportive environment for children with autism really comes down to one key thing: consistency. As caregivers and educators work hard to make Applied Behavior Analysis (ABA) therapy more effective, establishing structured routines can truly be a game changer.
Let’s dive into the incredible impact that consistency can have in autism care. Predictable patterns and clear expectations not only help ease anxiety but also promote skill development and emotional growth. But what about the challenges that pop up when trying to keep this vital consistency across different settings? How can caregivers tackle these hurdles to ensure their children flourish?
We’re here to help you every step of the way! Let’s explore this together!
In Applied Behavior Analysis (ABA) therapy, consistency as a success factor in autism care is essential, especially for our little ones with autism. When kids engage with familiar patterns and clear expectations, they’re more likely to grasp and internalize the skills being taught. Let’s dive into some important aspects to keep in mind:
When ABA techniques are applied consistently across different environments like home, school, and therapy, it highlights consistency as a success factor in autism care, enabling children to better generalize their skills. This boosts their ability to function in various settings.
By implementing a uniform strategy, caregivers can significantly enhance the effectiveness of ABA therapy, emphasizing consistency as a success factor in autism care, which leads to better outcomes for the children in their care. As Board Certified Behavior Analysts (BCBAs) often emphasize, a reliable learning environment is essential for fostering skill acquisition and emotional regulation in children with autism.
Let’s explore this together! We’re here to help you every step of the way!

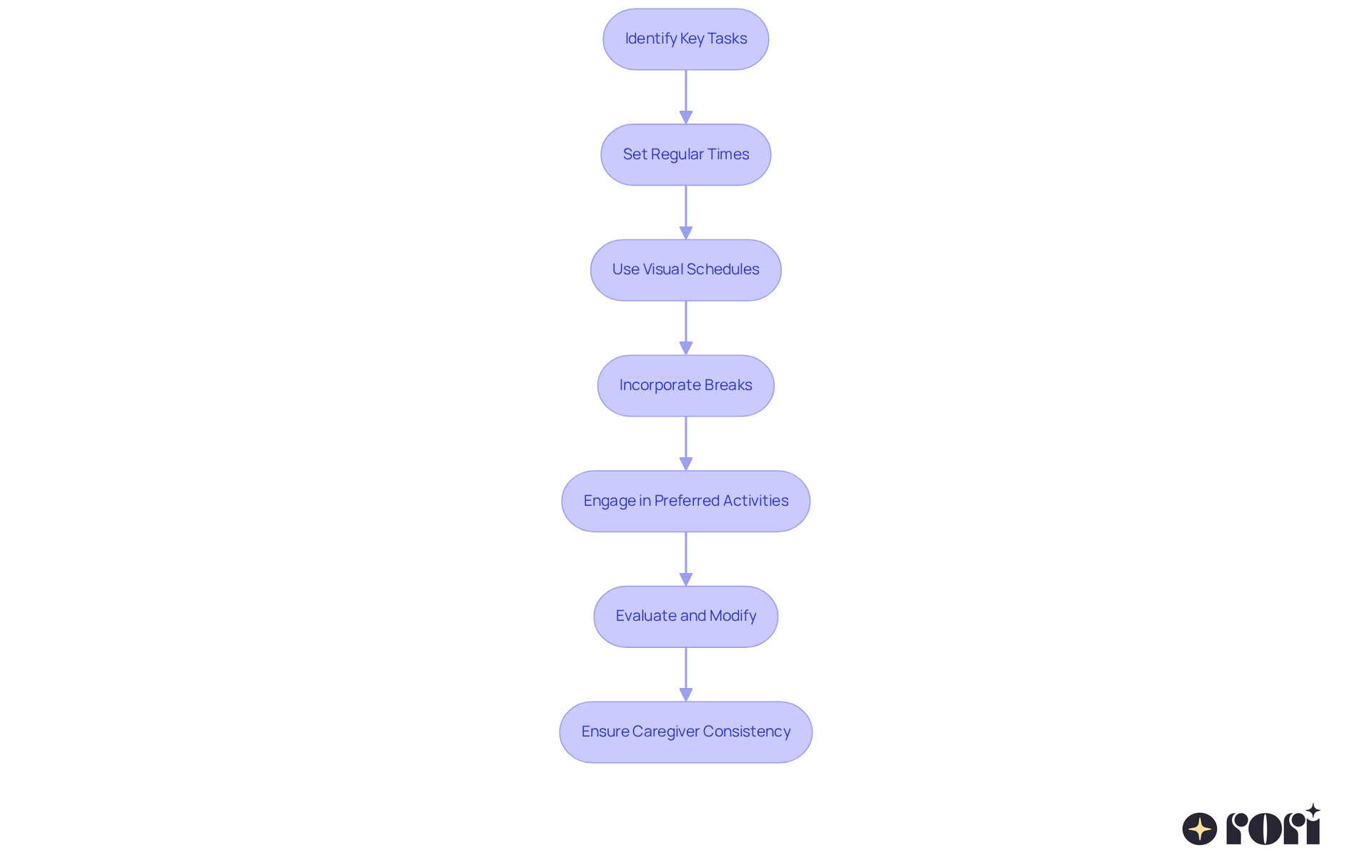
Establishing organized routines can really boost daily achievements for kids with autism. Let’s dive into how you can create effective routines that work for your family:
Identify Key Tasks: Start by jotting down essential daily tasks like waking up, meals, school, playtime, and bedtime. Prioritize these tasks based on your child’s unique needs. It’s all about what works best for them!
Set Regular Times: Assign specific times for each activity. When kids know what to expect, it helps them feel secure and emotionally stable. Here, consistency as a success factor in autism care is key!
Use Visual Schedules: Visual aids like charts or pictures can be super helpful for kids to understand their daily routine. These schedules give clear visuals of what’s coming next, making transitions smoother and easing anxiety.
Incorporate Breaks: Don’t forget to include short breaks between tasks! These little pauses allow your child to recharge, especially during transitions when they might feel overwhelmed. It’s all about encouraging emotional regulation.
Engage in Preferred Activities: Make sure to weave in your child’s favorite activities into the schedule. This not only makes the routine more enjoyable but also encourages them to participate actively, boosting their engagement and independence.
Evaluate and Modify: Regularly check in with your child about the schedule. Be open to making changes based on their feedback and evolving needs. Flexibility within a structured routine can really enhance their adaptability.
It’s important that all caregivers are on the same page regarding the schedule to ensure consistency as a success factor in autism care. The consistent implementation across home, school, and therapy settings demonstrates consistency as a success factor in autism care, reinforcing learning and helping kids feel secure.
By following these steps, you can create a structured daily schedule that supports your child’s development, reduces anxiety, and fosters independence. Research shows that kids with established routines are more likely to maintain strong social-emotional well-being as they grow, highlighting the lasting benefits of stability in their daily activities.
Let’s explore this together! We’re here to help you every step of the way!

Visual aids are essential tools that can really boost a child's understanding of processes and expectations. Let’s dive into how you can make the most of these visual aids:
Create Graphic Timetables: Think about designing a graphic timetable that outlines daily activities with images or symbols. Research shows that visual schedules can help reduce anxiety and create predictability, making it easier for kids to anticipate what’s next and transition smoothly.
Use Social Stories: Social stories are short narratives that explain a situation, skill, or concept in a way that’s easy to grasp. They’re fantastic for clarifying new routines or changes, helping to ease anxiety during transitions.
Incorporate Checklists: For tasks that involve several steps - like getting ready for school - checklists with images can be a game changer. Kids can tick off each completed step, which encourages independence and self-management.
Timers with Images: Consider using timers that feature images to help children grasp how long tasks will take. These visual reminders are especially useful during transitions, showing when a task will wrap up.
Strengthen with Indicators: Use cues like colored cards or symbols to signal different tasks or behaviors. For example, a green card might mean 'go,' while a red card indicates 'stop.' This approach reinforces understanding and helps kids comply with expectations.
By weaving these visual aids into daily routines, caregivers can establish consistency as a success factor in autism care, empowering children with autism to better grasp what’s expected of them. This leads to smoother transitions and greater participation in activities. Educators highlight that the use of visual schedules exemplifies consistency as a success factor in autism care, as it not only boosts understanding but also nurtures independence, making them a crucial part of effective autism therapy.
Let’s explore this together! Your journey in supporting your child is important, and we’re here to help you every step of the way!

Monitoring progress is super important to make sure the methods and strategies you’re using are really working. Let’s dive into how you can track and adjust effectively:
Set Clear Goals: Start by establishing specific, measurable objectives for your kids related to their habits and behaviors. This gives you a solid benchmark to assess progress and helps set clear expectations.
Keep Detailed Records: Keep a log of your kids' behaviors, successes, and challenges. Using efficient data gathering techniques, like tracking how often they engage in certain behaviors, can help you spot patterns and guide necessary changes to their routines. For instance, noticing how frequently they participate in a desired behavior can reveal trends that inform your next steps.
Frequent Check-Ins: Make it a habit to have regular chats with your kids about their daily activities. Encourage open communication to understand their feelings and perspectives. This can give you valuable insights into what’s working and what might need a little tweak.
Adjust as Required: Stay flexible and be open to changing schedules based on your kids' feedback and progress. If a certain strategy isn’t bringing the results you hoped for, don’t hesitate to explore alternative approaches or supports. Being adaptable is key to keeping those interventions effective.
Celebrate Successes: Don’t forget to acknowledge and celebrate your kids' achievements, no matter how small! Positive reinforcement can really motivate them to stay engaged in their activities. Behavioral analysts highlight that recognizing progress fosters a sense of accomplishment and encourages continued effort.
By actively monitoring progress and making necessary adjustments, you can ensure that your routines embody consistency as a success factor in autism care, remaining effective and supportive of your child's development. This ongoing evaluation not only enhances their experience but also promotes long-term success in their therapy journey, highlighting consistency as a success factor in autism care. Let’s explore this together!

Establishing consistency and structured routines is so important in autism care. By creating predictable environments and clear expectations, caregivers can really enhance the learning experience for children with autism. This approach not only helps kids acquire new skills but also promotes emotional stability, making it easier for them to engage with their surroundings and thrive.
Throughout this article, we’ve explored some key strategies, like:
These practices highlight how a reliable framework is essential for children to understand their tasks, manage their behaviors, and feel secure. By prioritizing consistency across different settings - home, school, and therapy - caregivers can help children generalize their skills and feel more comfortable navigating their daily lives.
Ultimately, supporting a child with autism is a journey enriched by a commitment to consistency and routine. Embracing these principles not only aids in the child's development but also creates a nurturing environment that encourages independence and emotional growth. As caregivers and educators continue to implement these strategies, they’re building a foundation of success that can profoundly impact the lives of children with autism, paving the way for a brighter future.
Let’s explore this together! Remember, you’re not alone in this journey, and we’re here to help you every step of the way!
Why is consistency important in ABA therapy for children with autism?
Consistency is crucial in ABA therapy because it helps children engage with familiar patterns and clear expectations, making it easier for them to grasp and internalize the skills being taught.
How does predictability benefit children with autism in therapy?
Predictability benefits children with autism by creating routines that reduce anxiety and provide a safe space for learning, allowing them to focus on acquiring new skills.
What role does reinforcement play in ABA therapy?
Consistent reinforcement strategies, such as praise or rewards, help children understand the connection between their actions and outcomes, which is essential for effective skill acquisition.
How does consistent behavior management impact children with autism?
Consistent responses to behaviors help children learn appropriate actions and understand the consequences of their choices, which is vital for their emotional and social growth.
Why is it important to apply ABA techniques consistently across different environments?
Applying ABA techniques consistently across various environments like home, school, and therapy helps children generalize their skills, enhancing their ability to function in different settings.
What is the overall benefit of a uniform strategy in ABA therapy?
A uniform strategy significantly enhances the effectiveness of ABA therapy, leading to better outcomes for children by emphasizing the importance of consistency in their care.