Autism Spectrum Disorder (ASD) is a complex developmental disability that requires early identification and intervention for optimal outcomes. The latest advancements in diagnostic technology, such as the 'AutMedAI' tool and eye-tracking technology, are revolutionizing the approach to autism assessment, allowing for earlier and more accurate identification. Early intervention services, including speech therapy and occupational therapy, are essential in addressing the specific needs of children with autism and improving their life trajectories.
Screening tools like the Modified Checklist for Autism in Toddlers (M-CHAT-R) and the Ages and Stages Questionnaire (ASQ) play a crucial role in early detection and support. However, it is important to consider the unique challenges faced by adults with autism, as well as individuals with masking and co-occurring conditions. The diagnostic evaluation process requires a collaborative approach from a team of experts, and comprehensive assessments that consider cognitive functioning and language skills are necessary.
After screening and diagnosis, the next steps involve accessing appropriate services and supports tailored to the individual's needs. Creating an individualized treatment plan is essential for addressing the distinctive needs and strengths of each person with autism. It is crucial to foster an inclusive society that recognizes and supports the diverse experiences of individuals on the autism spectrum.
Recognizing the crucial importance of early intervention for individuals with the neurodevelopmental condition, it is crucial to comprehend the intricate interaction between genetic and environmental factors that contribute to the development of the disorder. Autism Spectrum Disorder (ASD), characterized by challenges in communication and social interaction along with repetitive behaviors, is a developmental disability that can lead to . In fact, only about 10-20% of children diagnosed with ASD before the age of five can live independently in adulthood. This underscores the importance of , which researchers like Naviaux are showing is influenced by the interaction of various factors.
The most recent developments in diagnostic technology are transforming our approach to the condition. For example, a new tool named 'AutMedAI' has been developed from a study using the SPARK database, which contains data on roughly 30,000 individuals. Through the analysis of 28 distinct parameters that can be collected without comprehensive evaluations prior to 24 months of age, scientists have developed machine-learning models with nearly 80% precision in identifying individuals under two years old with autism spectrum disorder (ASD). This significant development not only provides hope for earlier intervention but also corresponds to the philosophy of Dr. David (Dan) R. Offord, who emphasized the significance of a fair beginning for all individuals, including those with disabilities. His vision for equitable opportunities in major life domains is a crucial component of mental health and societal equity.
, such as speech therapy, occupational therapy, and , are tailored to address specific , aiming to of individuals with autism. As we apply tactics and suggestions to facilitate the integration of individuals with disabilities in early childhood programs, it's evident that early recognition and assistance without exclusively depending on a determination is becoming more and more crucial. This approach allows for a 'needs-led' system that provides timely and effective support, thus preventing long-term adverse outcomes like mental health issues or school exclusion. With organizations like supporting families and the mission of companies like NeuroQure to shorten the diagnostic journey, the race toward fair and supportive inclusion is well underway.
Autism spectrum disorder (ASD) is diagnosed through a that includes analyzing a individual's behavior and development from two primary perspectives: the observations of healthcare professionals and the reports provided by parents or caregivers. The American Psychiatric Association's Diagnostic and Statistical Manual, Fifth Edition (DSM-5), serves as a critical tool in this process, providing . Although there are many methods for assessing ASD in young individuals, it is not advisable to depend solely on one instrument for diagnosis. Instead, evaluations may involve referrals to specialists with expertise in neurodevelopmental and behavioral disorders who can conduct more .
The can be lengthy, often delaying the delivery of vital therapeutic interventions. is vital as it enables the implementation of assistance programs during a phase when the individual's mind is highly flexible. are greatly improving the effectiveness and precision of ASD assessments, with emerging as a particularly promising method for providing objective insights into the early development of individuals with autism spectrum disorder.
Recent breakthroughs in the field include innovative diagnostic tools like SenseToKnow, which utilizes tablet sensors to observe and analyze children's responses to stimuli, such as games and videos. This technology, in conjunction with artificial intelligence (AI), can anticipate the likelihood of identifying autism, potentially streamlining the process significantly. In the context of ASD, where early intervention is associated with improved outcomes, these advancements are a beacon of hope for affected families, offering the possibility of a timely and precise diagnosis that can lead to earlier access to treatment.

When it comes to the (ASD), a variety of sophisticated tools are employed to discern the presence of autism-related behaviors and symptoms. Among the is a technology that utilizes the tracking of young individuals' eye movements. This technology, developed through research at Duke University, shows potential in by analyzing children's responses to special movies. An advanced application, SenseToKnow, leverages this research by observing a broader spectrum of behaviors including facial expressions, gaze patterns, and head movements. Importantly, this tool also includes interactive components like a bubble-popping game to assess motor skills, which are vital since delays in motor development can serve as early indicators of a certain developmental condition.
The complexities of a certain developmental disorder require that screening tools capture a wide range of behaviors to reflect the condition's intricacy. The allows for a nuanced analysis of these behaviors, utilizing multiple sensors in a tablet to record and assess children's reactions without the need for special equipment or calibration. By applying AI to this data, the likelihood of a diagnosis related to a certain developmental disorder can be predicted with greater precision.
Moreover, the significance of is emphasized by the reality that individual expressions of the condition are extremely varied. Technology plays a pivotal role in enhancing the accuracy and efficiency of diagnostic processes. This is particularly vital for recognizing indications of a developmental disorder during , which can allow for prompt action while the brain's adaptability is at its highest, potentially reducing the occurrence of related impairments. Eye-tracking technology stands out as a promising method, offering objective insights into the early stages of a developmental disorder.
The advancement of diagnostic tools for individuals with autism continues to progress with other pioneering methods, such as analyzing photographs of children's retinas using AI, as indicated by studies conducted by Korean scientists. This novel approach hints at the possibility of not only identifying a developmental disorder but also gauging its severity, showcasing the innovative strides being made in its assessment.
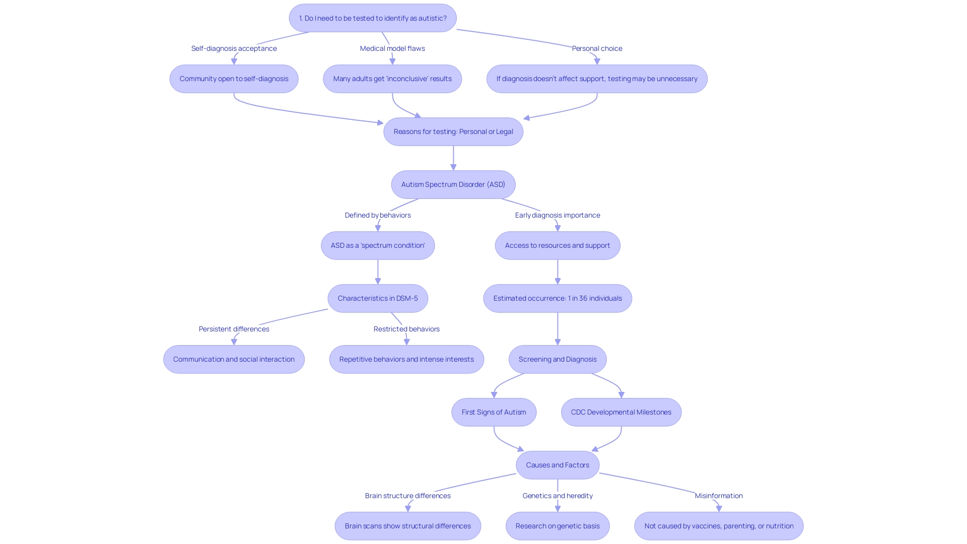
The (M-CHAT-R) serves as a crucial tool in the for children aged 16 to 30 months. By assessing a series of questions centered on social communication skills and behavior, M-CHAT-R aids in identifying the early signs of a developmental disorder, which is crucial for . As outlined in the Diagnostic and Statistical Manual (DSM-5), individuals with autism spectrum disorder exhibit enduring distinctions in communication and social interaction in different settings, along with rigid and repetitive behavioral patterns. are crucial as they allow individuals to access the . It's estimated that 1 in 36 kids are impacted by the condition. However, the M-CHAT-R has demonstrated varying levels of accuracy in different settings, with a research setting specificity of 95% but a real-world primary care sensitivity of only 39%, and a positive predictive value of 14.6%. This emphasizes the requirement for that can decrease disparities in early diagnosis and improve results for all individuals. With the advent of technology, new methods such as are emerging, offering objective insights into the early development of autism and promising to increase the precision and efficiency of current diagnostic procedures.
The is a screening tool that captures a comprehensive view of a young individual's across vital areas such as communication, motor skills, problem-solving, and . This tool, intended for parents and caregivers, provides crucial insights into a young person's , enabling or concerns. With the recognition that early experiences in infancy and toddlerhood establish the foundation for long-term psychological well-being, the ASQ plays a crucial role in identifying individuals who may require extra assistance, especially those with (ASD), who may demonstrate concurrent emotional and behavioral difficulties. By acknowledging the distinctive abilities and requirements of every individual, the ASQ contributes to a fair and supportive environment for all children, aligning with Dr. David (Dan) R. Offord's vision of equity in the 'race' of growing up. As the educational landscape changes, with an increasing focus on social-emotional learning and life skills, the ASQ remains a dependable resource for parents and educators alike, supporting the well-being of young individuals in the critical early years of development.

Assessment tools such as the Social Attention and Communication Surveillance-Revised (SACS-R) and the SACS-Preschool (SACS-PR) are crucial in identifying in individuals at a young age. They examine the complexities of an individual's capacity to interact socially, communicate successfully, and react to social cues. Recognizing the nuanced differences between , for example, is a key aspect of social communication. Genuine smiles, which involve involuntary muscle actions around the eyes, signal positive emotions, whereas posed smiles might indicate concealed emotions. This differentiation is important for comprehending a youngster's .
Furthermore, the significance of these evaluations is emphasized by the difficulties faced by individuals with autism during transitions, such as relocating to different educational environments. Such changes can be overwhelming due to the newness of the environment and the people, which can lead to heightened anxiety and discomfort. Tools like SACS-R and SACS-PR aid in preparing for these transitions by providing insights into a young person's , thereby facilitating smoother adaptations to new surroundings.
Empathy, or the ability to share and understand the emotions of others, is a significant component of social communication that these assessments aim to measure. Children who can experience empathy are better equipped to form healthy . However, social and emotional skills like empathy are not just innate; they can be nurtured and developed over time, highlighting the vital role that these tools play in a child's .
Understanding the landscape of identification in adulthood is essential, as many individuals may have bypassed during their younger years. The community for individuals with embraces different ways to identify the condition, including self-diagnosis, particularly considering the difficulties connected to the medical testing approach for that frequently produces inconclusive outcomes. For some, an is pivotal for personal validation or to aid others in their understanding of the condition. With , there's a growing awareness, yet many remain undiagnosed or misdiagnosed. Grown-ups with a certain developmental condition often encounter the identical fundamental obstacles as young individuals with the situation, encompassing troubles with social communication and repetitive behaviors.
Recent , such as the AI-driven app SenseToKnow, have shown promise in screening for individuals with a specific neurodevelopmental disorder. This app, developed by researchers at Duke University, makes use of tablet sensors to analyze a child's eye movements, facial expressions, and motor skills during interaction with specially designed games and videos. It provides interpretable results, indicating which behaviors suggest the presence of the condition, thus supporting healthcare providers in making informed decisions.
The importance of understanding the cannot be overstated. It is crucial for healthcare professionals to not only recognize the signs of a developmental disorder but also to address the faced by these individuals. Autistic adults often require similar therapeutic approaches as others when it comes to common conditions like anxiety and depression. However, the scarcity of specialists and the need for tailored care can make accessing support problematic.
The discussion concerning the condition in adulthood is evolving, with initiatives focused on enhancing care for individuals on the autism spectrum and their families. This involves educating clinicians and caregivers about the unique needs of individuals with autism beyond childhood. Autistic adults need just as their neurotypical counterparts do, and it is important for healthcare systems to be informed and responsive to this need.
In summary, while the pathway to identification in adults varies, the need for understanding and appropriate healthcare remains constant. As society becomes more aware of autism throughout the lifespan, the aim is to bridge the gaps in diagnosis and care, ensuring that all people on the autism spectrum receive the support they require.
The serves as a valuable self-assessment tool for adults to measure various characteristics indicative of a condition. This that require the person to reflect on their social interaction skills, attention to detail, and communication habits. By providing a quantifiable measure, the AQ Test is instrumental in determining the likelihood of a person's placement on the autism spectrum.
is a complex developmental condition marked by a variety of symptoms, predominantly affecting social communication and behavior. According to the Centers for Disease Control (CDC), approximately 1 in 68 children in the United States are diagnosed with ASD, highlighting the necessity for effective and accessible . The DSM-5 by the American Psychiatric Association offers a structured framework for professionals to diagnose ASD, stressing the importance of , which should not rely solely on any single tool.
The AQ Test, designed to capture the nuanced presentation of ASD symptoms in adults, complements the broader diagnostic process. It is particularly beneficial in cases where traditional assessment methods may not be as feasible or immediate. For instance, digital health applications leverage the scalability and accessibility of technology to support clinicians by providing additional data from users' everyday environments, thereby enhancing the diagnostic landscape with digital biomarkers.
Furthermore, is critical for accessing supportive resources and interventions that can significantly improve outcomes. Organizations such as The Autism Community in Action (TACA) stress that starting as early as possible improves the overall outlook. NeuroQure, a company that develops diagnostic technologies, is also contributing to this effort by aiming to shorten the diagnostic journey for ASD, which can often be lengthy and challenging.
Considering the spectrum nature of ASD, where symptoms can vary widely in type and severity, tools like the AQ Test are crucial to advancing our comprehension and assistance for individuals with this condition. They are a step towards acknowledging the diverse experiences of those on the spectrum and ensuring that each person's unique needs are identified and met with the appropriate care and consideration.
The Ritvo Autism Asperger Diagnostic Scale-Revised (RAADS-14) serves as a pivotal instrument for the detection of disorders on the spectrum of (ASDs) in adults. This tool delves into the , evaluating social interactions, communication nuances, and habitual behaviors that are often challenging for adults on the spectrum. Studies underscore the vital role of tools like RAADS-14 in averting the detrimental effects of that can significantly impair the well-being of autistic adults. With the community of individuals with acknowledging the constraints in the medical testing approach, numerous adults may obtain inconclusive outcomes; hence, the RAADS-14 arises as a more conclusive measure towards identifying indications of this condition and facilitating . As research continues to unveil the disparities in mental and physical health challenges faced by autistic individuals, tools such as RAADS-14 are becoming indispensable in enhancing engagement and reducing barriers to . Recent advancements, such as the Sense to know application, demonstrate the potential of integrating technology with traditional screening methods to optimize the diagnostic process, highlighting the importance of innovation in addressing the nuanced needs of the autistic population.
Acknowledging the nuanced presentation of autism spectrum disorder (ASD) in adult females, the emerges as an innovative screening tool that concentrates on aspects such as social masking and camouflaging, which are more prevalent in individuals with ASD. With a heightened awareness of the diversity of ASD symptoms and behaviors, particularly in women who may engage in social mimicry to blend in, the GQ-ASC offers a tailored approach to identifying potential signs of ASD. This tool is not only pivotal in fostering understanding but also plays a critical role in ensuring that those who might otherwise remain undiagnosed receive the necessary support and interventions.
Given that 1 in 45 adults in the U.S. are diagnosed with ASD and many may have spent their lives unaware of the underlying reasons for their challenges, the specificity of the GQ-ASC to adult females is a significant advancement. It aligns with the broader movement towards , which recognizes the unique expressions of ASD and the importance of . As researchers continue to explore innovative strategies for of developmental disorders, tools like the GQ-ASC become indispensable in bridging the diagnostic gap and paving the way for .

Embarking on the journey to a diagnosis involves multifaceted evaluations, which transcend beyond initial screenings. The necessitates a thorough exploration of the person's developmental timeline, behavioral patterns, communicative abilities, and social engagement. This intricate process comprises clinical observations and discussions with caregivers, alongside an array of .
The spectrum nature of a certain condition, as outlined in a specific diagnostic manual, dictates that it manifests uniquely across persons, presenting a diverse array of behaviors. From persistent challenges in social interactions to repetitive behaviors and intense, focused interests, the symptoms of autism are as varied as the individuals themselves. The determination is not solely based on a checklist but rather on a confluence of observed behaviors and reported experiences.
While some choose to self-identify within the embracing arms of the , others seek an to unlock , improving their quality of life. With the CDC noting that as many as 1 in 36 individuals may have characteristics of the spectrum related to developmental disorders, the imperative for accurate and early identification has never been more pronounced.
Revolutionizing this diagnostic landscape, innovative organizations such as NeuroQure have emerged as beacons of hope. They accelerate the process of determining the condition, potentially reducing years of uncertainty to mere weeks. Their mission, supported by respected geneticists such as Dr. John Jay Gargus, is based on years of devoted research and a significant investment in developing accurate diagnostic tools for the spectrum of disorders and associated intellectual disabilities.
As awareness and understanding of individuals with autism spectrum disorder continue to advance, the quest for remains at the forefront, shaping the future of for those on the spectrum and their families.

Diagnosing a is a complex process that requires a collaborative approach from a team of experts. This team typically includes pediatricians, psychologists, psychiatrists, speech-language pathologists, and occupational therapists. Collectively, these experts employ a blend of evaluations and observations to establish a thorough comprehension of a person's behaviors and developmental patterns. They aim to determine if the person's traits align with the standards for a condition assessment as specified in reliable references such as the by the American Psychiatric Association.
Autism, a spectrum condition with diverse manifestations, is inherently challenging to diagnose. It's marked by persistent differences in communication, social interactions, and by restricted and repetitive behaviors. These features can appear in many forms, such as repetitive movements, a preference for routine, intense interests, or varying responses to sensory stimuli. Every individual's experience of a certain condition is unique, making the diagnostic process deeply personalized.
Recent developments have aimed to tackle the requirement for earlier and more accurate identification. For instance, The and organizations like NeuroQure are striving to support families from an early stage, recognizing that can lead to more favorable outcomes. One promising development is 'AutMedAI', a that has shown around 80% accuracy in identifying a specific condition in children under two years old by analyzing a select set of parameters easily collected before 24 months of age.
Despite technological progress, the issue of whether a formal assessment is necessary remains a topic of discussion within the autistic and neurodivergent communities. Many adults find the medical testing model for a certain condition to yield inconclusive results, leading to a growing acceptance of self-diagnosis. This reflects a wider comprehension that an authorized assessment may not be crucial for all people seeking assistance or affirmation of their encounters.
The pursuit of a diagnosis is not just a medical journey but also a personal one, influenced by personal needs and circumstances. It is essential to consider the quality and impact of intervention research, especially as it pertains to the respect and well-being of the autistic community. As the field continues to evolve with new research and technologies, the focus remains on facilitating the choices and opportunities necessary for individuals with ASD to live rich and fulfilling lives.

The process of is multifaceted, often involving a combination of parental observations and professional assessments. According to the DSM-5 criteria of the American Psychiatric Association, there are persistent differences in communication, social interaction, and restricted or repetitive behaviors. A diagnosis of a is not reliant on a single tool but rather a collection of observations and assessments that capture the complexity of the condition.
One innovative approach in is the use of digital tools such as SenseToKnow, which employs advanced sensors and AI to analyze a child's responses to visual and interactive stimuli, including eye movement, facial expressions, and motor skills. This technology reflects the nuanced nature of a , as it can measure a broad spectrum of behaviors that are indicative of the condition.
Another significant development in the field is the work of NeuroQure, which is pioneering . By acquiring exclusive rights to a patented portfolio from the UC Irvine Center for Autism Research and Translation, NeuroQure aims to shorten the diagnostic journey by offering insights potentially within weeks of birth. This is especially crucial given that can lead to more positive outcomes, as emphasized by organizations like The Autism Community in Action (TACA).
Moreover, it is crucial to acknowledge that no two people with the condition are identical, and the disorder manifests in various ways across the spectrum. The CDC estimates that up to 1 in 36 people may be impacted by ASD, highlighting the significance of that can aid in early intervention and provide support for those living with ASD. In general, the progress in diagnostic evaluations and tools are crucial in offering clearer paths to diagnosis and support for individuals with autism and their families.
The , Second Edition (ADOS-2) is a crucial tool for evaluating and identifying individuals with a , especially those with . This tool provides a series of structured and semi-structured tasks where social interaction, communication, and imaginative use of materials are observed. The ADOS-2 is crucial for individuals who may not display obvious signs of autism but struggle with subtler aspects of social communication and repetitive behaviors. This makes it particularly valuable in educational settings, where the development of can be informed by ADOS-2 assessments to tailor support for students' specific needs. The nuanced understanding the ADOS-2 offers can guide specialized instruction and therapies, such as , aimed at managing sensory sensitivities. Given the wide range of people affected and the lifelong persistence of (ASD), tools such as the ADOS-2 play a vital role in identifying the diverse manifestation of symptoms and facilitating suitable assistance and intervention plans.
The (ADI) serves as a structured evaluation that delves into a person's and current behavioral patterns. This diagnostic approach is not just a formality but a detailed conversation with those who best comprehend the person's day-to-day experiences—typically caregivers. By meticulously examining the nuances of , communication, and the presence of , the ADI aims to capture a comprehensive picture of the individual's abilities and challenges.
Autism is a spectrum condition, meaning it manifests in various ways and degrees. It's important to acknowledge that while an official diagnosis can be crucial for accessing certain supports and services, the autistic and neurodivergent communities recognize the validity of self-identification, particularly given the imperfections of medical testing for individuals who experience autism. Many adults receive inconclusive results, which might not impact the support they require to thrive.
Understanding the broader societal context is crucial. Dr. David (Dan) R. Offord emphasized the importance of fair opportunities for all children, including those with disabilities, to participate in life's domains. This principle of equity aligns with the need for reliable assessments for individuals with autism spectrum disorder that can inform the allocation of resources, reduce stress, and empower caregivers. With an estimated 1 in 36 individuals affected by the disorder, it's evident that can greatly impact a person's ability to live fully and access appropriate resources.
The (GARS) is a diagnostic instrument that evaluates behaviors and symptoms commonly associated with ASD. This tool is particularly helpful in . The significance of a reliable like GARS cannot be overstated, given that up to 80% of children and adolescents with ASD exhibit aggressive behavior, which can be a significant referral cause to behavioral health services and incurs substantial healthcare costs. A comprehensive understanding of GARS, as observed in individuals with this condition, can assist in predicting and handling such aggressive behaviors, which frequently arise from a difficulty in controlling emotions or expressing internal states, particularly given that 30% to 40% of these individuals have limited verbal abilities. With a condition that affects about 1 in 160 children globally and 1 in 68 in the United States, the GARS aids in addressing the challenges faced by families and support professionals, who often deal with stress, isolation, financial burdens, and high turnover rates due to the unpredictable nature of the disorder. Furthermore, recent research emphasizes the importance of precise diagnosis in individuals with , as has been demonstrated to greatly enhance results. The GARS, together with other screening instruments such as the M-CHAT-R/F, plays a crucial part in the early identification and intervention strategies for ASD, which is vital in enhancing the quality of life for people with ASD and reducing the long-term expenses linked with care.
A comprehensive evaluation for includes a range of components that depict a holistic view of a person's distinct abilities and areas that present difficulties. This multifaceted approach is critical in light of findings from intervention studies that highlight the intricate nature of ASD and the need for . Intervention research has indicated that a broad spectrum of outcomes, from to , requires careful measurement. For example, , a key indicator of practical life skills, was consistently evaluated using the Vineland scale in a vast majority of studies, underscoring its importance in understanding the day-to-day challenges faced by individuals with autism.
The diagnosis of ASD is not based on a single symptom or test. Instead, it follows criteria outlined in the , focusing on persistent differences in communication, social interaction, and restricted, repetitive patterns of behavior. Parent and caregiver observations, combined with professional , are essential components of this process. However, no single diagnostic tool is definitive on its own. In some instances, primary care providers might recommend further assessment from specialists like neurodevelopmental pediatricians or pediatric neurologists. Such thorough assessment strategies are in line with ethical guidelines and have been approved by oversight bodies, ensuring that the research and diagnostic processes respect the rights and privacy of individuals.
Recent shifts in research methodologies, including a move from quasi-experimental studies to more rigorous randomized controlled trials, reflect the ongoing efforts to refine intervention strategies based on the latest evidence. This shift is part of a larger goal to provide for children with disabilities, allowing them to participate fully in all aspects of life and ensuring that their caregivers have the necessary resources to promote their well-being.
Interviews and observations of caregivers are pivotal in assessing . These interactions reveal insights into the person's distinct patterns of behavior, social skills, and overall ability to navigate daily life. By delving into the and present-day actions through a caregiver's perspective, a more complete understanding of the individual's challenges and strengths emerges. This comprehensive perspective is crucial to customize assistance and interventions that align with Dr. David (Dan) R. Offord's vision of equity, where every individual is acknowledged for their potential and provided with the opportunity to flourish in their educational and social surroundings. With a focus on reducing stressors and leveraging , that support healthy development and inclusion, particularly for . According to the Interagency Autism Coordinating Committee (IACC), this collaborative approach between caregivers and professionals is crucial for advancing autism research and services, ensuring that interventions are both effective and respectful of the unique needs of those with autism.
Comprehending the intricacies of is essential in evaluating a person's intellectual and communicative capabilities. Through comprehensive evaluations involving standardized testing, careful observation, and direct interaction, professionals can discern the each person faces, as well as their stage of language development. These assessments are crucial, as they can reveal specific , such as the 'brain fog' associated with Long COVID, which may manifest as difficulties in language or reduced vocabulary. It is especially crucial to take into account the various ways people process and comprehend language, which can occasionally be misinterpreted as inattentiveness or forgetfulness.
Recent developments in cognitive neuroscience, such as the collaborative work at the Center for Vital Longevity, emphasize the significance of understanding brain function throughout the lifespan. Studies by researchers like Dr. Michael Rugg and postdoctoral fellow Yoon, highlight the impact of adolescent brain development on future cognitive health and the potential for mood disorders. This research underscores the importance of early and precise identification of to foster optimal development and .
Moreover, the US Preventive Services Task Force (USPSTF) underscores the necessity for preventative services without direct symptoms, which align with the sentiments of prominent psychologists like Robert J. Sternberg. Sternberg's Triarchic Theory of Human Intelligence and his concept of 'successful intelligence' remind us that intellectual assessment must take into account analytical, creative, and practical thinking within a socio-cultural context. This comprehensive approach ensures that varied cognitive abilities are recognized and nurtured in applied settings.
In the realm of educational assessments, the stakes are high. The validity and reliability of these assessments are of utmost concern, as they have significant implications for . Invalid assessments can lead to misdiagnoses and unwarranted stigmatization, affecting opportunities for academic and life success. Therefore, transparency and openness in methodology, as well as adherence to strict inclusion and exclusion criteria for studies, are essential in guaranteeing the integrity of cognitive and language assessments. This careful approach helps to prevent the continuation of myths and misconceptions about linguistically diverse students, guaranteeing that all people receive the support they require to flourish academically and socially.
often requires a nuanced approach, particularly for those with unique circumstances. Traditional medical testing for autism can yield inconclusive results, and within the autistic and neurodivergent community, there is a strong acceptance of . This is partly due to the limitations of the current medical testing model. If an official assessment doesn't impact the support and success of an individual, undergoing the might not be necessary. For some, a formal diagnosis underlines their identity, enabling them to communicate their experiences without doubt from others, and assists in gaining understanding from people in their lives.
Given that 1 in 45 adults in the U.S. are diagnosed with (AS), it is vital to consider the societal and psychological challenges faced by autistic adults, especially those diagnosed later in life. It's important to recognize the and build trust, rather than defaulting to specialized services that may be inaccessible. This understanding is crucial for healthcare professionals when providing care to autistic patients. Moreover, the need for for autistic adults resonates globally and initiatives are in place to inform and educate healthcare systems about the necessity of such services.
The urgency for is echoed by organizations like The Autism Community in Action (TACA), which underscores the benefits of early intervention. NeuroQure's mission to address the diagnostic gap and offer support soon after birth aims to reduce the extensive and often distressing journey to diagnosis that many families face. This is particularly significant for families with a prior child affected by ASD, where the risk is substantially higher.

When evaluating adults for possible ASD, it is crucial to gather a thorough . This should include any notable childhood behaviors, the nature of their , and the nuances of their . A thorough examination of these facets can reveal indications of a condition that may have gone unnoticed or undetected in previous years. Actually, numerous grown-ups discover that conventional medical testing models for the condition produce inconclusive outcomes, prompting some to adopt self-diagnosis, which is widely embraced within the autistic and neurodivergent community.
Autism, as defined by the National Institute of Health and the DSM-5, is a complex neurodevelopment disorder with a spectrum of symptoms that can significantly affect communication, behavior, and functionality in various life domains. The spectrum nature of autism means that people experience a wide range of abilities and challenges, and it is a condition that spans across all ethnic, racial, and socioeconomic groups without any known cure.
Recent initiatives, such as those led by Harvard Medical School's Adult Autism Health Resources, highlight the need for improved medical care and support for the adult . This comes alongside the understanding that face distinct barriers, including stigma and discrimination, which are further intensified for racial and ethnic minorities. Furthermore, the transition from adolescence to adulthood is a critical period where people with autism require tailored education, specialized services, and community activities to support their postsecondary goals.
Statistics reveal that a significant number of people are autistic, with around 1 in 70 in the UK and 1 in 45 adults in the U.S. Despite the desire to work, employment rates among people on the autism spectrum remain low, with only about 3 in 10 working-age individuals on the autism spectrum employed, compared to 5 in 10 for all disabled people and 8 in 10 for non-disabled people. Identifying the signs and symptoms of ASD in adults is crucial, as many may have lived their whole lives without a diagnosis, affecting their social communication and contributing to repetitive behaviors that are characteristic of ASD.
Supported decision-making models, where people with disabilities are empowered to make their own decisions with the help of trusted supporters, are increasingly being recognized as a beneficial approach. This contrasts with substituted decision-making, where a legal delegate is appointed to make decisions for those deemed unable to do so. Understanding these models and implementing appropriate guidelines, as seen in the in Australia and New Zealand, can help health professionals better manage and support individuals on the spectrum of autism.
In conclusion, the assessment of autism in adults requires a comprehensive approach that takes into consideration the person's entire lifespan, recognizing the complexities and variations of the spectrum. With the right support and understanding, autistic adults can navigate the challenges they face and lead fulfilling lives.

presents a diverse range of symptoms and challenges, with some people developing coping mechanisms to mask their symptoms or living with co-occurring conditions that complicate diagnosis. Recognizing the need for , experts emphasize that a 'one-size-fits-all' approach falls short. Dr. David (Dan) R. Offord, a renowned child psychiatrist, encapsulated this sentiment by stating, "I do not mind if my children are in a race as long as the race is fair." This philosophy underscores the importance of in the context of individuals with autism, where the distinct experiences of each person, including those with , are considered to ensure they receive the support they deserve.
In accordance with the ethical principles established by the Danish Data Protection Agency and the National Institutes of Health, for individuals with autism spectrum disorders must be carried out with strict ethical guidelines and consideration for personal privacy. The FDA and the IACC have been instrumental in advocating for transparent communication and safety measures within the healthcare system, including the accurate presentation of information in a manner that is easily understandable by the public.
To create a fair and supportive environment for people with autism, it is crucial to acknowledge the strategies used to navigate daily social challenges. For instance, as highlighted in autism literature, camouflaging can involve adopting social scripts or imitating others to blend in—akin to a cosplayer who performs a character to be accepted. This extends beyond mere appearance to embodying the character's attitudes and characteristics. Such insights reflect a deeper understanding of the experiences of people with autism and the need for that acknowledge the complexity of their conditions.
Ultimately, the goal is to foster an where autistic individuals can engage meaningfully in all aspects of life. By incorporating that take into account unique challenges and characteristics, we move closer to creating a fair race for all children, including those on the spectrum of autism.

When considering the journey after a screening or , it's crucial to comprehend the for individuals with autism. One does not necessarily require a formal test to identify as autistic. Many within the neurodivergent community accept self-diagnosis, especially when formal testing may yield inconclusive results. An official assessment is a personal decision and may depend on the individual's requirement for .
Dr. David Offord's perspective on equity and mental health underscores the importance of , including those with autism, in various aspects of their lives, such as school and community engagement. This holistic approach to well-being involves recognizing both challenges and strengths, reducing stress, and ensuring caregivers have the necessary resources.
The urgency for is echoed by organizations like The Autism Community in Action (TACA), which emphasizes that the sooner begin, the more favorable the outcomes for individuals with . Innovations like NeuroQure aim to address the gap in diagnostic tools, potentially offering diagnoses within weeks of birth, thereby reducing the typical multi-year diagnostic journey. Other promising research includes technologies like Sense to know, which analyzes children's eye movements and motor skills using tablet sensors and AI to help diagnose a developmental disorder in clinical settings.
In the end, the steps that come after an evaluation should be customized to the person's needs, taking into account both the advantages and disadvantages of possible treatments and therapies. Continuous research and staying informed about new developments are also crucial, balancing the wealth of online information with expert guidance. Supported decision-making enables individuals with a neurodevelopmental disorder to make their own choices with the aid of trusted supporters, while substituted decision-making and guardianship provide alternatives for those needing additional assistance to manage personal matters.
Navigating the path after confirming a diagnosis involves a proactive approach to seeking and securing various therapeutic and educational services. These services are not just aids in development but also empower people with autism to engage in a richer life experience. Access to , such as speech and occupational therapy, along with , can be transformative. are equally pivotal, allowing for tailored learning environments that cater to the unique requirements of each person.
Parents and caregivers find themselves in the , a crucial component in ensuring that their child receives the necessary resources. This involves staying informed of the latest research, treatments, and therapeutic approaches. As advocates, caregivers must also be vigilant about understanding the benefits and risks of prescribed medications, weighing them carefully against observed behavioral changes.
Recent legislative changes, such as the expansion of Medicaid coverage through the Home and Community Based Services (HCBS) Rule, have broadened access to crucial services. The U.S. Department of Health and Human Services in its 2022 Report to Congress highlighted the disparities that existed in service provision and how recent changes are addressing these.
The inclusion of autistic individuals in the workforce, highlighted by programs such as the National Geospatial-Intelligence Agency's pilot, underscores the value of embracing . Such initiatives not only benefit the neurodivergent community but also enhance the collective strength and understanding within the workplace.
As the neurodiversity-affirming movement gains momentum, it emphasizes the significance of , advocating for environments that support rather than seek to cure individuals with ASD. The movement acknowledges autism as a natural variation in human neurology, reframing the conversation from one of disability to one of diversity.
The Interagency Autism Coordinating Committee (IACC) plays a significant role by fostering federal coordination and communication, and by partnering with the community affected by autism to accelerate progress in research and services. With representation from a diverse group of stakeholders, the contributes expert insights to guide federal policy and practice in the field.
Crafting a is pivotal for catering to the distinctive needs of each person with autism. This strategy should be rooted in a thorough assessment that considers the person's abilities, obstacles, and aspirations. It often encompasses a variety of therapeutic approaches, educational support, and aimed at fostering skill acquisition and autonomy.
Kara, a pediatric occupational therapist from Florida, underscores the significance of , drawing from her experience with 'Independence Therapy.' She demonstrates how empowering autistic children to undertake tasks on their own can lead to remarkable progress, a practice that aligns with Dr. David (Dan) R. Offord's views on equity in the development of young individuals. He posits that children, including those with disabilities, thrive when their unique needs and strengths are recognized, stress is mitigated, and caregivers are equipped with adequate resources.
The importance of is echoed by , which suggests that earlier intervention, such as behavioral therapy, yields more favorable outcomes. NeuroQure's progress in diagnostic tools highlights the need for early identification, aiming to alleviate the prolonged diagnostic journey that families often face.
In accordance with the neurodiversity movement, which considers autism as a natural variation rather than a disorder, it is crucial to create environments that support and accommodate individuals with this condition. This includes addressing the high risk of social exclusion faced by autistic children and youth with co-occurring emotional and behavioral problems.
The Kevin and Avonte Program, focusing on wandering and elopement behaviors, is an example of targeted efforts to enhance safety and around individuals with autism spectrum disorder. Additionally, the Interagency Autism Coordinating Committee (IACC) and state Medicaid plans are instrumental in fostering collaboration and ensuring access to care and services, reflecting the dedication of various stakeholders to improve the lives of those on the autism spectrum.
In conclusion, early identification and intervention are crucial for individuals with Autism Spectrum Disorder (ASD). Advancements in diagnostic technology, such as the 'AutMedAI' tool and eye-tracking technology, have revolutionized autism assessment, enabling earlier and more accurate identification. Screening tools like the M-CHAT-R and ASQ play a crucial role in early detection.
The diagnostic evaluation process requires a collaborative approach from a team of experts, considering cognitive functioning and language skills. Early intervention services, such as speech therapy and occupational therapy, are vital for addressing the specific needs of children with autism and improving their life trajectories.
After screening and diagnosis, accessing appropriate services and supports tailored to the individual's needs is essential. Individualized treatment plans that consider strengths and challenges are crucial for addressing the distinctive needs of each person with autism.
It's important to consider the unique challenges faced by adults with autism and individuals with masking and co-occurring conditions. The diagnostic evaluation process must account for these complexities and provide tailored support and interventions.
Creating an inclusive society that recognizes and supports the diverse experiences of individuals on the autism spectrum is crucial. Parents and caregivers play a vital role in advocating for their loved ones with autism, accessing resources, and creating individualized treatment plans.
By staying informed, seeking early intervention, and utilizing available support, individuals with autism can thrive and lead fulfilling lives. It is through early identification, comprehensive assessments, and individualized support that we can empower individuals with autism to reach their full potential and foster an inclusive society that embraces their unique strengths and challenges.
Take action now to support individuals with autism and help them thrive in life.
What is the significance of early identification and intervention for ASD?
Early identification and intervention for Autism Spectrum Disorder (ASD) are crucial as they can significantly improve the life trajectories of affected individuals. Studies indicate that only about 10-20% of children diagnosed with ASD before age five can live independently as adults, highlighting the need for timely detection and support.
How do genetic and environmental factors influence the development of ASD?
ASD is influenced by a complex interaction of genetic and environmental factors. Understanding these interactions is vital for developing effective early intervention strategies.
What recent advancements have been made in ASD diagnostic technology?
New diagnostic tools like 'AutMedAI', developed from data in the SPARK database, have shown nearly 80% precision in identifying ASD in children under two years old. This advancement offers hope for earlier intervention.
What early intervention services are available for children with ASD?
Early intervention services include speech therapy, occupational therapy, and applied behavior analysis (ABA). These services are tailored to address specific developmental needs and improve outcomes for individuals with ASD.
How is ASD diagnosed?
ASD diagnosis involves comprehensive evaluations that include behavioral analysis, professional observations, and caregiver reports. The American Psychiatric Association's DSM-5 provides standardized criteria for diagnosis.
What tools are used for assessing ASD in children?
Several tools are employed for assessing ASD, including: Modified Checklist for Autism in Toddlers (M-CHAT-R), Ages and Stages Questionnaire (ASQ), and eye-tracking technology.
What is the Modified Checklist for Autism in Toddlers (M-CHAT-R)?
The M-CHAT-R is a screening tool used to identify early signs of ASD in toddlers by asking caregivers questions about the child's social communication skills and behaviors.
How does the Ages and Stages Questionnaire (ASQ) contribute to early detection?
The ASQ helps identify potential delays in young children's developmental milestones, allowing for early intervention when needed.
What role do caregiver interviews play in assessing ASD?
Interviews with caregivers provide essential insights into a child's developmental history, behaviors, and social interactions, enabling a more comprehensive understanding of the individual's challenges and strengths.
How do technological advancements improve the diagnostic process for ASD?
Technological innovations, such as AI-driven tools and eye-tracking technology, enhance the accuracy and efficiency of the diagnostic process by providing objective measurements of behaviors associated with ASD.
What is the Autism Spectrum Quotient (AQ) Test?
The AQ Test is a self-assessment tool for adults that measures characteristics associated with ASD, aiding in determining the likelihood of an individual being on the autism spectrum.
What challenges do adults face in getting diagnosed with ASD?
Many adults may experience inconclusive results from traditional testing methods, leading to a rise in self-diagnosis within the autistic community, reflecting a need for understanding and accessible care.
Why is it important to consider the developmental history of adults during evaluations?
Incorporating an individual’s developmental history helps identify signs of ASD that may have gone unnoticed, assisting in providing appropriate support and resources.
How can community initiatives support individuals with ASD?
Community programs and initiatives aim to enhance awareness, provide resources, and foster inclusive environments that support the unique needs of individuals with autism.
What is the role of organizations like The Autism Community in Action (TACA) and NeuroQure?
Organizations like TACA and NeuroQure work towards improving the diagnostic journey for families, advocating for early intervention, and developing innovative tools to identify autism more efficiently.