Understanding autism meltdowns is so important for caregivers who are navigating the ups and downs of these intense emotional responses. These episodes can often be triggered by overwhelming sensory experiences or stressful situations, and they really call for a compassionate and informed approach to support our kids effectively.
By diving into some best practices for managing meltdowns, caregivers can discover valuable insights and strategies. Not only do these tools enhance a child's emotional well-being, but they also help create a more harmonious family environment. But here’s the big question: how can we identify those tricky triggers and implement effective techniques to prevent and respond to meltdowns? It’s all about ensuring a supportive atmosphere for our children, and we’re here to help you every step of the way!
An autism episode can feel like a whirlwind, right? It’s that intense, involuntary reaction to overwhelming sensory, emotional, or situational stimuli. Unlike tantrums, which often have a goal-like seeking attention or control-emotional breakdowns happen when a child is completely overwhelmed and can’t self-regulate anymore. You might see traits like crying, screaming, physical aggression, or even withdrawal, and these can pop up anywhere, from home to school.
It’s so important for caregivers to recognize that these emotional breakdowns aren’t a choice; they’re a response to stress. This understanding can really help foster empathy and patience during those tough moments. Research shows that spotting early signs of a meltdown, like increased agitation or withdrawal, can greatly enhance the application of best practices for handling meltdowns in children with autism. For instance, the best practices for handling meltdowns in children with autism include:
Did you know that teaching emotional recognition can actually boost social skills in individuals with autism? This can help decrease the frequency and intensity of meltdowns. Plus, when therapists and parents work together to implement best practices for handling meltdowns in children with autism, the outcomes improve significantly. It highlights how crucial a united approach is in understanding and managing these behaviors. By equipping caregivers with knowledge and strategies through education, they can learn and apply best practices for handling meltdowns in children with autism, providing better support and making informed choices that positively impact their child’s development. This active involvement not only empowers caregivers but also leads to better behavioral outcomes, enhancing family dynamics and reducing stress.
Let’s explore this together! We’re here to help you every step of the way!

Recognizing early signs of a potential breakdown is super important for implementing best practices for handling meltdowns in children with autism. Common triggers, which are essential to understand for implementing best practices for handling meltdowns in children with autism, can include:
As caregivers, it’s crucial to keep an eye out for signs of anxiety, such as increased stimming behaviors, irritability, or social withdrawal, while implementing best practices for handling meltdowns in children with autism. Research shows that many individuals with autism have heightened sensitivity to sensory stimuli, so creating low-arousal environments can really help reduce these triggers.
By keeping a detailed record of situations that lead to outbursts, caregivers can identify best practices for handling meltdowns in children with autism. This proactive approach is one of the best practices for handling meltdowns in children with autism, allowing for adjustments in the individual’s environment and routine to create a more predictable and calming atmosphere. For example, offering visual schedules or giving a heads-up about changes can significantly lower anxiety and the chances of outbursts. Imagine a guardian noticing that their child gets anxious when moving from one activity to another without any warning. By introducing a visual schedule that outlines the day’s activities, the guardian can prepare their little one for upcoming changes, which helps minimize anxiety and avoid meltdowns.
By understanding and addressing these early signs, caregivers can apply best practices for handling meltdowns in children with autism, empowering them to manage challenging situations more effectively. This empowerment is further enhanced through the use of ABA principles, which provide caregivers with the knowledge and skills needed to support their child’s behavioral goals. The patient-focused approach of ABA therapy, combined with active caregiver involvement and effective data collection techniques, has shown to lead to significant improvements in children, making it an essential component of the best practices for handling meltdowns in children with autism and improving overall behavioral outcomes.
Let’s explore this together! We’re here to help you every step of the way!

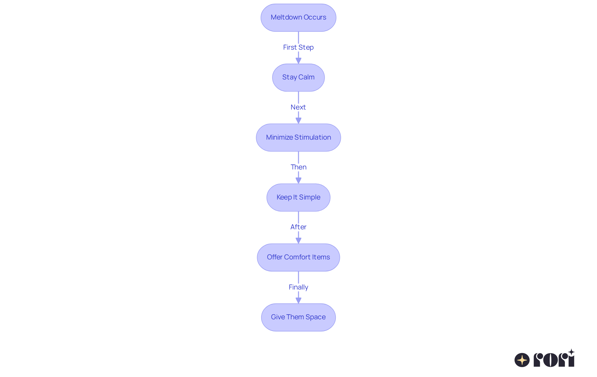
When a meltdown occurs, your top priority is to keep the young one safe while implementing the best practices for handling meltdowns in children with autism and providing a calming presence. Here are some effective techniques to help you navigate these challenging moments:
Stay Calm: Your emotions can really influence the young one. By keeping your cool, you help them feel secure and supported. Studies show that a parent's emotional state can directly affect a child's behavior, so managing your feelings is key during these times.
Minimize Stimulation: If you can, move to a quieter space or reduce sensory input. Dimming the lights or lowering noise levels can help ease overwhelming sensations that might trigger or worsen the meltdown.
Keep It Simple: Use short, simple sentences when you communicate. Overloading them with information can ramp up anxiety and confusion, making it tougher for them to regain control.
Offer Comfort Items: Sensory tools or favorite toys can be great for soothing the young one. These items act as anchors, helping them focus and calm down during distressing moments.
Give Them Space: Allow the young one some physical space to express their emotions without feeling crowded. This respects their need for autonomy and can help them process their feelings more effectively.
These strategies incorporate best practices for handling meltdowns in children with autism, helping to manage the situation while also creating a sense of safety and security for the young individual and fostering a more positive environment during tough times. As parents gain experience with these methods, many share that they feel more confident handling public situations, which can reduce the intensity of outbursts over time. Plus, through caregiver education programs offered by Rori Care, parents can deepen their understanding of ABA principles and strategies. This knowledge leads to informed decision-making and better behavioral outcomes, ultimately enhancing their ability to support their child's behavioral goals and improve overall family dynamics.
Let’s explore this together! We're here to help you every step of the way!

Helping a young one bounce back emotionally after a breakdown is crucial for their healing journey, particularly when utilizing the best practices for handling meltdowns in children with autism. Here are some friendly strategies to consider:
Create a Safe Space: Set up a cozy corner where they can chill out and regroup. This spot should be free from distractions, making it a little haven where they can feel secure and calm.
Maintain Composure: As a caregiver, staying calm during and after a meltdown is key. Your steady presence can help ease their distress and reassure them that they’re safe.
Allow Time: Give them the space they need to calm down without rushing them to talk about what happened. This patience is crucial for their emotional recovery.
Discuss the Event: When they’re ready, gently chat about the incident. This can help them express their feelings and thoughts, which is so important for understanding their emotions.
Reinforce Coping Strategies: Go over some coping techniques they can use next time, like deep breathing or sensory tools such as weighted blankets and noise-canceling headphones. Educating yourself on these strategies can really boost your ability to support them effectively, leading to better outcomes.
Encourage Positive Activities: Get them involved in calming activities they love, like drawing, listening to music, or playing with tactile toys. These fun pursuits can help shift their focus and promote relaxation.
Supporting their recovery not only aids in their emotional healing but also strengthens the bond between you and the young one. It creates a nurturing environment for growth. By embracing these strategies, you’re making informed choices that align with the best practices for handling meltdowns in children with autism, which can positively impact your child’s journey. Let’s explore this together!

Understanding and managing meltdowns in children with autism is so important for creating a supportive environment. When we realize that these moments are involuntary reactions to overwhelming stimuli, not intentional behaviors, it helps us approach them with empathy and patience. By setting up a structured routine and spotting early signs of distress, we can really make a difference for both the child and ourselves.
Let’s talk about some key strategies!
These are all essential. Keeping a calm demeanor, reducing sensory input, and offering comforting items can be lifesavers during those tough times. Plus, after a meltdown, creating safe spaces and encouraging open conversations about feelings can really help in healing and strengthening the bond between caregiver and child.
Ultimately, when we equip ourselves with knowledge and practical strategies, we not only improve our ability to manage meltdowns but also empower ourselves to nurture positive development in our children. Embracing these practices can lead to better behavioral outcomes and a more harmonious family dynamic. By engaging in this journey together, we can turn challenging situations into opportunities for growth and understanding, paving the way for a brighter future for our children with autism. Let’s explore this together!
What is an autism meltdown?
An autism meltdown is an intense, involuntary reaction to overwhelming sensory, emotional, or situational stimuli. It differs from a tantrum, as it occurs when a child is completely overwhelmed and cannot self-regulate.
What behaviors might indicate an autism meltdown?
Behaviors during an autism meltdown can include crying, screaming, physical aggression, or withdrawal. These reactions can occur in various settings, such as home or school.
Are autism meltdowns a choice?
No, autism meltdowns are not a choice; they are a response to stress and overwhelming stimuli.
How can caregivers recognize early signs of a meltdown?
Caregivers can look for early signs of a meltdown, such as increased agitation or withdrawal, which can help in applying best practices for handling these situations.
What are some best practices for handling meltdowns in children with autism?
Best practices include creating a steady routine and establishing a peaceful atmosphere to reduce overwhelming stimuli.
How can teaching emotional recognition benefit individuals with autism?
Teaching emotional recognition can boost social skills in individuals with autism, which may help decrease the frequency and intensity of meltdowns.
Why is collaboration between therapists and parents important in managing meltdowns?
Collaboration between therapists and parents is crucial because it significantly improves the outcomes for managing meltdowns when they work together to implement best practices.
How can education empower caregivers in managing autism meltdowns?
Educating caregivers equips them with knowledge and strategies to support their child effectively, leading to better behavioral outcomes and enhancing family dynamics while reducing stress.