Introduction
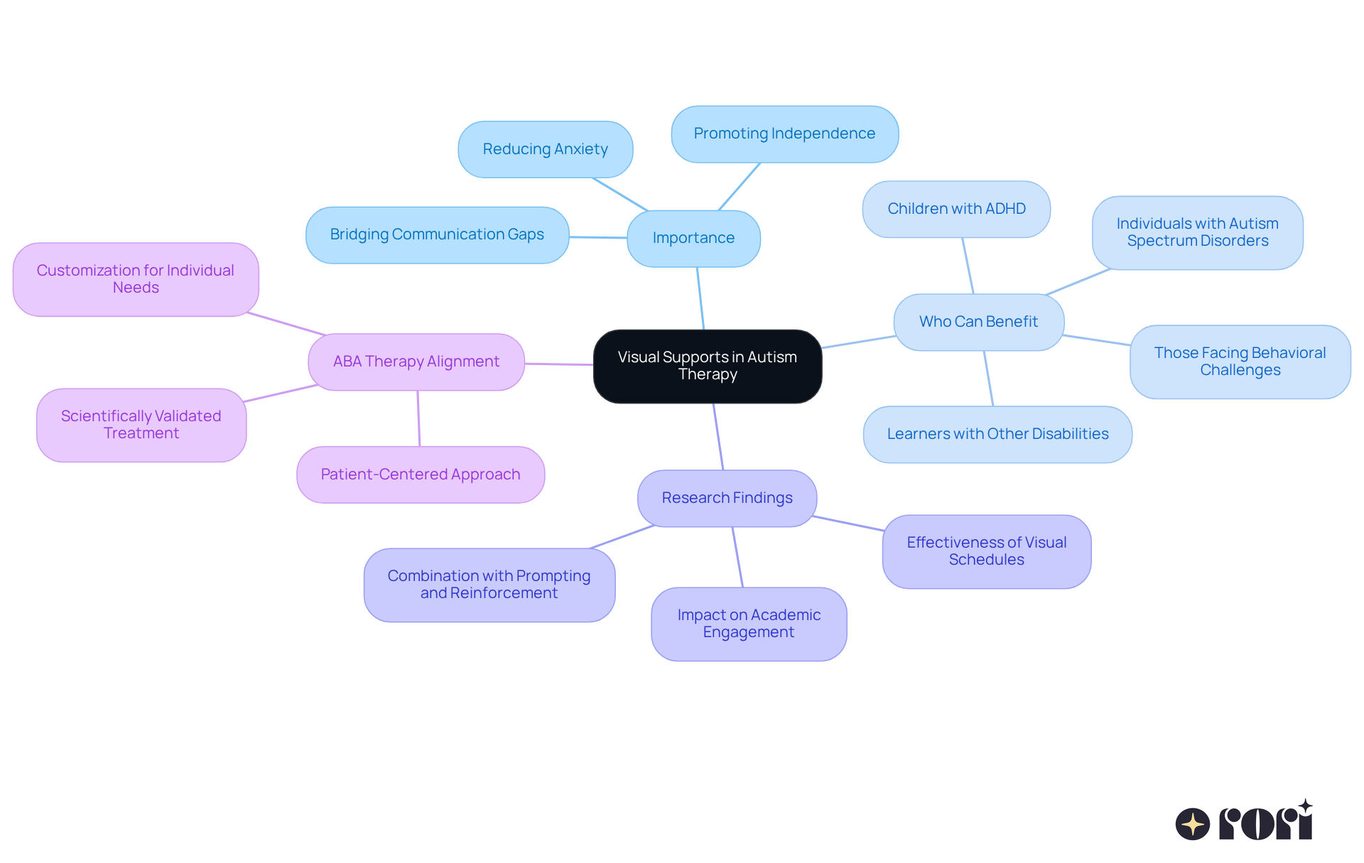
Visual supports have become essential tools in autism therapy, helping to bridge communication gaps and enhance understanding for individuals on the spectrum. By using images, symbols, and structured aids, caregivers and educators can empower children to explore their surroundings with more confidence and independence.
But as the effectiveness of these supports gains recognition, a question often comes up: how can caregivers ensure they’re using these visual aids in ways that truly resonate with each child's unique needs and challenges?
Let’s explore this together! Understanding how to tailor these tools can make a world of difference in a child's journey.
Define Visual Supports and Their Importance in Autism Therapy
Visual aids are such important tools! They use images, symbols, or objects to share information, making it so much easier for individuals with autism to understand. These aids provide clear, concrete representations of abstract ideas, routines, and expectations, helping to bridge those communication gaps. By tapping into the learning strengths often found in autistic children, visual aids can really help them navigate their world, reducing anxiety and .
Who Can Benefit from Visual Supports:
- Children with ADHD
- Those facing
- Learners with other disabilities that benefit from behavioral intervention
Research shows that , can boost and engagement in play activities. Isn’t that amazing? Plus, studies suggest that when these supports are paired with methods like prompting and reinforcement, the improvements in can be even more significant. Experts agree that employing best practices for incorporating is especially helpful for students dealing with communication or , highlighting their vital role in therapeutic settings.
By utilizing in autism therapy, caregivers and educators can help young individuals express themselves more effectively and thrive in their learning environments. This approach aligns beautifully with the principles of , which is tailored for individuals of all ages facing , including those with Autism Spectrum Disorders and ADHD. The patient-centered nature of ABA therapy ensures that interventions are customized to meet each individual’s unique needs, maximizing their potential for growth and skill development.
And here’s something significant: ABA therapy is the only scientifically validated treatment for autism that’s covered by insurance! Remarkably, 90% of individuals show progress when the recommended hours are followed closely with active caregiver participation. Let’s explore this together and see how we can support our children in their journey!

Explore Common Types of Visual Supports Used in Autism Therapy
When it comes to supporting our kids, can be a game changer! Here are some common types that might just make a difference:
- : Think of these as a roadmap for the day! They use pictures or symbols to outline daily routines, helping kids anticipate transitions and know what’s coming next. Research shows that can really boost , making it easier for kids to move independently between activities.
- Social Stories: These are like little narratives that combine images and simple text to explain and the best ways to respond. They’re fantastic for helping kids develop those all-important . By showing clear examples of expected behaviors, social stories can guide young ones through tricky social interactions.
- : Imagine giving kids the power to express their preferences! let them pick from visual options, which not only promotes communication but also helps them make decisions. They can really encourage autonomy and keep kids engaged during activities.
- : These handy tools lay out the sequence of activities in a clear way. They help kids understand what comes next, which can ease anxiety around transitions. Plus, they reinforce the idea of following through with tasks, making it a win-win!
- : These boards offer a fun way to support . They encourage kids to participate in desired actions by visually tracking their progress. It’s a great way to boost motivation and keep kids consistently involved in activities.
The effectiveness of these is supported by extensive research, which underscores their role in enhancing communication, reducing challenging behaviors, and promoting independence, reflecting the best practices for incorporating visual supports in autism therapy. Regularly checking in and updating these resources ensures they meet each child’s evolving needs, ultimately improving their learning and social interactions.
So, let’s explore this together! If you think these tools could help your child, don’t hesitate to reach out for more information or support. We’re here to help you every step of the way!

Highlight the Benefits of Visual Supports for Children with Autism
Visual supports offer a bunch of amazing benefits for children with autism, and let’s dive into them together:
- : Visual cues can really help kids express their needs and understand instructions better. This leads to better interactions! Research shows that using graphic aids is one of the , significantly boosting how often and how well kids with autism communicate. Plus, when caregivers use alongside these resources, it makes a world of difference. They can engage actively, keep things consistent at home, and even track progress along the way.
- : Imagine how comforting it is for kids to have predictability in their daily routines. , helping to ease stress. Families with autism often face higher stress levels, so these tools are crucial. When caregivers apply the effectively, they can create a calming environment that promotes emotional safety and helps reduce their own stress too.
- Improved Learning: Learning can be tough, but visual tools make it easier and more fun! They break down complex concepts, making them more accessible. Studies show that , leading to a smoother learning experience. Caregivers who understand the can really boost learning at home, working hand-in-hand with professionals and keeping track of their child’s progress.
- : Who doesn’t want a little more independence? Visual aids can help kids manage daily tasks on their own, reducing their reliance on verbal cues. This independence is key for building confidence and self-sufficiency. Caregivers can support this by consistently using these aids in different situations while adhering to the and monitoring their effectiveness.
- : and expectations, which can really enhance their interactions with others. When imagery is used in social situations, it often leads to better engagement and skill development. Caregivers trained in ABA techniques can apply to create social opportunities that utilize these resources, boosting their child’s social skills while gathering valuable data to refine their approach.
Let’s explore this together! If you have any thoughts or experiences to share, we’d love to hear from you!

Implement Effective Strategies for Using Visual Supports in Therapy
To effectively implement visual supports in therapy, let’s explore some friendly strategies together:
- Tailor Visuals to Individual Needs: Start by getting to know each child’s preferences and challenges. By conducting , you can apply that truly resonate with their unique communication styles and learning needs. This approach aligns with the that Rori Care formulates based on progress report information, ensuring that every child receives the most .
- Utilize Uniform Graphics Across Environments: Consistency is key! Make sure that graphical aids are used at home, school, and during therapy sessions. This helps strengthen learning and assists kids in grasping expectations in different settings, which reflects the , leading to better behavioral results.
- : It’s important to keep parents and caregivers in the loop about how to effectively use visual tools at home. This collaborative approach represents , as it extends learning beyond therapy sessions and creates a supportive environment for skill development. By empowering caregivers with , they can apply , resulting in improved behavioral outcomes and reduced family stress.
- Consistently assess and modify graphics as part of the , keeping an eye on how well the graphical aids are working and being ready to make adjustments based on the student’s progress and evolving needs. This adaptability is crucial for keeping kids engaged and promoting their independence, which aligns with the , as demonstrated by the ongoing updates made to .
- Incorporate Technology: Don’t forget about the power of technology! Utilizing apps and for incorporating visual supports in autism therapy can simplify the creation and modification of visual aids. This makes them more accessible and engaging for children, enhancing the overall therapeutic experience.
Let’s work together to make therapy a more enjoyable and effective journey for our kids!

Conclusion
Visual supports are truly a game-changer in autism therapy! They offer clear and concrete representations of information, helping individuals with autism better understand their surroundings and communicate effectively. When caregivers and educators weave these visual aids into their practices, it can really enhance the learning experience, ease anxiety, and promote independence among children with autism.
Let’s take a closer look at the different types of visual supports available. You’ve got:
- Visual schedules
- Social stories
- Choice boards
- Token boards
Each one crafted to tackle specific challenges that children with autism might face. These tools not only boost communication and learning but also play a vital role in developing social skills and minimizing behavioral issues. By tailoring visuals to meet individual needs and involving caregivers, we can ensure these supports are effective and truly beneficial in various settings.
The importance of visual supports in autism therapy is immense! They empower children to express themselves, navigate daily routines, and interact with others more confidently. As our understanding of autism grows, embracing these tools and strategies will lead to more effective interventions, enriching the lives of children and their families. So, let’s stay proactive in exploring and implementing visual supports, ensuring that every child gets the personalized support they need to thrive. We’re here to help you every step of the way!
Frequently Asked Questions
What are visual supports and why are they important in autism therapy?
Visual supports are tools that use images, symbols, or objects to convey information, making it easier for individuals with autism to understand concepts, routines, and expectations. They help bridge communication gaps, reduce anxiety, and promote independence by providing clear representations of abstract ideas.
Who can benefit from visual supports?
Individuals with Autism Spectrum Disorders, children with ADHD, those facing behavioral challenges, and learners with other disabilities that benefit from behavioral intervention can all benefit from visual supports.
How do visual schedules impact individuals with autism?
Research indicates that visual schedules can enhance academic-related on-task behaviors and increase engagement in play activities among individuals with autism.
What is the significance of pairing visual supports with other methods?
When visual supports are combined with techniques like prompting and reinforcement, they can lead to even greater improvements in communication skills and overall behavior.
How do visual supports align with Applied Behavior Analysis (ABA) therapy?
Visual supports complement ABA therapy by helping individuals express themselves more effectively and thrive in learning environments. ABA therapy is tailored to meet the unique needs of individuals facing behavioral challenges, including those with Autism Spectrum Disorders and ADHD.
What is the effectiveness of ABA therapy for autism?
ABA therapy is the only scientifically validated treatment for autism that is covered by insurance. Research shows that 90% of individuals make progress when the recommended hours are followed closely with active caregiver participation.
List of Sources
- Define Visual Supports and Their Importance in Autism Therapy
- Quotes About Autism (https://usevisualstrategies.com/quotes-about-autism)
- Inspirational ABA and Autism Quotes - Mrs. Moe's Modifications (https://mrsmoesmodifications.com/inspirational-aba-and-autism-quotes)
- The use of visual schedules to increase academic-related on-task behaviors of individuals with autism: a literature review (https://tandfonline.com/doi/full/10.1080/20473869.2024.2402124)
- The Effectiveness of Visual Supports for Students with Autism Spectrum Disorder - (https://naset.com/publications/autism-spectrum-disorders-series/the-effectiveness-of-visual-supports-for-students-with-autism-spectrum-disorder)
- kidsclubaba.com (https://kidsclubaba.com/autism-quotes)
- Explore Common Types of Visual Supports Used in Autism Therapy
- The Role of Visual Supports in Enhancing Learning for Autism | Advanced Autism Services (https://advancedautism.com/post/the-role-of-visual-supports-in-enhancing-learning-for-autism)
- The use of visual schedules to increase academic-related on-task behaviors of individuals with autism: a literature review (https://tandfonline.com/doi/full/10.1080/20473869.2024.2402124)
- Best Autism Quotes to Raise Awareness and Understanding (https://yellowbusaba.com/post/autism-quotes)
- kidsclubaba.com (https://kidsclubaba.com/autism-quotes)
- Quotes About Autism (https://usevisualstrategies.com/quotes-about-autism)
- Highlight the Benefits of Visual Supports for Children with Autism
- The Role of Visual Supports in Enhancing Learning for Autism | Advanced Autism Services (https://advancedautism.com/post/the-role-of-visual-supports-in-enhancing-learning-for-autism)
- kidsclubaba.com (https://kidsclubaba.com/autism-quotes)
- The use of visual schedules to increase academic-related on-task behaviors of individuals with autism: a literature review (https://tandfonline.com/doi/full/10.1080/20473869.2024.2402124)
- ourmental.health (https://ourmental.health/autism/inspiring-words-and-insights-on-autism-spectrum-disorder)
- Implement Effective Strategies for Using Visual Supports in Therapy
- Visual Supports to Optimize ABA Therapy for Children with Autism (https://striveabaconsultants.com/harnessing-visual-supports-to-optimize-aba-therapy-for-children-with-autism)
- soaringhighaba.com (https://soaringhighaba.com/post/the-role-of-personalized-visual-supports-in-aba-therapy)
- The use of visual schedules to increase academic-related on-task behaviors of individuals with autism: a literature review (https://tandfonline.com/doi/full/10.1080/20473869.2024.2402124)
- Visual Supports to Increase Conversation Engagement for Preschoolers With Autism Spectrum Disorder During Mealtimes: An Initial Investigation - PMC (https://pmc.ncbi.nlm.nih.gov/articles/PMC11527399)
- Quotes About Autism (https://usevisualstrategies.com/quotes-about-autism)