Discrete Trial Training (DTT) offers a structured and systematic approach to teaching children with autism, utilizing a step-by-step process to enhance learning. The technique involves simple, clear instructions, followed by a prompt to elicit the appropriate response, and concludes with immediate feedback or reinforcement, contingent on the child's action. The strength of DTT lies in its repetitive nature, which reinforces learning and helps the child to generalize skills to new situations.
Drawing upon the expertise of seasoned professionals, like a Board-Certified Behavior Analyst with over ten years of experience, we can see the value in utilizing DTT not only in the clinic but also adapted for home use. With evidence-based procedures like DTT, functional behavior assessments, and functional analyses, caregivers can effectively address challenging behaviors. Recent data shows that over one-third of individuals with autism experienced exacerbated behavior issues during the pandemic, underlining the importance of reliable intervention techniques.
Furthermore, incorporating variability in practice design, as seen in other fields such as basketball decision training, can further benefit skill acquisition and memory formation, suggesting that a similar approach in DTT could prove advantageous for children with autism.
(DTT) offers a structured and systematic approach to teaching children with autism, utilizing a step-by-step process to enhance learning. The technique involves simple, clear instructions, followed by a prompt to elicit the appropriate response, and concludes with immediate feedback or reinforcement, contingent on the child's action. The strength of DTT lies in its repetitive nature, which reinforces learning and helps the child to to new situations.
Drawing upon the expertise of seasoned professionals, like a with over ten years of experience, we can see the value in utilizing DTT not only in the clinic but also adapted for home use. With like DTT, , and functional analyses, caregivers can effectively address challenging behaviors. Recent data shows that over one-third of individuals with autism experienced exacerbated behavior issues during the pandemic, underlining the importance of reliable intervention techniques.
Furthermore, incorporating variability in practice design, as seen in other fields such as basketball decision training, can further benefit skill acquisition and memory formation, suggesting that a similar approach in DTT could prove advantageous for children with autism.

is a highly structured instructional technique used in ABA therapy, particularly effective for children with autism. It is built on several foundational principles that contribute to its success. Firstly, DTT involves breaking down complex skills into smaller, more manageable components, facilitating easier learning and retention.
Secondly, it employs a systematic approach to teaching, where each trial or teaching opportunity has a distinct beginning and end, providing clear structure for both the learner and the instructor.
Moreover, DTT incorporates the principle of repetition, where a skill is practiced multiple times, enhancing the child's mastery and fluency of the skill. This repetition is crucial as it aids in between a stimulus and the correct response. Additionally, DTT makes use of , offering rewards or incentives when a child successfully completes a task or behaves appropriately, further encouraging the repetition of the desired behavior.
The effectiveness of and the power of repetition in are echoed in various fields, including athletic training, as seen in the work of coaches like Chris Oliver. His application of variable practice with his daughters and professional athletes underlines the importance of introducing variability to promote adaptability and deeper learning, principles that align with DTT's emphasis on generalizing skills across different contexts.
The current landscape of cognitive-behavioral therapy (CBT) also supports these principles, as noted in recent conferences discussing the translation of data-driven research into practice. Experts like New York state-licensed Board-Certified Behavior Analysts highlight the need for high-quality, coordinated care that hinges on best practices, much like the structured and repetitive nature of DTT.
Research has indicated that despite some design flaws in intervention studies for children with autism, there is a strong push from the autism community to improve the quality and reporting of such research. These efforts aim to ensure that interventions like DTT not only demonstrate effectiveness but also respect the dignity and individuality of those with autism, reinforcing the need for interventions to be and thoughtfully implemented.
In summary, the core principles of DTT—, , repetition, and positive reinforcement—are vital to its success in helping children with autism develop new skills and behaviors. The broader recognition of these principles in other disciplines and ongoing research underscores the value of DTT as a robust educational method.
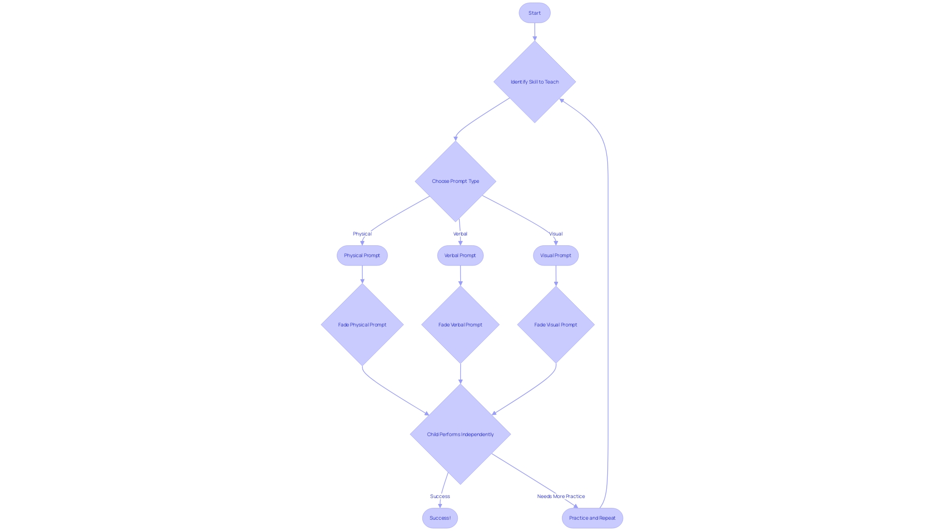
In , employed to guide children towards the correct response to a given instruction or cue. The type of prompt used—be it physical, verbal, or visual—is tailored to the individual child's needs, ensuring they receive the in the learning process. The is a critical component of the technique, where the assistance is gradually reduced, fostering the child's ability to respond independently and confidently.
This methodical reduction not only empowers children with autism to acquire new skills but also supports their in their daily social interactions in school, at home, and during leisure activities. By minimizing reliance on prompts, children can better showcase their unique competencies and contribute positively to their communities, aligning with the principles of fairness and support as highlighted by the esteemed child psychiatrist Dr. David (Dan) R. Offord. The ultimate goal of prompt fading within DTT is to nurture an environment where and participate meaningfully, echoing the societal dedication to making for every child.

(DTT) utilizes a strategic approach to teaching that limits the possibility of errors, thus fostering a more successful and affirmative educational experience for learners. This method, known as , relies on the use of prompts and cues to guide correct responses, which enhances the likelihood of a child's success and reinforces their self-assurance. By reducing the chances for mistakes, children are less likely to encounter frustration, which in turn cultivates an enriching and positive learning atmosphere.
This carefully structured technique is instrumental in helping children with autism to in a .
](https://rori.care/post/10-benefits-of-comprehensive-aba-therapy-for-children-with-autism) (DTT) Process](https://cdn.prod.website-files.com/64f90ca9423e0c9ac0902464/69bc661719d6297217df34db_flowchart-of-discrete-trial-training-dtt-process.jpg.jpeg)
In , reinforcement is a key driver for success, serving as a powerful tool to solidify the link between a specific instruction and the child's . When a child with autism provides the correct answer or desired behavior, immediate and —such as , tokens, or access to a favorite toy—is given. This not only celebrates their achievement but also promotes the recurrence of the correct behavior, embedding it as a natural response in future similar scenarios.
The effectiveness of this technique is akin to the way genuine smiles, which involve involuntary eye muscle activation, can foster positivity and social bonds, as opposed to posed smiles. Similarly, reinforcement in DTT reinforces over superficial ones, ensuring that each step forward is meaningful and genuinely rooted in the child's progress.
](https://rori.care/post/mastering-discrete-trial-training-a-step-by-step-guide) Reinforcement Process](https://cdn.prod.website-files.com/64f90ca9423e0c9ac0902464/69be49739a44f89113076b95_flowchart-of-discrete-trial-training-reinforcement-process.jpg.jpeg)
(DTT) is a strategic approach within that is tailored to support the cognitive and behavioral development of children with autism. It operates on the principle of collecting detailed data during each learning trial to meticulously monitor a child's progress. Therapists record various parameters, such as the accuracy of the child's responses, the level of assistance provided, and the types of reinforcement deployed to encourage positive behavior.
This information is crucial as it is meticulously reviewed to discern the effectiveness of the interventions, refine techniques, and guide the evolution of the child's .
As underscored by the critical insights from child psychiatrists like Dr. David (Dan) R. Offord, ensuring equitable opportunities for growth and participation in key life domains is vital for the mental health and overall well-being of children, particularly those with disabilities. The commitment to a "fair race" ethos aligns with the ethos behind DTT's , which seeks to create a supportive learning environment that acknowledges the unique needs and strengths of each child with autism.
It is essential to remember that the quality and integrity of research on interventions, such as DTT, significantly influence their perceived effectiveness and adoption in clinical practice. The shift towards in autism research reflects a broader determination to provide robust and reliable evidence for the benefits of therapies. This evolution in study approaches is a response to the advocacy by individuals with autism and their allies who demand that research not only respect their experiences but also rigorously evaluate the impact of interventions.
Considering that a significant proportion of children with ASD also contend with intellectual disabilities and emotional and behavioral challenges, interventions like DTT can be instrumental in ensuring their meaningful inclusion in everyday social and educational settings. Moreover, coupled with timely intervention, as advocated by organizations like The Autism Community in Action (TACA), is crucial in maximizing the potential benefits of therapies like DTT. By addressing the needs of autistic children with tailored, evidence-based approaches, we move closer to making the developmental race a fair one for every child.

(DTT) is an used within to enhance the learning outcomes for children with autism. The implementation of DTT requires a meticulous approach that incorporates a sequence of steps to ensure that it is delivered effectively and efficiently. This method is particularly beneficial in addressing the of autistic children, some of whom may also have , putting them at high risk of social exclusion.
DTT is structured to provide clear and consistent teaching moments for each individual skill, broken down into manageable components. This structured environment is crucial for children with autism, who may face challenges in social communication and may exhibit repetitive behaviors or have specific sensory sensitivities. The goal of DTT is not only to teach specific skills but also to foster an engaged and peaceful participation in key life domains such as school and community activities.
To achieve this, clinicians are guided by the to choose interventions that are most effective, as determined by . These studies are essential in understanding the effectiveness of DTT and ensuring high-quality, coordinated care. In fact, over the past decade, there have been significant advancements in the quality of intervention research, guided by critical evaluations and contributions from both researchers and those with autism.
Furthermore, the utilization of technology solutions has been instrumental in enhancing the delivery of DTT. These solutions have been developed to ensure best practices and streamline the review processes, ultimately facilitating a coordinated approach to care. This not only benefits providers and health plans but also ensures that children with autism receive the most effective support tailored to their unique needs.
As such, the careful implementation of DTT, supported by current research and technological advancements, can make a profound impact on the mental health and well-being of children with autism, aligning with society's goal of equity and fair opportunity for all children.

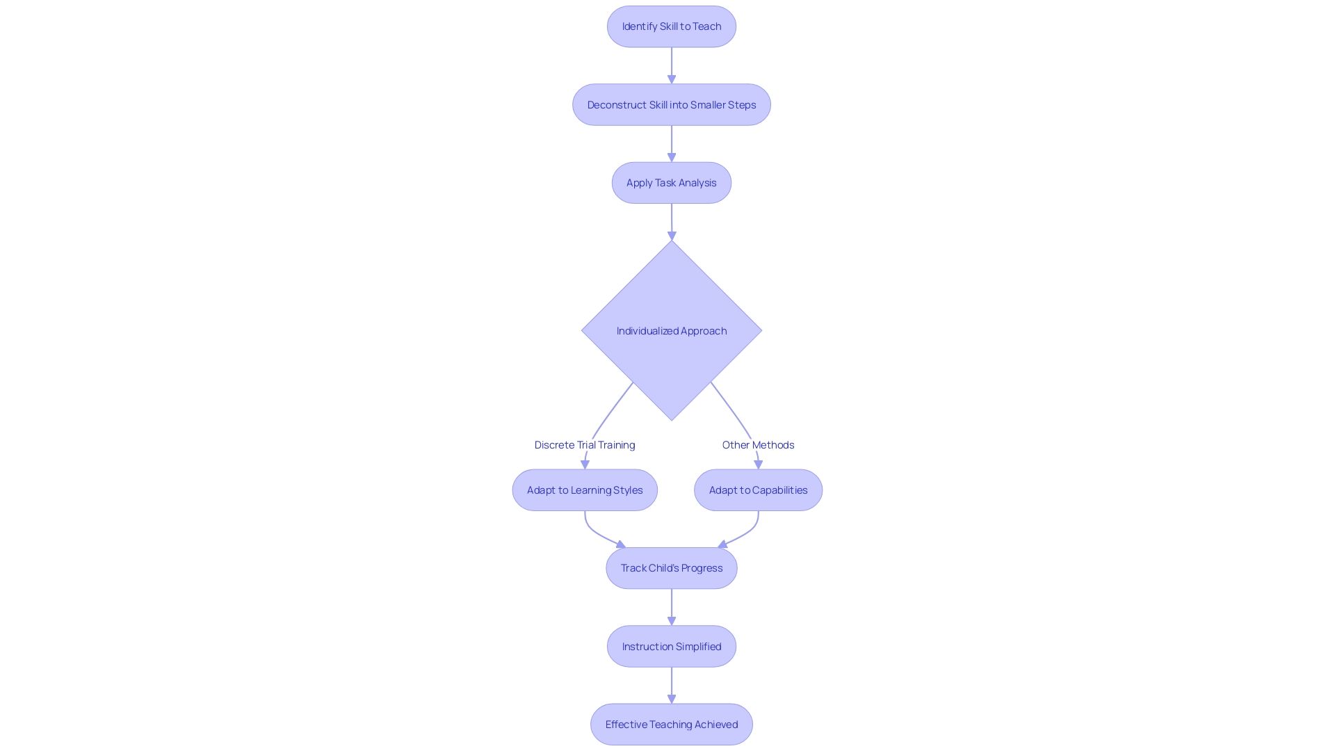
The initiation of (DTT) is predicated on a , meticulously crafted to discern the child's innate abilities, areas requiring development, and specific competencies to be honed. This pivotal evaluation not only ascertains the most suitable juncture to commence the program but also tailors it to the child's distinctive requisites. Drawing parallels from a recent innovation in the field, the CAMHS NDC pathway's OVAAT study introduced an online during the lockdown—an illustrative example of such .
This tool, which remains under continual refinement, extends beyond the scope of traditional assessments by delving into the child's internal experience and perspective. The OVAAT study, running from November 2023 to February 2024, exemplifies the ongoing efforts to enhance diagnostic precision and, by extension, the like DTT.
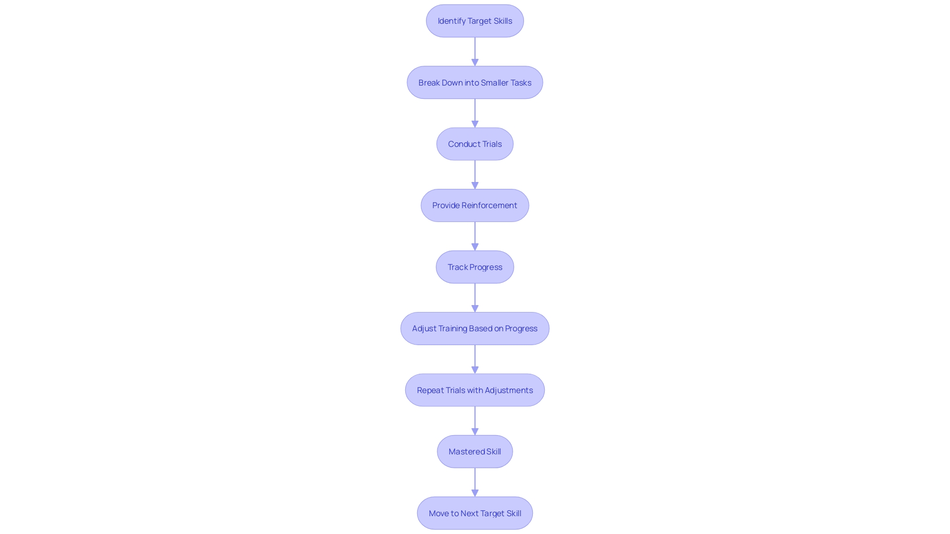
Identifying target skills for a child is just the beginning. To effectively teach these abilities, each skill is meticulously deconstructed into smaller, manageable actions through . This technique not only simplifies but also sets a clear sequence of steps, simplifying instruction and progress tracking for therapists and children alike.
It mirrors the precision and structure found in that streamline care and ensure coordinated, . This systematic breakdown is essential in a field where the spectrum of abilities and challenges is vast and where interventions must be tailored to each child's unique needs, as underscored by recent shifts in understanding autism's diverse presentations. With the prevalence of autism increasing, it is more critical than ever to apply nuanced and like , which can adapt to the varied learning styles and capabilities of children on the autism spectrum.

(DTT) is most effective in a setting that is both , designed specifically to enhance learning for children with autism. By creating an environment that minimizes distractions and organizes materials effectively, children can concentrate fully on the task at hand. Establishing is also essential, as it contributes to a sense of security and reduces potential anxiety.
To achieve this, attention is given to the of the child. For instance, adapting the environment to accommodate the unique sensory tolerances of each child can significantly impact their learning experience. In some cases, innovative solutions such as Augmented Reality (AR) applications have been developed to transform tactile feedback into visual and auditory signals, catering to the autistic community's heightened sensitivity to touch, while leveraging their relative comfort with visual and sound stimuli.
The importance of this tailored environment extends beyond learning; it is a matter of equity and mental health, ensuring that every child, including those with disabilities, can participate fully and fairly in all aspects of life. As highlighted by Dr. David (Dan) R. Offord, a child psychiatrist, creating a 'fair race' for children involves recognizing their needs and assets, reducing stress, and providing caregivers with the necessary resources to support their development. This approach aligns with recent research emphasizing the need for high-quality, that respect the individuality of people with autism and actively involve community members' perspectives on intervention goals and outcomes.

is a highly structured approach that breaks down complex skills into smaller, manageable steps, enhancing the learning experience for children with autism. Each DTT session involves a series of trials where a specific instruction or cue is presented to the child. The child's response is then observed and immediately followed by appropriate reinforcement.
This reinforcement is a crucial element, as it helps to solidify the learned behavior, making the learning process more effective and rewarding for the child.
Incorporating the wisdom of Dr. David (Dan) R. Offord, who emphasized the importance of fair and supportive participation for all children, including those with disabilities, in educational and therapeutic settings. By providing children with autism the same opportunities to learn and grow, DTT contributes to their . It acknowledges the unique strengths and challenges that these children bring to their communities, addressing their needs in a manner that reduces stress and promotes inclusivity.
Recent shifts in study approaches in autism research, such as the transition from quasi-experimental studies to randomized controlled trials, highlight the ongoing efforts to . These efforts ensure that the techniques used are based on the most credible evidence, thereby providing better support for children and their caregivers. The objective is to enable meaningful participation of autistic children in all aspects of life, from school to social settings, by and sensitivities.
aligns with Merrill's Principles of Instruction, emphasizing real-world relevance and the connection with prior knowledge. It offers children with autism a structured environment where learning can occur in a consistent, predictable manner. By engaging them in problem-solving that reflects realistic situations, DTT helps in the acquisition of skills that are crucial for their development and integration into society.
The principle of variability, as highlighted by experiences in basketball decision training, is also pertinent to DTT. By varying the conditions of tasks during DTT sessions, children can learn to generalize skills across different settings and scenarios, enhancing their adaptability and learning retention.
In summary, DTT's brief and focused trials are designed to create an effective learning environment that takes into account the individual needs of children with autism. By offering repeated opportunities for practice and reinforcement, DTT not only teaches specific skills but also fosters a broader sense of participation and mental health in alignment with societal goals of equity and support.

The meticulous process of is a linchpin in , a teaching methodology underpinning for . Therapists meticulously chart the child's responses, the level of assistance required, and the used, creating a detailed map of the child's progress. This data is vital; it not only tracks advancements but also , informing tailored adjustments to the therapy.
Such attentiveness ensures that each child's program is finely tuned to their unique developmental journey, facilitating their meaningful engagement in educational and social settings.
Reflecting on the importance of equitable and supportive environments, as advocated by the late Dr. David (Dan) R. Offord, these are crucial for children with autism, particularly those navigating additional emotional and behavioral challenges. By systematically analyzing intervention impacts through detailed data recording, ABA therapists contribute to a fairer 'race' for these children, addressing their specific needs, harnessing their strengths, and reducing stressors, thereby fostering their mental health and overall well-being.

At the heart of (DTT) lies the principle of , an approach that not only encourages the in children with autism but also fosters a supportive and engaging . This strategy is all about immediate and gratifying following , thereby increasing the likelihood of such behaviors being repeated. The reinforcements are diverse and tailored to individual preferences; they could be words of affirmation, tokens that can be exchanged for rewards, the opportunity to partake in a favored activity, or even small, tangible gifts.
By integrating within DTT, children are more inclined to participate and learn, and their newly acquired skills are reinforced and solidified, leading to a more harmonious and effective educational experience.
is an that enhances learning in children with autism by deconstructing into simpler, more digestible components. Through this approach, each skill is taught in a step-by-step manner, allowing for focused learning and mastery before advancing. The process not only fosters a sense of achievement but also guards against the child feeling overwhelmed.
This incremental strategy is deeply rooted in the principles of and aligns with , emphasizing the significance of breaking skills down to their most basic parts to ensure real-world application and relevance. Recent shifts in autism intervention research underscore the importance of such . Rigorous studies, including randomized controlled trials, have highlighted the necessity for interventions like DTT that are methodical and precise.
By sticking to these standards, DTT helps build a robust foundation of skills in children with autism, setting the stage for more complex learning and ultimately improving their daily functioning and quality of life.

For a child with autism, the is a key factor in the effectiveness of . It's essential to consider the unique needs of each child, such as , to create a . For example, some children may find certain textures or sounds distressing, which can be a barrier to learning.
By tailoring the environment to minimize such stressors, children can focus better on the task at hand.
A practical approach to this customization could be inspired by the development of an Augmented Reality (AR) application designed to help dental patients with autism. This app transforms tactile sensations into visual and auditory cues, catering to the autistic community's preference for these types of stimuli. Similarly, creating a that aligns with a child's sensory preferences can significantly enhance their .
Moreover, initiatives like Emirates and Dubai International Airport's program for neurodivergent passengers show the importance of familiarization. They provide rehearsal flying experiences for children to practice navigating the airport and aircraft. This concept of familiarity can be applied to the by gradually introducing new elements and ensuring the child is comfortable and prepared for each session.
Incorporating these strategies into the for children undergoing DTT not only supports their mental health and social participation but also aligns with equitable practices that recognize and address the unmet needs of children with disabilities. By reducing stress and leveraging the strengths and preferences of each child, parents and educators can foster a fair and effective learning race for every child.

Creating an optimal learning environment for children undergoing is vital. This involves crafting a setting that , thus allowing the child to remain focused and attentive. Such an environment is characterized by a reduction of ambient noise, the elimination of non-essential objects, and the establishment of an organized visual space.
Supporting this approach, research demonstrates the importance of adjusting sensory stimuli for individuals with autism. A case study highlights an designed to transform tactile sensations into visual and auditory signals for dental patients with autism, addressing their tactile sensitivity and preference for visual and sound stimuli. This innovation underscores the significance of tailoring and focus of individuals with autism.
Moreover, the emphasizes the role of coordinated efforts to support the autism community, which includes creating environments conducive to learning and growth. Similarly, the AT-Newswire by Top Tech Tidbits, which serves neurodivergent individuals, points to the need for accessible and well-curated environments in their dissemination of information.
In terms of the effectiveness of interventions like DTT, a survey found that increased during the pandemic for more than one-third of the participants. This underscores the need for well-designed interventions in controlled environments. , such as the Interview Informed Synthesized Functional Analysis (IISCA), are evidence-based methods used to understand and address problem behaviors, reinforcing the importance of a structured approach to intervention.
These insights align with the philosophy expressed by Dr. David (Dan) R. Offord, a notable child psychiatrist who advocated for equitable participation of children with disabilities in all facets of life. By reducing environmental stressors and distractions, caregivers and educators can support children with autism in their development and ensure their meaningful participation in educational settings.

is a cornerstone of skill development and behavior improvement in children with autism, and establishing clear routines and expectations is paramount for its success. As underscored by Dr. David (Dan) R. Offord's notion of fairness in the 'race' of life, children with disabilities, including autism, should have equitable opportunities for participation in their communities. This is achieved by recognizing their needs, assets, and by reducing stressors, which is also instrumental in maintaining their .
Creating a through fosters a stable learning atmosphere. Reflecting on daily classroom activities, simple routines can be established from the moment students enter the classroom to their exit, which can streamline processes and reduce wasted time, allowing students to engage without unnecessary distractions. These routines are not merely beneficial for orderliness, but they crucially support the child's understanding of what is expected, which in turn, can minimize anxiety and enhance focus on learning objectives.
The impact of extends beyond classroom management; they critically support the active engagement of autistic children in social participation. With autism often characterized by rigid behaviors and sensory sensitivities, predictability becomes a tool for inclusion and mental well-being, as well as for supporting the child's developmental trajectory.
Recent research has emphasized the importance of like DTT, highlighting the need for careful evaluation of their effectiveness and potential for harm. The design and consistency of these interventions are crucial, as they are linked to the fundamental respect and support for individuals with autism. As we move forward, it is essential to ensure that these interventions are not only effective but also respectful and inclusive, allowing children with autism to participate meaningfully in their communities.

Incorporating into learning and daily routines can be transformative for children, especially those with autism. are more than just tools; they provide a way to convey information clearly and consistently, fostering independence and comprehension. As Dr. David (Dan) R. Offord once emphasized, ensuring that every child has the means to participate fully in their educational and social environments is essential for mental health and equity.
Visual aids are particularly beneficial for autistic children, who may find abstract concepts challenging but respond well to . Studies have shown that can significantly for these children, allowing them to navigate their day with greater ease and confidence. By using visual elements like images, diagrams, and charts, we can create a that is not only accessible but also engaging.
This is especially important in light of recent research, which indicates that visual engagement plays a crucial role in the of children with autism. With the right resources and strategies in place, we can make 'the race' fair for all children, providing them with the support they need to thrive in all areas of life.

is a versatile teaching strategy that can be employed to enhance a variety of skills in children. By breaking down complex abilities into smaller, manageable components, DTT allows for focused learning and mastery of each part before moving on to the next. For instance, in the realm of text analysis, children can be taught to recognize and understand patterns in written material.
This foundational skill can later be expanded to include , such as the , allowing learners to explore linguistic trends over time in a vast corpus of texts.
Similarly, the field of is another domain where . Children can learn the basics of crafting a narrative, which can then be advanced to creating interactive, branching stories with tools like Twine. This enables them to not only tell their stories but also engage with technology to bring their narratives to life in the digital space.
Moreover, in digital annotation, which involves closely reading and commenting on digital texts, a necessary skill for academic success in various subjects. Additionally, DTT can be applied to teach mapping and data visualization. Students can learn to interpret and create visual representations of data, a critical skill in our increasingly data-driven world.
Each of these domains demonstrates the breadth of and its potential to foster a diverse skill set that prepares children for academic challenges and the ever-evolving technological landscape. As research continues to highlight the importance of early interventions in child mental health and education, methods such as DTT can play a significant role in supporting children's learning and well-being.

(DTT) is a powerful tool for enhancing the of children, including those with complex communication needs. By breaking down language learning into manageable pieces, DTT allows for the targeted development of vital communication skills. Children can learn to comprehend and follow instructions, identify and label objects, respond to inquiries, and participate in conversations through this approach.
The efficacy of DTT is underscored by research indicating that is the bedrock of cognitive and social development, as well as reading comprehension. Furthermore, studies have shown that the quantity of language children are exposed to is a pivotal factor in their , surpassing socioeconomic status or multilingualism.
Recent advances in the field of (AAC) have also highlighted the importance of implementing support systems for children with developmental disabilities. Educators and speech-language pathologists (SLPs) are increasingly equipped with evidence-based strategies to promote effective communication, underscoring the role of (BCTs) as 'active ingredients' in altering behavioral processes.
Moreover, research has dispelled common misconceptions about bilingualism, revealing that bilingual children do not suffer from communication deficits relative to their monolingual peers. Instead, bilingualism has been associated with a host of academic, social, emotional, and cognitive advantages. This is a significant consideration in the context of DTT, which can be adapted to .
is recognized for its effectiveness in imparting key academic skills to children with autism. By subdividing complex concepts like letter recognition, reading comprehension, math principles, and problem-solving into manageable steps, . This ensures that each component is mastered before moving on to more intricate aspects, allowing for a cumulative progression of learning.
Educational research underscores the value of such structured learning environments for children with neurodisabilities, a group that includes those with . According to studies, these children constitute 3.8% of the primary school population in England and face significant challenges in traditional educational settings due to their complex health needs. and improving their outcomes.
DTT's efficacy is further reinforced by the principles of , which emphasize the importance of clear, step-by-step teaching, frequent questioning, and immediate feedback. This aligns with the research findings that both content knowledge (CK) and pedagogical content knowledge (PCK) are vital for enhancing student learning, especially in mathematics. By targeting these knowledge components, .
Moreover, recent shifts in autism research from quasi-experimental studies to randomized-controlled trials have strengthened the evidence base for interventions like DTT. These rigorous studies provide updated insights, helping clinicians select the most effective teaching methods for their students with autism.

(DTT) serves as an essential tool in fostering self-sufficiency by teaching children vital . For instance, it can help children learn routines for toileting, dressing, grooming, and managing meals, which not only bolsters their independence but also their capability to navigate everyday life with confidence. The effectiveness of DTT extends to preparing adolescents, like 17-year-old Lil, for real-world environments where they can contribute to the community while learning valuable skills, such as those provided by Friends of St James Park's community-based initiatives.
The allows for a step-by-step approach to learning, which can significantly reduce the stress and uncertainty associated with transitioning to new settings—a factor that is especially beneficial for facing the challenge of adapting to unfamiliar routines and expectations.
Recent research highlights the that promote . Dr. David (Dan) R. Offord's profound observation that 'the race must be fair' for children with disabilities underscores the need for equitable opportunities in education and . Interventions that provide such opportunities can alleviate chronic stress and contribute to the well-being of these children and their families.
Furthermore, compassionate mind training implemented in schools has shown promise in improving prosocial behaviors and overall mental health among students, reinforcing the value of structured, supportive programs in the educational setting for children with autism. These programs are particularly critical for autistic children who experience co-occurring emotional and behavioral challenges and are at a higher risk of social exclusion. By addressing these needs, DTT not only aids in personal development but also ensures that every child has a fair chance to thrive in all life's domains.

(DTT) is adept at fostering vital in children with autism. This targets incremental to enhance interactions and foster relationships. For instance, DTT is effective in teaching children how to take turns, share, establish eye contact, and engage in conversations.
Moreover, it facilitates the understanding and interpretation of social cues, which are often challenging for children with autism. The significance of , such as DTT, is underscored by research from the University of Geneva, which revealed unique attentional preferences in autistic children that deviate from typical developmental trajectories. By enhancing social attention through methods like DTT, we can guide autistic children towards developmental paths more closely aligned with their peers.
Additionally, studies indicate that autistic individuals, including adults, experience benefits from learning in social contexts, suggesting the lifelong value of interventions that bolster social cognition and interaction. Furthermore, an innovative approach known as has shown promise in improving prosocial behaviors and mental health in school settings, aligning with the principles of DTT in nurturing social and emotional skills. These findings support the premise that both children and adults on the autism spectrum can thrive through targeted social skill development, emphasizing the critical role of structured interventions like DTT in their educational journey.
is an established method for teaching children with autism, yet it faces scrutiny regarding its research methodology and outcomes. Concerns have been raised about the potential for biases in study designs, which could overstate the effectiveness of interventions. This issue is underscored by the need for , ensuring that the goals and outcomes of DTT align with the values and expectations of the community.
Furthermore, the design of is critical, as they must reflect significant and enduring improvements in the participants' lives. Monitoring and transparent reporting of adverse events are essential for understanding any negative consequences that may arise during or after DTT. Additionally, conflicts of interest among researchers could influence study results, necessitating vigilance to maintain .
Recent shifts towards in autism research aim to provide more reliable evidence for interventions like DTT. This move is part of a broader trend towards , which promotes the early sharing of scientific knowledge to enhance the robustness of research findings. By embracing open science principles, the research community can foster international collaborations, as seen during the rapid development of COVID-19 vaccines, benefiting practitioners, families, and individuals with autism alike.
Addressing these challenges is not just a matter of academic concern; it is about equity and mental health for children and youth with disabilities. As emphasized by the late Dr. David (Dan) R. Offord, in all aspects of life is a fundamental right. To make the 'race' fair for all children, it is crucial to recognize their unique needs and strengths, alleviate chronic stress, and ensure that caregivers have the necessary resources to support healthy development and family well-being.
Implementing within is crucial for helping children apply their new skills across various settings beyond the therapy environment. Pediatric occupational therapist Kara, from Florida, emphasizes the importance of , especially those with autism, by encouraging activities that they can initiate and perform on their own. Inspired by her own upbringing, Kara integrates independence therapy into her practice, aiming to afford children the for their development and mental health.
Research underscores the significance of , like DTT, that often face scrutiny due to methodological weaknesses. Addressing these concerns, professionals in the field advocate for more robust research designs that accurately reflect the interventions' effectiveness and safety. By incorporating diverse teaching scenarios and stakeholders into the therapy, the likelihood of a child utilizing their skills in different contexts is heightened.
Innovative approaches are being explored in various domains, such as the development of a low-cost MRI by Dr. Efrain Torres, aiming to democratize access to crucial medical care for children. This spirit of advancement is echoed in the field of autism therapy, where varying environments and conditions during practice—what's known as variable practice—are leveraged to bolster . This methodology resonates with Chris Oliver's experience in coaching basketball, where adapting to a range of situations enhances performance.
Ultimately, the goal is to ensure that children with autism can engage meaningfully in the diverse domains of their lives, as envisioned by child psychiatrist . By cultivating a comprehensive approach to DTT that includes generalization, caregivers and therapists can make strides toward creating equitable opportunities for children to thrive in all facets of their everyday experiences.
To foster a child's enthusiasm during , it is crucial to diversify reinforcers and align them with the child's individual preferences, akin to crafting a bespoke menu for a dinner party that satisfies unique tastes and dietary needs. Similarly, understanding the distinct motivations of each child allows for the integration of , ensuring a more engaging and tailored learning experience. This approach is not only recommended by educational psychology research, which underscores the importance of autonomy, competence, and relatedness in motivating individuals, but also is reflected in the success of like the Interview Informed Synthesized Functional Analysis (IISCA).
By employing these strategies, one can effectively maintain the child's motivation throughout the learning process.

While is known for its structured and rigorous nature, demanding consistent one-on-one sessions and meticulous data recording, it's the tangible progress in children's that makes it a valuable asset in . As with any intensive educational method, DTT requires a considerable allocation of time and resources, which can be daunting for both families and educators. Yet, the effectiveness of DTT in fostering new skills is evident, echoing the experiences of organizations such as , which has evolved its training techniques to meet increasing demands, and the nursing apprenticeship programs in North Carolina, addressing health care needs.
Such initiatives demonstrate the significance of adopting adaptable and scalable training models to enhance the capabilities of individuals in various fields. Moreover, insights from the field of neurofeedback underscore the importance of precise and , much like DTT, to achieve the desired outcomes in skill acquisition and behavior improvement. The application of DTT in aligns with Merrill's Principles of Instruction, emphasizing the real-world relevance of learning and its connection to previous knowledge, ensuring that each trial contributes to the child's cognitive, behavioral, and neurological development.
This is supported by extensive research and Randomized Controlled Trials (RCTs), which have repeatedly highlighted the importance of targeted and in education and therapy. The dedication to such detailed and specialized training methods is a testament to the commitment to not only meet the immediate educational needs but also to pave the way for a more self-sufficient and empowered future for children with autism.

A concern that has emerged within the framework of is the possible . This is particularly significant because an might impede a child's ability to across various situations. By integrating a careful strategy to , children can be encouraged to respond on their own, and ensuring the transferability of their skills.
The key is to maintain a balance where prompts are available as necessary supports, but do not become a crutch that the child relies on indefinitely. Ensuring that this balance is achieved is vital for the for children with autism.

serves as a vital component in a tailored intervention strategy for individuals with autism, allowing for the integration of various techniques. This amalgamation of methods caters to the unique needs of each child, fostering an atmosphere of well-supported participation across school, home, and leisure activities, as emphasized by . The integration of DTT with other ABA techniques aligns with recent guidelines established by the , ensuring and respect for individuals with autism.
By employing diverse techniques, we aim to reduce stressors and address the unmet needs of children, particularly those with , thereby promoting equity and mental health. As we tailor these comprehensive programs, we consider the whole-person health, coordinating care across and providing support that recognizes the assets and potential of each child within their community.

is a powerful component of , focusing on the practical application of skills within the child's everyday surroundings. Rather than traditional, structured learning environments, NET is woven into the fabric of daily routines at home or community settings, creating a seamless learning experience. This method allows children to , making the transition of behaviors from the therapy setting to the real world more fluid and effective.
It emphasizes the importance of a , as highlighted by Dr. David (Dan) R. Offord's perspective on for all children, including those with disabilities. NET aligns with the of immersive, nature-based learning, as demonstrated by collaborations between organizations like the Children & Nature Network. The goal is to foster an environment where children, particularly those with autism, can thrive by engaging in and learning within the context of their own lives.
transforms everyday moments into rich . By harnessing a child's natural curiosities and motivations, instructors can embed valuable lessons within activities that the child is already drawn to. This method is not about creating artificial teaching scenarios; instead, it's about being , guiding them through learning experiences that are both .
This approach aligns with recent , such as those implemented in primary schools in Türkiye, which emphasize that enhances the educational process. It also reflects the findings of a study at Columbia University, where students from diverse backgrounds stayed after school to engage with math through methods that sparked their intrinsic interest, demonstrating that when learning is connected to personal relevance, it resonates more deeply with students.
(PRT) is an intervention that nurtures important developmental areas in children, particularly those with autism. By focusing on key aspects such as motivation, self-initiation in social contexts, and , PRT goes beyond teaching specific skills. It encourages children to apply what they learn across various settings and situations.
This approach aligns with the , which evaluates the success of interventions not just by their immediate effects but through a spectrum of factors including acceptability, adoption, and sustainability, among others. By emphasizing natural motivations and rewards, PRT leverages to promote engagement and learning, making it a fitting addition to aimed at enhancing children's adaptability and self-regulation. The approach's flexible nature suggests its potential for broad application, contributing to the overarching goal of enriching children's , as highlighted in initiatives like the Academias Gulbenkian do Conhecimento.

Narratives known as are designed to help individuals with understand social cues, expected behaviors, and the nuances of social interactions. When combined with , become a powerful tool to enhance and foster a deeper comprehension of social dynamics. For example, the case of Lil, a 17-year-old transitioning from a special school to new community-based opportunities, illustrates the critical role of .
The uncertainty and unfamiliarity surrounding transitions can be especially daunting for autistic individuals, making the integration of social stories with DTT a valuable strategy for easing these challenges.
Supporting the social participation of children with disabilities, as emphasized by Dr. David (Dan) R. Offord, is crucial for their mental health and for creating equitable opportunities. Autistic children, particularly those with additional emotional and behavioral problems, are at a heightened risk of social exclusion. Therefore, interventions that empower them to engage meaningfully in social settings are essential.
In the context of , it's been noted that many studies have design flaws that obscure the understanding of their impact. This highlights the importance of well-designed , particularly for those with . Moreover, real-world applications, such as The Arc's culinary arts program, demonstrate the practical benefits of such interventions, preparing individuals with developmental disabilities for the workforce through hands-on experience.
In evaluating the effectiveness of social stories and DTT, it is critical to consider the quality of research and the respect for individuals with autism. With the potential of to aid in the early diagnosis of autism, the integration of technology in intervention strategies may also enhance the efficacy of social stories and DTT, paving the way for more nuanced and supportive learning environments.

The advancement of has led to significant improvements in , a method pivotal in autism intervention. These advancements are reflected in the integration of innovative procedures and state-of-the-art technology to enhance the effectiveness of DTT. The (IISCA) procedure is one such innovation.
Developed by Hanley et al., IISCA diverges from traditional functional analyses by assessing multiple reinforcers within the same session, providing a more comprehensive understanding of an individual's behavior.
Moreover, technological strides have been made in the realm of . Research highlighted in JAMA Network Open showcases the development of automated devices to predict diagnostic assessments. These devices track children's eye movements while they watch social interactions, collecting data to be analyzed against age-matched peers.
Such technology not only aids in early autism detection but also has the potential to inform and refine DTT approaches by identifying nuanced social engagement patterns in children with autism.
In addition to procedural and technological innovations, there is a push towards creating . These solutions aim to for healthcare providers and plans, ensuring that best practices are consistently applied in treatment settings.
The field also benefits from comprehensive reviews of , such as the analysis of concurrent-chains arrangements in behavior change interventions. These arrangements allow for the evaluation of preferences for different interventions, enhancing the personalization of DTT programs.
As DTT continues to evolve, these innovations underscore the commitment to enhancing therapy outcomes, tailoring interventions to individual needs, and utilizing technology for improved care coordination and early intervention strategies.
The integration of is transforming how children with autism engage with learning. Interactive applications and immersive experiences through virtual and augmented reality are not just novel tools; they represent an evolution in educational methods. These technologies captivate children's attention and create a dynamic learning environment, making education both accessible and stimulating.
Reflecting on the ProFuturo initiative, which has reached millions, we see the potential of technology to scale . By placing teachers at the forefront and encouraging classroom interaction, ProFuturo has enhanced the learning experience for countless children. Similarly, a in Angola illustrates how technology-centric education, when tailored to student needs and teacher-driven, can motivate educators and elevate classroom dynamics.
With evidence showing that a mere provision of computers does not equate to improved academic performance, it is clear that the hinges on its thoughtful application. Programs that center on improving instruction, like those employing , are proving effective. These approaches offer structured guides and ongoing feedback, essential for fostering a conducive learning environment.
Indeed, as we look at the century-long journey of technologies like EEG, which have greatly expanded our understanding of neurological disorders, we can appreciate the potential for technology to revolutionize education for children with autism further. across various technologies, making learning experiences more inclusive and impactful. As research underscores the importance of content-specific knowledge and pedagogical skills in mathematics education, we can extrapolate the value of these findings to autism education, where a blend of content mastery and innovative teaching methods, powered by technology, can significantly improve learning outcomes.
leverages the precision of to customize educational experiences, particularly for children with autism. Ai's capacity to analyze detailed data enables educators to monitor progress and adjust teaching strategies dynamically. This ensures that learning is tailored to meet each child's unique needs.
Such personalization has shown promising results in enhancing and expediting the acquisition of skills.
In the realm of special education, the concept of , where students with disabilities access the standard curriculum alongside their peers, is gaining traction. This approach is informed by research and development in , which advocates for educational environments that accommodate a variety of learning styles and abilities.
Pioneering studies, such as those by Carnegie Learning and CAST, have utilized like Chat GPT to modify word problems in the Mathia curriculum, aiming to minimize reading difficulties. These modifications help students better grasp the semantic and conceptual aspects of mathematical problems. The success of this approach is evident from rapid randomized control trials involving over 116,000 students, which have shown improvements in student performance, including for those with disabilities.
The integration of AI in education aligns with global initiatives to enhance learning through technology. Countries like Qatar have adopted national AI strategies with a strong emphasis on education, highlighting the global trend towards tech-driven, personalized learning methods.
Furthermore, the large-scale data analysis from The Center for Discovery showcases Ai's potential to transform complex datasets into actionable insights. This can lead to better predictions of behaviors in individuals with developmental disabilities, allowing for more effective interventions.
As adaptive learning becomes increasingly prominent, the dual focus on content knowledge (CK) and pedagogical content knowledge (PCK) is critical. Teachers' understanding of the material and the ability to convey it effectively are essential for student success, a sentiment supported by educational researchers.
In summary, AI's role in DTT marks a significant evolution in teaching methods, promising a future where education is more accessible, effective, and tailored to each learner's needs.
Emphasizing the significant influence of parents in the developmental journey of their children, there is an increasing focus on equipping parents with skills. This educational investment is essential to fortify the and ensure they can apply these skills across various environments. When parents are knowledgeable about DTT, they become empowered to consistently apply its techniques, thereby fostering a that is conducive to their child's progress.
Engaging parents in DTT not only but also promotes the seamless integration of learned behaviors into the child's daily routine, which is crucial for their . Moreover, by involving parents closely in the educational process, children are more likely to experience within their schools and communities, reducing the risk of exclusion and supporting their overall well-being.
In conclusion, Discrete Trial Training (DTT) is a structured and systematic approach that enhances learning for children with autism. By utilizing evidence-based procedures and incorporating the principles of DTT, caregivers can effectively address challenging behaviors and promote skill acquisition.
DTT's repetitive nature reinforces learning and helps children generalize their skills to new situations. Incorporating variability in practice design, inspired by fields like basketball decision training, can further benefit skill acquisition and memory formation in children with autism.
Creating a structured learning environment is crucial for the success of DTT. Minimizing distractions, establishing clear routines, and using visual supports contribute to a focused and engaging learning experience. By tailoring the environment to accommodate sensory needs, children can thrive and participate meaningfully.
DTT can be applied to teach a wide range of skills, including language and communication, academic, self-help and daily living, and social skills. Breaking down these skills into manageable steps and providing focused instruction facilitates skill acquisition and prepares children for success in various domains.
Collaborating with parents and equipping them with DTT skills is essential. By involving parents, children can experience seamless integration of learned behaviors into their daily routines, promoting their overall well-being and participation in their communities.
In summary, DTT is a powerful and evidence-based approach that empowers children with autism to develop new skills and behaviors. By incorporating the principles of DTT, creating a structured learning environment, and collaborating with parents, we can provide children with autism the support they need to thrive and succeed in various aspects of their lives.
What is Discrete Trial Training (DTT)?
DTT is a structured and systematic approach to teaching children with autism. It involves a step-by-step process that includes instructions, prompts, and immediate feedback to enhance learning.
How does DTT work?
DTT works by breaking down complex skills into smaller components, providing clear instructions, using prompts to elicit the correct response, and offering immediate reinforcement based on the child's action.
What are the key principles of DTT?
The key principles of DTT are chunking complex skills into manageable parts, systematic instruction, repetition to enhance mastery, and positive reinforcement to encourage desired behaviors.
What is prompting and prompt fading in DTT?
Prompting is the technique of guiding children to the correct response, and prompt fading is the gradual reduction of this guidance to foster the child's independence in responding correctly.
What is errorless learning in DTT?
Errorless learning in DTT is a teaching strategy that minimizes the chance of errors by guiding the child towards the correct response, thus reducing frustration and creating a positive learning environment.
Why is reinforcement important in DTT?
Reinforcement is important because it solidifies the link between instruction and the correct response, encouraging the repetition of correct behavior and making the learning experience meaningful.
How is data used in DTT?
Data is collected during each trial to monitor progress, assess the effectiveness of interventions, refine teaching techniques, and personalize the child's learning program.
Can DTT be implemented at home?
Yes, DTT can be adapted for home use with the guidance of professionals, allowing caregivers to address challenging behaviors effectively.
What are the benefits of variability in DTT practice?
Variability introduces different conditions and scenarios in practice, which benefits skill acquisition and memory formation, helping children generalize skills to new situations.
How is technology enhancing DTT delivery?
Technology solutions are being developed to streamline DTT processes, ensure best practices, and facilitate coordinated care, making interventions more effective and efficient.
What role do parents play in DTT?
Parent training in DTT empowers them to apply its techniques consistently, fostering a supportive environment for their child's learning and generalization of skills.
How does DTT address the mental health of children with autism?
DTT supports mental health by promoting skill acquisition in a structured and encouraging manner, reducing stress, and enabling meaningful social participation.
What are some challenges and criticisms of DTT?
Criticisms include concerns about research design flaws, overreliance on prompts, and the need for social validation to ensure interventions align with community values.
How does DTT support the generalization of skills?
DTT includes strategies that encourage children to apply learned skills across different settings, enhancing their adaptability and independence.
Are there innovations in DTT?
Innovations include integrating AI for individualized instruction, employing technology-enhanced tools, and combining DTT with other ABA techniques to tailor interventions to individual needs.