A Behavior Intervention Plan (BIP) is a tailored approach that addresses specific challenging behaviors exhibited by children with autism. It aims to provide parents with valuable insights and empower them with expert advice. Grounded in a detailed assessment, the BIP identifies the reasons behind these behaviors and crafts strategies to foster positive behavior and skill development.
BIPs are vital for ensuring children with autism have equitable opportunities to participate in key aspects of life, such as school and social activities, thus supporting their mental health and overall well-being. However, research has shown that interventions like BIPs, when not carefully designed, can have limited effectiveness or even cause harm. Clinicians are increasingly relying on up-to-date, high-quality research, including randomized controlled trials, to guide their choice of interventions.
In the context of autism, where 31-55% of individuals may also have an intellectual disability, BIPs play a crucial role in supporting not only the child but also the caregivers by reducing stress and promoting a fair and supportive environment for growth and development.
A (BIP) is a tailored approach that addresses exhibited by . It is grounded in a detailed assessment, which identifies the reasons behind these behaviors and crafts strategies to foster positive behavior and skill development. BIPs are vital for ensuring have equitable opportunities to participate in key aspects of life, such as school and social activities, thus supporting their .
In the context of autism, where 31-55% of individuals may also have an intellectual disability, Bias play a crucial role in , by reducing stress and promoting a fair and supportive environment for growth and development.

Leveraging a streamlines the creation of tailored strategies for children who have unique behavioral needs. This structured approach not only fosters consistency and clarity when applying interventions but also significantly reduces the preparation time. Equipped with a , educators and caregivers can direct their efforts towards crafting that address specific behavioral challenges.
The utility of a BIP template is underscored by research indicating that , such as those implemented in classrooms for ADHD students, are effective but may require considerable effort to execute without a well-defined system. With a BIP template, this process is simplified, allowing for a focus on as emphasized by who advocate for streamlined practices in both direct patient care and broader healthcare management.

Before crafting a , it's essential to pinpoint the specific behavior that warrants change. A precise definition is not only crucial for clarity but also for establishing . For instance, rather than using a broad term like 'aggressive behavior,' it would be more effective to define the behavior as 'hitting others.'
This precision ensures that the subsequent steps in the intervention are tailored to address the behavior accurately, leading to better outcomes and more effective management. Data from clinical settings, such as those at The Center for Discovery, emphasize the significance of utilizing to predict and mitigate . Aligning with , such as those found in non pharmacological studies for children with autism, this approach underscores the importance of detailed, measurable, and for meaningful progress.
A is a systematic approach to identifying the specific triggers and consequences that maintain a child's challenging behavior. This process is not only about observing the behavior but also about understanding the 'why' behind it. The ultimate goal is to discover the function the behavior serves for the child, which could be to gain attention, escape a task, or satisfy a sensory need.
With this insight, can be tailored to meet the child's unique needs, thereby and ensuring their equitable participation in various life domains, such as school and community activities. This approach aligns with the ethos of child psychiatrist Dr. David Offord, who believed in a fair 'race' for all children, including those with disabilities, by and the stresses they face. It is crucial for interventions to reflect this philosophy, especially for , who may also contend with co-occurring emotional and behavior problems, to prevent their exclusion from meaningful social participation.
Research underscores the importance of well-conducted intervention studies and the impact of design flaws, which can obscure the effectiveness and safety of interventions. Thus, an FBA carried out with meticulous attention to detail is essential for with autism and contribute positively to their development.

In the realm of Applied Behavior Analysis (ABA) therapy, particularly when addressing the needs of children with autism, the construction of a (BIP) is a foundational element. The essence of a BIP lies in its , which are not mere formalities but the guiding stars of the intervention's journey. These goals encapsulate the desired outcomes for the child, setting a clear direction for therapy.
Objectives further distill these goals into tangible, quantifiable achievements that must be specific, measurable, achievable, relevant, and time-bound (SMART). This precise structure of is not arbitrary; it is the scaffold upon which progress is measured and the effectiveness of the intervention is assessed.
Amid the growing understanding of autism's diverse manifestations, as noted by Dr. Jan Blacher, and the increased prevalence rates, now 1 in 36, the nuances of become ever more critical. The recent issuance of the third edition of the ABA Practice Guidelines by CASP underscores this evolution, ensuring that ABA remains a high-quality, efficacious treatment tailored to the unique challenges autism presents. These guidelines, as Lorri Unumb, CEO of CASP, highlights, are essential for maintaining the integrity and effectiveness of ABA interventions.
The drive for quality and precision in is echoed in the current research landscape. Studies indicate that a significant portion of non pharmacological intervention research for autistic children and youth is marred by design flaws. These flaws obscure the full understanding of the interventions' impacts, including their effectiveness, scope of change, potential for harm, and the level of engagement with key community members.
This makes the design of BIPs even more pivotal, as they must not only be SMART but also rooted in evidence-based practices that respect and address the diverse needs of individuals with autism.
The significance of can't be overstated. They represent a commitment to the individual needs of each child, reflecting the same dedication to personalized care that adaptive care models in hospitals, inspired by programs at the Children’s Hospital of Colorado and Cincinnati Children’s Hospital Medical Center, demonstrate. These models, which have shown reduced anxiety and improved coping in outpatient settings, parallel the tailored approach required for effective BIPs in ABA therapy.
In conclusion, the crafting of clear [goals and objectives](https://rori.care/post/10-essential-speech-therapy-autism-activities-you-can-download-as-pdf) within a BIP is not merely a procedural step but a critical component that shapes the trajectory of a child's development. It's a commitment to delivering high-quality, personalized interventions that meet the evolving standards of care in the dynamic field of ABA therapy for autism.

When formulating a , selecting the right intervention strategies is crucial. These strategies are derived from insights gained through a (FBA) and are tailored to meet the unique needs and motivations behind a child's specific behaviors. might encompass teaching new, more appropriate behaviors to replace problematic ones, altering the environment to reduce triggers, incorporating visual aids for better communication, applying reinforcement to encourage desired behaviors, and utilizing management techniques to guide behavior.
Recent research supports these tailored approaches, indicating that , especially when carefully designed and implemented, can significantly impact the behavior and development of children with autism and other behavioral challenges.
For parents and educators seeking to enhance learning and behavior in children with special needs, implementing a is a pivotal step. However, the success of a BIP hinges on the meticulous recording of interventions and outcomes— a process that is integral for evaluating the efficacy of the strategies employed. This systematic documentation, known as , captures the nuances of target behaviors, the applied interventions, and the consequential results.
By doing so, it unveils trends, tracks advancements, and fosters informed decision-making. When designing a , it's essential to delineate the data types, collection methodologies, and the timing of these actions.
Recent studies like Lawson et al. 's research in Pilot and Feasibility Studies emphasize the importance of data-driven approaches in educational settings, particularly for children with ADHD. This research underscores the effectiveness of in classrooms, which aligns with the principles of a BIP.
As educational practices evolve, (RCTs) have become the gold standard in evaluating interventions, as noted by the 2019 Nobel Prize laureates in Economic Sciences and their field experiments. Implementing a robust is in tandem with this rigorous approach, ensuring that interventions are not only well-designed but their impacts are also accurately measured.
Moreover, the International Initiative for Impact Evaluation (3ie) highlights a significant increase in , from 39 in 2000 to 1,526 in 2020. This explosion of research activity demonstrates a growing commitment to understanding what works, which is only possible through meticulous and analysis. Hence, a well-structured is not just a procedural necessity but a cornerstone of effective and evidence-based behavioral intervention strategies.

Executing a is much more than just putting strategies into practice; it involves a dynamic process of applying interventions, vigilantly observing the child's responses, and meticulously gathering data. Consistency in implementing these strategies is vital, as it allows for an . Adaptations to the plan may be necessary as new information is obtained, and maximizes their potential for growth and learning.
In the pursuit of , the active, supported engagement of all children, especially those with disabilities, in key life areas is non-negotiable. This includes not only addressing the challenges they face but also leveraging their unique strengths. Continuous monitoring of the BIP is essential in reducing stressors, identifying additional resources, and —a fair race, as envisioned by Dr. David (Dan) R. Offord.
Moreover, with an ever-evolving landscape of intervention research, it's imperative that the BIP is informed by the latest findings. The move towards randomized-controlled trials over quasi-experimental studies in autism research underscores the commitment to robust, . This shift ensures that the interventions selected are not only current but also hold up to , thereby providing children and their caregivers with the best support possible.

The refinement of a (BIP) is a dynamic process that hinges on the continuous evaluation of its effectiveness. Data analysis, direct observations, and input from a collaborative team including parents, educators, and other professionals play a vital role in this assessment. The insights gleaned from this comprehensive approach are crucial for tailoring the BIP to the evolving needs of the child.
It's essential to understand that interventions should not only mitigate challenges but also build on the child's strengths, fostering an inclusive environment that is equitable and supportive. This is particularly significant for who may also face , making them susceptible to social exclusion. By periodically revising the BIP, we ensure that every child has the opportunity to participate fully and meaningfully in their school and community life, echoing the sentiment of child psychiatrist Dr. David (Dan) R. Offord that each child should be given a fair chance in their developmental 'race'.
Recent shifts in research approaches, from quasi-experimental studies to randomized-controlled trials, highlight the importance of that respects the individuality of , informing practices that support their unique communication and behavioral needs.
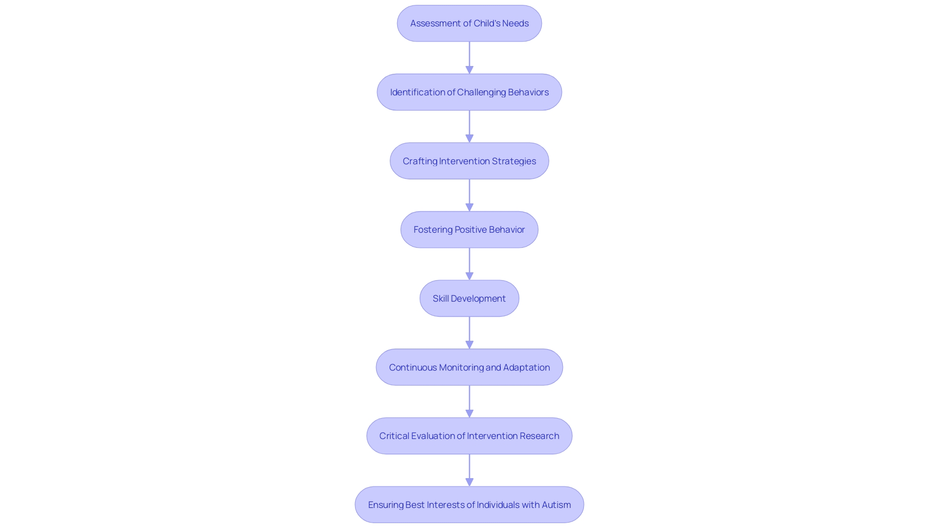
](https://rori.care/services) Flowchart: Refinement of a Behavior Intervention Plan (BIP)](https://cdn.prod.website-files.com/64f90ca9423e0c9ac0902464/68f0efdababa70f673b9b62d_flowchart-refinement-of-a-behavior-intervention-plan-bip.jpg.jpeg)
Developing an effective involves careful consideration and structured methodology. Begin by accurately identifying and delineating the . It's essential to tailor these objectives to the child's unique circumstances, ensuring that the plan is personalized and targeted.
Incorporation of insights from all involved parties—parents, educators, and therapists—is critical for a cohesive and comprehensive approach. This for the child and ensures that all stakeholders are working towards common goals.
in the BIP's success. Consistent data collection and analysis provide objective measures of the child's progress and the plan's efficacy. This empirical approach allows for informed adjustments to be made, ensuring that the interventions are as effective as possible.
Adjustments to the BIP should not be arbitrary but based on systematic evaluation and feedback. This is vital in responding to the changing needs of the child and refining strategies to better meet those needs.
Moreover, the , as seen in the NHS's adoption of digital solutions, underscores the importance of utilizing secure, compliant, and effective tools in intervention plans. The revelation that many resources are often already available within institutions highlights the need for thorough assessment and resource optimization.
As research suggests, are more effective than generic knowledge or skills training. By focusing on these areas, BIPs can significantly influence behavior change, aligning with the latest findings on behavioral determinants.
Lastly, advancements in behavioral health software stress the importance of interoperability and data sharing, which can be leveraged in Bios to streamline processes, reduce redundancy, and provide a holistic view of the child's progress across various systems and settings.

Learning from well-crafted that have been effectively implemented can offer a wealth of knowledge for those seeking to address the unique challenges faced by . These real-world examples highlight the diverse range of tactics and approaches that have been successful in mitigating difficult behaviors and fostering . By examining these cases, one can extract practical ideas and adapt them to the specific requirements of their situation, taking into account the individual strengths and needs of each child.
This practice aligns with the philosophy of ensuring equitable and engaged participation for all children, particularly those with disabilities, in various aspects of life, as emphasized by the late Dr. David (Dan) R. Offord. His vision of a 'fair race' for children resonates with the goal of BIPs—to create where can thrive. Furthermore, current partnerships, such as the , underscore the importance of tailoring interventions to the whole-person health, emphasizing the coordination within care teams and the execution of and care plans.
With these insights, families and professionals can contribute to an that recognizes and meets the needs of children with autism, facilitating their meaningful participation in daily life and promoting their mental health and well-being.

Crafting an effective for children with behavioral challenges can be a complex endeavor with several hurdles to navigate. Resistance to change is a common obstacle, as new strategies may disrupt established routines. Ensuring consistency in the BIP's application is critical, yet can be difficult to maintain, especially when multiple caretakers or educators are involved.
Furthermore, the learned in one environment to various other contexts poses its own set of difficulties, highlighting the need for a BIP that is adaptable and comprehensive.
A study in Pilot and Feasibility Studies (2023) underscores the importance of in overcoming these barriers. By engaging all stakeholders, including teachers who work with students at-risk for ADHD, in the development and execution of the BIP, resistance can be mitigated and consistency can be achieved. The study also highlights the necessity for continuous support and training for those implementing the BIP to ensure its success.
These insights are mirrored in the news from the field of Applied Behavior Analysis, where programs are designed to equip professionals with the skills to address today's most pressing needs in behavior management, as noted by the leader of an accredited established in 1982.
The , theorized by social worker Bertha Reynolds, is particularly relevant in addressing the challenges faced in BIP development. By focusing on a child's abilities and interests, rather than just their behavioral issues, educators and therapists can tailor interventions that not only address problematic behaviors but also align with each child's unique strengths. This method not only promotes a positive self-image for the child but also encourages engagement and learning.
Research has shown that , such as BIPs, can be effective for children with autism when carefully evaluated and applied. However, studies also reveal the prevalence of design flaws that can obscure the interventions' true impact. This highlights the need for meticulous planning and critical evaluation of BIPs, ensuring they are both effective and respectful of the individuals they serve.
With thoughtful implementation, Bias can lead to significant improvements in behavior and quality of life for children facing these challenges.

To support children with autism effectively, it's essential for parents and professionals to create that are not only well-designed but also grounded in . A wealth of additional resources is available to those seeking to deepen their understanding and refine their approach to Bios. These resources come in the form of insightful books, comprehensive websites, interactive online courses, and professional organizations dedicated to sharing knowledge and training in the field of behavior intervention.
By leveraging these tools, individuals involved in a child with autism's care can significantly improve their capacity to develop of these children, promoting their mental health and equitable participation in daily life activities. This advancement in knowledge and skills is crucial in our continued efforts to "make the race fair" for all children, echoing the sentiment of Dr. David (Dan) R. Offord, who emphasized the importance of equitable opportunities for children with disabilities.
In light of recent updates, such as the new guidelines from the Council of Autism Service Providers, understanding the nuances of is more important than ever. These guidelines aim to standardize ABA practices, ensuring children with autism receive the most effective treatment. With the advancement of research methodologies, from quasi-experimental to randomized controlled trials, is evolving rapidly.
It's imperative for those involved in creating and managing Bios to stay informed about these changes and to critically evaluate intervention research, as highlighted by the critical synthesis of non pharmacological studies. Doing so helps avoid the pitfalls of poorly designed studies, which can obscure the true impact of interventions and potentially overlook the harm they may cause.
The insights from these resources, informed by decades of contributions from the autism community, in a way that respects their needs and honors their potential. As we navigate the complexities of behavior intervention, these resources serve as a beacon, guiding us toward best practices and coordinated care that can transform the lives of children with autism and their families.

In conclusion, a Behavior Intervention Plan (BIP) is a vital tool for addressing challenging behaviors in children with autism. Carefully designed BIPs ensure equitable opportunities for children with autism to participate in various aspects of life, supporting their mental health and overall well-being.
To create effective BIPs, it is crucial to rely on up-to-date research, including randomized controlled trials, to guide intervention choices. BIPs not only benefit the child but also support caregivers by reducing stress and promoting a fair and supportive environment.
Using a BIP template streamlines the process of developing tailored strategies, fostering consistency and clarity. Pinpointing the specific behavior, conducting a Functional Behavior Assessment (FBA), and setting clear goals and objectives are essential steps in creating a comprehensive BIP.
Selecting appropriate intervention strategies based on insights gained through an FBA is key to the success of a BIP. Implementing a data collection plan allows for objective measurement of progress and informed adjustments to interventions.
Executing a BIP involves applying interventions, monitoring progress, and gathering data. Continuous evaluation and periodic revisions ensure the BIP remains effective and meets the evolving needs of the child.
Crafting an effective BIP requires careful consideration and structured methodology. Best practices include accurately identifying behaviors, incorporating insights from all involved parties, consistent data collection and analysis, and systematic evaluation and feedback.
Learning from successful BIP implementations provides valuable insights for addressing the challenges faced by children with autism. Collaboration, a strengths-based approach, and careful evaluation are crucial for promoting positive behavior change.
Additional resources, such as books, websites, online courses, and professional organizations, offer valuable information for developing effective BIPs. Staying informed about evolving research is essential for ensuring high-quality and evidence-based practices in BIP development and management.
In summary, BIPs play a critical role in supporting children with autism and their caregivers. By following best practices and utilizing available resources, professionals and parents can create effective BIPs that promote positive behavior change and improve the well-being of children with autism.
What is a Behavior Intervention Plan (BIP)?
A Behavior Intervention Plan (BIP) is a strategy designed to address challenging behaviors exhibited by children with autism. It is based on a detailed assessment that identifies the reasons behind these behaviors and creates specific strategies to encourage positive behavior and skill development.
Why are BIPs important for children with autism?
BIPs are crucial for providing children with autism equitable opportunities to participate in essential aspects of life, such as school and social activities. They support the child's mental health and overall well-being by addressing challenging behaviors in a structured manner.
How does research influence the design of BIPs?
Research, especially randomized controlled trials, guides clinicians in choosing effective interventions. Carefully designed studies are essential for creating BIPs that are safe, respect the dignity of people with autism, and are effective in promoting positive change.
What role does a BIP template play in intervention planning?
A BIP template provides a structured approach to creating personalized strategies for children with unique behavioral needs. It fosters consistency, clarity, and reduces preparation time, allowing educators and caregivers to focus on crafting individualized and effective interventions.
What is the first step in crafting a BIP?
The first step is to identify the target behavior that needs to be changed. It involves defining the behavior clearly and precisely to ensure the interventions are accurately tailored and measurable.
What is a Functional Behavior Assessment (FBA)?
An FBA is a systematic process used to identify the triggers and consequences that maintain a child's challenging behavior. Understanding the 'why' behind the behavior helps in creating a BIP that meets the child's specific needs.
How are goals and objectives set in a BIP?
Goals and objectives within a BIP should be specific, measurable, achievable, relevant, and time-bound (SMART). They provide a clear direction for the therapy and are crucial for measuring progress and assessing the effectiveness of the intervention.
What are intervention strategies in a BIP?
Intervention strategies in a BIP include techniques derived from the insights of an FBA, such as teaching new behaviors, altering the environment, using visual aids, applying reinforcement, and employing management techniques to guide behavior.
Why is data collection important in a BIP?
Data collection is vital for tracking the target behaviors, interventions applied, and the outcomes. It helps in evaluating the efficacy of the BIP, identifying trends, and making informed decisions for adjustments.
How is a BIP implemented and monitored?
A BIP is implemented by applying the chosen strategies consistently and monitoring the child's responses. Continuous monitoring is essential for reducing stressors, providing additional support, and adapting the plan as needed to ensure it remains effective.
What is involved in evaluating and revising a BIP?
Evaluating and revising a BIP involves analyzing data, observing the child's behavior, and obtaining input from a collaborative team. The BIP should be periodically refined to better meet the evolving needs of the child.
What are best practices for using a BIP template?
Best practices include accurate identification of behaviors, tailoring objectives to the child's circumstances, consistent data collection, making informed adjustments, and utilizing technology and resources to enhance the effectiveness of the BIP.
Can you provide examples of successful BIP implementations?
Successful BIP implementations demonstrate diverse tactics and approaches tailored to the unique needs and strengths of children with autism. These examples showcase strategies that have been effective in mitigating difficult behaviors and encouraging positive changes.
What are common challenges in crafting a BIP and their solutions?
Common challenges include resistance to change, maintaining consistency across caregivers, and transferring skills across environments. Collaborative relationships, continuous support, and a strengths-based approach are critical for overcoming these barriers.
How can additional resources assist in creating effective BIPs?
Additional resources such as books, websites, online courses, and professional organizations provide valuable insights and training. Staying informed about evidence-based practices and current research is essential for developing BIPs that effectively support children with autism.