In the realm of Applied Behavior Analysis (ABA) therapy, comprehensive assessments play a crucial role in guiding the treatment process for children. These evaluations go beyond assessing present capabilities; they identify areas that need improvement and potential obstacles to learning. By leveraging innovative technology solutions, therapists can enhance the quality and coordination of care, resulting in individualized treatment plans that optimize the educational experience.
In this article, we will explore the importance of assessments in ABA therapy and the steps involved in conducting effective assessments. We will also delve into the significance of data collection and review, as well as the role of generalization in fostering independence and functional growth in children with autism. By understanding these key aspects, parents and caregivers can gain valuable insights and expert advice to support their child's development and progress.
In the realm of Applied Behavior Analysis (ABA) therapy, comprehensive assessments are indispensable tools for clinicians. These evaluations are not merely about gauging a child's present capabilities; they delve deeper, identifying areas that require enhancement and recognizing potential obstacles that might impede the learning process. A Board-Certified Behavior Analyst, with over ten years of clinical expertise, underscores the significance of leveraging technology to improve these assessments. By employing innovative technology solutions, therapists can ensure that care is not only high in quality but also coordinated efficiently, facilitating the creation of individualized treatment plans. These are instrumental in optimizing the educational experience, thereby fostering the child's overall growth and developmental progress.

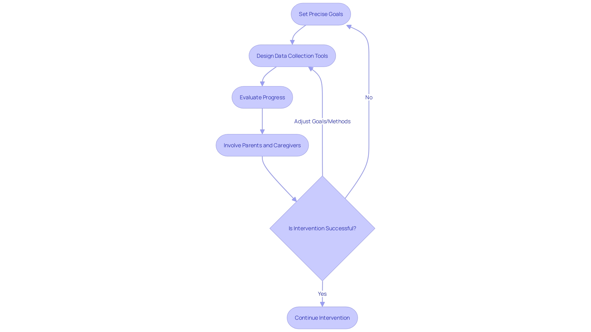
In crafting effective interventions for children, precise goals are paramount. These must be concrete and measurable, tailored to the unique requirements of each child, fostering their growth in a realistic manner. Furthermore, the design of data collection tools requires careful attention, ensuring they capture critical variables such as behavior targets, method of interventions, and progress indicators. This meticulous data collection is vital for evaluating the child's advancement and guiding to their treatment.
Moreover, it is imperative to regularly scrutinize this data to gauge the child's progression and refine the intervention strategies accordingly. Such consistent evaluation guarantees the therapeutic approach adapts to the child's evolving needs, maintaining its efficacy.
The role of parents and caregivers cannot be understated; their collaboration in the data gathering and review phases is essential. By equipping them with the necessary resources and instruction, they can efficiently monitor the child's development within daily routines, thus enhancing the therapeutic process and enabling them to play an active role in their child's journey to improvement.

Within the realm of Applied Behavior Analysis (ABA), the concept of in ensuring that children with autism effectively transfer learned behaviors and skills across various environments. This process is essential for fostering their independence and functional growth. By incorporating systematic variation and conducting generalization probes, autism care specialists can evaluate the adaptability of a child's newfound skills.
A Board-Certified Behavior Analyst with over ten years of clinical expertise underscores the significance of technology in enhancing the delivery of coordinated, high-quality care. Her dedication to the development of technological solutions mirrors the importance of innovative approaches in facilitating generalization within ABA therapy.
Moreover, generalization is not solely the responsibility of the therapist; it requires active participation from parents and caregivers. Their engagement in generalization activities and fostering community involvement is indispensable. As highlighted in a survey by Colizzi et al., behavior issues in autistic individuals can intensify under certain conditions, such as during the pandemic. This underscores the necessity for parental involvement in behavioral interventions that generalize beyond the clinical setting.
Supporting this notion, the social model of disability encourages a shift in perspective. It suggests that societal changes, rather than adjustments by the individual with a disability, can lead to more inclusive environments. This is particularly relevant when considering the generalization of skills for autistic individuals, as it implies that broader societal adjustments can facilitate the application of these skills in various contexts.
Statistics also emphasize the importance of distinguishing between the treatment impact on the construct being measured and item-specific effects that do not generalize. This distinction is critical in ABA assessments, ensuring that interventions are tailored to promote broad application and generalization of skills.
In summary, the collective effort of therapists, technology, and family support, combined with a societal approach that acknowledges the social model of disability, contributes to the successful generalization of skills in children with autism. This multidimensional strategy is vital for their progression towards a more independent and fulfilling life.
In conclusion, comprehensive assessments are vital in ABA therapy for children with autism. By utilizing innovative technology solutions, therapists can enhance care quality and coordination, leading to individualized treatment plans that optimize the educational experience.
Effective assessments involve clarifying the purpose, choosing suitable tools, and careful planning. Precise data collection and interpretation uncover strengths and areas for growth, guiding personalized treatment approaches. Regular review allows for evidence-based adjustments.
Precise data collection, involving parents and caregivers, is essential for evaluating progress and making necessary adjustments. Collaboration enhances the therapeutic process, empowering parents and caregivers to actively contribute.
Generalization, transferring learned skills across environments, is crucial. Technology aids in facilitating generalization, but parental involvement and community engagement are also vital.
A multidimensional approach involving therapists, technology, and family support enables successful skill generalization. This contributes to children's overall growth and independence.
In conclusion, understanding assessments, data collection, and generalization empowers parents and caregivers in supporting their child's development in ABA therapy. Active participation and fostering growth play a crucial role in their child's journey to a more independent and fulfilling life.
What is the purpose of assessments in ABA therapy?
Assessments in ABA therapy serve to gauge a child's current abilities, identify areas for improvement, recognize potential obstacles in the learning process, and help create individualized treatment plans that optimize the educational experience and foster overall growth and development.
Who typically conducts these assessments?
Board-Certified Behavior Analysts (BCBAs), who have clinical expertise, typically conduct these comprehensive assessments in ABA therapy.
How can technology improve ABA therapy assessments?
Technology can enhance the quality and efficiency of ABA therapy assessments, ensuring that care is coordinated and that treatment plans are individualized effectively.
What are the steps for conducting effective assessments in ABA therapy?
The steps for conducting effective assessments include clarifying the assessment purpose, choosing the right tool, organizing the assessment, conducting the assessment, interpreting the results, and applying the findings to refine therapeutic tactics.
What are some tools used for ABA assessments?
Tools used for ABA assessments include ABLLS-R, AFLS, and VB-MAPP, among others.
Why is precise data collection important in ABA therapy?
Precise data collection is crucial for setting concrete and measurable goals, evaluating the child's advancement, and guiding evidence-based adjustments to their treatment.
What role do parents and caregivers play in the ABA assessment process?
Parents and caregivers play an essential role in both the data gathering and review phases, monitoring the child's development within daily routines and actively participating in their child's improvement process.
What is generalization in ABA therapy, and why is it important?
Generalization in ABA therapy refers to the process of transferring learned behaviors and skills across various environments to foster a child's independence and functional growth. It is important because it ensures the child can apply skills in different settings, contributing to their overall progress.
How does generalization involve parents and caregivers?
Parents and caregivers are actively involved in generalization activities, promoting the application of the child's learned skills beyond the clinical setting and in the community.
What is the social model of disability, and how does it relate to ABA therapy?
The social model of disability suggests societal changes can create more inclusive environments, thereby facilitating the application of skills learned in ABA therapy across various contexts. It implies that the generalization of skills can be supported by broader societal adjustments.
What is the significance of distinguishing between treatment impact and item-specific effects in ABA assessments?
Distinguishing between the treatment impact on the construct being measured and item-specific effects that do not generalize is important to ensure that interventions promote a broad application and generalization of skills, rather than limited, specific outcomes.