Extinction is a fundamental principle in psychology that involves the reduction and eventual cessation of a learned and reinforced behavior. Although it may not be immediately observable, the effects of extinction are significant and measurable. This article explores the concept of extinction in both classical and operant conditioning, highlighting its role in behavior modification and therapy.
By understanding the key principles of extinction and the phenomena associated with it, parents and practitioners can better support children's development and learning. Factors influencing extinction, such as reinforcement history and contextual cues, are also discussed. Real-world examples demonstrate the relevance of extinction bursts in shaping behavior in our technology-driven society.
Finally, the clinical applications of extinction in behavior therapy, substance abuse treatment, and phobia treatment are examined, emphasizing the importance of evidence-based interventions. Overall, this article aims to provide parents with valuable insights and empower them with expert advice on understanding and utilizing the concept of extinction in fostering positive behavior change.
Extinction in the realm of psychology is a key principle that encompasses the reduction and eventual cessation of a behavior that was once learned and reinforced. When reinforcement ceases, the over time. This process is akin to needing a Geiger counter to detect radioactivity, which is not naturally perceptible to humans—just because we can't see or feel a phenomenon directly doesn't negate its existence or impact.
In psychological terms, extinction might not be immediately observable, but its effects are significant and measurable. Moreover, it's important to recognize that behaviors do not vanish instantaneously; they often go through a phase known as an 'extinction burst,' a temporary increase in the behavior's intensity before it decreases. This is a natural and expected part of the extinction process, much like the unseen but measurable forces in natural science.
To truly understand and quantify such elusive variables, researchers employ sophisticated psychometric methods, illustrating the discipline's commitment to grounding abstract concepts in empirical reality.

Extinction in classical conditioning is a fundamental concept where a learned response gradually diminishes. Taking the iconic work of Physiologist Ivan Pavlov into account, we can understand this phenomenon clearly. Pavlov's groundbreaking experiments with dogs revealed that the animals could learn to associate a neutral stimulus, such as the sound of a bell, with feeding time.
Initially, the dogs only salivated at the sight of food, but after the bell was consistently paired with mealtime, the sound alone started triggering the salivation response. However, if the bell continued to ring without the subsequent presentation of food, the dogs' salivation would eventually cease. This process of the is known as extinction.
The principles of classical conditioning, derived from Pavlov's work, include not only extinction but also acquisition, spontaneous recovery, generalization, and discrimination. Each principle plays a critical role in how learning and behavior are shaped through conditioned responses. For example, during acquisition, the neutral stimulus begins to elicit the conditioned response after being paired with the unconditioned stimulus.
In contrast, during extinction, the absence of the unconditioned stimulus leads to the gradual reduction of the conditioned response.
Pavlov's findings highlight the automatic nature of certain responses and the potential for modifying behavior through conditioning. His work laid the groundwork for various behaviorist theories and practices that aim to alter involuntary responses. It is a testament to the intricacies of learning mechanisms and the enduring impact of classical conditioning on our understanding of behavior.
In the realm of applied behavior analysis, the concept of extinction plays a pivotal role in understanding how behaviors change over time. Extinction occurs when a behavior that was previously reinforced no longer receives that reinforcement. The result is often a gradual decline in the frequency of that behavior.
Take, for example, a child who has grown accustomed to receiving sweets for completing homework. If the sweets are suddenly not provided, the child's homework completion may see a decline.
However, the process of extinction is not always straightforward. There's a fascinating phenomenon that can occur during this phase known as an 'extinction burst'. This is where the behavior in question actually increases in frequency and intensity for a short period before it begins to wane.
It's akin to the last desperate attempts to obtain the reward that used to be so reliably given.
This process is reminiscent of Ivan Pavlov's classical conditioning experiments, where dogs salivated in response to a bell that they had learned to associate with food. When the food stopped being presented, the dogs initially responded with increased salivation at the sound of the bell before the eventually diminished.
Understanding extinction bursts is critical for both parents and practitioners when it comes to behavioral interventions in children, especially those with autism. It prepares them for potential increases in challenging behaviors and helps them remain consistent in their approach to reinforcement, which is essential for effective long-term behavior change.
The concept of extinction and the phenomena surrounding it, such as extinction bursts, offer valuable insights into the processes of learning and behavior modification. By comprehensively understanding these concepts, caregivers and therapists can better support children's development and learning through applied behavior analysis therapy.

Understanding the process of is fundamental to implementing effective strategies. Extinction occurs when a behavior that was previously reinforced is no longer met with the same response, leading to a gradual decrease in the occurrence of that behavior. To ensure success, several principles must be consistently applied:
Recent advancements in the field of psychotherapy, such as Functional Analytic Psychotherapy, have emphasized the importance of understanding behaviors in context rather than as symptoms of an underlying disease. This perspective aligns with the principles of extinction, where behaviors are not simply suppressed but understood and modified in relation to the individual's history and environment.
In the realm of research and practice, studies have underscored the necessity of evidence-based approaches. Findings suggest that the impact of psychotherapy, while significant immediately after treatment, may diminish over time. This highlights the importance of developing strategies that not only initiate behavior change but maintain it over the long term.
Professionals in the field have echoed these sentiments, emphasizing the need for technology solutions that support coordinated care and best practice. By integrating these principles and findings into extinction strategies, therapists can provide more effective and enduring behavior modification interventions.

In applied behavior analysis (ABA), understanding how behaviors change or persist over time is crucial. Three phenomena associated with the concept of extinction play a pivotal role in behavior modification:
These phenomena underscore the dynamic nature of behavior and the importance of comprehensive strategies in ABA therapy to foster lasting change.

Understanding the nuances of the extinction process in ABA therapy is critical for addressing challenging behavior effectively. The initial reinforcement history of a behavior significantly influences its resistance to extinction. Behaviors that have received strong and consistent reinforcement over time tend to be more persistent and may demonstrate an increased extinction burst when reinforcement is removed.
Reinforcement schedules play a pivotal role in this process. Behaviors that were reinforced on a variable schedule, meaning reinforcements were given unpredictably, often exhibit greater resilience against extinction compared to those that were reinforced on a fixed schedule. This is due to the unpredictability fostering a stronger behavioral pattern that does not extinguish as readily when reinforcement ceases.
Furthermore, the context within which a behavior occurs can affect its extinction. Environmental cues or contextual factors associated with the reinforced behavior may sustain it despite the absence of direct reinforcement. Behaviors may persist in environments where they were frequently reinforced or in the presence of specific cues that have become associated with the availability of reinforcement.
The interplay of these factors—initial reinforcement history, reinforcement schedules, and contextual cues—highlights the complexity of behavior change within ABA therapy. Recognizing and addressing these elements can lead to more strategic and effective interventions for individuals undergoing behavior modification programs.
Extinction bursts are fascinating phenomena observed in various contexts, where an increase in undesired behavior is seen when an expected reinforcement is withdrawn. Let's examine a few instances:
These examples underscore the relevance of understanding extinction bursts in shaping behaviors, whether it's in reducing smartphone dependency, modifying pet behavior, or managing children's responses. These insights are especially pertinent given the ubiquity of smartphones, with statistics showing the average American spends over four hours a day on their mobile device. The knowledge of extinction bursts and behavior modification is crucial for creating positive change in our behavior-driven society.
Extinction, a critical aspect of behavior modification strategies, is effectively utilized in several therapeutic contexts to address challenging behaviors.
Recent research underscores the importance of evaluating nonpharmacological interventions, like extinction-based therapies, with rigor to ensure their effectiveness and to minimize the risk of harm. As the field of psychology continues to evolve, with insights from various studies and reviews, the application of extinction and other behavioral principles must be continually assessed to ensure the best outcomes for the individuals served.

Extinction is a fundamental principle in psychology that involves the reduction and eventual cessation of learned and reinforced behaviors. This article has explored the concept of extinction in both classical and operant conditioning, highlighting its role in behavior modification and therapy.
In classical conditioning, extinction occurs when a conditioned response gradually diminishes after the removal of the unconditioned stimulus. Understanding extinction provides valuable insights into learning and behavior.
In operant conditioning, extinction happens when a behavior that was previously reinforced no longer receives reinforcement, leading to a gradual decline in frequency. Recognizing extinction bursts is crucial for effective interventions.
To implement effective extinction strategies, consistency in withholding reinforcement, timely elimination of reinforcement, awareness of extinction bursts, and preparedness for spontaneous recovery are essential.
Phenomena related to extinction, such as renewal, reinstatement, and resurgence, highlight the dynamic nature of behavior and the importance of context-specific approaches in therapy.
Factors influencing extinction include reinforcement history, reinforcement schedules, and contextual cues. Addressing these factors leads to more effective interventions.
Real-world examples demonstrate the relevance of extinction bursts in shaping behavior in our technology-driven society.
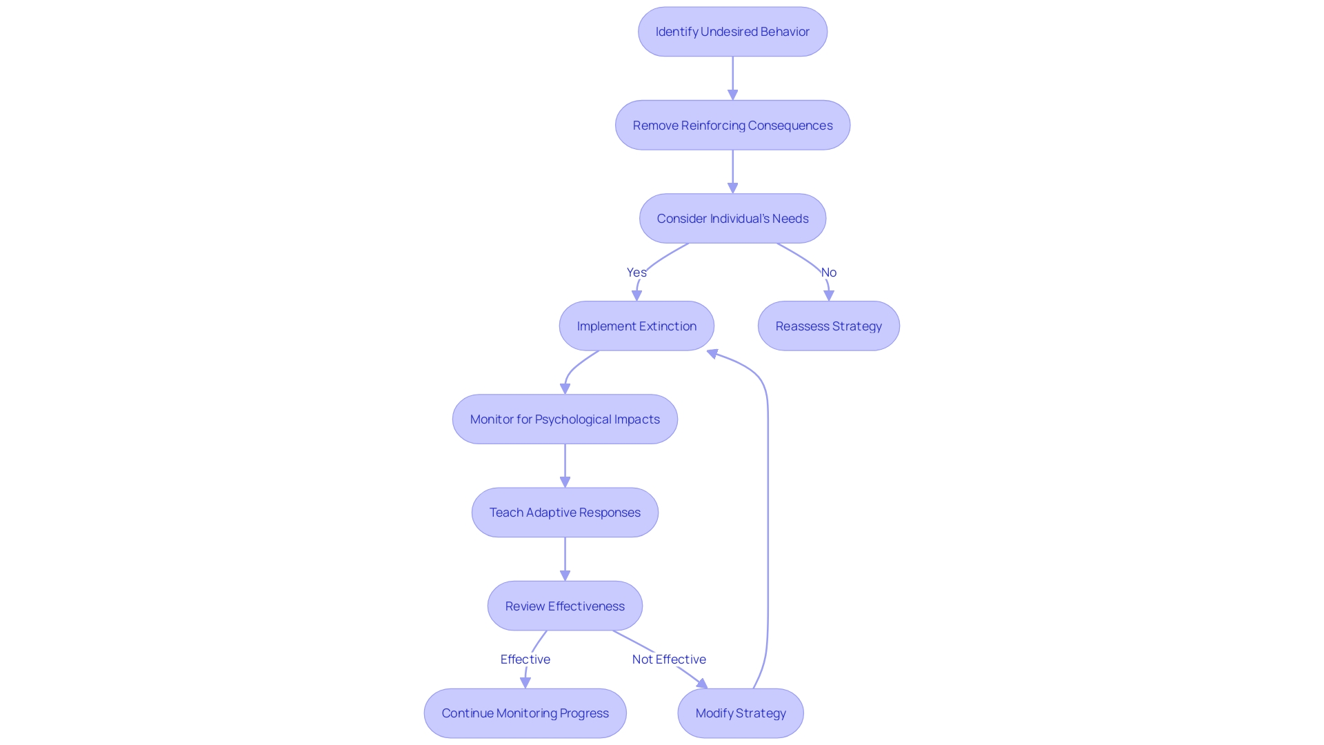
Extinction is utilized in behavior therapy for individuals with autism, substance abuse treatment, and phobia treatment to decrease undesired behaviors and teach adaptive responses.
Overall, understanding and utilizing extinction can better support children's development, foster positive behavior change, and enhance well-being in therapeutic contexts.
What is extinction in psychology?
Extinction in psychology refers to the reduction and eventual cessation of a learned and previously reinforced behavior. When reinforcement for a behavior stops, the frequency of that behavior typically diminishes over time.
How is extinction observed in classical conditioning?
In classical conditioning, extinction occurs when the conditioned response (e.g., a dog's salivation when hearing a bell) gradually diminishes after the conditioned stimulus (the bell) is repeatedly presented without the unconditioned stimulus (food).
What is an extinction burst?
An extinction burst is a temporary increase in the intensity, frequency, or duration of a behavior that occurs when the expected reinforcement is initially withheld. It is considered a natural part of the extinction process.
Are there any principles that need to be applied to ensure the success of extinction?
Yes, key principles include consistency in withholding reinforcement, immediacy of response, understanding the possibility of an extinction burst, and being prepared for spontaneous recovery of the behavior.
What is spontaneous recovery?
Spontaneous recovery is the sudden, temporary reappearance of a previously extinguished behavior. It is a normal part of the extinction process and requires consistency in the absence of reinforcement to ensure the behavior remains extinct.
How does operant conditioning relate to extinction?
In operant conditioning, extinction occurs when a behavior that was previously reinforced no longer receives that reinforcement, leading to a gradual decline in the behavior's frequency. This is similar to classical conditioning but focuses on voluntary behaviors and consequences.
What are some phenomena related to extinction in behavior analysis?
Phenomena related to extinction include renewal (extinguished behavior reappearing in a different context), reinstatement (behavior returns after the original reinforcer is presented again), and resurgence (previously extinguished behaviors return when an alternative behavior is no longer reinforced).
Can the context affect the extinction process?
Yes, the context in which a behavior occurs can affect its extinction. Environmental cues or contextual factors associated with the reinforced behavior may sustain it despite the absence of direct reinforcement.
What are some real-world examples of extinction bursts?
Real-world examples of extinction bursts include increased smartphone checking when notifications are turned off, dogs jumping more when attention is withheld, and children having more intense tantrums when not given into.
How is extinction applied in clinical settings?
Clinical applications of extinction include behavior therapy for individuals with autism, substance abuse treatment to reduce drug-seeking behaviors, and exposure therapy for treating phobias. These therapies are based on the principle that behaviors can be unlearned when their reinforcing consequences are removed.