Creating effective engagement-focused interventions for children with autism is so important for their development and social skills. By tailoring approaches that resonate with each child's unique interests and preferences, caregivers and clinicians can really boost participation in therapeutic activities. But here’s the thing: it can be tough to consistently adapt these interventions to meet the changing needs of children. Plus, caregivers need the right tools to support their progress.
So, what innovative strategies can we use to bridge this gap? How can we foster meaningful collaboration between parents and professionals? Let’s explore this together! Your insights and experiences matter, and we’re here to help you every step of the way!
Creating engagement-focused interventions for children with autism begins with a structured environment that encourages active participation. It’s all about understanding what sparks interest for each individual. By assessing their likes and preferences, you can find those motivating factors that make therapy sessions more enjoyable.
Visual supports, like schedules and prompts, can really help clarify what to expect. For instance, a visual timetable can ease anxiety for young people, making them feel more prepared and ready to join in. And let’s not forget about play-based activities! When these align with a child’s interests, engagement-focused interventions for children with autism can significantly enhance motivation and participation.
Research shows that kids who actively engage in engagement-focused interventions for children with autism often see greater improvements in social skills and behavior. This is particularly true with Applied Behavior Analysis (ABA), which tailors the approach to meet each child’s unique needs.
Active involvement from caregivers is crucial, too. It not only enhances the support from professionals but also empowers caregivers with the tools and knowledge to help their children achieve their behavioral goals. By fostering a collaborative environment, we can truly enhance therapeutic outcomes by implementing engagement-focused interventions for children with autism.
The benefits of educating caregivers are immense: better support, informed decision-making, improved behavioral outcomes, and empowered caregivers all contribute to a more effective therapeutic journey. Let’s explore this together!

To help kids with autism get more involved, it’s super important to implement engagement-focused interventions for children with autism, including effective methods like peer-mediated approaches and organized skills training. Think about it: matching kids with neurotypical peers can really boost their interactions and communication. For instance, buddy systems - where a neurotypical child supports an autistic friend during group activities - have shown to significantly enhance interaction. In fact, a review of 42 studies found that over 80% reported positive outcomes from engagement-focused interventions for children with autism, demonstrating just how effective these interventions can be in improving social skills.
Now, let’s talk about organized interpersonal behavior training programs. These focus on teaching specific interaction behaviors through fun role-playing and modeling. Research shows that engagement-focused interventions for children with autism can lead to impressive improvements in social interactions, boasting a success rate of 91% across various studies. Plus, integrating technology - like apps that promote social skills through interactive games - makes these strategies even more engaging and accessible for kids.
And don’t forget about the caregivers! Providing them with knowledge and skills through educational programs can really enhance their ability to support their child's behavioral goals. This education not only empowers caregivers but also helps them make informed decisions, creating a consistent and supportive environment that maximizes the effectiveness of these efforts. By using these methods, families can build meaningful connections and foster skill development.
Let’s explore this together! We’re here to help you every step of the way!

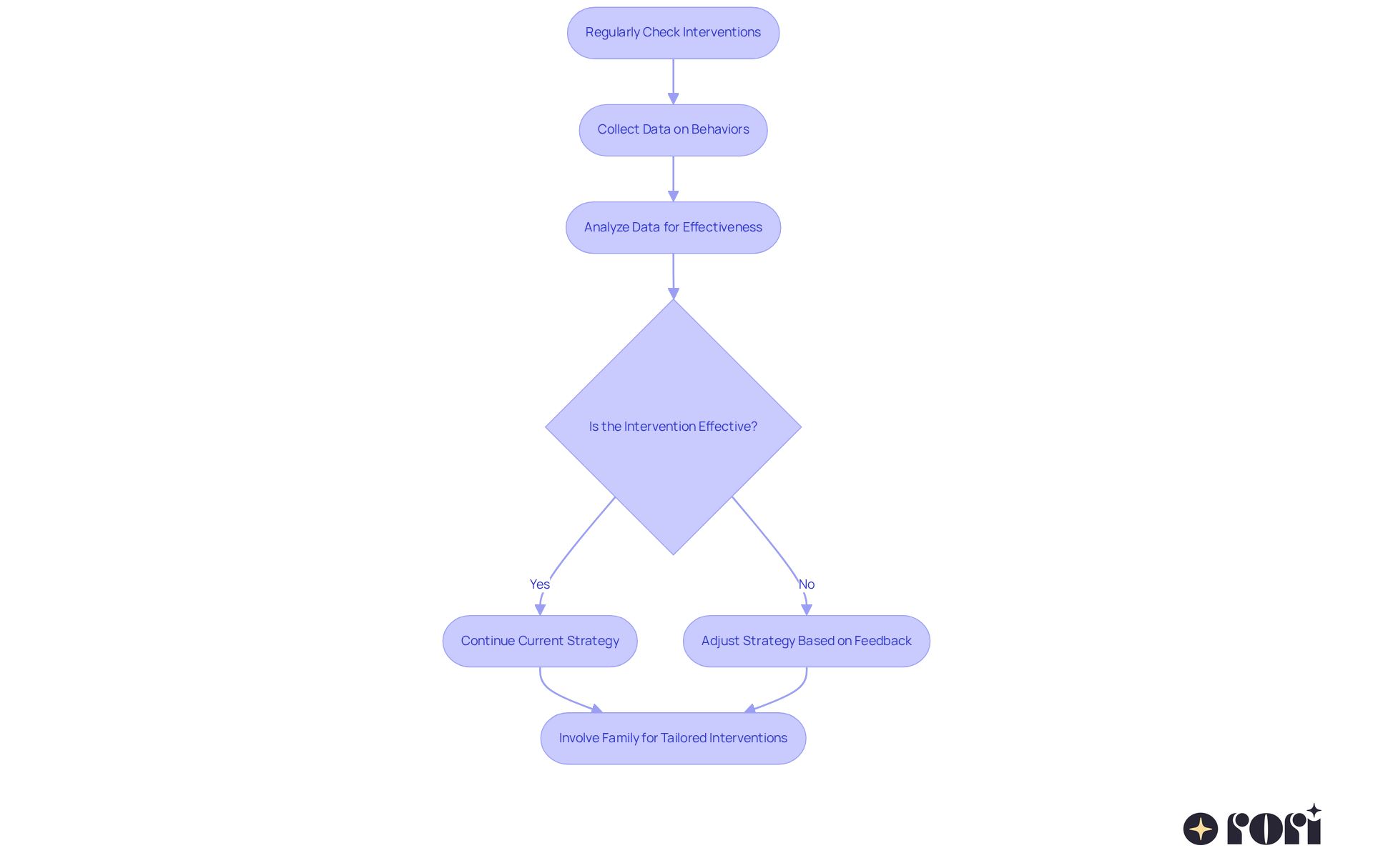
Regularly checking in on how interventions are working is key to getting the best results in autism therapy. By using simple data-gathering techniques - like counting specific behaviors or interactions - therapists can keep a close eye on a young person’s progress. This approach helps in making informed choices about whether to keep, tweak, or drop certain strategies.
For instance, if a social skills training program isn’t hitting the mark, we can adjust it by adding new elements that align with the young person’s interests and feedback. Research shows that kids who engage in ABA therapy for 12 to 24 months often see significant developmental strides. This really highlights how important structured data collection is for boosting therapy effectiveness.
And here’s something encouraging: 90% of young individuals show impressive progress when their caregivers are actively involved in the therapy process! At Rori Care, we’re excited to use advanced AI to automate progress report creation, which gives us 50% more time for direct treatment. This really enhances the overall efficiency of what we do.
It’s also important to note that 13% of referred youth never start treatment, which underscores the need for timely evaluations and actions. Family involvement is crucial in ABA therapy, especially during the assessment phase, to ensure that interventions are tailored to each individual’s unique needs.
While collecting data is essential, we also need to be mindful of challenges like attendance variability and the subjective nature of observations, as these can affect how effective our assessments are. Let’s explore this together!

At Rori Care, we believe that fostering cooperation between parents and clinicians is key to supporting our youth's development. 🌟 By keeping those lines of communication open and setting shared goals, we can really make a difference together. When parents join therapy sessions, they get to see firsthand the effective strategies that can be used at home.
Regular check-ins to discuss progress and challenges not only strengthen the partnership between parents and clinicians but also create a supportive community. Did you know that kids whose parents are actively involved in their therapy often show significant improvements in social skills and behavior? Research shows that when parents engage, it can lead to more frequent interventions and better skill generalization, which ultimately benefits our youth.
Providing parents with resources and training on how to reinforce skills at home is another way we can support their child's growth. This comprehensive approach to autism care highlights the importance of family involvement. It empowers caregivers with knowledge and strategies, boosting their confidence in helping their child achieve behavioral goals. Together, we can improve outcomes and enhance family dynamics. Let’s explore this journey together!

Creating effective engagement-focused interventions for children with autism is so important for their development and overall experience in therapy. By prioritizing structured environments and tuning into each child's unique interests, we can really boost their participation and motivation during sessions. Plus, when caregivers and clinicians work together, the potential for positive outcomes just skyrockets!
Throughout this article, we’ve highlighted key strategies like:
as essential parts of successful engagement-focused interventions. And let’s not forget the vital role of caregiver involvement! It empowers parents with the skills they need to support their children while creating a more cohesive therapeutic environment. Regular evaluations and adjustments to these interventions help ensure they stay effective and tailored to each child's individual needs.
Ultimately, the journey toward effective autism interventions is a team effort that requires commitment from both parents and professionals. By embracing engagement-focused strategies and building strong partnerships, we can create a supportive framework that truly enhances the development of children with autism. This holistic approach not only improves social skills and behaviors but also enriches family dynamics, paving the way for a brighter future. Let’s explore this together!
What are engagement-focused interventions for children with autism?
Engagement-focused interventions are strategies designed to encourage active participation in therapy sessions for children with autism by understanding their individual interests and preferences.
How can a structured environment help children with autism?
A structured environment can promote active participation by providing clarity and predictability, which helps children feel more prepared and reduces anxiety.
What role do visual supports play in these interventions?
Visual supports, such as schedules and prompts, help clarify expectations and can ease anxiety, making children feel more ready to engage in activities.
Why are play-based activities important in engagement-focused interventions?
Play-based activities that align with a child's interests significantly enhance motivation and participation, making therapy sessions more enjoyable.
What impact do engagement-focused interventions have on social skills and behavior?
Research indicates that children who actively engage in these interventions often experience greater improvements in social skills and behavior, particularly through approaches like Applied Behavior Analysis (ABA).
How important is caregiver involvement in these interventions?
Active involvement from caregivers is crucial as it enhances professional support and empowers caregivers with the knowledge and tools to help their children achieve behavioral goals.
What are the benefits of educating caregivers about engagement-focused interventions?
Educating caregivers leads to better support, informed decision-making, improved behavioral outcomes, and overall empowerment, contributing to a more effective therapeutic journey for children with autism.