Elopement, or the act of a child with autism leaving a safe environment without warning, poses significant risks and concerns for parents and caregivers. This behavior, often driven by sensory and communication challenges, can lead to dangerous situations. Understanding the underlying causes of elopement is crucial in developing effective strategies to reduce its occurrence and protect children from harm.
Early screening for autism and implementing tailored safeguards are essential steps in mitigating elopement risks. In this article, we will explore the statistics and prevalence of elopement, the factors contributing to this behavior, behavioral interventions to reduce elopement, environmental modifications for safety, enhanced supervision strategies, communication enhancements, safety training for individuals and caregivers, identification and tracking methods, collaboration with professionals and community resources, and the importance of creating a comprehensive safety plan. By providing valuable insights and expert advice, this article aims to empower parents with the knowledge and tools they need to keep their children with autism safe.
Elopement is a pressing concern for families with children on the autism spectrum; it involves the child leaving a safe environment without warning, often with little regard for their own safety. This behavior poses significant risks as it can lead to dangerous situations. The reasons behind elopement are complex and multifaceted, often rooted in the unique sensory and communication challenges associated with autism.
By delving into the underlying causes of this behavior, caregivers can develop strategies to reduce the incidence of elopement and protect their children from potential harm.
Autism Spectrum Disorder (ASD) encompasses a range of conditions that influence an individual's social interactions, communication skills, and behavior. As such, children with autism may elope for various reasons, including overstimulation, stress, curiosity, or the desire to escape from an overwhelming situation. It's crucial for parents and caregivers to identify the specific triggers for their child and implement safeguards tailored to their needs.
This may include securing the home environment, using monitoring devices, and educating those involved in the child's care about potential elopement risks.
Early screening for autism, such as the Modified Checklist for Autism in Toddlers-Revised with Follow-Up (M-CHAT-R/F), plays a vital role in identifying children who may be at risk for elopement. However, the accuracy of such screenings can vary, particularly in real-world settings, highlighting the need for more precise and scalable tools to better identify and support children with autism. With new terms like being proposed to describe individuals with significant needs, it's evident that we must continue to refine our understanding and approaches to supporting the autism community.
By doing so, we can ensure that those who may be more prone to elopement receive the attention and care necessary to live safely and thrive.
Understanding the scope and implications of in children with autism is pivotal for parents and caregivers. Research indicates that a significant number of children on the autism spectrum engage in elopement, with studies suggesting that anywhere from 40% to 50% may exhibit this behavior at some point. This statistic not only underscores the commonality of the occurrence but also amplifies the call for comprehensive strategies to mitigate potential risks.
Ensuring the safety of these children requires a multi-faceted approach, informed by the latest clinical research and ethical practices, including adherence to guidelines established by institutions such as the National Institutes of Health. Recognizing the complexity of autism spectrum disorder—a condition that affects individuals differently and across a spectrum—allows for a deeper understanding of the challenges faced by children who may elope and the importance of safeguarding their well-being in every environment.

Children with autism spectrum disorder (ASD) may exhibit elopement behavior, which is a complex issue with various contributing factors. Understanding these factors is critical for to prevent unsafe wandering. Sensory processing differences are a common element in ASD, and for some children, the sensory input from the environment can be overwhelming or, conversely, understimulating.
This can lead to sensory-seeking behaviors that may manifest as elopement. Communication barriers are another significant contributor. Nonverbal children or those with limited language skills might elope as a way of expressing needs or desires that they cannot communicate in other ways.
Transitioning between activities or environments can also be challenging for children with ASD, potentially triggering elopement when they find these changes stressful or difficult to understand. Additionally, children with ASD might not fully grasp the concept of danger, increasing the risk of elopement to unsafe areas. By recognizing and addressing these factors, parents and caregivers can create a safer environment that minimizes the risk of elopement.

To support children with autism in effectively participating in daily activities across school, home, and leisure environments, it is crucial to address that can hinder their engagement and mental health. Elopement, which involves a child wandering or running away from a safe space, can be particularly challenging. Applied Behavior Analysis (ABA) therapy offers a structured approach to mitigate such behaviors by focusing on individual triggers and teaching alternative, positive behaviors.
Therapists utilizing ABA techniques aim to improve communication skills, provide consistent reinforcement, and tailor strategies to each child's unique needs, recognizing their individual strengths and challenges. As the field evolves, research increasingly favors randomized controlled trials over quasi-experimental studies, ensuring that interventions like ABA are grounded in the most reliable evidence available. This shift underscores the commitment to fairness and equity in the treatment options for children with autism, aligning with the vision of equitable participation in all facets of life as emphasized by Dr. David (Dan) R. Offord.
The goal is to reduce stress and support caregivers in fostering their child's development, thereby promoting inclusion and mental well-being.
Ensuring a safe and secure environment is paramount for children with autism who may be prone to elopement. Tailoring the home environment to address safety concerns can greatly decrease the risk of wandering. This may involve installing on doors and windows, utilizing alert systems, and creating a clutter-free space to remove escape triggers.
By taking these proactive steps, parents can not only deter elopement incidents but also foster a more inclusive setting where their children can thrive without undue stress or barriers to participation in family and community life. These efforts align with the philosophy of ensuring equitable conditions for children with disabilities, as emphasized by the late Dr. David (Dan) R. Offord, who highlighted the importance of a fair and supportive environment for all children's mental health and well-being. Moreover, innovative solutions such as the Safety Net program, which offers GPS-equipped bracelets, have proven instrumental in swiftly locating children when elopement occurs, as seen in the recent successful recovery of a young boy in Tampa.
Such strategies and tools provide essential support to families, contributing to a nurturing and secure environment that allows for the healthy development of children with autism.
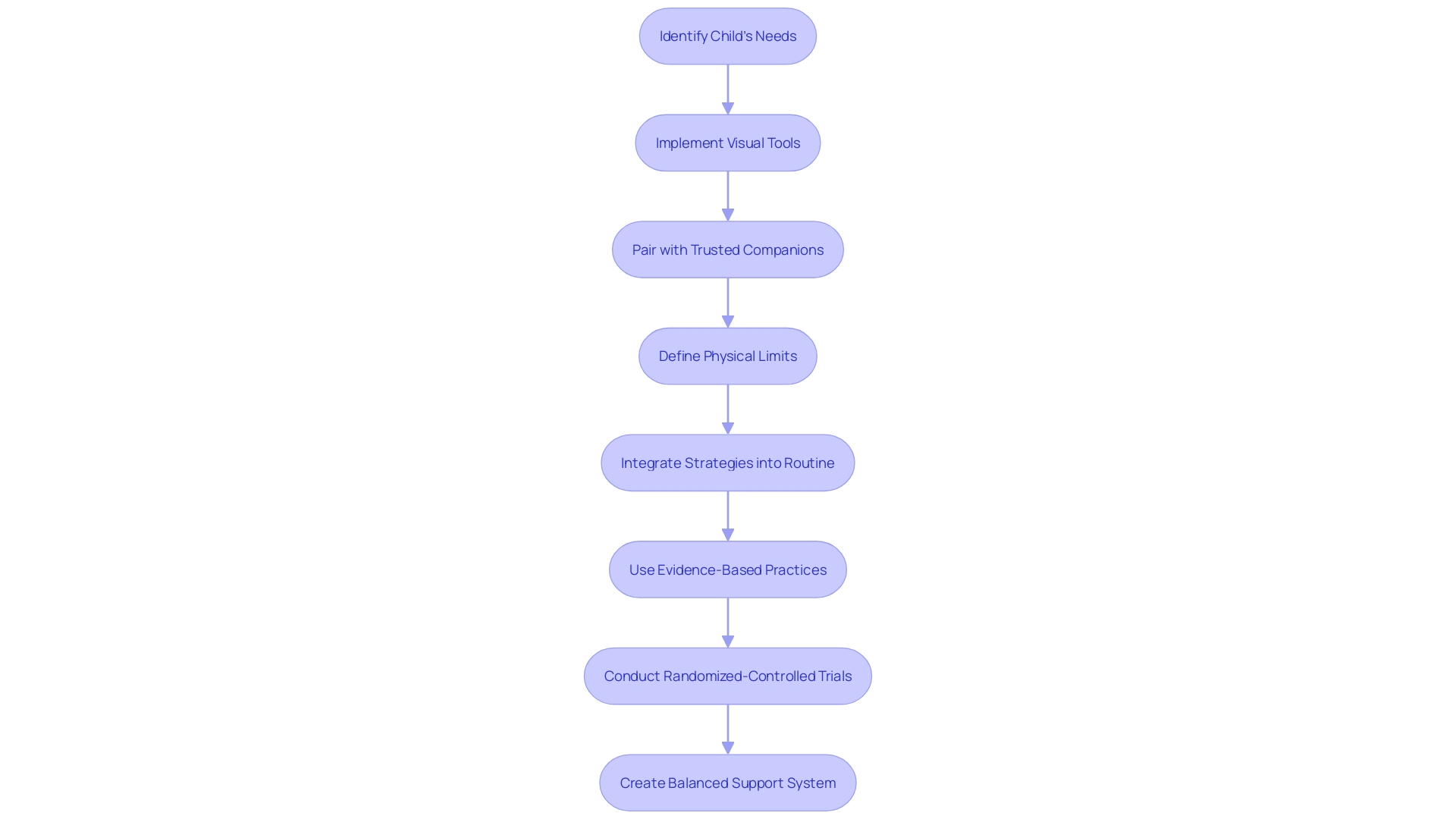
To safeguard children with autism from elopement, heightened vigilance and are key. Such practices encompass more than mere watchfulness; they include employing visual tools like schedules to aid in communication, pairing children with trusted companions, and defining physical limits that are easy for the child to understand. This proactive approach aligns with the wisdom of Dr. David (Dan) R. Offord, who emphasized the vital role of supportive participation in all areas of life for the mental health and fair treatment of children with disabilities.
By integrating these strategies into day-to-day routines, caregivers can provide a nurturing environment that reduces stress and meets the unique needs of their children, ultimately fostering a sense of inclusion and well-being.
Recent shifts in clinical research, favoring randomized-controlled trials over quasi-experimental studies, reinforce the importance of these evidence-based practices. Clinicians now rely on the most current and rigorous research to inform their decisions, ensuring that the interventions they implement are truly effective. It's about creating a balanced system that supports the child's development while also acknowledging and mitigating the risks associated with their condition.
As we continue to strive for equity and mental health for all children, including those with autism, it becomes increasingly clear that such structured, well-researched approaches are not just beneficial but necessary for their safety and development.

Enhanced communication abilities play a pivotal role in mitigating the risk of elopement among children with autism. By providing these children with alternative methods to articulate their needs and desires, we can alleviate frustration and diminish the need for elopement as an outlet for self-expression. Utilizing , including picture exchange systems and speech-generating devices, has proven to be a successful strategy.
These tools not only aid in communication but also encourage engagement and understanding, which are crucial for children with autism who may also face educational and behavioral challenges. As multimedia and computer education modules become increasingly accessible, they offer a tailored and repeatable learning experience that can be adjusted to meet each child's pace and level of comfort, making communication more attainable and reducing the likelihood of elopement behaviors.
The profound words of Dr. David (Dan) R. Offord, a renowned child psychiatrist, resonate deeply in this context: "I do not mind if my children are in a race as long as the race is fair." This sentiment underscores the necessity for equitable opportunities for all children, including those with disabilities. By providing the right communication tools and support, we can ensure that children with autism have a fair chance to participate meaningfully in all aspects of life, from school to home to leisure activities, thus fostering their mental health and overall well-being.
As research continues to evolve, we learn more about the positive outcomes of implementing AAC systems, not just for children with complex communication needs but also for the educators and caregivers who play a critical role in their development.
Empowering individuals with autism to navigate their surroundings safely is paramount, and this involves a dual approach: training them in essential safety skills and equipping caregivers with strategies to prevent and respond to elopement. Children with autism should learn about navigating traffic, recognizing risks from strangers, and handling emergency situations. This knowledge fosters their independence and reduces elopement-related dangers.
Caregivers, on the other hand, benefit from training that prepares them to intervene effectively during elopement incidents and to adopt preventive measures that protect the child's well-being on an ongoing basis.
For instance, programs like the collaborative efforts of Emirates and Dubai International Airport offer a template for such training. They provide neurodivergent children, like Humza, with rehearsal flying experiences, simulating the process of navigating through an airport and being on an aircraft. This preemptive exposure helps familiarize children with potential stressors and routines, thereby reducing anxiety and the likelihood of elopement.
Furthermore, legislative initiatives like House Bill 829 in Florida, which mandates training for law enforcement on interacting with individuals on the autism spectrum, underscore the importance of specialized knowledge in managing elopement. Such training includes de-escalation tactics and understanding the specific needs of people with autism, which can be critical in ensuring their safety during high-stress situations.
Ultimately, safety training for both parties—those with autism and their caregivers—creates a that can significantly diminish the risks associated with elopement, leading to a fairer, more engaged, and supportive environment for all.

Strategies for safeguarding children with autism are critical, particularly in addressing the risk of elopement. Personal identification aids are invaluable tools for ensuring a child's swift recovery should they wander. equipped with GPS capabilities offers real-time location tracking, while ID bracelets provide a simple yet effective means of carrying essential contact information.
Identification cards, easily kept in a pocket or backpack, are another straightforward solution for quickly reuniting lost children with their caregivers. These precautionary measures are part of a broader commitment to ensuring equitable participation and safety for children with autism in all areas of life, from school to home and community engagement.

Elopement, or the tendency for some individuals with autism to wander away from safe environments, requires a thoughtful and personalized approach to ensure their safety. Collaborating with professionals who specialize in autism and accessing community resources is essential in developing effective strategies. Behavior analysts, therapists, and autism specialists can offer tailored interventions that consider the unique needs of each child.
Take the case of Lil, a 17-year-old preparing for a transition from special school to a community-based setting in Southampton, UK. Involving organizations like Friends of St James Park, which offers a café, skill-building, and volunteering opportunities, helps create a supportive environment that can ease the stress associated with change, a known trigger for elopement.
These community connections are crucial, as highlighted by the wise words of Dr. David (Dan) R. Offord, who emphasized the importance of engaged and well-supported participation in society, especially for children with disabilities. By recognizing unmet needs and leveraging community assets, we can work towards making 'the race fair' for all children.
Furthermore, initiatives like the Autism Welcoming Initiative by the Autism Alliance of MetroWest demonstrate the power of training local businesses to be more autism-friendly. Such programs pave the way for autistic individuals to feel more comfortable in public spaces, mitigating the risks associated with elopement.
The importance of community involvement is also reflected in the work of the Interagency Autism Coordinating Committee (IACC), which fosters collaboration across federal agencies and the autism community. Their commitment to providing and reducing biases in intervention research is essential in supporting autistic individuals.
As we strive to create inclusive environments, it's crucial to blend professional expertise with community support to address the challenges of elopement effectively. By doing so, we not only improve the safety of individuals with autism but also enrich our communities with their participation and presence.
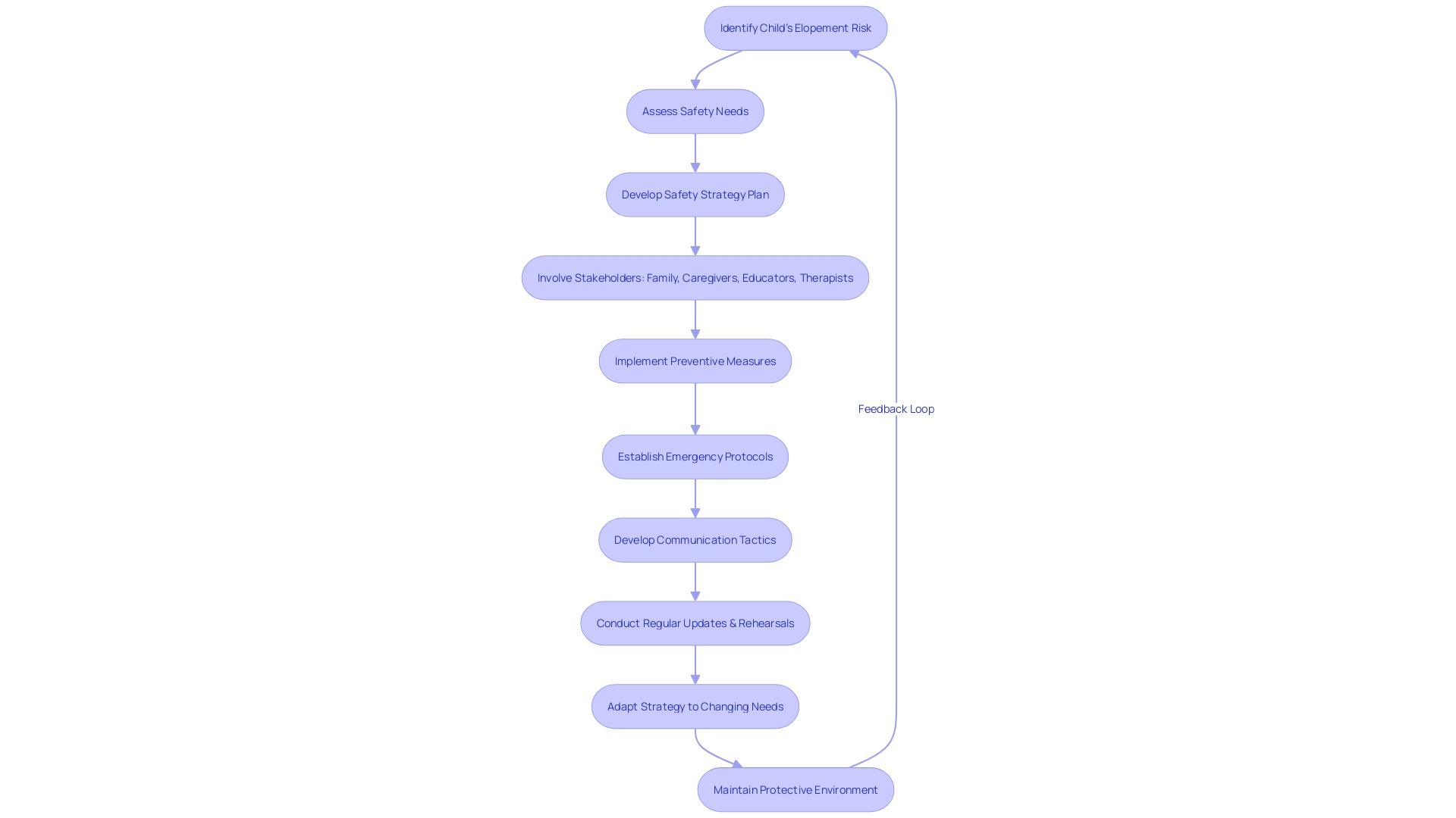
A robust safety strategy is a linchpin for parents of children with autism prone to elopement. Such a strategy should encompass preventive measures, emergency protocols, and communication tactics tailored for immediate responders. Crafting this plan is not a solitary task; it calls for a concerted effort from family members, caregivers, educators, and therapists—all of whom play a pivotal role in both devising and executing these crucial measures.
To ensure effectiveness, this plan must not be static; it requires and rehearsals to adapt to evolving needs and maintain a protective environment for the child.

In conclusion, elopement is a pressing concern for families with children on the autism spectrum. Understanding the underlying causes of elopement, such as sensory challenges and communication barriers, is crucial in developing effective strategies to reduce its occurrence and protect children from potential harm.
Behavioral interventions, like Applied Behavior Analysis therapy, can help teach alternative behaviors and improve communication skills to reduce elopement. Creating a safe environment through environmental modifications, such as securing the home and using monitoring devices, is essential in minimizing the risk of elopement.
Enhanced supervision strategies, including visual tools and clear physical limits, are key in safeguarding children with autism. Enhancing communication abilities through Augmentative and Alternative Communication tools can reduce the need for elopement as a means of self-expression.
Safety training for individuals with autism and caregivers is paramount. Children should learn essential safety skills, while caregivers need strategies to prevent and respond to elopement incidents. Collaboration with professionals and community resources is vital in developing effective strategies.
Identification and tracking methods, such as wearable technology with GPS capabilities, offer valuable support in quickly locating children in case of elopement. Creating a comprehensive safety plan that includes preventive measures, emergency protocols, and tailored communication tactics is essential.
By empowering parents and caregivers with knowledge and tools, we can create a safer environment for children with autism. Through collaboration, understanding, and ongoing efforts, we can mitigate the risks associated with elopement and ensure the well-being of children with autism in all aspects of life.
What is elopement in the context of autism?
Elopement in autism refers to the behavior of a child leaving a safe environment without warning, often without considering their safety. It's a concerning issue for families as it can lead to dangerous situations.
Why do children with autism elope?
Children with autism may elope for various reasons, including sensory overstimulation, stress, curiosity, or a desire to escape from overwhelming situations. It is often related to sensory and communication challenges associated with autism.
How common is elopement among children with autism?
Research suggests that between 40% to 50% of children on the autism spectrum may exhibit elopement behavior at some point.
What factors contribute to elopement in children with autism?
Contributing factors include sensory processing differences, communication barriers, transitioning difficulties, and a lack of understanding of danger.
What are some behavioral interventions to reduce elopement?
Behavioral interventions like Applied Behavior Analysis (ABA) therapy can help by focusing on individual triggers and teaching positive alternative behaviors to mitigate elopement.
How can environmental modifications improve safety for children with autism?
Safety can be improved by installing locks on doors and windows, using alert systems, creating a clutter-free space, and utilizing GPS-equipped bracelets to quickly locate children if they elope.
What strategies can caregivers use to enhance supervision and prevent elopement?
Enhanced supervision strategies include using visual tools like schedules, pairing children with trusted companions, and defining clear physical boundaries.
How can communication enhancements prevent elopement?
Providing alternative communication tools, like Augmentative and Alternative Communication (AAC) systems, helps children express their needs and reduces elopement as a form of self-expression.
Why is safety training important for individuals with autism and their caregivers?
Safety training helps teach children essential safety skills, like navigating traffic and recognizing stranger danger, and equips caregivers with strategies to prevent and respond to elopement incidents.
What identification and tracking methods can be used to safeguard children with autism?
Wearable technology with GPS tracking, ID bracelets, and identification cards are effective tools for quickly recovering a child who has wandered away.
How can collaboration with professionals and community resources help address elopement?
Working with behavior analysts, therapists, autism specialists, and community organizations can provide personalized interventions and supportive environments that reduce the stress and incidence of elopement.
What should be included in a comprehensive safety plan for a child with autism?
A comprehensive safety plan should include preventive measures, emergency protocols, communication tactics for first responders, and should be regularly updated and rehearsed by family members, caregivers, and educators.