Empowering autistic teens as they transition into adulthood can feel like a daunting task for many parents. It’s a journey filled with unique challenges that require a genuine understanding of autism spectrum disorder (ASD) and the individual needs of each teen. By embracing effective practices in education, life skills training, and community support, caregivers and educators can truly make a difference in these young individuals' lives.
But here’s the big question: how can families and educators team up to create a nurturing environment that not only respects but also celebrates the diverse strengths of autistic teens? 🤔 Let’s explore this together!
Imagine a scenario where a teen is learning to navigate daily life skills. With the right support, they can thrive and gain confidence. It’s all about finding those moments of connection and understanding. By sharing experiences and insights, we can build a community that uplifts and empowers these remarkable young people.
So, let’s dive into this journey together, and remember, we’re here to help you every step of the way!
To truly empower teens on the autism spectrum, it’s essential to focus on empowering autistic teens during the transition period by understanding the complexities of autism spectrum disorder (ASD). ASD includes a wide range of characteristics, like challenges in social communication, repetitive behaviors, and heightened sensory sensitivities. By recognizing these traits, caregivers and educators can tailor their approaches to meet the unique needs of each individual.
For example, empowering autistic teens during the transition period is crucial, as many individuals on the autism spectrum may struggle with transitions, making changes in routine feel overwhelming. By being aware of this, we can help make those adjustments smoother. Plus, creating a space that respects sensory preferences - like offering quiet areas or sensory tools - can really boost comfort and engagement.
When families and educators learn more about autism, they can foster a more inclusive and supportive environment. This ultimately contributes to empowering autistic teens during the transition period to thrive and reach their full potential. Let’s explore this together!

Implementing inclusive classroom strategies is essential for empowering autistic teens during the transition period of their educational journey. Let’s explore some effective techniques together:
Research shows that empowering autistic teens during the transition period not only boosts academic performance but also enhances social abilities, thereby creating a more supportive learning environment. Plus, integrating Applied Behavior Analysis Therapy (ABA) can really enhance these strategies. It’s a personalized approach that adapts to individual needs and has proven effective in improving learning and social skills for those on the spectrum. By fostering inclusivity, educators empower all students to thrive and succeed in their educational pursuits. We’re here to help you every step of the way!

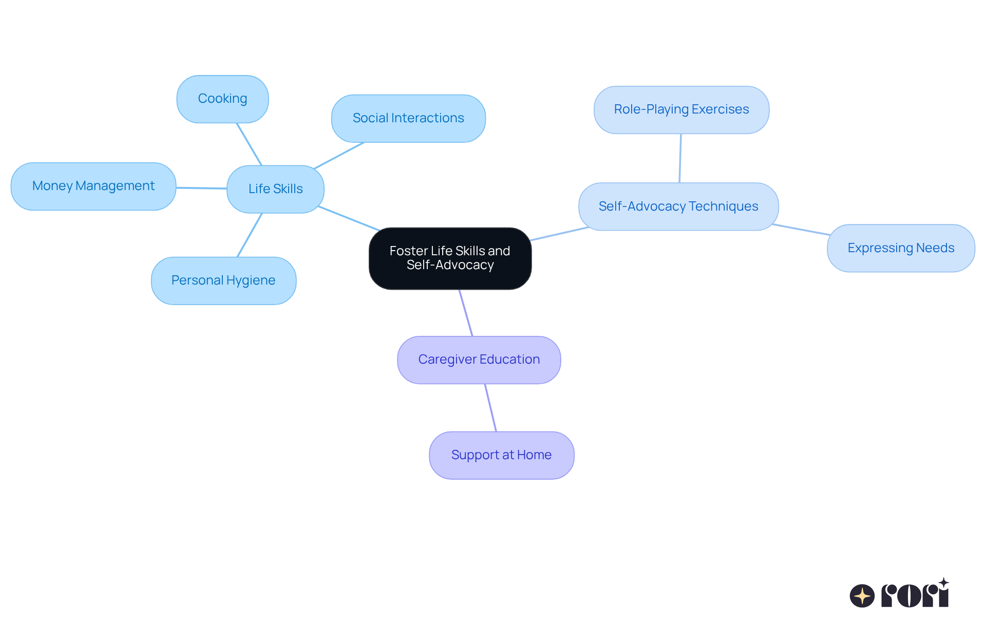
Nurturing life skills and self-advocacy in autistic adolescents is essential for empowering autistic teens during the transition period into adulthood. Think about it: life training should cover essential areas like personal hygiene, cooking, money management, and social interactions. Programs that mimic real-life situations allow young people to practice these skills in a supportive environment. Plus, teaching self-advocacy techniques helps autistic individuals express their needs and preferences effectively. This could include role-playing exercises where they practice asking for help or sharing their autism diagnosis when it feels right.
Research shows that adolescents who take part in self-advocacy training often feel more confident and see better outcomes in post-secondary education and employment. Isn’t that encouraging? And here’s something to consider: 61.3% of caregivers report that the financial burden of caring for their family member significantly impacts their income. This really highlights the need for accessible training programs.
Caregiver education is also crucial in this journey. It equips caregivers with the knowledge and skills they need to provide the right support at home, complementing professional interventions and promoting consistency. By focusing on these skills and enhancing caregiver involvement, families and educators can better prepare young individuals on the spectrum, which is crucial for empowering autistic teens during the transition period, equipping them with the tools they need to navigate adulthood successfully. As Temple Grandin famously said, 'Different, not less.' This reminds us of the unique strengths that individuals on the spectrum possess. Let’s explore this together!

Empowering autistic teens during the transition period is essential for creating a strong support network for young individuals with autism as they move into adulthood. Families can really benefit from connecting with local and online support groups, where they can meet others facing similar challenges. These networks provide invaluable resources, shared experiences, and emotional support, which are essential for empowering autistic teens during the transition period and fostering a sense of community.
Involving educators, therapists, and community organizations can really enhance this support system, addressing various aspects of a young person's life. Mentorship programs are a fantastic option for empowering autistic teens during the transition period! They connect neurodiverse adolescents with role models, which is essential for empowering autistic teens during the transition period and offering substantial advantages.
Research shows that strong support networks can significantly improve the mental health and overall well-being of individuals on the autism spectrum. This highlights just how crucial it is for families to prioritize these connections. Plus, resources like the Autism Mentorship Program and local initiatives provide tailored support, which is essential for empowering autistic teens during the transition period, ensuring they have the tools they need to thrive. Let’s explore this together!

Empowering autistic teens as they transition into adulthood is quite the journey! It’s a multifaceted process that really calls for a deep understanding of autism spectrum disorder (ASD) and some tailored strategies to help them grow and gain independence. By embracing inclusive practices, nurturing life skills, and building supportive networks, caregivers and educators can create an environment that not only respects the unique needs of these individuals but also celebrates their diverse strengths.
Let’s dive into some key strategies that can make a real difference for autistic teens. Understanding the complexities of autism allows for personalized approaches in educational settings. Think about implementing visual schedules or flexible seating arrangements - these can really help! Plus, fostering life skills through practical training and self-advocacy techniques gives these young individuals the confidence they need to navigate their futures. And don’t forget about building a strong support network! Involving families, educators, and community organizations enhances the resources available to autistic teens, promoting mental well-being and social connection.
Ultimately, empowering autistic teens isn’t just about providing support during their transition; it’s about recognizing their potential and enabling them to thrive as individuals. As we move towards more inclusive practices, it’s crucial to keep advocating for effective strategies and resources that uplift autistic youth. Together, families and educators can ensure that these remarkable individuals are not only prepared for adulthood but also empowered to embrace their unique journeys with confidence and resilience. Let’s explore this together!
What is autism spectrum disorder (ASD)?
Autism spectrum disorder (ASD) is a developmental condition characterized by a wide range of traits, including challenges in social communication, repetitive behaviors, and heightened sensory sensitivities.
Why is it important to empower autistic teens during the transition period?
Empowering autistic teens during the transition period is crucial because many individuals on the autism spectrum may struggle with changes in routine, making transitions feel overwhelming. Support during this time can help make adjustments smoother.
How can caregivers and educators support autistic teens?
Caregivers and educators can support autistic teens by recognizing their unique needs and characteristics, tailoring their approaches, and creating environments that respect sensory preferences, such as providing quiet areas or sensory tools.
What role does understanding autism play in creating an inclusive environment?
Understanding autism allows families and educators to foster a more inclusive and supportive environment, which helps empower autistic teens to thrive and reach their full potential.
What are some characteristics of autism that caregivers and educators should be aware of?
Caregivers and educators should be aware of characteristics such as challenges in social communication, repetitive behaviors, and heightened sensory sensitivities to better support autistic individuals.