Special education demands a tailored approach to cater to the individual learning styles and needs of SPED kids. Each child's unique strengths and challenges necessitate a personalized educational experience to ensure they reach their full potential. Personalized learning can take various forms, from individualized lesson plans to the use of adaptive technologies and differentiated instruction methods.
A vital component of this approach is identifying the specific needs of each student from the outset, ensuring that the resources provided, such as AV1 robots, are suitable and beneficial. The effective use of technology in education, highlighted during the COVID-19 pandemic, demonstrates the importance of developing customized learning solutions that take into consideration the diverse needs of students. To achieve this, collaborating with subject matter experts is critical to create content that is not only accurate and relevant but also aligns with pedagogical goals.
The iterative development of these learning solutions, complemented by continuous feedback, plays a key role in refining educational strategies to meet the evolving challenges in special education. Through this individualized approach, educators are equipped to provide a more engaging and impactful learning experience, affirming the long-standing theme in education history of improving student outcomes through personalized instruction.
Special education demands a tailored approach to cater to the individual learning styles and needs of SPED kids. Each child's unique strengths and challenges necessitate a to ensure they reach their full potential. can take various forms, from to the use of and differentiated instruction methods. A vital component of this approach is identifying the from the outset, ensuring that the resources provided, such as AV1 robots, are suitable and beneficial. The , highlighted during the COVID-19 pandemic, demonstrates the importance of developing customized learning solutions that take into consideration the diverse needs of students. To achieve this, collaborating with is critical to create content that is not only accurate and relevant but also aligns with pedagogical goals. The iterative development of these learning solutions, complemented by continuous feedback, plays a key role in refining educational strategies to meet the evolving challenges in special education. Through this individualized approach, educators are equipped to provide a more engaging and impactful learning experience, affirming the long-standing theme in education history of improving student outcomes through personalized instruction.
The landscape of Special Education has evolved significantly, with the Individuals with Disabilities Education Act (IDEA) ensuring that students with disabilities receive a . This is crystallized in the form of , which are bespoke plans that provide tailored learning goals, accommodations, and services for each student with disabilities. These plans are pivotal in guiding students to academic and social triumphs by addressing their unique needs.
IEPs offer accommodations that level the educational playing field, such as granting additional time for tasks or assigning seats that minimize distractions. These provisions are not merely suggestions but are legally mandated components of a student's education, as underscored by the and Section 504 of the Rehabilitation Act. These laws ensure that a disability should not hinder an individual from accessing their right to education and define disability extensively to protect a broad range of individuals.
, such as the partnership between CAST and Carnegie Learning, leverage universal design for learning (UDL) and technology to aid students with disabilities, including the use of AI to reframe word problems in math to be more comprehensible. This initiative, backed by research and a multitude of education experts, has shown promising results in enhancing student performance through rapid randomized control trials involving over 116,000 participants.
According to the National Center for Education Statistics (NCES), the IEPs are meticulously crafted to ensure that the promised to a student are properly designed, implemented, and enforced. With over 7.5 million children now receiving an education tailored to their disabilities, the U.S. education system celebrates the shift from exclusion to inclusion since 1975.
However, challenges persist in the special education landscape. Data from the U.S. Department of Education reveals that students with disabilities are more likely to face disciplinary actions such as restraint and seclusion. Moreover, disputes over are on the rise, with due process complaints escalating to 29,490 in the 2021-2022 school year, indicating a need for continuous advocacy and improvement in the provision and implementation of IEPs.
The emphasis on inclusion extends beyond K-12 education. are crucial resources that focus on academic access, career development, and self-determination, ensuring that the transition to adulthood is supported with the necessary resources as stipulated by IDEA.

Effective educational approaches are indispensable for children with special educational needs, enhancing both their academic achievements and social integration. These methods should encompass , where learning is reinforced by engaging multiple senses, which not only aids in grasping new concepts but also bolsters memory retention. For children who find certain sensory experiences challenging, such as in a dental clinic, adapting the environment to suit their needs can significantly reduce stress and improve their ability to participate in necessary activities.
are also vital, focusing on endorsing desired behaviors while offering alternate strategies to manage difficult ones. This proactive approach, as opposed to punitive measures, encourages a positive learning environment and fosters better behavioral outcomes.
is equally critical, empowering children with the essential abilities to interact effectively with others. This includes developing communication skills, fostering cooperative behavior, and cultivating problem-solving abilities, which are fundamental for thriving in communal settings.
Strategies that address these aspects are not just about providing ; they embody a commitment to social justice and equity within educational spaces. For instance, initiatives to improve , such as those measured by DIBELS, are not solely academic targets but also represent efforts to ensure fair opportunities for all students.
Moreover, the growing number of disputes between families and school districts over special education services underscores the importance of ensuring that these educational strategies are consistently implemented and accessible. The spike in due process complaints emphasizes the need for and heightened awareness among educators and policymakers.
In light of these considerations, it's clear that a multi-faceted and compassionate approach, backed by professional development and legislative support, is essential to make the 'race' fair for children with disabilities, aligning with the vision of child psychiatrist Dr. David (Dan) R. Offord for an equitable society.
is a critical tool that empowers SPED students by removing obstacles, enhancing their learning experiences, and . These technologies are more than mere aids; they are tailored solutions that address the of individual students. For instance, text-to-speech software and graphic organizers offer simpler support, while communication boards and sensory integration tools provide more comprehensive assistance.
It's essential to clarify the difference between accessible and . Accessible technology is designed to be usable by a wide range of people, without the need for adaptation. On the other hand, is chosen to meet the specific needs of a student to help manage their disability. This distinction is pivotal because assistive technology is not a one-size-fits-all solution; it's a personalized aid that supports children as young as infants and toddlers, playing a significant role in their development.
Moreover, the implementation of assistive technology is not a solitary journey for students and families. Schools and districts are partners in researching and integrating these technologies into the educational process. If a student relies on assistive technology for class assignments, such as timers or captioning, they are also entitled to use these tools during state assessments, ensuring consistency and fairness in their educational experience.
The extends beyond the individual. The Business Case for Disability Innovation highlights the vast market potential and social impact of investing in disability-focused technologies. By fostering inclusive design and business models, stakeholders can unlock opportunities for both social and financial returns, while promoting autonomy and engagement among people with disabilities.
Assistive technology is not about providing an unfair advantage; it's about leveling the playing field so that all students have equal opportunities to learn and succeed. With around 5.2 million Canadians reporting , the need for such technology is clear. are key to addressing these challenges, ensuring that every student can access and engage with educational materials in a way that works for them.
In summary, assistive technology in education serves as a , enabling SPED students to navigate their educational paths with greater ease and confidence. By understanding and utilizing the full spectrum of assistive technology, educators and parents can provide invaluable resources and support to help these students reach their full potential.

Fostering a supportive environment transcends just the physical layout of a classroom. It's an all-encompassing ethos that embraces inclusivity, understanding, and acceptance, vital for SPED (Special Education) students. By actively involving educators and parents, we can cultivate a positive and nurturing atmosphere where every SPED student feels valued and respected. Visual aids, , and a strong sense of community are instrumental in achieving this.
For instance, the '5, 4, 3, 2, 1' coping technique is a prime example of practical support that can mitigate anxiety and manage overwhelming situations for SPED kids. By engaging the students' senses in a structured manner, this technique helps them regain focus and composure, which is essential for their learning and interaction within the school environment.
Moreover, like the State College Area School District (SCASD) exemplifies the commitment to identifying and nurturing the potential of every student, including those who are culturally and linguistically diverse (CLD). This approach underlines the importance of an that recognizes and supports the diverse needs of all students.
Inclusion goes beyond mere physical presence in a school setting; it's about fostering genuine connections, learning together, and forming relationships. However, the reality for many children with intellectual and developmental disabilities is starkly different, with many not attending school or experiencing true inclusion. Addressing this gap is imperative to ensure that SPED kids are not just seen but are actively participating and thriving alongside their peers.
Statistics highlight that play and prosocial behavior are linked to fewer . This underscores the significance of an inclusive, communicative, and playful environment in supporting the development and well-being of SPED children. Unfortunately, due to limited resources, societal attitudes, and infrastructure challenges, not all children, especially those with disabilities, have equal access to such . It's our collective responsibility to dismantle these barriers and champion an educational experience that is accessible, equitable, and nurturing for every child.

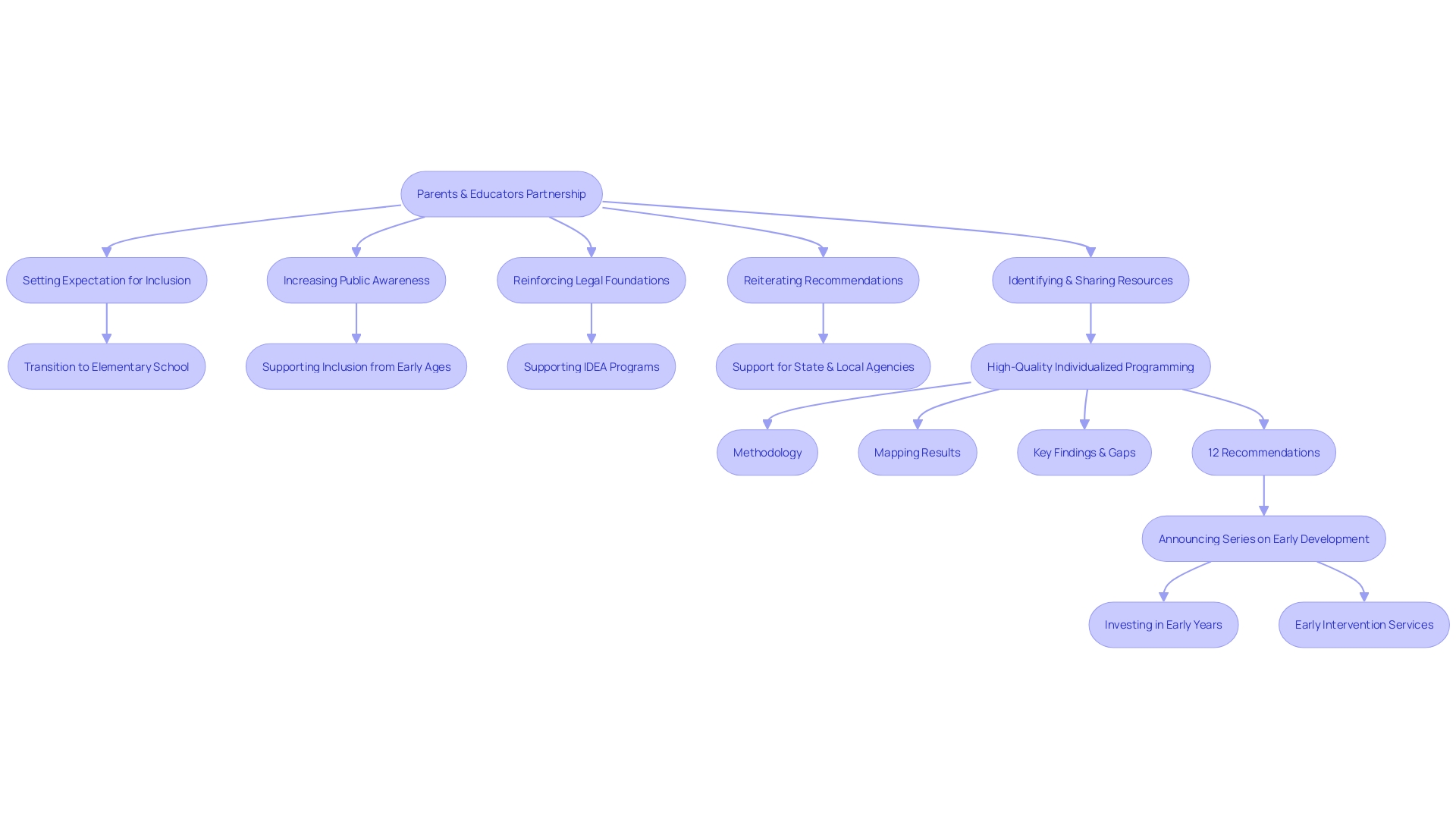
The partnership between parents and educators is a pivotal component of fostering a supportive environment for children with (SPED). This collaborative effort is exemplified by Somerset Academies of Texas, which recognized the need for integrated solutions to streamline processes across various departments. Their approach to creating a cohesive educational ecosystem mirrors the essence of effective . By adopting a unified strategy, parents and educators can exchange insights and coordinate their efforts to provide continuous support both in and out of the classroom.
In New Jersey, the Office of Special Education underscores the by ensuring that local education agencies adhere to the Individuals with Disabilities Education Act (IDEA). This not only enforces compliance but also facilitates ongoing enhancement of support for over 240,000 students with disabilities. Regular interactions, such as parent-teacher conferences, are crucial for maintaining this alliance and for building a robust .
The concept of 'Leading by Convening' offers a strategic framework for stakeholder engagement, emphasizing the value of mutual competence where the expertise of both professionals and families is equally recognized. This philosophy is vital as special educators navigate the multifaceted role of both teacher and case manager, coordinating with general educators to fulfill (IEPs) effectively.
Statistics highlight the need for a comprehensive view of inclusion beyond mere physical proximity, advocating for a social dimension that fosters genuine relationships and learning experiences among all students. As such, co-teaching models present invaluable learning opportunities where educators can share their knowledge and address the diverse needs of students, including those with physical disabilities.
Ultimately, the collective commitment of parents and teachers to SPED kids' well-being can lead to , ensuring that every child is given the opportunity to thrive academically and socially.

The essence of inclusion in education extends far beyond mere physical presence in the same classroom; it encompasses meaningful participation and the forging of robust relationships. Inclusion isn't just about being seen together in the hallways or sharing the same school building. It's about truly learning together, building relationships, and establishing friendships. Unfortunately, this fundamental concept of inclusion is not yet a reality for all, particularly children with . Despite the recognition by education systems worldwide that are essential for student development and societal progress, the integration of into mainstream classrooms and activities remains a significant challenge.
Inclusion done right is a multifaceted approach that taps into the social dimensions of education, promoting the development of empathy, friendships, and a sense of belonging among all students. It's not just about physical proximity but about fostering a learning environment where differences are celebrated, and every child feels valued and included. Research shows that nurture social-emotional growth, which is crucial for . As educators and policymakers endeavor to refine our education system, it's imperative that we draw upon scholarly research and evidence-based publications to inform our practices and ensure that we move towards a genuinely inclusive model that serves all children well.
Implementing requires thoughtful strategies and adaptable learning tools. Teachers can model problem-solving and , such as taking deep breaths during frustrating moments, thereby guiding to support themselves. A variety of learning tools, tailored through trial and error to best meet individual student needs, should be introduced and modeled by educators. This approach aligns with the influenced by philosophical and psychological insights and the pressing need for highlighted by current events and scholarly discourse.
Proactively engaging parents and leveraging local can significantly strengthen the network of support for children with . Active involvement from parents can be fostered through participation in , , and networking with other families facing similar challenges. These interactions not only bolster the but also reinforce the sense of community and shared learning.
Similarly, local organizations and can serve as a vital cornerstone for providing supplementary support, valuable information, and enhanced opportunities tailored for special education children and their families. This holistic approach to enables parents to broaden their understanding and connections, ultimately creating a more robust and inclusive support system for their child.
For instance, initiatives like the Safe Routes to School Program, spearheaded by the San Francisco Bicycle Coalition, exemplify the powerful impact of integrating community-driven programs directly into school curricula. These initiatives empower children to explore alternative modes of transportation, fostering independence and awareness of their role within the community.
Moreover, programs such as Coordinated Approaches to Child Health (CATCH) demonstrate the importance of instilling healthy habits from a young age, which can be sustained into adolescence and adulthood. By providing train-the-trainer activities, educators are equipped with the tools necessary to promote healthy lifestyles among children, ensuring these practices are interwoven with the school’s daily routine.
Conclusively, the involvement of both parents and plays a pivotal role in enriching the educational landscape for special education children, ensuring they receive the comprehensive support necessary to thrive.

In conclusion, special education requires a tailored approach to meet the unique needs of each student. Personalized learning, effective strategies, and assistive technology play crucial roles in empowering SPED students and enhancing their educational experiences. Collaborating with subject matter experts, refining educational strategies, and fostering a supportive environment are key factors in achieving positive outcomes.
Effective strategies such as multi-sensory instruction, positive behavioral interventions, and social skills training are essential for academic achievements and social integration. It is important to consistently implement these strategies and make them accessible to address the ongoing challenges in special education.
Assistive technology serves as a critical tool in removing obstacles and enhancing learning experiences for SPED students. Differentiating between accessible and assistive technology allows for personalized solutions that meet the specific needs of individual students. Collaboration between students, families, schools, and districts ensures fairness and consistency in the use of assistive technology.
Creating a supportive environment involves fostering inclusivity, understanding, and acceptance. By dismantling barriers and championing an accessible and equitable educational experience, we can provide every child with the opportunity to thrive.
The partnership between parents and educators is vital in fostering a supportive environment. Regular interactions, such as parent-teacher conferences, strengthen this alliance and contribute to a robust support system. Inclusive practices, social-emotional growth, and engagement with parents and community resources further enrich the educational landscape for SPED students.
In conclusion, by embracing personalized learning, effective strategies, assistive technology, a supportive environment, parent-teacher collaboration, inclusive practices, and community engagement, we can empower and support children with special education needs. Through these efforts, we can ensure that every child receives the education they deserve, enabling them to reach their full potential.
What is personalized learning in special education?
Personalized learning in special education refers to tailoring education to meet the individual learning styles, strengths, and challenges of students with special needs. It involves customized lesson plans, adaptive technologies, and differentiated instruction methods to ensure each child reaches their full potential.
Why are Individualized Education Programs (IEPs) important?
IEPs are legally mandated documents that outline tailored learning goals, accommodations, and services for each student with a disability. They guide students to academic and social success by addressing their unique needs in compliance with the Individuals with Disabilities Education Act (IDEA).
What accommodations might be included in an IEP?
Accommodations in an IEP could include additional time for tasks, alternative seating arrangements, or the use of technology aids. These accommodations aim to level the educational playing field for students with disabilities.
How does technology play a role in special education?
Assistive technology in special education helps remove learning barriers for students with special needs. It includes tools tailored to individual requirements, such as text-to-speech software, communication boards, and sensory integration tools, enabling students to learn more effectively and independently.
What are the differences between accessible and assistive technology?
Accessible technology is designed for use by a wide range of people without modification, while assistive technology is chosen to meet the specific needs of a student to help manage their disability.
What is the significance of creating a supportive environment in schools?
A supportive environment in schools encompasses inclusivity, understanding, and acceptance. It involves visual aids, structured routines, and a strong sense of community to help students with special needs feel valued and respected.
How can parents and teachers collaborate effectively in special education?
Parents and teachers can collaborate effectively by exchanging insights, coordinating efforts, and ensuring consistent support for the student's development. This includes regular parent-teacher conferences and adherence to the IDEA.
What are inclusive practices in special education?
Inclusive practices involve meaningful participation of special education students in mainstream classrooms and activities. They aim to promote social-emotional growth, empathy, friendships, and a sense of belonging among all students.
How can engaging parents and community resources benefit children with special needs?
Engaging parents and community resources provides a network of support, information, and opportunities for children with special needs. It enhances the parents' role in their child's development and strengthens the sense of shared learning within the community.
What challenges still exist in the provision of special education?
Challenges include a higher likelihood of disciplinary actions such as restraint and seclusion for students with disabilities, rising disputes over special education services, and ensuring that IEPs are effectively designed, implemented, and enforced.