Introduction
Understanding the ins and outs of Applied Behavior Analysis (ABA) therapy is so important for parents on their child's developmental journey. This guide takes a closer look at the long-term outcomes of ABA therapy, sharing insights into its core principles, goal-setting strategies, and effective evaluation methods. But amidst all the hope for progress, how can parents make sure that the interventions truly meet their child's unique needs? 🤔 Exploring this question can empower families to actively engage in their child's growth and really maximize the benefits of ABA therapy.
Let’s explore this together! We know that navigating these waters can feel overwhelming at times, but you’re not alone. Many parents have walked this path and found ways to make the most of ABA therapy for their children. By understanding the principles behind it, you can feel more confident in the choices you make.
So, let’s dive in and discover how you can support your child’s development while ensuring that the interventions are effective and meaningful!
Understand ABA Therapy Fundamentals
is a scientific approach that helps us understand and change behavior through structured interventions. Let’s dive into some key fundamentals:
- : At its core, ABA is built on behaviorism principles, which tell us that behaviors can be learned and unlearned. Think of techniques like reinforcement - rewarding those desired behaviors - and prompting, which guides individuals toward those behaviors we want to see.
- : Every child with autism is unique, and that’s why ABA therapy is tailored just for them. It starts with thorough assessments to pinpoint strengths and challenges. Each behavioral plan is crafted to fit the individual’s needs, ensuring personalized care that truly resonates with them.
- : ABA leans heavily on data collection to track progress and make informed treatment adjustments. This way, we can be sure that the interventions are effective and aligned with the individual’s goals. Our behavior analysts use strategies rooted in the latest research, ensuring we apply the best methods for behavior change. Plus, we keep a close eye on how the client is developing and responding to the intervention, making tweaks as needed to optimize outcomes.
- : Ultimately, ABA aims to foster independence and improve the quality of life for individuals with autism. This means enhancing communication skills, social interactions, and daily living skills. By combining tailored treatment with advanced AI to monitor progress, we can provide 50% more time for your loved one’s care, making our assistance even more effective.
By understanding these fundamentals, parents can truly appreciate the role of ABA intervention in their child’s development and recognize the importance of of ABA therapy. Let’s explore this together! We’re here to !

Set Clear Goals for Therapy
is super important in the . Let’s dive into how you can do this effectively:
-
Identify Key Areas of Focus: Start by chatting with your therapist about the that need a little boost. Think about things like communication, social skills, or self-care tasks. It’s all about pinpointing what matters most for your child.
-
: Goals should be:
- Specific: Clearly define what you want to achieve. Instead of saying "improve communication," try specifying "."
- Measurable: Figure out how you’ll track progress. For instance, keep an eye on how many times your child uses those two-word phrases in a week.
- Achievable: Make sure the goals are realistic based on your child’s current abilities and challenges.
- Relevant: Goals should be meaningful and applicable to your child’s daily life and future independence.
- Time-bound: Set a timeline for achieving these goals, like "within three months."
-
: Team up with your ABA therapist to refine these goals. Their expertise can help ensure that the objectives are just right and fit well with the treatment plan.
-
Review and Adjust Regularly: Remember, goals shouldn’t be set in stone. about progress and adjust goals as needed to reflect your child’s evolving needs and achievements.
By setting clear objectives, you’re creating a roadmap for during your child’s treatment journey. This assists in evaluating long-term outcomes of ABA therapy. Research shows that using the SMART framework can really boost goal achievement. In fact, studies indicate that 76% of patients had multiple goals trending upwards after implementing . This organized approach not only encourages responsibility but also allows families to actively engage in their child’s development.
Let’s explore this together! Your makes a world of difference!

Evaluate Progress and Outcomes
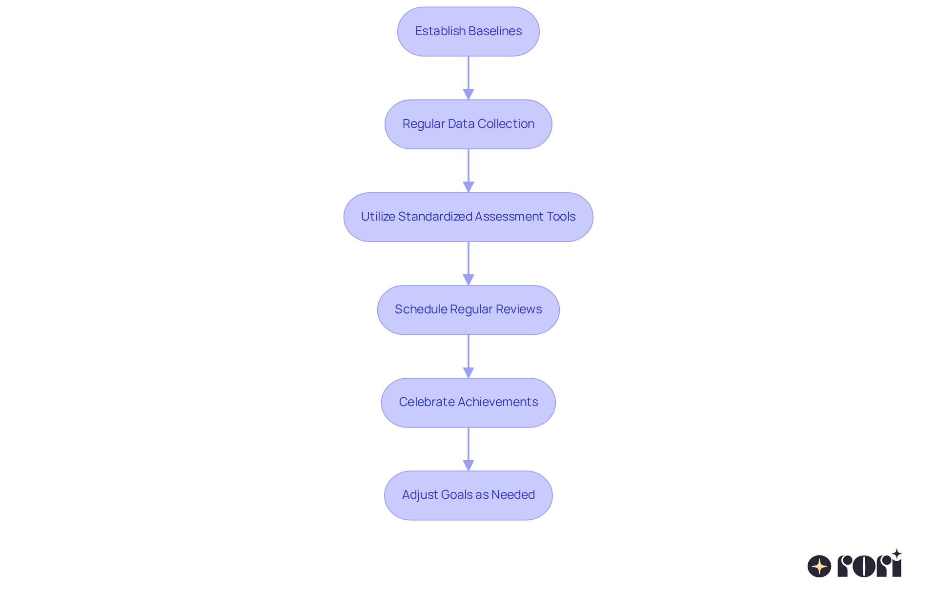
Understanding the development and effectiveness of ABA therapy requires evaluating . So, let’s dive into how you can evaluate it thoroughly:
- Establish Baselines: Start by collecting on your child’s current skills and behaviors. This initial assessment is key because it gives you a reference point to measure future progress and helps pinpoint specific areas that might need a little extra attention.
- Regular Data Collection: Work closely with your therapist to set up a solid . This could mean tracking certain behaviors, skills, or milestones daily or weekly. It’s all about getting a clear picture of your child’s development over time.
- Utilize : Don’t forget to use like the Vineland Adaptive Behavior Scales or the ABLLS-R (Assessment of Basic Language and Learning Skills). These tools can help you objectively in different areas, giving you valuable insights into your child’s growth in communication, social skills, and daily living abilities.
- Schedule Regular Reviews: Make it a point to have to go over the data you’ve collected about your child. Discuss what the data reveals about their development and see if any goals need adjusting based on their progress.
- Celebrate Achievements: It’s so important to recognize and , no matter how small they may seem. Acknowledging these milestones boosts their confidence and reinforces positive behaviors, paving the way for even more progress.
- : Be ready to tweak goals and strategies based on your evaluations. If something isn’t working as you hoped, collaborate with your therapist to explore different methods that might better fit your child’s unique needs.
By regularly evaluating long-term outcomes of ABA therapy, you can ensure that the therapy remains effective and responsive to your child’s changing needs. Let’s explore this together!

Engage Family in the Evaluation Process
is crucial for the success of ABA treatment. Let’s explore how you can effectively engage your family in the evaluation process:
- Educate Family Members: It’s so important that everyone in the family understands the goals of and the specific behaviors we’re targeting. When they know what’s going on, they can really help your child thrive. Plus, boosts their ability to make informed choices that positively impact your little one’s development, offering better support.
- Engage Family in : Encourage your relatives to join in on monitoring your child’s progress. Keeping a log of specific behaviors or skills practiced at home not only helps track development but also reinforces how vital their role is in the therapeutic journey. When family members actively participate in data collection, it can lead to .
- Regular Family Meetings: Holding regular family meetings to discuss your child’s progress creates a . Everyone can share observations and insights, which enhances understanding and commitment to the goals. When caregivers feel empowered, they’re more confident in supporting your child, which can reduce stress and improve family dynamics.
- Reinforce Skills at Home: Encourage family members to practice the skills learned in sessions during everyday activities. Consistent reinforcement across different environments is key! Research shows that kids really benefit from applying skills in real-life situations. Those who participate in intensive ABA interventions often report progress across various adaptive measures.
- Give Feedback to Therapists: Family members can offer valuable insights about your child’s behavior outside of therapy sessions. Sharing this can help adjust treatment, ensuring that support is responsive to your child’s evolving needs. This collaboration is essential for achieving effective and lasting behavioral improvements.
- Create a Supportive Environment: It’s all about fostering an environment that encourages open communication and support. This helps your child feel secure and motivated to practice new skills, which is vital for their emotional and developmental growth. By creating a nurturing atmosphere, you enhance the overall effectiveness of ABA treatment.
By actively involving your family in the assessment process, you can significantly improve the , which aids in evaluating long-term outcomes of ABA therapy and contributes to your child’s success. Research shows that in the success of early intervention programs for individuals with autism, leading to better therapeutic outcomes. Plus, studies indicate that 90% of kids undergoing intensive ABA treatment show , highlighting the importance of family involvement. And remember, we’re here to help you with available payment options to cover up to 100% of ABA treatment, ensuring that financial concerns don’t hold your child back from advancing.

To effectively assess the process of of , parents can tap into a variety of . Let’s explore how:
- : Get to know standardized assessment tools like the VB-MAPP (Verbal Behavior Milestones Assessment and Placement Program) and the ABLLS-R. These handy frameworks help you evaluate your child’s abilities and development in an organized way.
- : Consider using mobile apps designed for tracking ABA therapy progress. These apps make data gathering a breeze, allowing you to observe in real-time and see visual representations of your child’s growth over time. At Rori Care, we take it a step further by recording sessions, so our clinical team can support your little one without interrupting the flow of data collection. Plus, all data is securely stored, anonymized, and deleted after analysis, keeping your privacy intact.
- Resource Guides: Check out like Autism Speaks or the Association for Behavior Analysis International. These guides often share best practices for evaluation and goal-setting, giving you the knowledge you need to effectively support your child’s growth.
- Workshops and Training: Why not attend and evaluation methods? These opportunities can offer valuable insights and strategies for assessing your child’s progress, ensuring you’re up-to-date on the latest techniques and tools available.
- : Keep the lines of communication open with your child’s ABA therapist and other experts involved in their care. Their expertise can guide you in selecting specific tools and resources tailored to your child’s unique needs, enhancing the overall effectiveness of the treatment.
- : Join parent support groups where you can share experiences and learn from others facing similar challenges. These communities can provide a wealth of information and support, helping you navigate the complexities of ABA treatment and evaluation.
By utilizing these tools and resources, along with the support from Rori Care's clinical team and our commitment to secure data practices, you can enhance your ability for evaluating long-term outcomes of ABA therapy and effectively support your child's development. We’re here to help you every step of the way!

Conclusion
Understanding the long-term outcomes of ABA therapy is so important for parents wanting to support their children with autism effectively. This guide shines a light on the value of personalized, data-driven approaches in ABA. It emphasizes the need for clear, achievable goals and the active involvement of family members in the evaluation process. By grasping these concepts, parents can navigate their child's therapeutic journey with confidence and clarity.
Key insights from this article include:
- The foundational principles of ABA therapy
- The necessity of individualized treatment plans
- The critical role of ongoing assessment
By using standardized tools and keeping open communication with therapists, families can track progress and adjust strategies as needed. Celebrating small achievements and fostering a supportive environment can really enhance the effectiveness of ABA interventions.
Ultimately, engaging in the evaluation of long-term outcomes isn’t just about measuring progress; it’s about empowering families to actively participate in their child's development. By leveraging available tools, resources, and support systems, parents can ensure that their child's ABA therapy remains responsive to their unique needs. This paves the way for improved communication, social skills, and independence. Embracing this proactive approach can significantly impact the overall success of ABA therapy, creating a brighter future for children with autism. Let’s explore this journey together!
Frequently Asked Questions
What is Applied Behavior Analysis (ABA) therapy?
ABA therapy is a scientific approach designed to understand and change behavior through structured interventions, focusing on principles of behaviorism.
What are the core principles of ABA?
The core principles of ABA include behaviorism, reinforcement of desired behaviors, and prompting to guide individuals toward those behaviors.
How is ABA therapy individualized for children with autism?
ABA therapy is tailored for each child through thorough assessments that identify their strengths and challenges, resulting in personalized behavioral plans that meet their specific needs.
How does ABA utilize data in its approach?
ABA relies on data collection to track progress and make informed adjustments to treatment, ensuring interventions are effective and aligned with individual goals.
What is the long-term focus of ABA therapy?
The long-term focus of ABA is to foster independence and improve the quality of life for individuals with autism by enhancing communication skills, social interactions, and daily living skills.
Why is setting clear goals important in ABA therapy?
Setting clear and achievable goals is crucial for guiding the therapy process and evaluating long-term outcomes, helping to ensure that the therapy effectively addresses the child's needs.
What is the SMART framework for goal setting in ABA?
The SMART framework involves setting goals that are Specific, Measurable, Achievable, Relevant, and Time-bound to enhance clarity and track progress effectively.
How can parents collaborate with therapists in setting goals?
Parents should work with their ABA therapist to refine goals, ensuring they are appropriate and fit well within the overall treatment plan.
How often should goals be reviewed and adjusted in ABA therapy?
Goals should be regularly reviewed and adjusted in consultation with the therapist to reflect the child's evolving needs and achievements throughout the therapy journey.
List of Sources
- Set Clear Goals for Therapy
- The Importance of Setting Realistic Goals in ABA Therapy | Discovery ABA (https://discoveryaba.com/aba-therapy/the-importance-of-setting-realistic-goals-in-aba-therapy)
- The Potential of ABA Therapy Goals (https://totalcareaba.com/autism/aba-therapy-goals)
- The Significance of Statistics in ABA Therapy | All Star ABA (https://allstaraba.org/statistics-in-aba-therapy)
- 81 ABA Therapy Statistics You Need to Know - apricott ABA (https://apricott.com/resources/aba-therapy-statistics)
- Evaluate Progress and Outcomes
- Success Rates of ABA Therapy | Advanced Autism Services (https://advancedautism.com/post/success-rates-of-aba-therapy)
- How to collect baseline data at the start of therapy (https://crossrivertherapy.com/articles/how-to-collect-baseline-data-at-the-start-of-therapy)
- Applied Behavior Analysis (ABA) Statistics: Data, Effectiveness, and Evidence-Based Practices (https://nexoaba.com/applied-behavior-analysis-statistics)
- The Significance of Statistics in ABA Therapy | All Star ABA (https://allstaraba.org/statistics-in-aba-therapy)
- Measuring Progress In ABA Therapy: A Guide To Tracking Success (https://kidsclubaba.com/how-to-measure-progress-in-aba-therapy-tracking-success-guide)
- Engage Family in the Evaluation Process
- heartwisesupport.org (https://heartwisesupport.org/post/the-impact-of-family-involvement-on-autism-therapy-outcomes)
- The Impact of ABA Therapy on Long-Term Outcomes for Children with Autism (https://supportivecareaba.com/statistics/the-impact-of-aba-therapy-on-long-term-outcomes-for-children-with-autism)
- Resources | Golden Steps ABA (https://goldenstepsaba.com/resources/success-rates-of-aba-therapy)
- The Power of Parent Involvement in ABA Therapy Outcomes: Maximizing Success Through Family Engagement - RightWay ABA (https://rightwayaba.com/parent-involvement-in-aba-therapy-outcomes)
- Utilize Tools and Resources for Evaluation
- Data Collection in ABA: Apps and Tools You Need | Links (https://linksaba.com/data-collection-in-aba-apps-and-tools-you-need)
- appleabacare.com (https://appleabacare.com/blog/aba-data-collection-software)
- Autism Therapy Progress Tracking | Discovery ABA (https://discoveryaba.com/aba-therapy/autism-therapy-progress-tracking)
- Measuring Progress In ABA Therapy: A Guide To Tracking Success (https://kidsclubaba.com/how-to-measure-progress-in-aba-therapy-tracking-success-guide)
- Top 5 ABA Data Collection Softwares in 2025 (https://ravenhealth.com/blog/top-aba-data-collection-softwares)