Navigating the world of behavioral therapy for children with autism can feel overwhelming, can’t it? There’s a whole array of methods out there, each designed to support growth and development in unique ways. These personalized interventions not only focus on enhancing specific behaviors but also empower families like yours to make informed decisions about your child’s care.
But with so many options available, how do you figure out which therapy will truly meet your child’s unique needs? 🤔 This article is here to help! We’ll explore various behavioral therapy approaches, weighing their benefits and limitations. Plus, we’ll shine a light on how technology is playing a transformative role in crafting effective treatment plans.
Let’s dive in together and discover the best paths forward for your child!
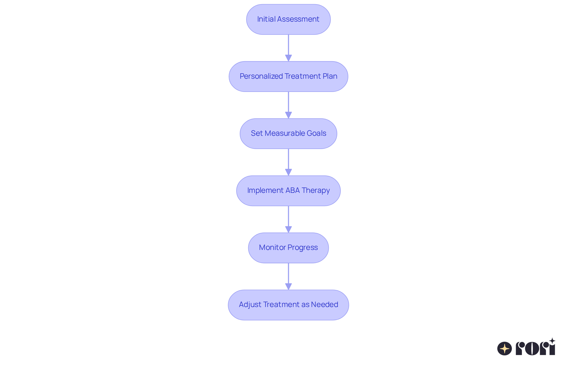
The behavioral therapy approaches for children with autism offer a variety of methods designed to change specific behaviors and boost social skills. It’s all about learning, especially through operant conditioning, where reinforcement plays a big role in shaping behavior. At Rori Care, we focus on creating personalized plans that cater to each child’s unique needs, strengths, challenges, and goals. This tailored approach is key to providing the best care possible.
Research shows that kids who start early and engage in intensive ABA therapy - especially before their second birthday - can see impressive improvements in cognitive and language skills, as well as social interactions. For example, studies indicate that children with lower initial adaptive levels can improve their Adaptive Behavior Composite score by an average of 4.46 points after 24 months of comprehensive ABA intervention.
We set clear, measurable goals for behavior change and skill development, giving parents a transparent way to track progress. Extensive research backs the effectiveness of behavioral therapy approaches for children with autism, highlighting their positive impact on communication, social interactions, and daily living skills. Kids in ABA therapy often show significant improvements in emotional regulation and problem-solving, leading to better social integration and independence.
Our behavior analysts implement behavioral therapy approaches for children with autism, utilizing evidence-based strategies grounded in the latest research to ensure we apply the most effective methods for behavior change. We keep a close eye on each child’s progress and how they respond to the interventions, making adjustments as needed to optimize outcomes. This ongoing assessment is crucial, allowing us to adapt treatment to meet the evolving needs of each child. Understanding these foundational concepts is important for parents and caregivers as they explore the various therapeutic options available. It empowers them to make informed decisions that best support their child’s growth. Let’s explore this together!

When it comes to autism treatment, several behavioral therapy approaches for children with autism can really make a difference, each with its own unique methods tailored to fit individual needs. Let’s take a closer look at some of these options:
Applied Behavior Analysis (ABA): This is often seen as the gold standard for autism intervention. ABA focuses on reinforcing positive behaviors while gently reducing those that aren’t as helpful. It’s all about structured, data-driven interventions. Did you know that research shows ABA has a success rate of over 89%? That’s pretty impressive! It can significantly boost communication skills, social interactions, and daily living abilities. Plus, one-on-one therapy sessions are customized to meet each person’s specific needs, ensuring a truly personalized approach.
Cognitive Behavioral Therapy (CBT): This one’s particularly effective for older kids and teens. CBT helps them identify and change negative thought patterns and behaviors. It’s especially useful for tackling issues like anxiety and depression, which can often accompany autism. With recent advancements, CBT has become an even more valuable tool in our therapeutic toolbox.
Social Skills Training: This approach is all about teaching young people the essential skills they need for effective social interactions. Through fun role-playing and group activities, they get to practice navigating social situations, which can lead to better peer relationships and improved social competence.
Parent-Offspring Interaction Therapy (PCIT): Here, the focus is on the relationship between parents and their children. PCIT teaches parents specific techniques to enhance their child’s behavior and improve interactions. This method creates a supportive environment, encouraging positive changes through active parental involvement.
Natural Language Acquisition (NLA): NLA emphasizes teaching communication skills in natural settings. It helps kids develop their language skills through everyday interactions. This way, they learn to communicate more effectively in real-life situations, boosting their overall communicative competence.
Each of these behavioral therapy approaches for children with autism has its own strengths and is suited to various aspects of autism care. As a parent, it’s important to consider your child’s unique needs when choosing a treatment. Personalized interventions can lead to more effective outcomes. So, let’s explore this together! We’re here to help you every step of the way!

When it comes to behavioral therapy approaches for children with autism, it’s important to weigh the pros and cons. Let’s dive into some options that might resonate with you:
Applied Behavior Analysis (ABA):
Cognitive Behavioral Therapy (CBT):
Social Skills Training:
Parent-Child Interaction Therapy (PCIT):
Natural Language Acquisition (NLA):
Understanding these advantages and disadvantages of various behavioral therapy approaches for children with autism can really help families make informed decisions about which treatment might be the best fit for their unique needs. So, let’s explore this together! If you have any thoughts or experiences to share, we’d love to hear from you!

Technology is really changing the game when it comes to customizing behavioral therapy approaches for children with autism. With innovations like AI-driven assessment tools, telehealth platforms, and interactive apps, we’re seeing more tailored interventions than ever before. Let’s take a closer look at how these advancements can make a difference:
AI-Powered Assessments: Imagine tools that analyze your child’s behavior patterns, giving you insights that help shape personalized treatment plans. This means that the support your child receives is closely aligned with their unique needs, making interventions more effective. Plus, AI can predict outcomes, allowing for early intervention and proactive care strategies.
Telehealth Services: Teletherapy is a game changer! It offers flexibility and accessibility, letting families engage in sessions right from home. This is especially helpful for those in remote areas or juggling busy schedules. The growth of telehealth during the COVID-19 pandemic has made it even easier for families to get the support they need.
Interactive Learning Tools: There are amazing apps designed just for kids with autism that use gamification to make learning fun and engaging. These tools not only grab their attention but also help them learn in a playful way.
Certified analysts play a crucial role in crafting customized plans that include measurable goals and evidence-based approaches. It’s encouraging to know that 90% of young individuals show progress when recommended hours are fully implemented with active caregiver involvement. Our behavior care engine updates intervention and ability acquisition plans after each session based on progress, ensuring that treatment stays responsive to your child’s evolving needs.
Of course, we can’t overlook the importance of data privacy and security in ABA practices when using AI tools. It’s vital to handle sensitive client information with care. The TEACCH program is a fantastic example of effective behavioral intervention, promoting independence and enhancing social skills through structured environments and visual aids.
By integrating these technological advancements into behavioral therapy approaches for children with autism, clinicians can truly enhance the personalization of treatment plans. This approach not only meets individual needs but also empowers families, giving them the tools and resources they need to support their child’s development effectively.
Let’s explore this together! If you have any questions or want to share your experiences, we’re here to help you every step of the way!

Exploring behavioral therapy approaches for children with autism opens up a world of understanding about how personalized interventions can truly enhance a child's development. By focusing on tailored treatment plans that use evidence-based strategies, caregivers can effectively support their child's unique needs. This ultimately leads to improvements in communication, social skills, and daily living abilities.
Throughout our journey, we’ve looked at various behavioral therapy methods like Applied Behavior Analysis (ABA), Cognitive Behavioral Therapy (CBT), and Social Skills Training. Each of these approaches has its own set of advantages and considerations, highlighting the importance of choosing the right method for your child’s individual circumstances. Plus, the integration of technology - think AI-driven assessments and telehealth services - adds an exciting layer to these therapeutic practices, ensuring that interventions stay responsive and relevant to each child's evolving needs.
As families navigate the complexities of autism treatment, staying informed and engaged in the decision-making process is crucial. By understanding the different behavioral therapy approaches available and their benefits, caregivers can empower themselves to choose the most effective path for their child’s growth. Remember, the journey toward enhancing your child's potential is a collaborative effort. Embracing these therapeutic options can lead to meaningful progress and a brighter future. Let’s explore this together!
What is the primary focus of behavioral therapy for children with autism?
The primary focus of behavioral therapy for children with autism is to change specific behaviors and enhance social skills through various methods, particularly using operant conditioning and reinforcement.
How does Rori Care approach behavioral therapy for children with autism?
Rori Care creates personalized plans that cater to each child's unique needs, strengths, challenges, and goals, ensuring tailored care for optimal outcomes.
What are the benefits of starting behavioral therapy early for children with autism?
Research indicates that children who begin intensive ABA therapy before their second birthday can experience significant improvements in cognitive and language skills, as well as social interactions.
How much improvement can children expect from comprehensive ABA therapy?
Studies show that children with lower initial adaptive levels can improve their Adaptive Behavior Composite score by an average of 4.46 points after 24 months of comprehensive ABA intervention.
How does Rori Care measure progress in behavioral therapy?
Rori Care sets clear, measurable goals for behavior change and skill development, allowing parents to transparently track their child's progress.
What positive impacts does behavioral therapy have on children with autism?
Behavioral therapy has been shown to positively impact communication, social interactions, daily living skills, emotional regulation, and problem-solving, leading to better social integration and independence.
How do behavior analysts ensure the effectiveness of therapy interventions?
Behavior analysts implement evidence-based strategies grounded in the latest research and closely monitor each child's progress, making necessary adjustments to optimize outcomes.
Why is ongoing assessment important in behavioral therapy?
Ongoing assessment is crucial as it allows therapists to adapt treatment to meet the evolving needs of each child, ensuring that the interventions remain effective and relevant.
How can parents and caregivers benefit from understanding behavioral therapy?
Understanding behavioral therapy empowers parents and caregivers to make informed decisions about therapeutic options, ultimately supporting their child's growth and development.