Applied Behavior Analysis (ABA) therapy utilizes various techniques to modify behavior, one of which is the concept of extinction. Extinction involves ceasing the reinforcement that has been maintaining a certain behavior in order to reduce its frequency. By discontinuing positive reinforcement or rewards, therapists aim to gradually decrease and eventually eliminate the behavior.
However, extinction processes are not one-size-fits-all and must respond to the evolving understanding of autism as a diverse spectrum. Recent updates to the ABA Practice Guidelines reflect a commitment to high-quality, individualized care, aligning with the growing recognition of autism's complexity. Additionally, discussions in the field of disability studies emphasize the shift towards a social understanding of disability, which values the input of autistic individuals in their own treatment planning and emphasizes societal adaptation alongside individual behavior change.
While ABA therapy has been pivotal for many children with autism, addressing concerns raised by adults within the autistic community is critical. ABA professionals are reexamining their practices to better serve the autistic population and ensure that therapy aligns with a more just and accepting society that values diversity.
Applied Behavior Analysis (ABA) therapy employs various techniques to modify behavior, one of which is the concept of extinction. This method seeks to reduce the frequency of a certain behavior by ceasing the reinforcement that has been maintaining it. By discontinuing the positive reinforcement or rewards that a child has been receiving for a specific action, therapists aim to gradually decrease and eventually eliminate that behavior.
, however, are not one-size-fits-all and must respond to the evolving understanding of autism as a diverse spectrum. The ABA field is responding to broader social changes, including the recent updates to the by CASP, which reflect a commitment to high-quality, individualized care. This is in line with the growing recognition of autism's complexity, as highlighted by Dr. Jan Blacher's observations about the changing face of autism diagnoses over time.
Moreover, current discussions in the field of disability studies, such as the , encourage a shift in perspective from seeing disability as a health issue to recognizing it as an integral part of an individual's identity. This model challenges the , which views disabilities as deficits to be cured, and instead focuses on the role of societal structures in disabling individuals. , therefore, is increasingly expected to align with this social understanding, which values the input of autistic individuals in their own treatment planning and emphasizes societal adaptation alongside individual behavior change.
Statistics show that has been pivotal for many children with autism, yet it's critical to address the concerns raised by adults within the autistic community. Some argue that conventional ABA goals may inadvertently prioritize the comfort of non-disabled individuals over the well-being of autistic persons, which can lead to mental health issues and burnout. In light of this feedback, ABA professionals are reexamining their practices to better serve the autistic population.
As we continue to strive for inclusivity and equity, it's essential that not only adapts to the but also aligns with a more just and accepting society that values diversity in all its forms.
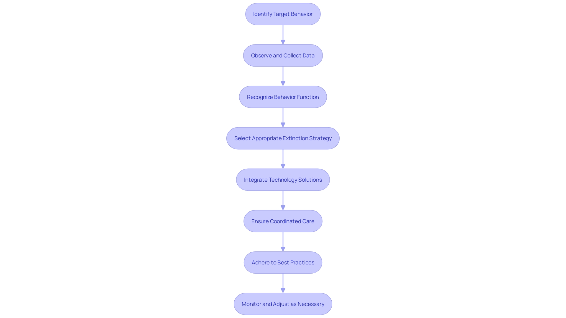
Understanding the target behavior is a foundational step in applying within the realm of . It requires meticulous observation and precise to capture the frequency, duration, and intensity of the behavior in question. Recognizing the behavior's function is equally critical, as this insight shapes the choice of .
For instance, behaviors that are seen as clinically relevant behaviors (CRB) during therapy sessions are viewed without judgment, considered adaptive in historical contexts but possibly maladaptive in the present scenario. This perspective aligns with the principles of (FAP), which eschews the latent disease model in favor of understanding behaviors as logical outcomes of an individual's history and environment. With the goal of fostering a more nuanced comprehension of behavioral interventions, this approach underscores the importance of context in .
By integrating technology solutions that ensure high-quality, coordinated care, professionals can enhance the implementation of ABA strategies, including . These technological advancements are vital in ensuring that interventions are not only effective but also adhere to best practices across treatment settings.

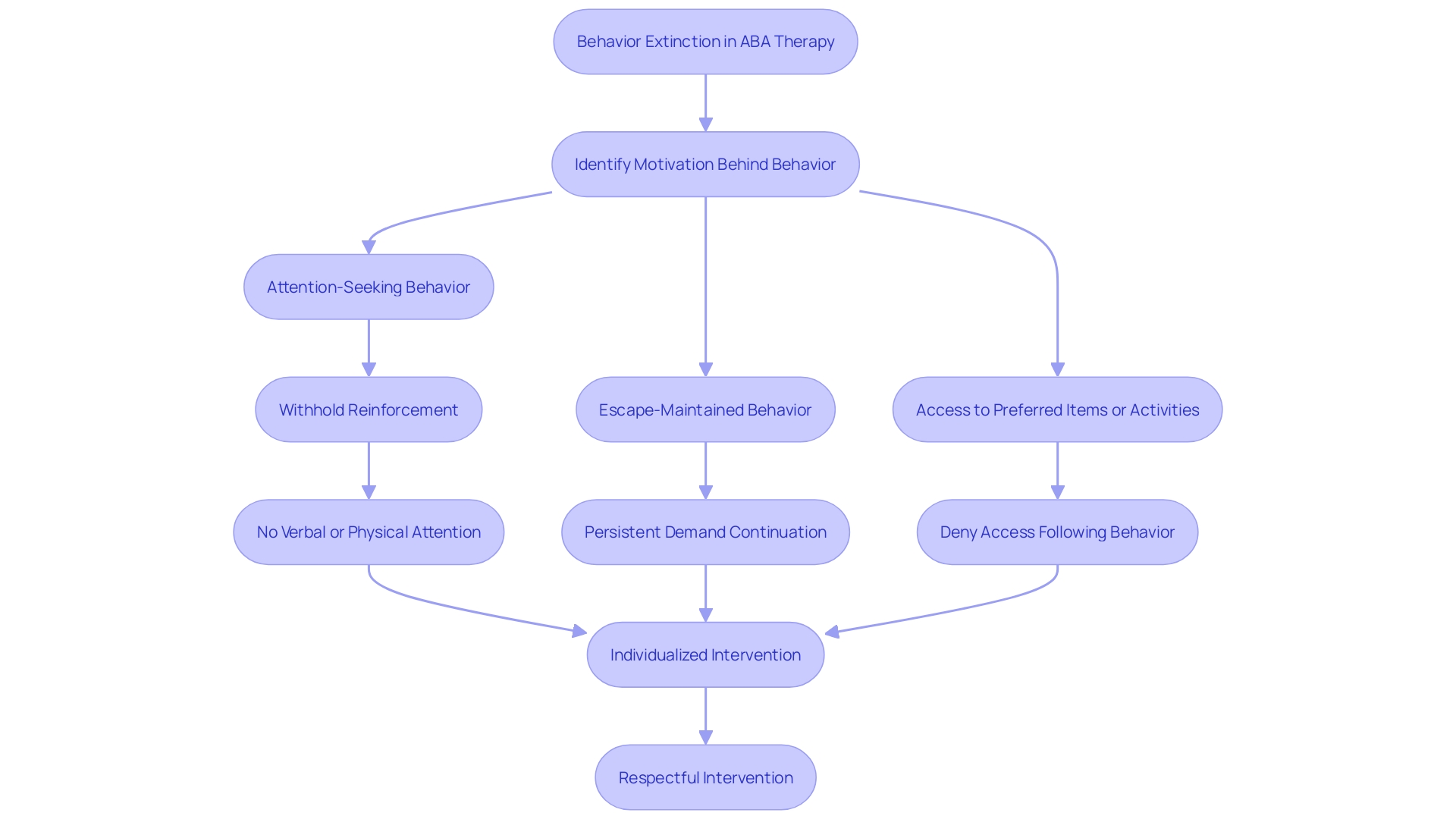
In the realm of , it's recognized that every behavior serves a specific function for the individual, whether it's to gain attention, avoid certain tasks, access desirable items, or provide self-stimulation. A pivotal aspect of involves identifying the underlying reason for a behavior, as this insight is essential in developing an effective extinction strategy. A with extensive experience in patient care across various settings emphasizes the importance of leveraging .
By utilizing such advancements, therapists are better equipped to coordinate high-quality care and design treatment plans that are tailored to the individual needs of their patients, ultimately leading to more successful behavioral interventions.

Within , the is tailored to the specific motivations behind those behaviors. For attention-seeking behaviors, practitioners withhold reinforcement by not providing any verbal or physical attention during instances of the targeted behavior, thereby diminishing its frequency. In cases of , where a child acts out to avoid demands, the strategy is to persistently continue with the demand regardless of the behavior, teaching the child that the behavior will no longer allow them to evade the task at hand.
When a behavior is maintained by access to a preferred item or activity, the to that item or activity following the behavior, signaling to the child that the behavior will not achieve their desired result.
These approaches reflect a growing understanding of autism as a diverse and complex condition, necessitating that align with the social model of disability. This model emphasizes the importance of societal structures in defining disability, advocating for the recognition of disability as an aspect of identity and a product of social injustice. The recent updates to the ABA Practice Guidelines by CASP, amidst a changing landscape of , underscore the importance of quality implementation and individualized care.
These efforts are made in the context of a shift from the medical model, which views disability as a deficit, to approaches that respect the individual's identity and adapt societal expectations rather than solely promoting behavior change in the individual.

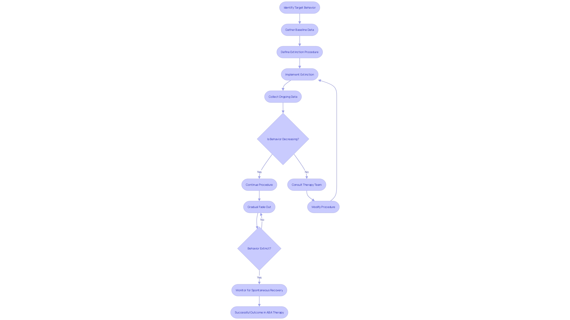
In the practice of applied behavior analysis (ABA), once a child's specific behavior and the reason behind it are understood, therapists move forward with an . This critical step entails methodically withdrawing the reinforcement that was sustaining the behavior. For example, in the case of Easton, a child with autism receiving services at , his individualized program would likely include such targeted interventions.
As Easton's mother, Kristen, observed, the carefully structured played a significant role in her son's progress. Consistency is fundamental to the success of extinction procedures, as any accidental reinforcement can reverse the progress being made. The Martins' experience, another family relying on ABA services, underscores the in managing behaviors effectively.
With services being suddenly discontinued, as reported in , the consistency required for extinction procedures faces challenges, highlighting the crucial need for stability in . This aligns with the principles of Functional Analytic Psychotherapy (FAP), which emphasize the role of the environment in shaping behaviors. In FAP, behaviors are not perceived as symptoms of a disease but as logical responses to a person’s history and context, necessitating a nuanced understanding of interventions like the .

When applying the principles of Applied Behavior Analysis (ABA), simply removing reinforcement for an undesirable behavior, known as extinction, may not always fully meet the individual's needs. In fact, it's imperative to simultaneously introduce and reinforce that fulfill the same needs as the behavior being eliminated. This dual approach not only mitigates the likelihood of the original behavior resurfacing but also empowers the individual with more for obtaining their desired outcomes.
For example, , developed by seasoned behavior analysts, are enhancing coordinated care, ensuring that individuals receive personalized interventions that promote best practices. These interventions are informed by and are aimed at fostering environments where everyone's well-being is nurtured. Additionally, as our understanding of autism spectrum disorders evolves, with current statistics indicating as many as 1 in 36 individuals may be affected, the necessity for adaptable and is underscored.
With a variety of presentations and capabilities among those on the autism spectrum, ABA therapy must be tailored to each person's unique needs, emphasizing the importance of within the context of .

An is a critical concept in the field of , particularly when implementing . It refers to the notable upsurge in frequency and intensity of the targeted behavior after the discontinuation of reinforcement. Essentially, when a behavior that was previously rewarded is no longer reinforced, there may be a sudden and temporary escalation of that behavior.
The term '' captures the phenomenon where the individual, not receiving the expected reinforcement, escalates the behavior as a form of 'testing' the environment. It's as if they are asking, "Will my behavior yield the same result if I try harder or do it more often?" This can manifest as an of the behavior that are more extreme or creative.
Managing an is a delicate task. It requires a comprehensive understanding of the and a well-structured ABA intervention plan. One must remain consistent and not reinforce the escalated behavior during this phase to ensure the is successful.
This can be challenging, as the intensified behavior can be more demanding or disruptive.
For parents and practitioners, recognizing the signs of an extinction burst and understanding its implications within the context of is crucial. It's a phenomenon that underscores the complex nature of behavior change and the importance of a nuanced approach to .
Navigating the challenges of in is a complex process that demands both expertise and thoughtful intervention. To effectively , adherence to a consistent approach is paramount. Inconsistency may inadvertently reinforce the behavior, negating the progress made.
An effective strategy includes the introduction of . This method aims to alleviate the individual's frustration and desire to revert to the old behavior, thereby diminishing the severity of the extinction burst.
Safety is always at the forefront during these intense periods. Proactive measures should be in place to protect the individual and others from potential risks associated with the escalated behavior.
Lastly, is invaluable. Their deep clinical knowledge and innovative use of technology can guide caregivers through the intricacies of managing , ensuring coordinated, high-quality care.
One such professional, a from New York, underscores the importance of leveraging over a decade of clinical experience and technological advancements to streamline care processes for individuals undergoing . Her insights are echoed by others in the field who advocate for and caution against claims not supported by solid research.
These professionals emphasize that autistic individuals possess unique social skills that differ from non-autistic standards. Recognizing and respecting these differences is crucial in the application of and in understanding the broader societal context of these interventions.
Achieving a successful outcome with necessitates adherence to several critical best practices:
These to the process and need to be implemented with precision and care to ensure that children receiving ABA therapy can overcome challenging behaviors and continue to make strides in their development.

In conclusion, extinction is a crucial aspect of Applied Behavior Analysis (ABA) therapy that aims to reduce and eliminate behaviors by discontinuing reinforcement. Recent updates to the ABA Practice Guidelines reflect a commitment to individualized care, aligning with the evolving understanding of autism's complexity. ABA professionals are actively reexamining practices to better serve the autistic population and align therapy with a more accepting society.
Understanding the target behavior and its function is essential for effective implementation of extinction procedures. Meticulous observation and data collection capture behavior accurately, while recognizing behaviors as logical outcomes of an individual's history and environment.
Identifying the underlying reason for a behavior is crucial in developing successful extinction strategies. Technology and coordinated care enhance the design of individualized treatment plans that address unique needs. Teaching alternative behaviors alongside extinction empowers individuals with autism to develop more socially acceptable strategies.
Extinction bursts, temporary escalations of behavior after discontinuing reinforcement, require a comprehensive understanding and consistent approach. Collaboration with experienced ABA professionals and introducing alternative forms of reinforcement help manage these challenges.
Adhering to best practices, such as ongoing data collection, collaboration with the therapy team, an individualized approach, and continuous evaluation, ensures effective extinction procedures. These practices support personalized interventions and sustained progress for children receiving ABA therapy.
In conclusion, ABA therapy, when implemented with expertise and thoughtful intervention, empowers individuals with autism. By valuing the input of autistic individuals and aligning with an accepting society, ABA therapy can promote inclusivity and well-being.
What is extinction in ABA therapy?
Extinction in ABA therapy is a technique used to decrease and eventually eliminate a certain behavior by stopping the reinforcement that has been maintaining it.
How does the extinction process work?
The extinction process involves identifying the unwanted behavior and the reinforcement that sustains it, then systematically discontinuing that reinforcement to reduce the behavior's frequency.
Why is it important to understand the function of a behavior in ABA therapy?
Understanding the function of a behavior is crucial because it informs the development of an effective extinction strategy that addresses the underlying reason for the behavior.
How are extinction procedures tailored to individual needs in ABA therapy?
Extinction procedures in ABA therapy are tailored to individual needs based on the specific motivations behind the behavior, such as attention-seeking, escape, or access to a preferred item or activity.
What are the recent updates in ABA practice guidelines about?
Recent updates in ABA practice guidelines reflect a commitment to high-quality, individualized care and align with broader social changes that recognize autism's complexity and the importance of societal adaptation alongside individual behavior change.
What is the social model of disability, and how does it relate to ABA therapy?
The social model of disability sees disability as an integral part of an individual's identity and focuses on societal structures that disable individuals. ABA therapy is increasingly expected to align with this understanding, emphasizing respect for autistic individuals and their input in treatment planning.
What are the criticisms from the autistic community regarding ABA therapy?
Some individuals within the autistic community argue that conventional ABA goals may prioritize non-disabled individuals' comfort over the well-being of autistic persons, potentially leading to mental health issues and burnout.
What is an extinction burst in the context of ABA therapy?
An extinction burst refers to a temporary increase in the frequency and intensity of the targeted behavior after reinforcement is discontinued, as the individual 'tests' whether the behavior might still be reinforced if they try harder or more often.
How should therapists manage an extinction burst?
Managing an extinction burst requires consistent and non-reinforcement of the escalated behavior, introduction of alternative forms of reinforcement, ensuring safety, and collaboration with experienced ABA professionals.
What are some best practices for effective extinction procedures in ABA therapy?
Best practices include ongoing data collection, collaboration with the therapy team, an individualized approach, and continuous evaluation to adapt and assess the effectiveness of the intervention.
Why is consistency important when implementing extinction procedures?
Consistency is essential because any accidental reinforcement of the behavior during the extinction process can undermine progress and make it more difficult to eliminate the unwanted behavior.
How can technology assist in implementing extinction procedures?
Technology can help coordinate high-quality care and ensure that treatment plans are tailored to the individual needs of patients, leading to more successful behavioral interventions.