The concept of extinction in applied behavior analysis (ABA) therapy plays a crucial role in addressing challenging behaviors in autistic individuals. This technique involves the gradual decline of a previously rewarded behavior by ceasing reinforcement. With autism spectrum disorder affecting approximately 1-4% of the population, evidence-based interventions like ABA therapy are essential.
Early childhood interventions, such as ABA therapy, have been proven to promote long-term positive outcomes. However, it's important to balance potential benefits with the possibility of adverse effects due to inadequate monitoring. ABA therapy's role in mitigating challenging behaviors through extinction and other techniques is a step towards inclusive social participation for autistic children.
The concept of extinction in applied behavior analysis (ABA) therapy is a vital component when addressing challenging behaviors in autistic individuals. This technique involves the cessation of reinforcement for a previously rewarded behavior, leading to its gradual decline. With autism spectrum disorder having a heritable neurodevelopmental profile, characterized by difficulties in social communication and repetitive behaviors, effective are critical.
Statistics show that approximately 1-4% of the population is affected by autism, underscoring the need for evidence-based interventions. Research indicates that early childhood interventions, such as ABA therapy, are crucial for promoting skills that contribute to long-term positive outcomes. While some interventions show promise in improving caregiver perception of challenging behavior and child social emotional functioning, it's essential to balance potential benefits with the possibility of adverse effects due to inadequate monitoring.
As Dr. David (Dan) R. Offord emphasized, providing equitable support to children with disabilities is foundational for their mental health and societal equity. Autistic children, especially those with co-occurring emotional and behavior problems, face a high risk of social exclusion. ABA therapy's role in mitigating challenging behaviors through extinction and other techniques is a step towards inclusive social participation for these children.

Extinction, as one of the key principles derived from Ivan Pavlov's classical conditioning theory, happens when a conditioned stimulus is no longer followed by an unconditioned stimulus, leading to the gradual weakening and eventual disappearance of the conditioned response. For instance, in the context of children with autism, if a sound, like a bell which has been paired with receiving a treat, is repeatedly presented without the treat, the child's learned response to the sound will fade away. This process of extinction is a critical component in , where the goal is to reduce and eliminate maladaptive behaviors by manipulating the environmental stimuli that reinforce them.
In the realm of Applied Behavior Analysis (ABA) therapy, extinction is a critical component that involves the strategic withholding of reinforcement for a behavior, with the aim of decreasing its occurrence. For example, consider a child who uses tantrums as a strategy to garner attention. Employing extinction in this scenario would entail not providing the expected attention when a tantrum occurs, effectively removing the reinforcement.
Over time, the child recognizes that tantrums no longer yield their intended effect, leading to a natural reduction in these outbursts.
The concept of extinction is rooted in operant conditioning, a form of learning where the frequency of a behavior is influenced by the consequences that follow it. This parallels the natural selection process, where behaviors that are advantageous or reinforced tend to persist, while those that are not tend to diminish. In the context of ABA, extinction is a deliberate intervention, leveraging this learning principle to encourage positive behavioral change.
Experts in ABA therapy, drawing on extensive clinical experience, emphasize the importance of consistent application of extinction and other behavior modification techniques. Through careful observation and adjustment, therapists strive to deliver personalized care that aligns with each child's unique history and environment, optimizing the potential for meaningful progress.
Research underscores the significance of early childhood interventions, particularly for children with autism, with estimates indicating that 1-4% of the population may be affected. Interventions like ABA therapy, which incorporate principles of operant conditioning, are often recommended to support developmental milestones and improve long-term outcomes. The effectiveness of these interventions is backed by suggesting improvements in caregiver perception of challenging behavior and child social-emotional functioning.

Applied behavior analysis (ABA) therapy is a potent tool for modifying challenging behaviors in children, particularly those with autism. The technique of extinction within ABA is designed to reduce undesirable behaviors by removing the reinforcement that typically follows. For example, if a child with autism exhibits aggressive actions such as hitting or biting, these behaviors are not reinforced with attention or access to preferred items.
Over time, this helps the child understand that these actions will not lead to the outcomes they desire, resulting in a decrease in such behaviors. By addressing and managing these behaviors, we support the broader goal of ensuring that children with autism can participate more fully in their communities, reducing stress for themselves and their caregivers. This aligns with the , who emphasized the importance of engaged, peaceful, and well-supported participation of children with disabilities in all aspects of life as a cornerstone of equity and mental health.
Furthermore, recent advancements in machine learning, such as the Auto Media model, which identifies patterns in early childhood behavior, offer promising avenues for early detection and intervention in autism, potentially leading to more effective management of associated behavioral challenges.
The process of modifying behavior through extinction is a nuanced endeavor, influenced by several critical factors. Paramount among these is the steadfastness of the extinction protocol. For the mechanism to be effective, it is imperative that all involved parties—be they caregivers or therapists—adhere strictly to the protocol, ensuring that the targeted behavior is not accidentally reinforced.
This precision is necessary to eliminate any potential ambiguity that could compromise the extinction's success.
Various other determinants also play a role in . The behavior's duration and intensity, for instance, can impact how quickly extinction takes hold. Additionally, the individual's personal motivation and their history of reinforcement are also significant.
These elements can vary greatly from one person to another, adding a layer of complexity to extinction's application in behavior modification.
In evaluating the effectiveness of behavior change interventions, it has been acknowledged that a mere reliance on principles of behavior change does not guarantee success. The comparative efficacy of different approaches remains a question to be addressed through empirical evidence rather than intuition or descriptive taxonomies.
Reflecting on the broader implications of behavior change, it is crucial to understand that individual factors such as knowledge, beliefs, and motivations are central to predictive models and interventions. These elements must be considered when designing and implementing strategies aimed at behavior modification.

An extinction burst is a critical phase in the behavioral modification process, particularly in the realm of Applied Behavior Analysis (ABA) therapy. When reinforcement for a previously rewarded behavior is removed, the individual may exhibit an escalation in behavior, both in frequency and intensity—a phenomenon termed an extinction burst. This intensification is a natural reaction as the individual attempts to elicit the expected reinforcement through increased effort.
During this phase, consistency from therapists and caregivers is essential. If the individual's behavior is reinforced during an extinction burst, it may strengthen the unwanted behavior, making the extinction process more challenging.
The concept of extinction bursts aligns with Functional Analytic Psychotherapy (FAP), where behaviors are not simply symptoms of an underlying issue but logical responses shaped by a person's history and environment. These behaviors, when they appear within therapy, are treated as clinically relevant and are approached with a non-judgmental attitude. Understanding the function behind these behaviors is crucial to addressing them effectively.
This understanding is underscored by which suggest that changing individual habits and attitudes towards behaviors can significantly impact behavior modification. Targeting specific behavioral skills and helping individuals overcome obstacles can lead to more effective outcomes. This highlights the importance of tailored interventions in ABA therapy, which focus on modifying behaviors rather than addressing presumed underlying conditions.
The increasing severity of symptoms and the prolonged duration of treatment sessions, as revealed by the APA's 2023 Practitioner Pulse Survey, emphasize the need for effective behavior management strategies. An extinction burst, if not correctly managed, can contribute to these challenges, leading to longer treatment courses and increased psychologist workloads. A clear grasp of the extinction process and the potential for bursts is, therefore, a vital component in the toolkit of mental health professionals working to reduce the strain on both patients and therapists.

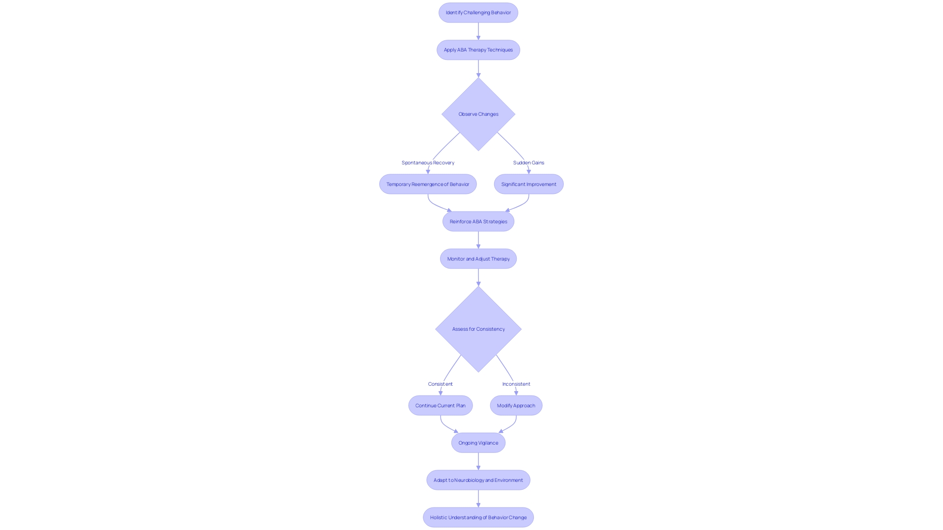
Even when a challenging behavior has been effectively addressed through extinction in applied behavior analysis (ABA) therapy, there is a phenomenon known as spontaneous recovery, which can cause these behaviors to resurface temporarily. The reemergence is usually less intense and less frequent than the original behavior. Understanding this concept is essential for therapists and caregivers alike, as it underscores the necessity for ongoing vigilance and consistency to sustain the .
In the realm of psychotherapy, similar patterns are observed, such as the 'sudden gains' that clients experience. These are swift and substantial improvements in symptoms between therapy sessions. Researchers note that approximately 34% of all therapy clients experience these sudden gains, with about 20% of those suffering from social anxiety disorder showing improvement.
These gains, like spontaneous recovery in ABA, signify that therapy is a dynamic process, and change can occur rapidly.
To illustrate the complexity of human behavior and the need for nuanced models of behavior and the environment, recent studies emphasize the intricate interplay between an individual's neurobiology and their environment. These studies advocate for a more sophisticated understanding of mental health symptoms and their development, highlighting that behavior cannot be examined in isolation but must be considered within the broader context of an individual's life experiences.
The insights from Functional Analytic Psychotherapy (FAP) further reinforce this notion. FAP operates on the principle that behaviors, particularly those that manifest during therapy sessions, are not symptoms of an underlying disease but rather logical responses shaped by one's history and context. These behaviors, when viewed from a non-judgmental stance, can be better understood and addressed within therapy.
As we continue to explore these behavioral phenomena, it's clear that the road to recovery and behavioral change is not a straight path. It's filled with unexpected turns and reemergences that require our attention and adaptability. This knowledge equips therapists and caregivers to better anticipate and respond to these occurrences, maintaining progress and well-being in the long term.

Extinction bursts are a critical phenomenon to grasp when implementing behavior modification strategies across various fields, not just within ABA therapy. These bursts of increased behavior occur when an individual's usual reinforcement is withdrawn. Although it might seem counterintuitive, this rise in challenging behavior is a sign that the extinction process is working.
Extinction strategies are particularly effective when dealing with severe behaviors such as self-injury, repetitive actions, and resistance to instructions.
Research supports the effectiveness of this approach. According to a broad range of behavioral science studies, interventions that remove reinforcements for certain actions can lead to a change in behavior, as individuals adapt and seek alternative, more socially acceptable behaviors to fulfill their needs.
The success of such interventions is also evident in large-scale programs. For example, the street dog program in Bhutan, which initially focused on sterilizing and vaccinating dogs, evolved to encompass community engagement and responsible pet ownership. This program, , shows how systematic approaches to behavior change can yield significant results, demonstrating the power of coordinated efforts and well-designed strategies.
Moreover, the importance of well-informed and skilled professionals in this process cannot be overstated. Behavior Analysts with extensive experience in the field, like the New York state-licensed and Board-Certified professional mentioned in the context, are pivotal in creating and implementing technology solutions that facilitate best practices and high-quality, coordinated care.
Further emphasizing the relevance of extinction strategies, recent news highlights the threat of extinction among European species, with a significant number of invertebrates, plants, and vertebrates at risk. These findings underscore the urgency of action and the need for effective behavioral interventions to protect biodiversity.
In summary, extinction as a behavioral intervention is a powerful tool that, when applied correctly, can lead to the adoption of more positive and sustainable behaviors. It requires a systematic approach, skilled professionals, and community involvement to achieve the desired outcomes, as demonstrated by real-world applications and scientific research.

Extinction procedures are a valuable component of Applied Behavior Analysis (ABA) therapy, with applications in both clinical settings and daily life. For behavior analysts and therapists, extinction is a strategic tool used to discourage specific unwanted behaviors as part of a comprehensive behavior intervention plan. This technique operates on the that if a behavior that was previously reinforced is no longer rewarded, the behavior will eventually decrease and stop.
In clinical practice, this approach is nuanced and requires a deep understanding of each individual's unique history and environment, much like the principles of Functional Analytic Psychotherapy (FAP) suggest. FAP views behavior not as symptoms of an underlying disease, but as logical responses shaped by a person's experiences. Extinction in ABA therapy adopts a similar non-judgmental perspective, recognizing that a behavior, although disruptive now, may have been adaptive in the past.
Outside of therapy sessions, parents and caregivers of children with autism can also apply extinction strategies to manage challenging behaviors. However, it's crucial that these techniques are implemented under the guidance of trained professionals. This ensures that not only is extinction carried out correctly, but also that caregivers are prepared to handle extinction bursts—temporary increases in the undesired behavior when reinforcement is removed.
Advancements in technology are enhancing how we apply behavioral interventions. For instance, AI has been shown to detect emotions reliably through facial expressions in therapeutic settings, which could potentially inform and improve treatment outcomes, including the use of extinction. Board-Certified Behavior Analysts (BCBAs) are also leveraging technology to create more effective, high-quality care and to streamline processes for both providers and patients.
The effectiveness of such interventions is evident in various studies. For example, research has shown that targeted communications can lead to significant reductions in prescription practices, indicating that well-implemented strategies can have lasting positive outcomes. Similarly, incorporating structured plans into intervention strategies, known as planning prompts, can further enhance the effectiveness and safety of the treatments provided.
In summary, while extinction is a powerful tool in ABA therapy and can be applied by both professionals and caregivers, it is essential to approach its use thoughtfully, with professional oversight, and within the broader context of each individual's therapeutic goals.
Extinction is a valuable technique in ABA therapy for addressing challenging behaviors in autistic individuals. It involves ceasing reinforcement for previously rewarded behaviors, leading to gradual behavior decline. ABA therapy is crucial for promoting positive outcomes in autistic children, who make up 1-4% of the population.
To ensure success, caregivers and therapists must consistently apply extinction and other behavior modification techniques. The expertise of professionals, like New York state-licensed and Board-Certified behavior analysts, is essential for personalized care and effective treatment coordination.
Factors like protocol steadfastness, behavior characteristics, personal motivation, and reinforcement history influence the effectiveness of extinction. Careful observation and adjustment are necessary to optimize outcomes.
During the extinction process, an extinction burst may occur, where behavior escalates temporarily. Consistency from therapists and caregivers is crucial to prevent unintentional reinforcement. Understanding behavior function and addressing it within therapy, as emphasized by FAP, is essential.
Spontaneous recovery, the temporary reemergence of behaviors, highlights the need for ongoing vigilance and consistency to sustain positive outcomes. Therapy should consider an individual's neurobiology and environment.
Extinction strategies have applications beyond ABA therapy, promoting positive and sustainable behaviors in various fields. Coordinated efforts, informed professionals, and community involvement are vital for successful implementation.
In clinical settings and daily life, extinction procedures effectively discourage unwanted behaviors when implemented thoughtfully. FAP principles and professional guidance ensure correct implementation and preparedness for extinction bursts.
Advancements in technology, like AI and planning prompts, enhance behavioral interventions and improve treatment outcomes. Well-implemented interventions have lasting positive effects.
By incorporating extinction strategies, we can support autistic individuals, promote their well-being, and enhance their participation in society.
What is extinction in psychology?
Extinction in psychology is a learning process where a previously reinforced behavior is no longer rewarded, leading to a decrease and eventual cessation of that behavior.
How is extinction used in ABA therapy for autism?
In ABA therapy, extinction is used to reduce and eliminate maladaptive behaviors by strategically withholding reinforcement. This technique is vital for addressing challenging behaviors in individuals with autism.
What are the differences between extinction in classical conditioning and operant conditioning?
In classical conditioning, extinction occurs when a conditioned stimulus is no longer paired with an unconditioned stimulus, leading to the disappearance of the conditioned response. In operant conditioning, extinction involves the removal of reinforcement following a behavior, aiming to decrease its occurrence.
Can extinction in ABA therapy lead to an increase in the undesired behavior initially?
Yes, an extinction burst may occur, where the behavior temporarily escalates in frequency and intensity as the individual tries harder to obtain the reinforcement that was removed.
What is spontaneous recovery in the context of ABA therapy?
Spontaneous recovery is a phenomenon where previously extinguished behaviors resurface temporarily, although generally less intense and less frequent than before.
What factors influence the success of extinction in behavior modification?
Success is influenced by consistent application of the extinction protocol, the behavior's history, intensity, duration, and the individual's personal motivation.
How important is the role of caregivers and therapists during extinction?
Their role is crucial. They must maintain consistency and avoid reinforcing the behavior during extinction bursts to ensure the success of the technique.
Are there practical applications of extinction outside of ABA therapy?
Yes, extinction strategies are used in various fields, including large-scale programs like community engagement and conservation efforts, to encourage positive and sustainable behaviors.
What is the significance of understanding extinction for behavior analysts and therapists?
Understanding extinction helps professionals tailor interventions, anticipate and manage extinction bursts, and support individuals through recovery and behavior change processes.
Can extinction strategies be used by parents and caregivers at home?
While parents and caregivers can apply extinction strategies, it is essential to do so under the guidance of trained professionals to ensure correct implementation and to be prepared for potential extinction bursts.