Verbal operants are key components in the language development strategies of Applied Behavior Analysis (ABA) therapy. These distinct units of language enable meaningful communication and are essential for those working with children on the autism spectrum. ABA therapy utilizes these operants to teach and enhance communication skills, which are often challenging for children with autism.
Professionals, by leveraging verbal operants effectively, can foster significant progress in the communicative abilities of these children.
Dr. Mary Barbera emphasizes the importance of verbal operants in her work, advocating for ABA and the Verbal Behavior Approach. Her insights are a valuable resource for both parents and professionals in understanding and applying these techniques effectively. Recent research, including studies by Colizzi et al., highlights the exacerbation of behavioral problems in individuals with autism during challenging times, like the pandemic.
This underscores the importance of evidence-based methods, such as those involving verbal operants, to address and mitigate behavioral issues.
The development and use of technology solutions have also been beneficial in supporting the implementation of ABA therapy. Board-Certified Behavior Analysts are creating enhanced technology platforms to facilitate best practices and coordinated care in this field. Such advancements ensure that the ABA therapy provided is of the highest quality and tailored to the individual needs of each child.
The impact of verbal operants on the lives of children with autism cannot be overstated. As research continues to evolve, with professionals like those awarded the NCSER grant project making strides in interventions for children with complex communication needs, the role of verbal operants in ABA therapy remains a cornerstone of effective communication development.
Verbal operants are key components in the language development strategies of Applied Behavior Analysis (ABA) therapy. These distinct units of language enable meaningful communication and are essential for those working with children on the autism spectrum. ABA therapy utilizes these operants to teach and enhance communication skills, which are often challenging for children with autism.
Professionals, by leveraging verbal operants effectively, can foster significant progress in the communicative abilities of these children.
emphasizes the importance of verbal operants in her work, advocating for ABA and the Verbal Behavior Approach. Her insights are a valuable resource for both parents and professionals in understanding and applying these techniques effectively. Recent research, including studies by Colizzi et al., highlights the exacerbation of behavioral problems in individuals with autism during challenging times, like the pandemic.
This underscores the importance of evidence-based methods, such as those involving verbal operants, to address and mitigate behavioral issues.
The development and use of technology solutions have also been beneficial in supporting the implementation of ABA therapy. Board-Certified Behavior Analysts are creating enhanced technology platforms to facilitate best practices and coordinated care in this field. Such advancements ensure that the ABA therapy provided is of the highest quality and tailored to the individual needs of each child.
The impact of verbal operants on the lives of children with autism cannot be overstated. As research continues to evolve, with professionals like those awarded the NCSER grant project making strides in interventions for children with complex communication needs, the role of verbal operants in ABA therapy remains a cornerstone of effective communication development.
ABA therapy focuses on improving specific aspects of communication through the use of verbal operands, which are foundational language skills. These operands include:
Each verbal operant not only enhances a particular aspect of communication but also contributes to the broader goal of fostering effective language use. As language proficiency is linked to social and cognitive development, interventions that improve these communicative functions can have far-reaching effects on a child's ability to engage with their environment and community.
In the realm of ABA therapy, verbal operants are not merely a method of teaching language skills; they are a beacon of hope for unlocking communication barriers faced by children with autism. The methodical breakdown of language into specific operants such as requests, labels, and conversations allows therapists to tailor their approach to each child's unique needs. This meticulous strategy is grounded in the understanding that many autistic children encounter distinct language challenges, such as the use of echolalia, the creation of new words, or the loss of language skills during development.
Indeed, language is a vital tool for expressing basic needs, for thriving in social contexts, and for actively participating in the community. A poignant example of the transformative power of communication comes from the story of a non-speaking autistic teenager who, for years, was believed to be uncomprehending until he conveyed his pain and need for help through an alphabet toy. This moment illuminates the profound impact that communication can have on the lives of those with autism.
The efficacy of verbal operant training is underscored by research showing that oral language lays the groundwork for cognitive and social achievements, as well as reading comprehension. Yet, for the significant number of children , whether as an isolated issue or concomitant with other developmental disorders, the intervention becomes a lifeline. The goal is to not only prevent language problems from adversely affecting their life trajectory but also to empower these children with the capacity for meaningful change and to mitigate any potential harm.
Each operant becomes a stepping stone towards a life of enriched interaction and self-expression, as therapists employ behavior change techniques (BCTs) that serve as the 'active ingredients' in altering behavior. This approach, highlighted by an international consensus of experts, champions the use of technology solutions to streamline the therapy process, ensuring best practices and high-quality, coordinated care. In essence, verbal operants in ABA therapy are not just about teaching language—they are about opening doors to a world where every child with autism has a voice.

Applied Behavior Analysis (ABA) therapists are equipped with a variety of evidence-based strategies to enhance language development and learning in children with autism. Discrete Trial Training (DTT) is one such method, allowing for individualized instruction that addresses the unique learning needs of each child. In practice, DTT breaks down complex behaviors and skills into simple, teachable components, providing clear and measurable learning opportunities.
The effectiveness of DTT, alongside other strategies such as natural environment teaching (NET) and incidental teaching, is supported by experts in the field, such as Dr. Mary Barbera, who emphasizes the importance of tailored autism treatment in improving the lives of children with autism.
According to recent research, behavioral challenges may intensify under stress, such as during the ongoing pandemic. Identifying and addressing the functions of these behaviors is critical for success both at home and in educational settings. Traditional methods like and the more recent Interview Informed Synthesized Functional Analysis (IISCA) are pivotal in developing effective interventions.
These interventions are vital as they not only focus on academic success but also aim to reduce problematic behaviors, including self-injurious actions and aggression.
Technology also plays a crucial role in streamlining ABA therapy. Innovations in technology solutions are being designed to ensure best practice and high-quality, coordinated care. This is crucial for families navigating the complex challenges autism presents, including its financial and political implications.
As the field continues to evolve, the integration of technology and evidence-based practices like DTT is likely to become increasingly central to providing comprehensive support for children with autism.
Personalized instruction is a cornerstone of ABA therapy, which involves a meticulous evaluation to discern a child's unique abilities, requirements, and interests. This evaluation informs a that details clear objectives, instructional techniques, and methods for tracking progress. Embracing the principles of Explicit Instruction, the process starts with a brief recap of past lessons, progresses in small, manageable increments, and involves frequent questioning with immediate feedback to ensure understanding.
This approach has been backed by extensive research, showing significant gains in academic areas such as math, reading, and writing for students with disabilities.
Evidence supports the effectiveness of Explicit Instruction, which aligns with the practices of Discrete Trial Training (DTT). DTT utilizes a structured format where skills are broken down into smaller parts, taught systematically, and reinforced through repetition and positive reinforcement. By integrating these evidence-based teaching strategies, ABA therapy ensures that learning is both accessible and effective for children with autism.
Furthermore, the integration of technology enhances ABA therapy by streamlining processes and coordinating care. Experts in the field have developed and improved technology solutions that support best practices, ensuring high-quality care. These advancements reflect a commitment to delivering coordinated and efficient therapy that meets the diverse needs of children with autism.
In conclusion, the tailored approach of ABA therapy, underpinned by Explicit Instruction and supported by technology, reflects a comprehensive and responsive educational model designed to foster skill development and behavioral improvement in children with autism.

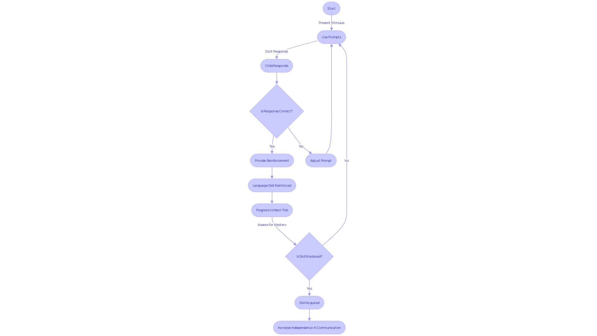
In the realm of Discrete Trial Training (DTT), the strategic use of prompts and reinforcement is essential for fostering language skills in children with autism. Prompting is a technique where specific cues or assistance are provided to elicit the correct response from the child. Imagine a scenario in a laboratory setting where animals are taught a new behavior.
They require numerous trials with simple positive and negative reinforcement signals to learn. Similarly, in DTT, prompting serves as a bridge to guide the child to the correct response.
Reinforcement, such as verbal praise or tangible rewards, is then used to solidify correct responses. This concept aligns with the , which suggests that attention to different levels of processing, such as the phonemic level, enhances learning. In the same vein, when a child correctly uses a verbal operant following a prompt, the reinforcement they receive encourages them to repeat the behavior, strengthening their language skills incrementally.
The synergy of prompts and reinforcement in DTT can be likened to the principle of 'natural pedagogy,' which emphasizes the mutual adaptation of the teacher and the learner. It's a dance of giving and receiving information that is dynamic and responsive, ensuring that the child is actively participating in the learning process. Reinforcement, in this context, goes beyond mere rewards; it serves as an ethical mechanism that respects the child's learning journey, akin to the reward machines described by research student Jessica, which integrate ethical norms into behavior specification.
By consistently applying prompts and reinforcement, children with autism experience a structured and supportive environment that incrementally shapes their language skills, leading to greater communication abilities and fostering independence over time.

The concept of "generalization" is pivotal in the realm of Applied Behavior Analysis (ABA), particularly when working with children on the autism spectrum. This term encapsulates the child's ability to harness and apply the verbal skills they've learned across various environments and with different individuals. It's a step beyond mastering verbal operants in a controlled therapy setting; it's about ensuring those skills translate into the child's natural daily experiences, enhancing their communication and interaction capabilities.
ABA therapists meticulously craft learning experiences to nurture this skill transfer, acknowledging the diverse language characteristics seen in autistic children, such as echolalia, the use of neologisms, or the challenges they face with the sociopragmatic functions of language. These tailored strategies are informed by a deep understanding of the unique ways autistic children process and use language, a perspective shaped by decades of evolving research and clinical insights.
Maintenance strategies are another cornerstone of ABA, reinforcing the longevity of these learned skills. It's not just about teaching verbal operants but also ensuring their sustained use over time, an aspect integral to the child's continuous growth and development. The necessity of such strategies becomes clear when considering the increasing prevalence of autism diagnoses and the expanding understanding of the spectrum, reflecting a range of intellectual and communicative abilities.
The expertise of well-trained behavior analysts is crucial in this endeavor, as they are equipped with the knowledge and tools to adapt to the evolving needs of the autism community. Their comprehensive training supports the delivery of effective interventions tailored to each child, an approach that aligns with the principles of the social model of disability, recognizing the need for societal changes to enable individuals with disabilities to live fully inclusive lives.
With a solid foundation in generalization and maintenance strategies, strives to empower autistic children, helping them navigate the complexities of the world around them with greater independence and confidence.
Applied Behavior Analysis (ABA) therapy has been instrumental in enhancing communication skills and social interactions for children with autism. Through individualized assessments by a Board Certified Behavior Analyst (BCBA), children are provided with targeted goals that focus on developing verbal operants—fundamental units of language that enable them to articulate their needs, engage in dialogue, and establish meaningful relationships. The success of such programs relies on the consistent monitoring and adaptation of strategies, ensuring that each child's unique learning pathway is optimized.
A key component of ABA therapy is addressing the distinct language challenges often faced by autistic children, such as echolalia, which is the repetition of words or phrases spoken by others, and the struggle with sociopragmatic functions of language, which involves the understanding of complex and nuanced aspects of communication. These facets underscore the importance of a tailored approach that encompasses the child's specific needs and learning style.
To further support the effectiveness of ABA therapy, recent research, including an , indicates that behavior problems have increased for over a third of individuals with autism during challenging times such as the pandemic. This highlights the necessity of evidence-based interventions like the Interview Informed Synthesized Functional Analysis (IISCA), which aids in identifying and addressing behaviors that may interfere with a child’s progress.
Moreover, the evolving understanding of autism, as noted by experts, emphasizes the need for interventions that are sensitive to the diverse presentations of autism. ABA therapy's flexibility, therefore, extends not just to the individualized programs for the children but also to the support system that includes their families, acknowledging the distinct needs and schedules of each family unit.
As Dr. Mary Barbera, an autism mom, BCBA-D, RN, and best-selling author, puts it, the goal of discussing autism and ABA therapy is to improve the lives of children and to provide relief to their families, ensuring they lead happier lives. By focusing on social communication development, particularly in the early stages as signs of autism emerge, ABA therapy sets the stage for children to build a strong foundation for verbal communication, ultimately enhancing their quality of life.

Teaching verbal operants in children with autism is not just about language development; it's about unlocking the potential for meaningful interaction in diverse settings. By integrating Applied Behavior Analysis (ABA), therapists collaborate with parents and caregivers to transcend language learning from clinical environments to natural ones like home and school. This is critical for enhancing the child's ability to engage with the world around them.
For non-speaking autistic individuals, alternative forms of communication, such as pointing to pictures or using electronic devices, have proven to be transformative. Take, for example, the story of a boy who, believed to be non-comprehending, shocked everyone when he communicated his pain using a preschool alphabet toy. This pivotal moment underscores the importance of recognizing diverse communication methods.
Furthermore, research underscores the complexity of language challenges faced by autistic children, such as echolalia or neologisms, which can impede conventional language acquisition. However, innovations in technology offer promising avenues for communication, as seen in the case of a 10-year-old who used an electronic tablet to communicate, opening up new horizons for his education and interaction.
Critically evaluating the effectiveness of nonpharmacological interventions, such as ABA, is essential to ensure they are beneficial, safe, and respectful of the individual's needs. With the aim of fostering a fair and supportive environment, it's important to acknowledge the unique contributions and needs of children with disabilities, and reducing stress for both the child and their caregivers. In doing so, we enable all children, including those with autism, to have a 'fair race' in their developmental journey and social participation.

Verbal operants are crucial in ABA therapy for children with autism, enabling professionals to enhance communication skills effectively. Dr. Mary Barbera's insights emphasize their importance in understanding and applying effective techniques.
Recent research highlights the exacerbation of behavioral problems in individuals with autism, underscoring the need for evidence-based methods like verbal operants to address these challenges. Technology solutions have also played a crucial role, ensuring high-quality care tailored to each child's needs.
Verbal operants have a profound impact on the lives of children with autism. As research evolves, professionals continue to make strides in interventions for children with complex communication needs. The role of verbal operants in ABA therapy remains a cornerstone of effective communication development.
In conclusion, ABA therapy, with its focus on verbal operants, offers valuable strategies for enhancing communication skills in children with autism. By utilizing evidence-based methods and leveraging technology, professionals can provide tailored and effective interventions that empower children and improve their quality of life. Through ABA therapy and the use of verbal operants, we can open doors to a world where every child with autism has a voice.
What are verbal operants?
Verbal operants are foundational language skills used in Applied Behavior Analysis (ABA) therapy to enhance communication. They include manding (requests), tacting (labeling), intraverbals (conversational skills), echoics (repeating), and textual (reading and writing).
How do verbal operants benefit children with autism?
Verbal operants help children with autism develop meaningful communication skills, enabling them to express their needs, share experiences, and engage in social interactions.
Who emphasizes the importance of verbal operants in ABA therapy?
Dr. Mary Barbera, among others, is a strong advocate for using verbal operants in ABA therapy to improve the communicative abilities of children on the autism spectrum.
What role does technology play in ABA therapy involving verbal operants?
Technology supports ABA therapy by providing enhanced platforms for best practices and coordinated care, ensuring high-quality and personalized therapy for each child.
Can you list the types of verbal operants and their functions?
Yes, the types include:
What is the role of verbal operants in ABA therapy?
In ABA therapy, verbal operants are used to methodically teach language skills tailored to each child's unique needs, helping them overcome communication barriers.
What teaching strategies are used for verbal operants?
Strategies include Discrete Trial Training (DTT), natural environment teaching (NET), and incidental teaching, all of which break down complex behaviors into teachable components.
What is individualized instruction in ABA therapy?
Individualized instruction involves evaluating a child's abilities, needs, and interests to create a tailored treatment strategy with specific goals and progress tracking.
How do prompts and reinforcement work in ABA therapy?
Prompts provide cues to elicit correct responses, and reinforcement, such as praise or rewards, solidifies the responses, enhancing learning and language skills.
What is generalization in terms of verbal operants?
Generalization is the child's ability to apply learned verbal skills in different environments and with various individuals, beyond the controlled therapy setting.
Why is maintenance of verbal operants important?
Maintenance ensures the sustained use of learned verbal operants, supporting the child's continuous growth and development in communication.
What impact does ABA therapy have on communication skills and social interactions?
ABA therapy significantly improves communication skills and social interactions in children with autism, allowing them to articulate needs, participate in conversations, and form relationships.
How are verbal operants applied in real-life situations?
Verbal operants learned through ABA therapy are applied in everyday settings like home and school, enhancing a child's ability to interact with the world. For non-speaking individuals, alternative communication methods like pointing to pictures or using devices are also utilized.