Navigating the complexities of Autism Spectrum Disorder (ASD) can be a daunting journey for parents, especially when it comes to recognizing the early signs and understanding the importance of timely intervention. From social interaction difficulties to unusual sensory responses, the manifestations of autism can vary widely, making it essential for caregivers to be vigilant and informed. This article delves into the key indicators of autism, outlines developmental milestones to monitor, and emphasizes the critical role of early diagnosis.
By empowering parents with knowledge and practical steps, families can create a supportive environment that fosters their child's growth and development, ultimately paving the way for a brighter future.
Autism Spectrum Disorder (ASD) presents a variety of signs that can manifest in early childhood. Key signs to look for include:
Recognizing these signs is crucial for parents in determining when to seek for their offspring. By actively involving caregivers in the process and equipping them with ABA principles and strategies, families can create a consistent and supportive environment that promotes their offspring's development. This compassionate approach not only enhances understanding but also opens new pathways to growth and joy for many families.

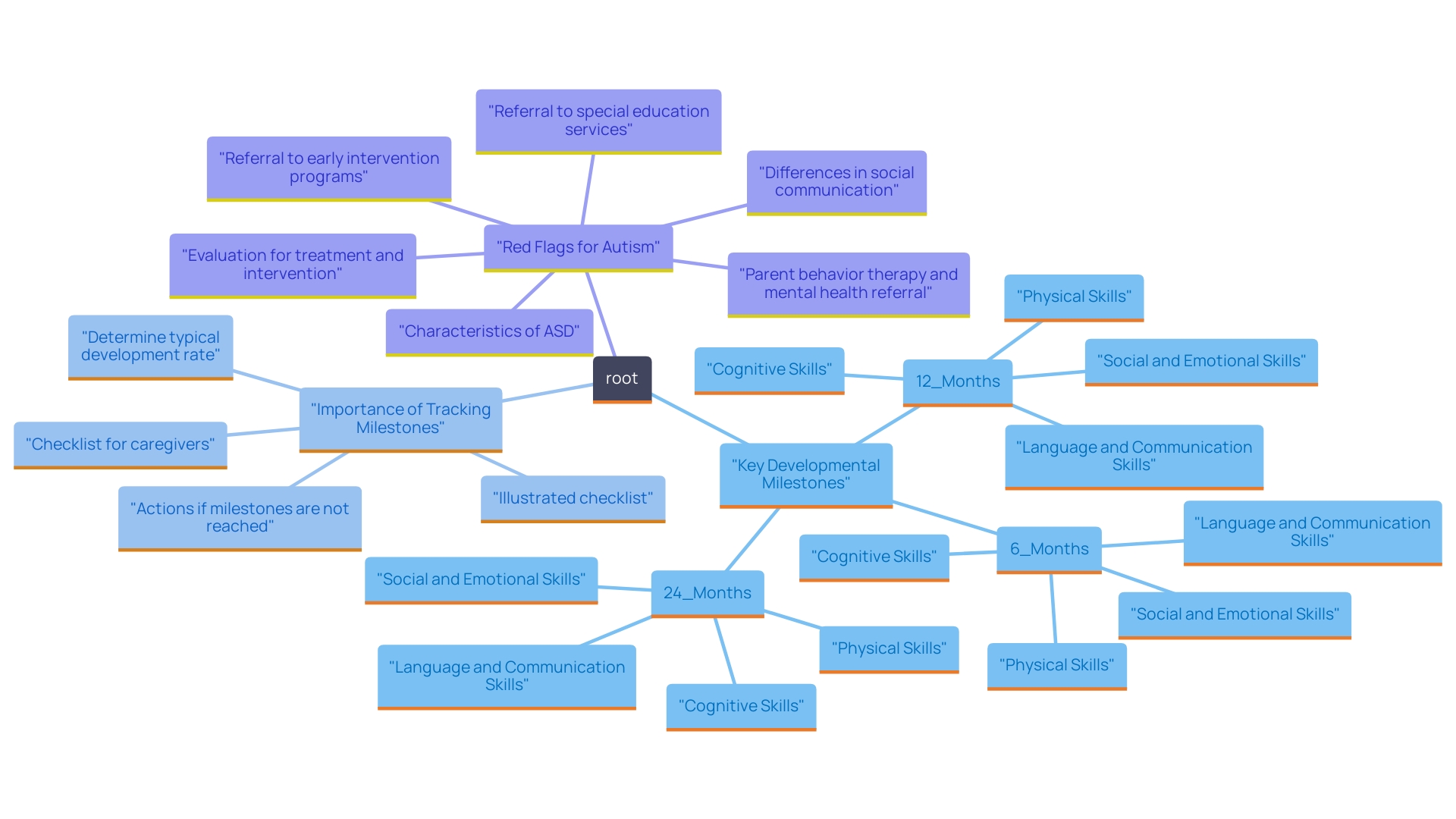
At various ages, youngsters typically reach specific developmental milestones. Here are some behaviors associated with typical development versus those that may indicate autism:
Tracking these milestones can offer insight into your offspring's development and potential need for further evaluation. Early identification is crucial, and Rori Care is here to support families following an autism diagnosis. We provide complimentary consultations with our Board Certified Behavior Analyst to assist in navigating your unique needs. Our commitment to early intensive behavioral intervention (EIBI) is designed to significantly enhance your offspring's learning, verbal, and social skills. Furthermore, our compassionate clinical leadership team is dedicated to neurodiversity, ensuring that all individuals are supported in their unique journeys. We empower caregivers with ABA principles and strategies for supporting their offspring's behavioral goals through active involvement and data collection, creating a consistent and nurturing environment for growth.

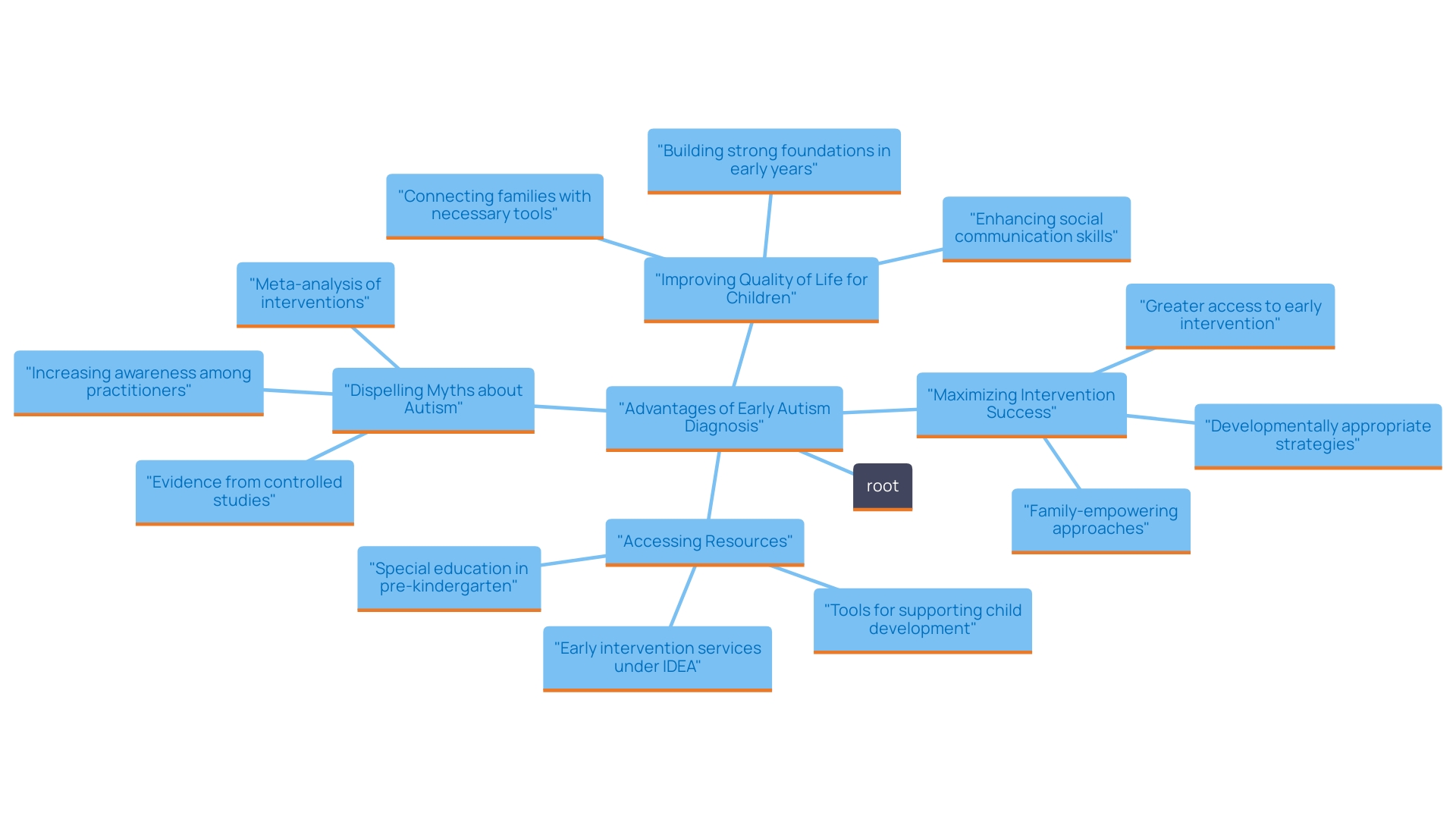
Early diagnosis of autism is vital for several reasons:
By acknowledging these factors, parents can understand the importance of pursuing an assessment if they suspect a developmental disorder.

If you suspect your child may have autism, follow these steps for seeking a diagnosis:
Being proactive and knowledgeable can significantly improve your offspring's network. Additionally, Rori Care offers personalized therapy through Applied Behavior Analysis (ABA), focusing on early intensive behavioral intervention to improve learning, verbal, and social skills. Our Board Certified Behavior Analysts are here to support you with free consultations tailored to your child's unique needs. Explore our guided steps to secure insurance-covered autism services, ensuring a smoother journey for your family.

Recognizing the early signs of Autism Spectrum Disorder (ASD) is crucial for parents seeking to support their child's development effectively. From social interaction difficulties to unusual sensory responses, understanding these indicators can empower caregivers to take timely action. Monitoring developmental milestones plays a significant role in identifying potential concerns, enabling parents to seek evaluations and interventions sooner rather than later.
Early diagnosis is a game-changer, offering a pathway to better outcomes through interventions like Applied Behavior Analysis (ABA). Families who engage with resources and support systems are better equipped to navigate their child's unique challenges. The importance of dispelling myths surrounding autism cannot be overstated; knowledge fosters acceptance and proactive steps toward support.
Taking the next steps toward diagnosis and intervention can feel overwhelming, but documenting observations and consulting with healthcare professionals can streamline the process. With resources like Rori Care available to provide guidance and support, parents are not alone in this journey. By prioritizing early intervention, families can enhance their child's quality of life and pave the way for meaningful growth and success.
What are the key signs of Autism Spectrum Disorder (ASD) in early childhood?
Key signs of ASD include social interaction difficulties (limited eye contact, lack of interest in social interactions), repetitive behaviors (such as hand-flapping or lining up toys), delayed communication skills (not speaking or limited use of language), and unusual sensory responses (overreacting or underreacting to sensory stimuli).
At what developmental milestones should parents be concerned about potential signs of autism?
By 6 months, children should respond to their name and engage in social play; a lack of response or limited facial expressions may indicate a concern. By 12 months, children should be babbling and using gestures; not using gestures could be a red flag. By 24 months, children should use two-word phrases and engage in pretend play; limited speech or difficulty in imaginative play may warrant further evaluation.
Why is early diagnosis of autism important?
Early diagnosis is vital for maximizing intervention success, accessing resources sooner, dispelling myths about autism, and improving the quality of life for children. Early intervention can lead to significant improvements in communication and social skills, and children receiving support are more likely to thrive in their communities.
What steps should parents take if they suspect their child may have autism?
Parents should document their observations, consult their pediatrician, request a referral to a specialist for an autism assessment, prepare for the evaluation process, and follow up to understand the results and recommended interventions.
How can Rori Care assist families following an autism diagnosis?
Rori Care offers complimentary consultations with Board Certified Behavior Analysts, personalized therapy through Applied Behavior Analysis (ABA), and support in navigating unique needs. They focus on early intensive behavioral intervention to improve learning, verbal, and social skills for children with autism.