Sensory overload in individuals with autism, also known as autism stimulation overload, can be overwhelming and challenging to manage. With a growing number of adults diagnosed with autism spectrum disorder (ASD), understanding sensory overload is crucial in providing support and managing responses to sensory stimuli. This article explores the signs and symptoms of sensory overload, the creation of sensory-friendly environments, strategies for managing stimulation overload, and the importance of individualized approaches to support.
By understanding and addressing the unique sensory experiences of individuals with autism, we can empower them to navigate their environments more comfortably and improve their overall well-being.
Overwhelm in those on the spectrum, also referred to as stimulation overload in individuals with autism, is a state where those with autism feel inundated by the input of the senses. This can be triggered by a variety of environmental factors such as bright lights, loud noises, strong smells, and different textures. With one in forty-five adults in the United States diagnosed with autism spectrum disorder (ASD), grasping is essential to supporting individuals with ASD in managing their responses to sensory stimuli.
For individuals with ASD, even typical information related to the senses can be difficult to process, resulting in excessive or insufficient sensitivity, which in turn affects behavior and learning. Innovative approaches, like the development of an AR application that translates tactile sensations into visual and auditory stimuli, showcase the necessity for tailored solutions to address the unique perceptual experiences of individuals with . Such solutions can be particularly beneficial during routine yet potentially overwhelming experiences, such as a dental visit, where the texture of the dental chair or the sound of the drill could cause distress.
It is crucial to identify the in people with autism, which can involve a noticeable change in behavior, withdrawal, or agitation in reaction to sensory stimuli. Early identification and intervention, as recommended by the American Psychiatric Association’s Diagnostic and Statistical Manual (DSM-5), are crucial for providing the necessary support. This can range from to specialized therapies like adapted , which have been recommended by the National Institute for Health and Care Excellence (NICE) guidelines.
Understanding the tactile, proprioceptive, and vestibular systems is crucial for , not just in domestic environments but also in educational and professional contexts. With the in place, people with ASD can navigate their environments more comfortably, leading to improved well-being and quality of life.
is an important skill for those who care for people with autism or ADHD. These signs can manifest as heightened restlessness, a quick temper, or a strong desire to avoid certain situations. You might notice them covering their ears or eyes, showing difficulty in maintaining focus, or experiencing intense emotional outbursts. Recognizing these cues enables timely , ensuring that appropriate measures are taken to help the individual regain a sense of calm and control.
Children's reactions to overload can be affected by different factors, including genetics and upbringing. For example, research led by Dr. Rebecca Stone and her colleagues has highlighted that —where food is used to soothe negative emotions—can increase the likelihood of children seeking comfort in food when distressed. Similarly, excessive has been associated with atypical processing of stimuli. Dr. Karen Heffler, a prominent figure in this research, advocates for adherence to the American Academy of Pediatrics' guidelines, recommending limited screen time for young children to foster healthier sensory experiences.
Comprehending the spectrum nature of the condition, as characterized in the DSM-5, is vital. The condition impacts people in various ways, resulting in a variety of social, communicative, and . are key to providing the necessary support. It is estimated that as many as 1 in 36 people may be on the autism spectrum, with a significant number of these individuals experiencing co-occurring conditions like anxiety disorders. This underscores the importance of a nuanced approach to caregiving, one that recognizes the unique strengths and needs of each person on the spectrum.
Customizing an environment to the preferences of people with autism or ADHD can greatly improve their comfort and capacity to function. Successful modifications to the environment begin with comprehending the distinct perceptual hurdles encountered by these people. Considerations such as , as it's not just the presence of noise but its quality and unpredictability that can be distressing. Implementing , such as providing noise-canceling headphones or using materials that dampen sound, can make a considerable difference.
Spatial sequencing is another important factor; helps individuals navigate the space without overwhelming their senses. This means organizing the environment in a logical order and minimizing clutter to reduce visual chaos. Selection of colors is also important; calming hues can soothe, while bright or contrasting colors might overstimulate. Incorporating elements like —pieces that are designed to reduce discomfort or provide sensory input as needed—can also contribute to .
These strategies are not only beneficial in personal spaces but also in public facilities. Recent designs, like those at Jefferson Health's Honickman Center, demonstrate how including nature scenes and specialized areas for neurodiverse people can establish a more inviting and soothing environment. In addition, the provides a robust framework for creating environments suitable for those on the autism spectrum, emphasizing the importance of acoustics and spatial sequencing among other criteria. By embracing these design principles, we can create spaces that cater to the needs of individuals with autism spectrum disorder and attention deficit hyperactivity disorder, allowing them to thrive in environments that understand and respect their sensory experiences.
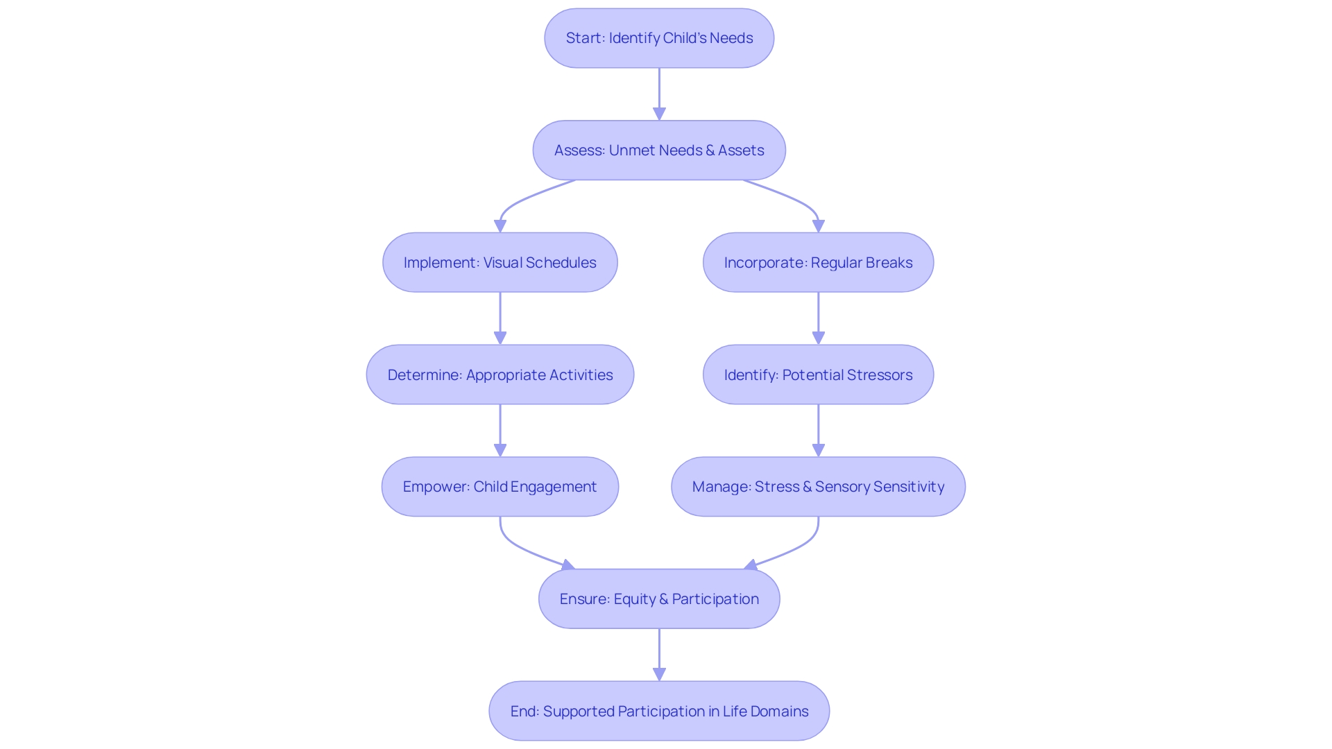
Managing the overwhelming stimuli in individuals diagnosed with necessitates a comprehensive strategy that takes into account the distinct sensitivities of each person. can provide a sense of predictability, which is particularly comforting for those with autism, thereby reducing unexpected input that might otherwise be overwhelming. serve as an effective tool, as they leverage the visual learning strengths of many individuals with ASD, as outlined in the Treatment and Education of Autistic and Related Communication-Handicapped Children (TEACCH) approach. These schedules can be used to visually communicate daily routines and expected activities, which helps to minimize .
Establishing a peaceful setting with specified permits for instances of rest and self-control, vital for handling stimulation of the senses. These sanctuaries can offer a retreat from sensory-rich environments, providing the necessary respite to regain composure. In addition to environmental modifications, can serve as a powerful , aiding in the regulation of the nervous system in response to overload.
Activities designed for specific needs, like utilizing bins or toys that promote movement, can aid in guiding input in a regulated, therapeutic way. These activities not only provide a constructive outlet for exploration but also enhance focus and attention by satisfying the need for stimulation in a manageable way.
The significance of tackling perceptual obstacles in ASD is emphasized by the potential influence on mental health and well-being. As Dr. David (Dan) R. Offord stressed, fair involvement in the various aspects of life is crucial for psychological well-being, which involves assisting people with ASD to effectively navigate their perceptual surroundings. Innovations like augmented reality (AR) applications, which can transform tactile sensations into visual and auditory signals, are being explored to cater to the heightened touch sensitivity in the autistic community, demonstrating the ongoing efforts to create supportive technologies.
These approaches, based on comprehending the perceptual encounters of persons with ASD and bolstered by educational and technological progress, make a substantial contribution to facilitating more involved, calm, and adequately assisted involvement in everyday life, thereby nurturing an equitable and all-encompassing society.
To enhance the daily lives of individuals on the spectrum, especially those who experience , a multifaceted approach to is crucial. This involves the utilization of regulation tools, like weighted blankets or vests, that offer deep pressure that can induce a calming impact, and cushions or chairs that can assist in decreasing restlessness and enhancing concentration. is designed to minimize discomfort from tags or seams that can cause irritation.
Incorporating is another strategy; these items can help improve concentration and reduce anxiety by providing a harmless outlet for excess energy. is crucial in this process, as it equips individuals with and coping strategies tailored to their unique sensory profiles. A structured method, as described by Thomas and Harden (2008), highlights the significance of understanding perceptual experiences from the perspectives of people with autism to develop effective interventions. Their method involves meticulous coding of data and the synthesis of themes from a substantial body of research, ensuring that interventions are rooted in a deep understanding of lived experiences.
Furthermore, the ASPECTSS Design Index introduces a groundbreaking framework for creating settings that cater to the perceptual needs of individuals with autism. It highlights the importance of acoustics and spatial sequencing in architectural design, directly addressing the commonly faced by autistic individuals. By combining these tools and accommodations with a research-based approach, we can create supportive surroundings both at home and in public spaces, significantly improving quality of life for those on the autism spectrum.
Creating a with predictable patterns is crucial for children with autism and ADHD to navigate daily life with reduced stress. Just as children generally exhibit a natural inclination to explore new possibilities, they also benefit from that allows them to predict and understand their surroundings. Research indicates that can enhance their learning by enabling them to form expectations and understand the world around them. This comprehension becomes a tool they can use to handle input effectively.
To support this, parents can introduce that outline , providing a clear framework for children to anticipate what comes next. Regular breaks can be integrated into these routines, giving children with the opportunity to reset and avoid overload. Such strategies not only foster a but also empower children to engage with their environment proactively, turning potential stressors into manageable parts of their routine.

Designing environments that meet the specific needs of people with autism is more than just a luxury—it's an essential element for their overall health. Sensory overload is a common challenge for those with autism, where everyday stimuli can become unbearable. A solution that has shown promise is the implementation of that provide respite from overstimulation. These spaces, which can range from a peaceful nook to an intricate, purpose-built relaxation area, are crucial for people to self-manage and unwind. The idea is backed by the , which highlights the significance of acoustics and spatial sequencing in settings for individuals on the spectrum. The establishment of a directly tackles these perceptual worries, enabling people to withdraw and discover comfort in a regulated, tranquil setting. Such spaces are influential not only in homes and schools but also in public settings, such as the innovative AR application designed to help patients with during dental visits by transforming tactile sensations into visual and auditory signals. This approach recognizes the of individuals with developmental disorder and provides them with a tailored setting that respects their sensitivities to stimuli. As we strive to create more , these spaces that are friendly towards individuals with are crucial in accommodating the diverse requirements of the autistic community, fostering a world where they can thrive without sensory distress.

Comprehending and handling excessive stimulation in people with autism spectrum disorder (ASD) and attention-deficit/hyperactivity disorder (ADHD) is a complex undertaking, necessitating a tailored method. Strategies that effectively reduce overload for one person may be less effective, or even counterproductive, for another. It is crucial to collaborate with experts who can carry out a of the person's perceptual profile. Occupational therapists and behavior analysts, for instance, work together with families to recognize particular triggers and preferences distinct to every person.
Such customized interventions are based on the understanding that people with ASD and ADHD frequently have heightened experiences of the world because of variances in processing stimuli. A crucial component in building involves cultivating a setting where neurodivergent people can flourish. This means not only addressing the challenges they face but also recognizing their unique strengths and contributions.
Recent initiatives underscore the importance of . , for instance, focuses on preventing wandering—a behavior that can stem from seeking or avoidance—by offering grants for education, training, and emergency response protocols. This program acknowledges the varied needs within the neurodivergent community and strives to provide tailored solutions.
Moreover, research emphasizes that starting interventions early can significantly improve outcomes. Organizations like The Autism Community in Action (TACA) highlight the transformative impact of when it begins as soon as possible after diagnosis. This approach aligns with the principle of individualized care, with the aim to reduce the time to diagnosis and thereby enable earlier, personalized interventions.
Incorporating these insights into daily practices involves continuous learning and adaptation by caregivers. By giving priority to the physical self-care of people with ASD and ADHD—ensuring they receive sufficient nutrition, sleep, and personal hygiene—caregivers can establish a stable foundation from which to implement for managing sensory overload. It is through this blend of personal attention and evidence-based practice that caregivers can support the well-being and mental health of their children, in line with the vision of creating equitable opportunities for all neurodivergent individuals.

In conclusion, understanding sensory overload in individuals with autism is crucial for providing support and managing responses to sensory stimuli. Creating sensory-friendly environments and implementing strategies such as structured routines, visual schedules, and designated quiet spaces can greatly improve comfort and functioning. The use of sensory regulation tools, accommodations, and occupational therapy can further enhance daily life for individuals with autism.
Developing routines and predictability, as well as creating spaces that cater to sensory needs, are key in reducing stress. Individualized approaches to stimulation support, based on a thorough assessment of each individual's sensory profile, are essential. By addressing the unique sensory experiences of individuals with autism, we can empower them to navigate their environments more comfortably and improve overall well-being.
What is sensory overload in individuals with autism?
Sensory overload, also known as stimulation overload, occurs when individuals with autism feel overwhelmed by sensory input. This can be triggered by environmental factors such as bright lights, loud noises, strong smells, and various textures.
How common is autism spectrum disorder (ASD) in the United States?
Approximately 1 in 45 adults in the United States is diagnosed with autism spectrum disorder.
What are the signs and symptoms of sensory overload in individuals with autism?
Signs of sensory overload can include noticeable changes in behavior, withdrawal, agitation, covering ears or eyes, difficulty maintaining focus, and intense emotional outbursts.
Why is early identification and intervention important for individuals with ASD?
Early identification and intervention are crucial for providing necessary support. This can include environmental adjustments and specialized therapies, which help individuals manage their responses to sensory stimuli effectively.
What are some approaches to help manage sensory overload?
Innovative strategies include the use of augmented reality (AR) applications that translate tactile sensations into visual and auditory stimuli. Other methods involve creating structured routines, visual schedules, and establishing calm areas for rest.
How can environments be customized for individuals with autism?
Customized environments can include noise reduction strategies, spatial sequencing for clear layouts, and calming color selections. Sensory-friendly furniture and sensory-friendly areas can also significantly improve comfort.
What role does occupational therapy play in managing sensory overload?
Occupational therapy provides individuals with self-regulation techniques and coping strategies tailored to their unique sensory profiles, helping them manage sensory overload more effectively.
What are some tools or resources to help manage sensory stimulation?
Tools such as weighted blankets, sensory-friendly clothing, fidget toys, and deep pressure items can help reduce anxiety and improve focus. Additionally, implementing visual schedules can aid in creating a predictable environment.
How does screen time affect children with autism?
Excessive screen time has been associated with atypical processing of stimuli. It is recommended to limit screen time for young children to foster healthier sensory experiences.
What is the ASPECTSS Design Index?
The ASPECTSS Design Index is a framework for designing environments that cater to the sensory needs of individuals with autism, emphasizing the importance of acoustics, spatial sequencing, and sensory-friendly features.
Why is understanding the spectrum nature of autism important?
Understanding that autism affects individuals differently is vital for providing personalized support. Many individuals may experience co-occurring conditions like anxiety disorders, highlighting the need for a nuanced and individualized approach to caregiving.