This article dives into how parents can effectively master differential reinforcement procedures in Applied Behavior Analysis (ABA) to support their child's behavioral development. It’s all about reinforcing those desired behaviors while steering clear of rewarding the undesired ones. Sounds simple, right? But it can be a bit tricky!
We’ll explore various strategies and types of differential reinforcement, like DRA, DRI, and DRO. These tools can help you tailor your approach based on your child's unique needs and challenges. Imagine being able to encourage your child in a way that feels just right for them!
Let’s face it, parenting comes with its own set of challenges. You might find yourself wondering how to effectively guide your child’s behavior. By understanding these techniques, you can feel more confident in your parenting journey.
So, why not take a moment to reflect on your experiences? Have you tried any reinforcement strategies before? We’re here to help you every step of the way! Let’s explore this together and find what works best for your family.
Managing and guiding children's behavior can feel overwhelming for many parents, right? You're not alone in this! Differential reinforcement procedures in Applied Behavior Analysis (ABA) provide a fantastic way to encourage positive behavior while reducing those pesky negative actions.
In this article, we’ll dive into the key components of differential reinforcement, offering you practical strategies to nurture your child's behavioral growth. But here’s a thought: how can you navigate the ins and outs of reinforcement to create lasting change in your child's behavior? Let’s explore this together!
Differential reinforcement procedures ABA are a key technique in Applied Behavior Analysis that focuses on reinforcing the behaviors we want to see while not rewarding the ones we don’t. This approach helps boost positive actions and reduce negative ones. For instance, when a child is praised for using their words instead of throwing a tantrum, they’re more likely to communicate verbally in the future. Understanding this concept can be a game-changer for parents looking to support their child's behavioral growth, especially when they embrace ABA principles and strategies.
Research shows that differential reinforcement procedures ABA can effectively reduce challenging behaviors in various groups, including children with autism. For example, using DRA strategies can significantly lower problematic behaviors by encouraging more appropriate alternatives that meet the same needs. By grasping these components, parents can seamlessly incorporate differential reinforcement procedures ABA into their daily interactions, fostering positive behavioral changes in their kids.
Continuous evaluation and adjustments based on data are also vital to ensure that interventions remain effective and responsive to each child's evolving needs. This approach aligns with the personalized strategies crafted by qualified analysts, ensuring that interventions are tailored to each child's unique situation and emphasizing the child-centered nature of ABA therapy.
Let’s explore this together! We’re here to help you every step of the way!

Differential reinforcement procedures ABA are essential in Applied Behavior Analysis (ABA), which encompasses three main types: Differential Encouragement of Alternative Behavior (DRA), Differential Encouragement of Incompatible Behavior (DRI), and Differential Encouragement of Other Behavior (DRO). Let’s dive into these together!
By understanding differential reinforcement procedures ABA, parents can tailor their strategies to fit their child’s unique behavioral needs. This way, we can nurture a supportive and constructive environment for growth. Remember, we’re here to help you every step of the way!

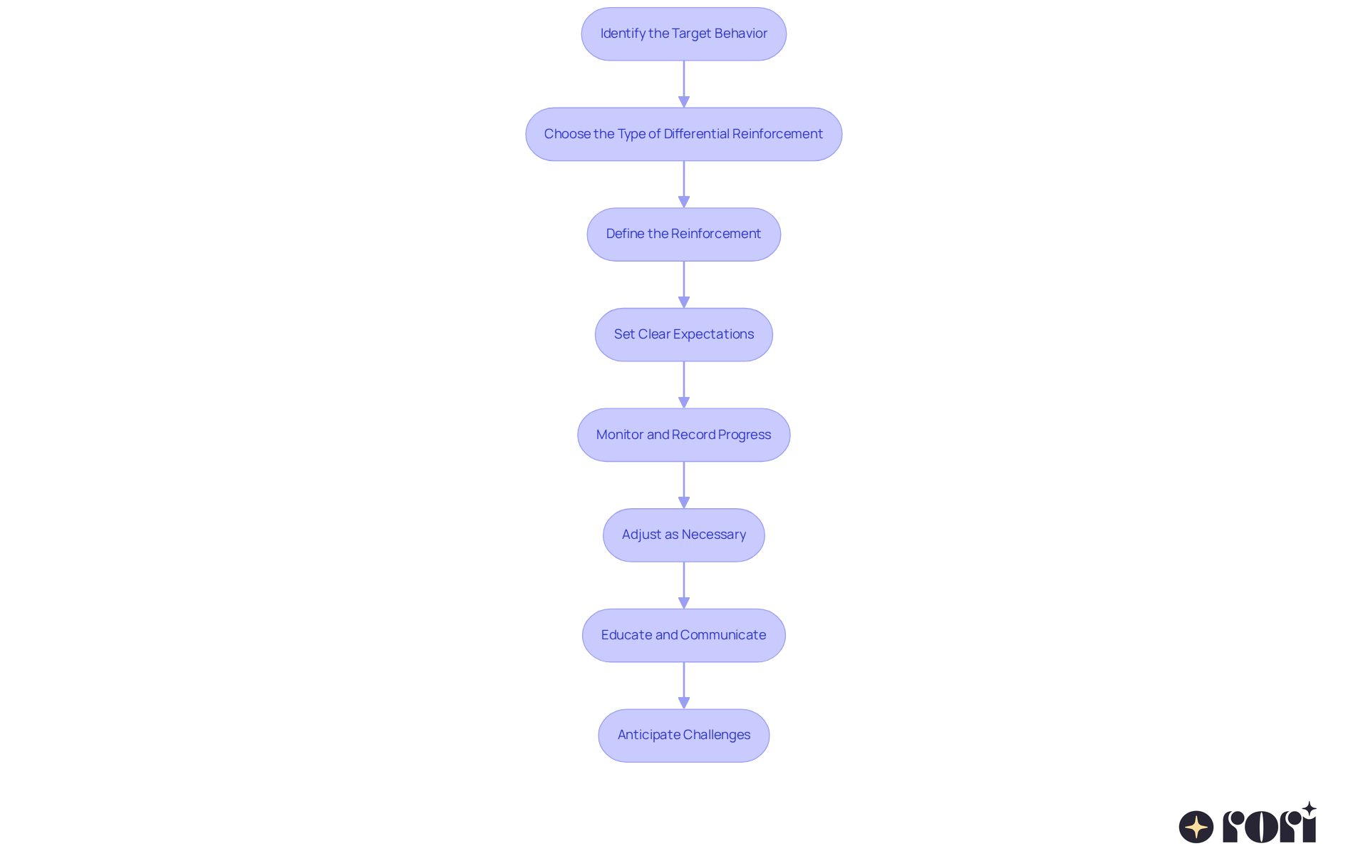
Implementing differential reinforcement procedures ABA can feel like a big task, but breaking it down into clear steps makes it manageable and effective. Let’s walk through it together!
Identify the Target Behavior
Start by observing your child. What specific behaviors do you want to increase or decrease? Pinpointing these actions helps ensure your intervention is focused and effective.
Choose the Type of Differential Reinforcement
Next, think about which type of differential reinforcement fits your situation best. You might consider Differential Reinforcement of Alternative actions (DRA), Differential Reinforcement of Incompatible actions (DRI), or Differential Reinforcement of Other actions (DRO). Each option has its place, depending on the behaviors you’ve identified.
Define the Reinforcement
Now, let’s talk about reinforcement. What’s going to motivate your child? It could be verbal praise, tokens, or even a fun activity they love. The key is to choose something that truly resonates with them.
Set Clear Expectations
Communication is crucial! Make sure your child knows which behaviors will be reinforced. Use simple language and relatable examples to help them grasp what’s expected. This clarity can make a world of difference.
Monitor and Record Progress
Keep track of your child’s behaviors and how well the reinforcement strategies are working. Regular monitoring allows you to make data-driven adjustments as needed. This aligns perfectly with the adaptive treatment plans that Rori Care implements, which are updated based on progress report data.
Adjust as Necessary
If you’re not seeing the desired behavior improve, don’t hesitate to tweak your approach. Whether it’s changing the type of reinforcement or adjusting the criteria for receiving it, flexibility is key to success.
Educate and Communicate
Engaging in caregiver education is vital. It helps clear up any misunderstandings about differential reinforcement procedures ABA. By empowering caregivers with ABA principles and strategies, you enhance their ability to support their child’s behavioral goals. This leads to informed decision-making and better support, ultimately improving behavioral outcomes. Regular communication and training sessions among caregivers can also boost consistency in support practices.
Anticipate Challenges
Be mindful of potential challenges, like figuring out effective reinforcers or managing initial increases in challenging behaviors. Addressing these challenges head-on can really enhance your approach’s effectiveness.
By following these steps, you can effectively implement differential encouragement strategies that foster your child's behavioral development and enrich their overall learning experience. Remember, your active involvement is crucial for achieving lasting improvements. And don’t forget to explore insurance-covered therapy options to help manage the financial aspects of ABA treatment. We’re here to help you every step of the way!

While applying differential rewards can be effective, parents often encounter some bumps along the way. Let’s take a look at a few common challenges and how to tackle them together:
Inconsistent Reinforcement
It’s so important that all caregivers are on the same page when it comes to reinforcement strategies. Consistency really is key for success!
Lack of Immediate Reinforcement
Reinforcement should happen right away to help your child connect their behavior with the reward. Try using timers or prompts to provide that reinforcement immediately.
Generalization of Behavior
Encourage your little one to use their new skills in different settings. Practicing the behavior in various contexts can really help them generalize what they’ve learned.
Resistance to Change
If your child seems resistant to the new reinforcement strategy, it might be time to revisit what you’re using. Make sure it’s something that truly motivates and excites them!
Over-reliance on Prompts
Gradually fading prompts and reinforcement can help your child become more independent. This way, they’ll learn to engage in the desired behavior without needing constant support.
By being aware of these challenges and having strategies in place, you can navigate the implementation of differential reinforcement more effectively. Remember, you’re not alone in this journey! Let’s explore this together!

Differential reinforcement procedures are such valuable tools in Applied Behavior Analysis (ABA) that can really help parents shape their child's behavior in a positive way. By focusing on reinforcing the good behaviors and minimizing the reinforcement of the not-so-desirable ones, parents can create an environment that truly supports growth and development. This approach not only encourages behavioral change but also boosts communication skills and social interactions, making it a must-have strategy for effective parenting.
Throughout this article, we’ve highlighted some key components of differential reinforcement, like the definitions and applications of DRA, DRI, and DRO. Each of these methods brings its own unique advantages for promoting positive behaviors while tackling challenges head-on. We emphasized the importance of consistent reinforcement, setting clear expectations, and keeping an eye on progress, along with strategies to troubleshoot common hurdles that might pop up during implementation.
Ultimately, mastering differential reinforcement procedures can really change the way parents connect with their children, leading to meaningful improvements in behavior. Embracing these strategies not only gives parents the tools they need for success but also helps them understand their child's needs on a deeper level. By committing to these practices, parents can create a nurturing environment that encourages their children to thrive, paving the way for lasting positive change. Let’s explore this together! We’re here to help you every step of the way!
What is differential reinforcement in Applied Behavior Analysis (ABA)?
Differential reinforcement in ABA is a technique that focuses on reinforcing desired behaviors while not rewarding undesired ones, helping to increase positive actions and reduce negative behaviors.
How does differential reinforcement work in practice?
For example, when a child is praised for using their words instead of throwing a tantrum, they are more likely to communicate verbally in the future.
What are the key components of differential reinforcement?
The key components include reinforcement (positive or negative), target action (specific behavior to increase or decrease), extinction (not reinforcing unwanted behaviors), baseline data (tracking current behavior levels), types of differential reinforcement techniques, matching strategies, and ethical considerations.
What is reinforcement in the context of differential reinforcement?
Reinforcement is anything that makes a behavior more likely to occur again, which can be positive (like praise or treats) or negative (removing an unpleasant chore).
What are some types of differential reinforcement techniques?
Types of techniques include Differential Reinforcement of Alternative Behavior (DRA) and Differential Reinforcement of Incompatible Behavior (DRI), among others.
Why is baseline data important in differential reinforcement?
Collecting baseline data is crucial for understanding current behavior levels, allowing parents to effectively track progress.
How can differential reinforcement be effective for children with autism?
Research shows that differential reinforcement procedures can effectively reduce challenging behaviors in various groups, including children with autism, by promoting more appropriate alternatives that meet the same needs.
What should parents consider regarding ethical practices in differential reinforcement?
Parents should respect autonomy and avoid encouraging harmful behaviors while implementing differential reinforcement strategies.
How important is continuous evaluation in differential reinforcement?
Continuous evaluation and adjustments based on data are vital to ensure that interventions remain effective and responsive to each child's evolving needs.
How can parents incorporate differential reinforcement into daily interactions?
By understanding the components of differential reinforcement and aligning strategies with the reasons behind behaviors, parents can foster positive behavioral changes in their children.