This article shines a light on the significance of Functional Behavior Assessment (FBA) when it comes to understanding and tackling challenging behaviors in children, especially those on the autism spectrum. By collecting and analyzing data systematically, parents and clinicians can craft personalized intervention strategies that not only promote positive behavior change but also support the child’s overall growth and well-being.
Imagine being a parent trying to navigate the ups and downs of your child’s behavior. It can be overwhelming, right? But with FBA, you’re not alone! This approach helps you see the bigger picture and understand the reasons behind those challenging moments. It’s all about finding what works best for your child, and that’s where the magic happens.
So, let’s explore this together! By focusing on tailored strategies, you can create a nurturing environment that encourages positive changes. Remember, every step you take is a step toward enhancing your child’s development. We’re here to help you every step of the way!
Understanding the challenges that come with raising children, especially those on the autism spectrum, can feel overwhelming. But don’t worry—you're not alone! Many parents share similar experiences, and that’s where Functional Behavior Assessment (FBA) comes in. It’s a fantastic tool that helps both parents and clinicians uncover the reasons behind challenging behaviors, paving the way for tailored strategies that encourage positive change.
Now, navigating the FBA process might seem a bit tricky at first. You might be wondering, how can you ensure you’re fully prepared to support your child’s unique needs while working alongside professionals? This guide is here to help! We’ll break down the FBA process together, giving you the knowledge and tools you need to foster meaningful behavioral change. Let’s explore this journey together!
FBA testing is a systematic process that helps us understand the reasons behind challenging behaviors in children, especially those on the autism spectrum. It’s all about getting to the heart of the matter—why certain actions happen. This understanding is key to developing effective strategies that truly make a difference.
When we know what triggers a behavior and what purpose it serves, parents and clinicians can tailor their approaches. This isn’t just about addressing the issue at hand; it’s also about encouraging positive alternatives that help children thrive. FBA testing is a vital part of the support system, ensuring that strategies are grounded in data and focused on each child’s unique needs.
Certified analysts work closely with families to create personalized intervention plans. These plans include measurable goals and research-backed methods, with a focus on ongoing assessment and adjustments to meet the evolving needs of the child. Plus, when caregivers learn about ABA principles, they become empowered to support their children’s behavioral goals effectively. This alignment not only helps in implementing strategies but also makes data collection a breeze.
Let’s explore this together! If you’re feeling overwhelmed, remember that you’re not alone. We’re here to help you every step of the way!

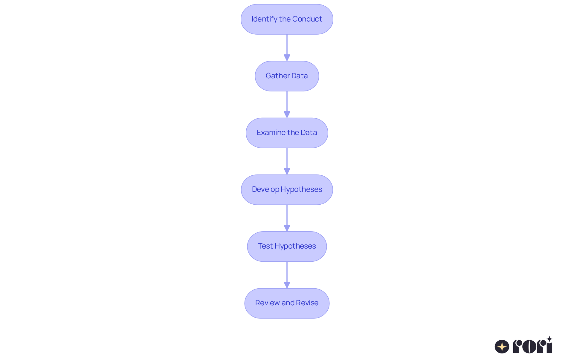
Conducting FBA testing can feel like a big task, but breaking it down into simple steps makes it manageable. Let’s explore this together!
Identify the Conduct: Start by clearly defining the behavior you want to assess. What does it look like? When does it happen? Being specific helps you understand the situation better.
Gather Data: Collect information through direct observation, chats with caregivers, and even questionnaires. This data should cover how often the behavior occurs, how long it lasts, and the context around it. Engaging caregivers is super important here—they can provide insights that really enhance the assessment.
Examine the Data: Look for patterns in the information you’ve gathered. What triggers the behavior? What are the outcomes? This analysis helps you understand the function of the conduct and guides you in creating tailored treatment plans that fit the child’s unique needs.
Develop Hypotheses: Based on your analysis, think about why the behavior might be happening. Consider things like environmental factors, communication needs, and sensory sensitivities. This step is crucial for crafting personalized interventions that align with Applied Behavior Analysis (ABA) principles.
Test Hypotheses: Now it’s time to put your ideas to the test! Try out different strategies—maybe change the environment or introduce new ways to communicate. This phase is where the conduct care engine in ABA therapy really shines, assisting in FBA testing to adjust intervention plans based on what you observe.
Review and Revise: Keep an eye on the behavior and be ready to tweak your strategies as needed. Remember, an FBA is an ongoing journey. As the child grows, their needs may change, and that’s perfectly okay! You’ll often see significant progress when the recommended hours of intervention are fully implemented, especially with active caregiver involvement. Collaboration is key in early intensive behavioral intervention (EIBI).
So, as you embark on this journey, know that you’re not alone. We’re here to help you every step of the way!

Creating a Behavior Intervention Plan (BIP) can feel like a big task, but breaking it down into manageable steps makes it easier to support your child effectively. Let’s walk through it together!
Set Clear Goals: Start by establishing specific, measurable, achievable, relevant, and time-bound (SMART) goals. For example, you might aim to boost your child’s on-task behavior during class from 50% to 80% within three months. This approach aligns perfectly with Rori Care's commitment to measurable goals, giving you a clear benchmark to track your child's progress.
Select Interventions: Next, choose evidence-based strategies tailored to the behaviors you’ve identified. Think about using positive reinforcement, teaching alternative behaviors, or adjusting the classroom environment to reduce distractions. Rori Care highlights the importance of teamwork and clear communication among staff to implement these strategies effectively, ensuring the best methods are used for behavior change.
Outline Implementation Procedures: It’s crucial to detail how each intervention will be carried out. Who’s responsible for what? Setting a timeline helps keep everyone accountable. Plus, ongoing training for staff is key to making sure these procedures are executed well, aligning with the personalized planning that meets your unique needs.
Monitor Progress: Develop a solid system for tracking your child’s progress toward the BIP goals. Regularly collecting data is essential for evaluating how well the chosen interventions are working. By continuously assessing and adjusting the plan based on your child’s responses, you’ll enhance outcomes, reinforcing Rori Care's focus on ongoing evaluation.
Adjust as Necessary: Stay flexible! Be ready to tweak the BIP based on your child’s progress and insights from your assessments. This adaptability is vital for achieving successful support outcomes. A cycle of review, reflection, and refinement keeps your plans actionable and empowers you with the principles of ABA to provide effective behavioral support.
By following these steps, you can create a structured and effective BIP that not only meets your child's unique needs but also nurtures an environment where they can thrive and learn. Remember, you’re not alone in this journey—let’s explore this together!

Getting parents involved in the fba testing process and support techniques is key to making behavior assistance successful. Here are some friendly ways to encourage this engagement:
Educate Parents: Let’s start by sharing information about fba testing and why their role is so important. When parents understand the reasoning behind evaluations and strategies, they can actively participate. With a better grasp of ABA principles, they can make informed decisions that truly benefit their child's progress.
Encourage Open Communication: It’s vital to create a space where parents feel comfortable sharing their thoughts and concerns. Regular check-ins can keep this conversation going, helping caregivers provide consistent support at home while aligning with professional interventions.
Involve Parents in Data Collection: Why not invite parents to track behaviors at home? This can provide valuable insights that inform the fba testing and BIP. When caregivers are actively involved, it often leads to more effective and lasting behavioral improvements.
Collaborate on the BIP: Involving parents in developing the BIP is a great way to ensure it reflects their insights and is doable at home. This collaboration boosts caregivers' confidence in supporting their child and enhances family dynamics.
Provide Resources and Support: Offering materials like articles and workshops can really help parents understand and apply methods effectively. Support networks can also be a wonderful way for them to share experiences and strategies, empowering them in their role.
Let’s explore this together! We’re here to help you every step of the way!

Understanding and implementing Functional Behavior Assessments (FBA) is so important for tackling challenging behaviors in children, especially those on the autism spectrum. By exploring the reasons behind these behaviors, parents and professionals can create tailored strategies that not only help reduce issues but also encourage positive behavioral growth. This personalized approach makes sure that interventions are based on solid data and meet the unique needs of each child.
In this article, we’ve outlined key steps for conducting an FBA. This includes:
Engaging parents in this process is crucial, as their involvement can really boost the effectiveness of interventions and create a supportive home environment. Collaboration between caregivers and professionals is essential for achieving meaningful and lasting behavioral improvements.
Ultimately, the journey of implementing an FBA and BIP is ongoing and requires flexibility and adaptability. By embracing the principles of Applied Behavior Analysis (ABA) and actively involving parents, caregivers can empower themselves and their children to navigate behavioral challenges successfully. Let’s work together to ensure that every child gets the support they need to thrive! We’re here to help you every step of the way!
What is Functional Behavior Assessment (FBA)?
Functional Behavior Assessment (FBA) is a systematic process used to understand the reasons behind challenging behaviors in children, particularly those on the autism spectrum.
Why is FBA important?
FBA is important because it helps identify the triggers and purposes of certain behaviors, allowing parents and clinicians to develop effective, tailored strategies that encourage positive alternatives and support each child's unique needs.
Who conducts FBA testing?
Certified analysts conduct FBA testing and work closely with families to create personalized intervention plans.
What do personalized intervention plans include?
Personalized intervention plans include measurable goals, research-backed methods, and a focus on ongoing assessment and adjustments to meet the evolving needs of the child.
How does learning about ABA principles benefit caregivers?
Learning about Applied Behavior Analysis (ABA) principles empowers caregivers to support their children's behavioral goals effectively, aiding in the implementation of strategies and simplifying data collection.
What should families do if they feel overwhelmed by the FBA process?
Families are encouraged to remember they are not alone and can seek help throughout the FBA process. Support is available every step of the way.