This article dives into the essential steps for effectively implementing planned ignoring within the framework of Applied Behavior Analysis (ABA). It presents a structured approach that starts with identifying target behaviors. Next, it emphasizes the importance of setting clear expectations and consistently withholding attention. By reinforcing positive actions and monitoring progress, this strategy can effectively discourage unwanted behaviors while promoting positive alternatives.
Let’s explore this together! Understanding these steps can feel overwhelming, but remember, you’re not alone in this journey. Many parents face similar challenges, and by sharing experiences, we can foster a sense of community and support.
The key is to stay consistent and patient. As you begin to implement these strategies, take note of the positive changes. Celebrate those small victories! We’re here to help you every step of the way as you navigate this process.
Mastering the art of planned ignoring in applied behavior analysis (ABA) can truly change how caregivers tackle unwanted behaviors in children. This thoughtful approach not only teaches children that certain actions won’t get them the attention they crave but also nurtures an environment where positive behaviors are celebrated and reinforced.
Yet, effectively implementing this technique can sometimes be tricky, requiring a bit of finesse. So, how can caregivers ensure they’re using planned ignoring correctly while still fostering a supportive atmosphere for their child’s growth? Let’s explore this together!
Planned ignoring ABA is a behavioral intervention technique used in applied behavior analysis that involves intentionally withholding attention from a young person when they display certain unwanted behaviors. The goal here is to help kids understand that these actions won’t get them the attention they’re seeking when using planned ignoring ABA. For instance, if a child throws a tantrum to grab attention, the approach of planned ignoring ABA is to refrain from responding to that outburst, indicating to them that this behavior does not work.
This approach is part of a broader personalized plan crafted by a qualified analyst. They include measurable goals and evidence-based techniques tailored to fit the unique needs of each child. It’s important to note that intentional neglect should only be used for safe, non-harmful behaviors, ensuring the child’s well-being is always the top priority.
Ongoing assessment and adjustments to the intervention are key to making sure it’s effective and adapts to the child’s development. Plus, the care engine generates automatic progress reports, allowing clinicians to track and evaluate the child’s growth concerning the planned non-responsiveness strategy. Let’s explore this together and see how we can support our little ones on their journey!

To effectively implement planned ignoring, let’s walk through some simple steps together:
Identify Target Actions: Start by observing your little one to pinpoint specific behaviors you’d like to manage through intentional neglect. Focus on those attention-seeking actions, like whining or minor tantrums, that can be managed with planned ignoring aba. It’s all about recognizing what you want to address!
Set Clear Expectations: Have a chat with your child about the behaviors you’ll be overlooking. Make it clear that certain actions won’t get your attention through planned ignoring aba, and encourage them to engage in more appropriate behaviors instead. It’s a great way to guide them toward positive choices.
Prepare Yourself: Get yourself mentally ready to ignore those recognized actions. This might take a bit of practice, especially when those behaviors are disruptive, but hang in there—consistency is key when implementing planned ignoring aba!
When using planned ignoring aba, try not to respond, either verbally or non-verbally, when the target action happens. Avoid eye contact and hold off on interacting until the behavior stops. It can be tough, but remember, you’re teaching them something valuable!
Reinforce Positive Actions: As soon as your child stops the unwanted behavior, shower them with praise and attention for any positive actions they display. This reinforces the idea that good behavior leads to positive attention. It’s a win-win!
Monitor Progress: Keep an eye on how often those target actions occur over time. Adjust your approach as needed, and don’t hesitate to reach out for help if you find yourself struggling. We’re here to support you every step of the way!
Let’s explore this together and make parenting a little easier!

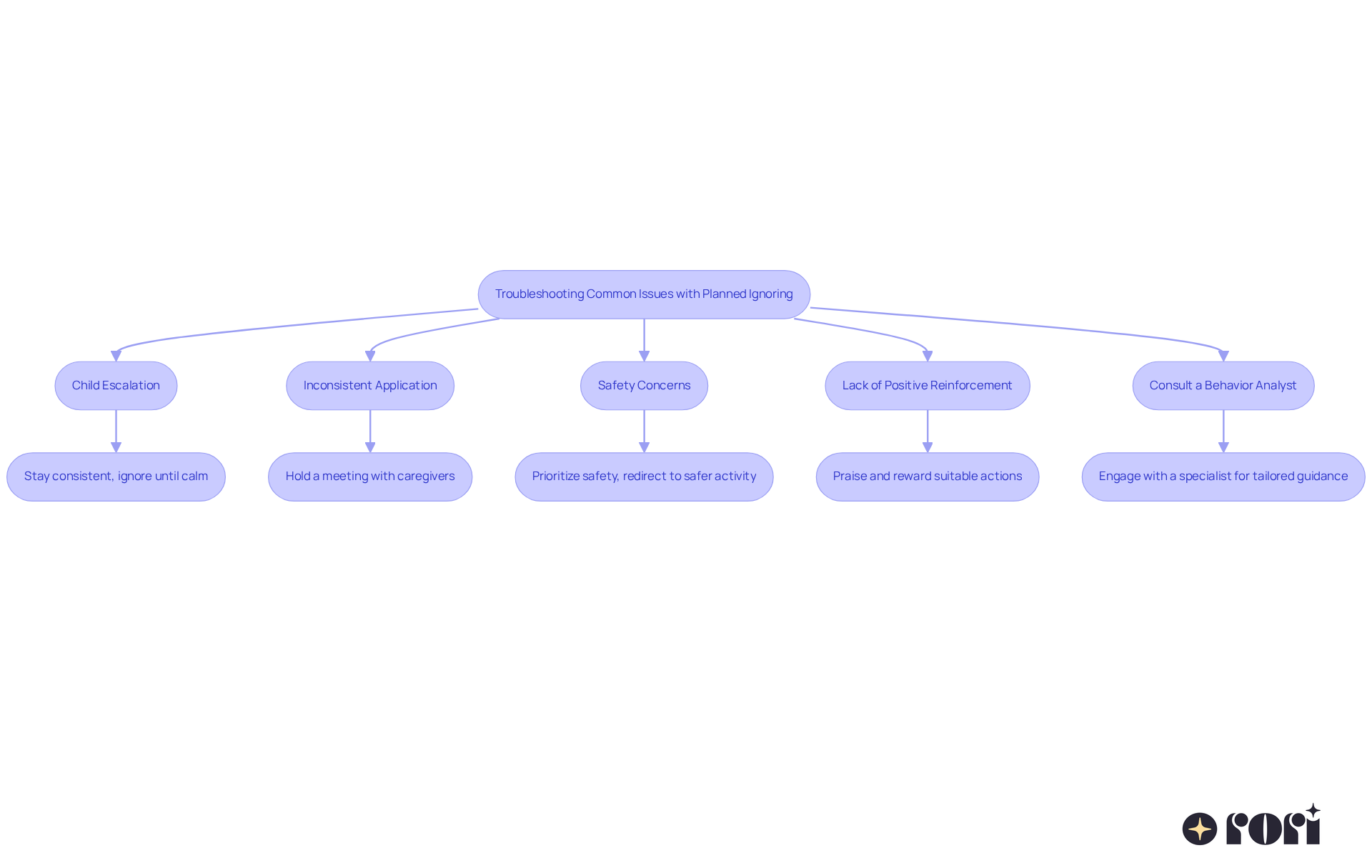
While planned ignoring aba can be an effective strategy, it’s not without its challenges. Let’s explore some common issues you might face and how to troubleshoot them together:
Child Escalation: If your child ramps up their actions when they’re being overlooked, it might be a sign they’re testing boundaries. Stay consistent in your approach—don’t give in! Keep ignoring until they calm down. Understanding ABA principles can help you recognize these patterns and respond effectively. Plus, caregiver education boosts your ability to handle these situations, offering methods to maintain consistency and reduce stress.
Inconsistent Application: Make sure all caregivers are on the same page about planned ignoring. Inconsistency can confuse your little one and lessen the strategy’s effectiveness. Consider holding a meeting with everyone involved to discuss the plan. Training caregivers on planned ignoring aba techniques promotes uniformity in application, which is key for successful behavior management and supports your child’s growth.
Safety Concerns: If the behavior poses a risk to your child or others, planned ignoring might not be the best choice. In these cases, prioritize safety and think about alternative strategies, like redirecting your child to a safer activity. The insights gained from caregiver training empower you to make informed decisions that prioritize your child’s well-being while ensuring a safe environment.
Lack of Positive Reinforcement: If you notice that your little one isn’t responding to planned ignoring, it might be due to insufficient reinforcement of positive behaviors. Be sure to consistently praise and reward suitable actions to encourage their repetition. Caregiver education offers insights into effective reinforcement strategies, helping you create a more supportive environment for your child’s growth.
If challenges persist, it might be time to consult with a behavior analyst or therapist who specializes in planned ignoring ABA. They can provide tailored guidance and support to enhance the effectiveness of planned ignoring in your specific situation. Engaging with experts can boost your abilities as a caregiver, equipping you with the resources needed to support your child’s development effectively.
In summary, caregiver education is crucial in tackling these challenges. It enhances your understanding of ABA principles, promotes consistency, and empowers you to make informed decisions that benefit your child’s behavioral goals. Remember, we’re here to help you every step of the way!

Planned ignoring in Applied Behavior Analysis (ABA) is such a helpful strategy for managing those pesky unwanted behaviors. By intentionally withholding attention, this approach teaches children that certain disruptive actions won’t get them the response they’re hoping for. Plus, it encourages them to develop more appropriate behaviors! When caregivers understand and use planned ignoring effectively, they create a nurturing environment that really promotes positive behavioral changes.
So, how do we implement planned ignoring? The article shares some essential steps, like:
It also talks about common challenges, such as:
That’s why caregiver education and collaboration are so important! Monitoring progress and reinforcing those positive actions are crucial elements that can really make this behavioral intervention successful.
Ultimately, the journey of implementing planned ignoring is about creating a warm atmosphere where children can truly thrive. By embracing this technique with consistency and support, caregivers can make a significant impact on their child's behavioral development. Engaging with resources and experts in ABA can further enhance these efforts. Let’s explore this together and ensure that every child receives the guidance they need to succeed!
What is planned ignoring in ABA?
Planned ignoring in ABA is a behavioral intervention technique that involves intentionally withholding attention from a young person when they display certain unwanted behaviors, helping them understand that these actions won’t yield the attention they seek.
What is the goal of planned ignoring in ABA?
The goal is to teach children that unwanted behaviors, such as tantrums, will not result in the attention they desire, thereby discouraging those behaviors.
Who develops the planned ignoring strategy?
The planned ignoring strategy is part of a broader personalized plan crafted by a qualified analyst who tailors measurable goals and evidence-based techniques to fit the unique needs of each child.
When should planned ignoring be used?
Planned ignoring should only be used for safe, non-harmful behaviors, ensuring the child’s well-being is always prioritized.
How is the effectiveness of planned ignoring assessed?
Ongoing assessment and adjustments are key to ensuring the effectiveness of the intervention, along with automatic progress reports generated by the care engine to track and evaluate the child's growth.
What types of behaviors is planned ignoring intended to address?
Planned ignoring is intended to address unwanted behaviors, such as attention-seeking tantrums, while promoting more appropriate behavior.