This article dives into some effective strategies for parents looking to adjust reinforcement schedules in behavior management for their children, especially those with autism. It starts with the basics, like using continuous reinforcement, and then gently guides you through the process of gradually reducing support. Along the way, it highlights the importance of monitoring progress and tackling common challenges. After all, your involvement as a caregiver is key to helping your child gain independence and self-regulation.
Let’s explore this together! By starting with continuous reinforcement, you’re laying a solid foundation. As you gradually reduce support, you’ll notice your child becoming more confident. It’s all about taking those small steps and celebrating the wins, no matter how tiny they may seem. Remember, every child is unique, and what works for one might not work for another.
As you navigate this journey, don’t hesitate to reach out for help or resources. You’re not alone in this! Sharing experiences with other parents can be incredibly valuable. So, let’s keep the conversation going—what challenges have you faced? We’re here to help you every step of the way!
Managing behavior in children, especially those with autism, can feel like a daunting task. But understanding how to use reinforcement schedules effectively can make a world of difference! 🌟 By mastering these techniques, you can help your child become more independent and resilient, leading to positive changes in behavior and family dynamics.
Yet, as you embark on this journey, you might wonder: how do you balance the need for support with the goal of promoting self-regulation? It’s a tricky path, but you’re not alone! This article will share actionable steps and insights to help you navigate this complex process successfully. Let’s explore this together!
Reinforcement systems are such important tools for understanding how often an action gets a little boost, especially when it comes to guiding behavior in children with autism. Getting to know these schedules can really make a difference in how effectively we manage behavior and can lead to better outcomes in therapy.
Let’s break it down into two main types of reinforcement schedules:
Continuous Support: This means giving encouragement every single time the desired action happens. It’s super effective for teaching new behaviors because it helps kids see the clear connection between what they do and the rewards they get. But here’s the catch: while constant rewards can lead to quick skill learning, they also risk fading away if the rewards stop.
Intermittent Support: On the flip side, this approach gives rewards only sometimes when the desired action occurs. This method is great for keeping behaviors going once they’re learned, as it builds persistence and makes kids more resilient against losing those behaviors. Research shows that intermittent rewards, especially those that vary, lead to more consistent actions, making it a solid strategy in autism treatment.
Now, these reward systems can be further divided into specific types: Fixed-Ratio (FR), Variable-Ratio (VR), Fixed-Interval (FI), and Variable-Interval (VI). For example, think about a token system in classrooms. That’s a Fixed-Ratio setup where students earn tokens for completing tasks, which really helps reinforce their behavior.
Getting familiar with these reinforcement schedules can empower you to gradually reduce how often you give rewards, which raises the question: which of the following is the best way to thin reinforcement? This understanding is key to promoting independence and self-regulation in your child, helping them navigate different situations more successfully. By thoughtfully implementing these strategies, you can create a nurturing environment that encourages lasting behavioral improvements.
As you learn more about ABA principles and strategies, you’ll feel more equipped to support your child’s development. This can lead to better behavioral outcomes and even improve family dynamics. Remember, it’s all about continuously assessing and adjusting these support strategies to keep them effective and in tune with your child’s evolving needs. As experts in the field say, "Understanding reward schedules is crucial for crafting effective interventions in ABA," which really highlights how vital these strategies are for achieving positive results.
Let’s explore this together! We’re here to help you every step of the way!

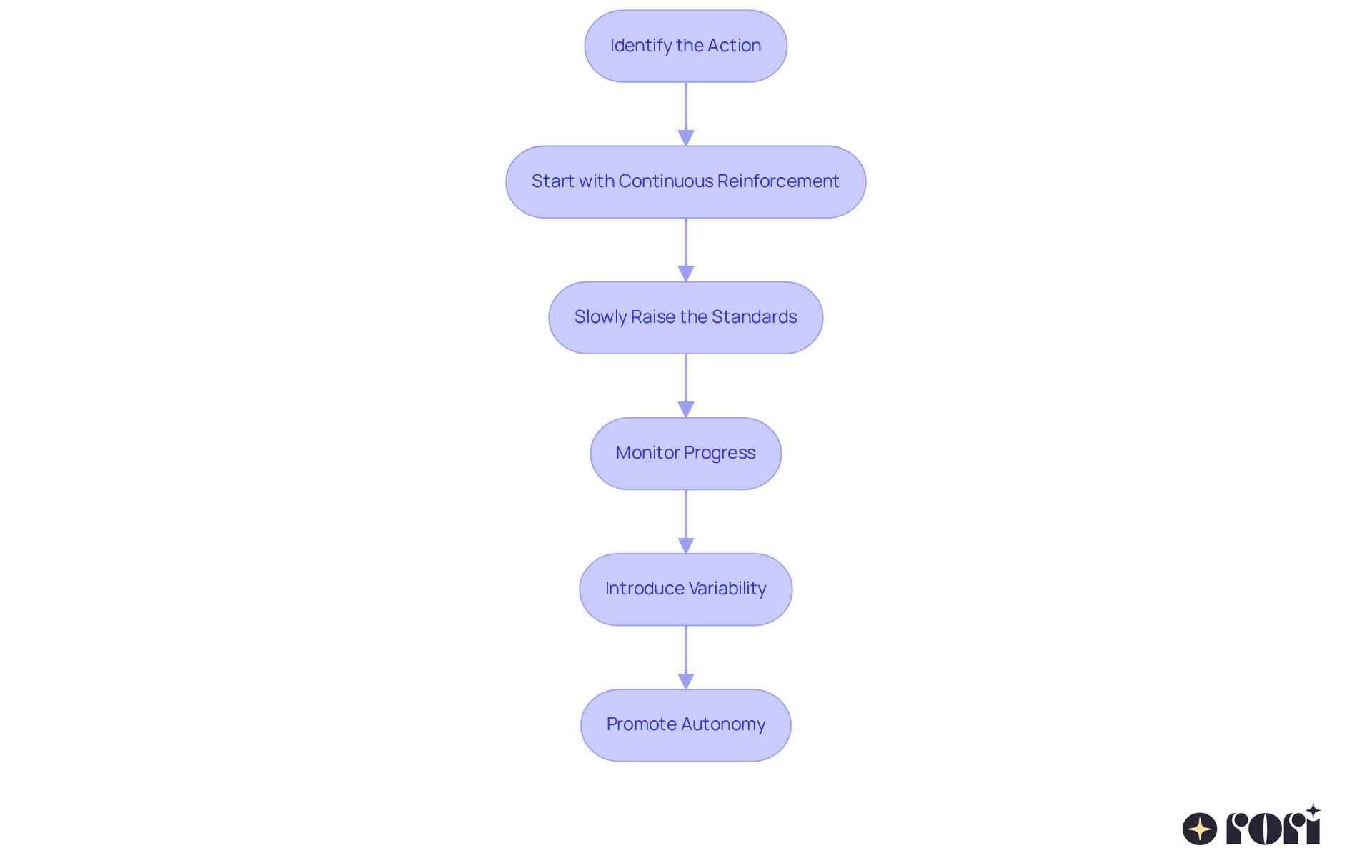
Thinning reinforcement is a gradual journey that calls for thoughtful planning and keen observation, particularly when determining which of the following is the best way to thin reinforcement through adaptive treatment plans shaped by progress reports and active caregiver involvement. Let’s break it down into manageable steps:
Identify the Action: Start by picking a specific action to reinforce. Make sure it’s clearly defined and observable. This clarity helps both you and your child understand what’s expected.
Start with Continuous Reinforcement: At first, reinforce the action every time it happens. This consistent approach helps your child grasp the desired behavior and its importance. Research shows that starting with a compact reward system can lead to quick mastery of the action.
Slowly Raise the Standards: Once the behavior is established, begin to reduce the support. For instance, reinforce the action every second or third time instead of every instance. This gradual shift keeps motivation high while encouraging independence. The dense-to-lean approach is often recommended during this phase.
Monitor Progress: Keep an eye on how your child responds to the reduced support. If you notice a significant drop in the actions, it might be wise to temporarily go back to a more frequent reinforcement schedule to stabilize progress. Continuous data collection techniques, like ongoing recording, can help you evaluate your child’s progress effectively. The care engine will adjust intervention plans based on this data, ensuring strategies align with your child’s needs.
Introduce Variability: As your child becomes more consistent, mix things up with the rewards. For example, reinforce the action on a random schedule—sometimes after two occurrences, sometimes after five. This unpredictability can boost engagement and resilience, as experts suggest.
Promote Autonomy: As your child masters the behavior, further decrease the reward frequency. This encourages them to engage in the behavior without expecting a reward every time. It’s a great way to foster long-term independence and self-regulation.
By following these steps, you can effectively reduce support while nurturing your child’s development and autonomy, which raises the question: which of the following is the best way to thin reinforcement? Remember, active caregiver involvement is key to achieving better behavioral outcomes, as highlighted in ABA principles. Continuous supervision by BCBAs is crucial during this process to ensure that strategies align with your child’s progress.
Let’s explore this together! Your journey as a caregiver is important, and we’re here to help you every step of the way!

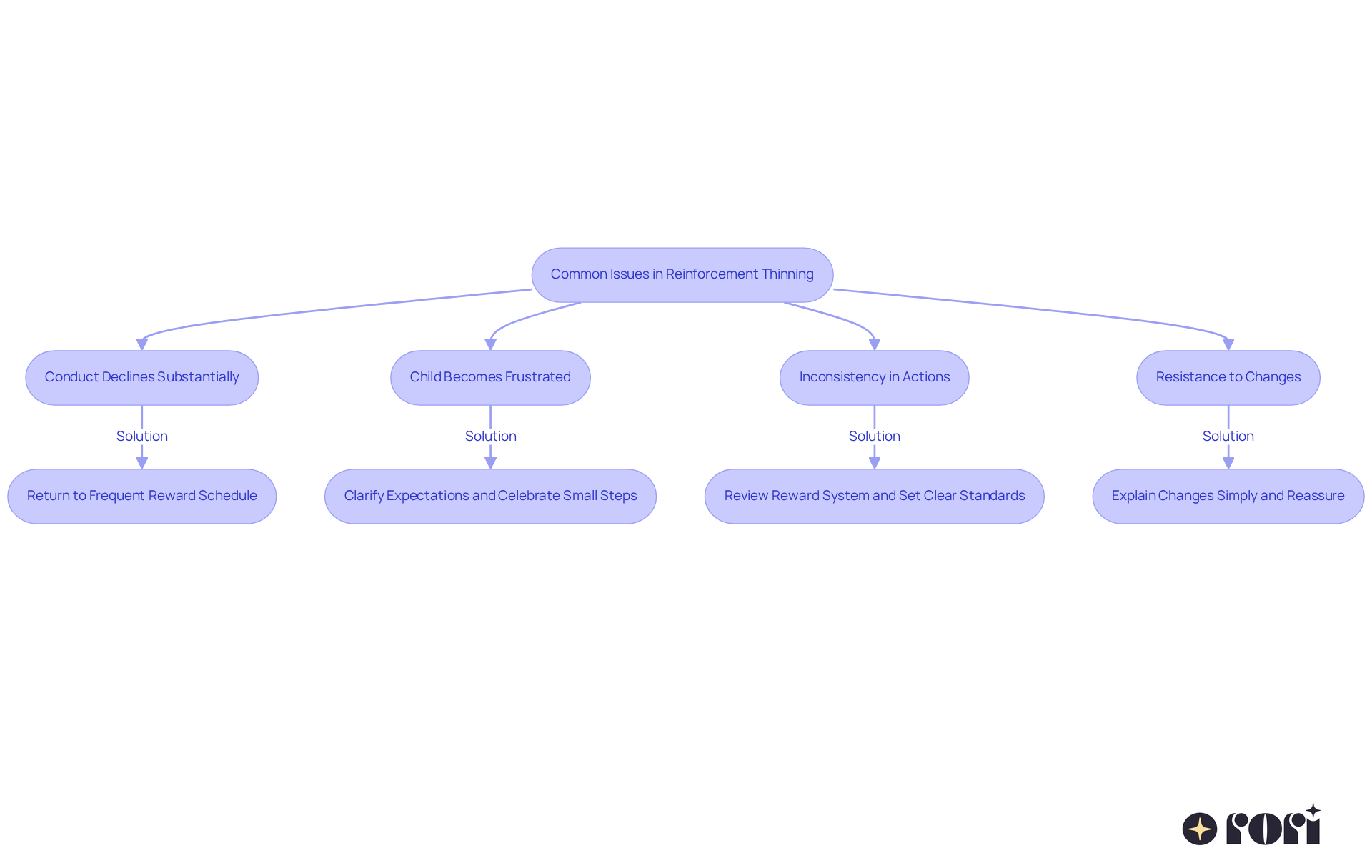
Thinning support can sometimes lead to challenges, and that’s totally normal! Let’s take a look at some common issues you might face and how to tackle them together:
Conduct Declines Substantially: If you notice a big drop in your child’s preferred behavior, it might mean that rewards are being cut back too quickly. In these cases, consider going back to a more frequent reward schedule before gradually reducing it again. Research shows that when reinforcement decreases too fast, the decline can spike, so it’s important to take it slow.
Child Becomes Frustrated: If your little one seems frustrated or confused, offering a bit more support can really help. Clarifying expectations and celebrating small steps toward the desired behavior can keep their motivation high. This not only aids in learning but also creates a positive environment for growth.
Inconsistency in Actions: If you’re seeing erratic behaviors, it might be time to take a closer look at your reward system. Make sure you’re not unintentionally reinforcing unwanted actions. Clear and achievable standards for support are key to effective behavior management.
Resistance to Changes: Kids can be resistant to changes in reward systems. To make this transition smoother, explain the changes in simple terms and reassure them that they’ll still earn rewards for their efforts, just a bit less often. This can help ease any anxiety and encourage acceptance of the new schedule.
By proactively addressing these common issues, you can determine which of the following is the best way to thin reinforcement, ultimately creating a more effective support for your child’s development and independence. Let’s explore this together! We’re here to help you every step of the way!

Understanding how to effectively thin reinforcement is so important for parents who want to support their child's development, especially when it comes to managing behavior for children with autism. This article highlights how using reinforcement schedules can help foster independence and self-regulation, ultimately leading to better behavioral outcomes.
Let’s break it down! We talked about:
By starting with continuous reinforcement, gradually raising your standards, keeping an eye on progress, and promoting autonomy, you can create a nurturing environment that encourages lasting positive behavior changes.
Reflecting on these strategies, it’s clear that being an active caregiver and being adaptable are key to success. Embracing the ins and outs of reinforcement schedules not only helps with behavior management but also strengthens family dynamics. As you navigate this journey, remember that seeking guidance and staying responsive to your child's needs will empower you to cultivate resilience and independence, paving the way for a brighter future for your child.
So, let’s explore this together! Your involvement makes a world of difference, and we’re here to help you every step of the way!
What are reinforcement schedules and why are they important?
Reinforcement schedules are tools used to understand how often an action receives a boost, which is especially useful for guiding behavior in children with autism. They help manage behavior effectively and can lead to better outcomes in therapy.
What are the two main types of reinforcement schedules?
The two main types are Continuous Support, where encouragement is given every time the desired action occurs, and Intermittent Support, where rewards are provided only sometimes when the desired action happens.
How does Continuous Support work and what are its advantages and disadvantages?
Continuous Support involves giving encouragement every time the desired behavior is exhibited, which is effective for teaching new behaviors. However, while it can lead to quick skill learning, it risks fading away if the rewards stop.
What is Intermittent Support and how does it benefit behavior management?
Intermittent Support rewards the desired behavior only occasionally, which helps maintain learned behaviors, builds persistence, and makes children more resilient against losing those behaviors. Research shows that varying intermittent rewards lead to more consistent actions.
Can you explain the specific types of intermittent reinforcement schedules?
Intermittent reinforcement schedules can be divided into Fixed-Ratio (FR), Variable-Ratio (VR), Fixed-Interval (FI), and Variable-Interval (VI). For instance, a token system in classrooms is a Fixed-Ratio setup where students earn tokens for completing tasks, reinforcing their behavior.
How can understanding reinforcement schedules promote independence in children?
Familiarity with reinforcement schedules allows caregivers to gradually reduce the frequency of rewards, promoting independence and self-regulation in children, helping them navigate different situations more successfully.
What impact does learning about ABA principles and strategies have on supporting a child's development?
Learning about ABA principles and strategies equips caregivers to support their child's development, leading to better behavioral outcomes and improved family dynamics.
Why is it important to continuously assess and adjust support strategies?
Continuously assessing and adjusting support strategies ensures they remain effective and aligned with the child's evolving needs, which is crucial for achieving positive results in behavior management.