Mand training, a crucial element of Applied Behavior Analysis (ABA) therapy for children on the Autism Spectrum, empowers them to express their desires and needs autonomously. This methodological approach aims to enhance social interaction and refine overall behavior by providing a structured avenue for children to reclaim their voice. The training resonates deeply with the stories of families who have seen remarkable progress in their children's communication abilities.
However, it is important to acknowledge that not all autism intervention studies are created equal, emphasizing the need for evidence-based practices like mand training. In this article, we explore the benefits, key concepts, methods, and implementation strategies of mand training, as well as its comparison with Discrete Trial Instruction (DTI). We also discuss the crucial role of caregivers in the process, the use of speech-generating devices, the assessment and maintenance of mand skills, and common challenges and solutions encountered in mand training.
By providing valuable insights and expert advice, this article aims to empower parents with the knowledge and tools to support their children's communication development.
stands as a pivotal element within , specifically tailored for youngsters on the Autism Spectrum. This methodological approach empowers children to express their desires and needs autonomously, whether it be for particular objects, engaging activities, or a simple bid for attention. Mastery of manding can foster and refine their overall behavior.
Through mand training, children who may have experienced speech delays or regression have a structured avenue to . This training resonates deeply with the stories of many families, such as the 3-year-old who, on a hot summer day in Philadelphia, found himself unable to speak, contrasting with his previously communicative behavior. Similarly, Jadon Chard, a 17-year-old with a love for video games and infectious personality, found a new realm of management for his behaviors through dedicated and intensive ABA programs.
In the broader context of autism intervention research, it's essential to acknowledge that not all studies are created equal. The majority have been identified as having design flaws, which complicates the evaluation of their effectiveness and the possibility of harmful outcomes. This emphasizes the as an that adheres to stringent standards for intervention research, ensuring meaningful, long-term benefits for individuals with autism.
is a pivotal component of , which is particularly beneficial for . DTT is designed to develop a child's , thereby enhancing their ability to express needs and interact socially. By breaking down complex tasks into simple, clear instructions, DTT helps reduce the frustration and challenging behaviors often associated with communication difficulties in children with ASD.
The focused and repetitive nature of DTT exercises allows children to master skills that contribute to their independence and self-advocacy. This aligns with the goal of promoting equitable participation in society for all children, as emphasized by the late Dr. David (Dan) R. Offord. His vision was for a society where every child, including those with disabilities, can engage meaningfully in school, home, and leisure activities—key to mental health and social equity.
Recent trends in autism research underscore the importance of . While DTT is a time-tested and widely recognized method, it's crucial to continually evaluate the effectiveness of such interventions. This is reflected in the shift from quasi-experimental studies to more robust randomized controlled trials in autism research, ensuring that children receive interventions grounded in .
An informed approach to intervention necessitates understanding the full spectrum of an autistic child's needs and the potential impact of any treatment. As caregivers , it is essential to critically assess the benefits and risks of each, as advised by experts in the field. This ongoing journey of learning and adaptation is part of the commitment to providing the best possible support for children with ASD, allowing them to thrive and participate fully in their communities.

Delving into necessitates a comprehensive understanding of two pivotal concepts: (MO) and . Mos are internal states that can augment or diminish the desirability of a reinforcer. This is pivotal in mand training, as recognizing and leveraging Mos can significantly enhance the frequency with which a child engages in . are distinct encompassing acts like requesting, naming, and remarking. Mand training zeroes in on the act of requesting, nurturing the child's ability to express needs and desires effectively.
In the context of behaviorism, the focus on observable and quantifiable behavior underscores the importance of . This approach has been influential in shaping instructional design strategies where stimuli and responses are intricately linked, mirroring the structure of mand training in fostering language development. For instance, a scenario where a company employs operant conditioning by introducing incentives like a 'Top Performer' award or flexible working arrangements is analogous to mand training's use of reinforcement to encourage communication.
Moreover, research underscores the necessity of robust, ethically grounded interventions for children with autism. Studies indicate that intervention research often suffers from design flaws, which can obscure the effectiveness, scope, and safety of the interventions, as well as the degree to which they are accepted by the community. These findings highlight the importance of carefully designed and training programs that respect the needs and dignity of individuals with autism. By integrating ethical considerations into the framework of behavior modification, such as those proposed in the concept of Ethical Reward Machines, mand training can evolve to meet the complex needs of children with autism, ensuring that their development is both supported and respected.
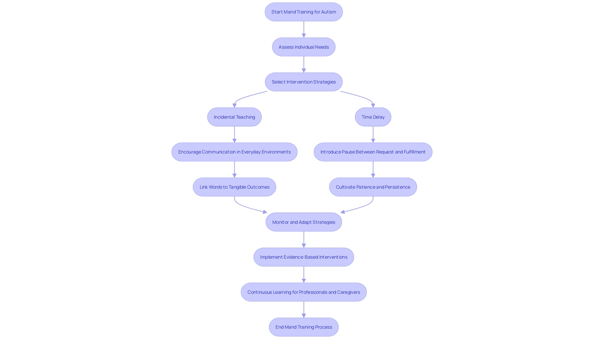
In the realm of for children with autism, individualization is key, employing diverse strategies such as and time delay. Incidental teaching capitalizes on naturally occurring interactions, where a child is encouraged to communicate their needs or desires within everyday environments. This technique fosters language development by linking words to their tangible outcomes in the real world. On the other hand, are implemented to cultivate patience and persistence by introducing a deliberate pause between a child’s request and the fulfillment of that request, thereby teaching the child to tolerate waiting and reinforcing their effort to communicate.
Embracing a multi-faceted approach to mand training resonates with the innovative and tailored training methods seen in various professional fields. For instance, Guide Dogs Academy revolutionized the training of their technical staff by adopting a digital-first blended learning approach. This shift acknowledges the necessity for adaptable training environments, much like how educators must adapt mand training techniques to suit individual children's needs.
Moreover, the importance of is echoed by recent reports from organizations like The Autism Community in Action, which stress that beginning treatment as early as possible leads to better outcomes. In the face of new challenges, such as those presented by the pandemic where behavior problems in individuals with autism have increased, the need for in mand training is more prominent than ever. Comprehensive approaches like the Interview Informed Synthesized Functional Analysis (IISCA) exemplify how nuanced and multifactorial assessments can lead to more effective interventions.
Overall, mand training is not a one-size-fits-all process but rather a , paralleling the continuous learning and adaptation required by both professionals and caregivers in the dynamic landscape of autism support and therapeutic intervention.

(DTT) and are both pivotal techniques within (ABA) therapy, but they serve distinct purposes and apply different methodologies. DTT is highly structured, involving the breakdown of skills into incremental steps and utilizing consistent, repetitive trials for mastery. This method is particularly effective in teaching basic skills and behaviors to children with (ASD) by providing clear expectations and measurable outcomes.
In contrast, adopts a more dynamic approach, focusing on developing . This technique is grounded in naturalistic interactions, often driven by the child's interests and motivations, making it inherently rewarding and relevant to real-world situations. Mand training encourages children with ASD to initiate communication and request their needs and wants, thereby fostering independence and reducing frustration.
Critical evaluations of nonpharmacological intervention studies have highlighted the importance of methodological rigor and the need to understand the full scope of an intervention's impact. Despite design flaws in some research, the shift towards randomized-controlled trials in autism research provides a more robust and reliable assessment of interventions like DTT and mand training. The ongoing discourse among autism researchers and community members underscores the significance of these methods' effectiveness, the change they aim to bring about, and the ethical considerations in conducting such research.
Both DTT and mand training are integral to a , addressing different aspects of a child's development. The combination of DTT's structured learning environment and mand training's emphasis on spontaneous communication equips children with a balanced skill set to navigate their social and educational landscapes.

Mand training for is a powerful tool in ABA therapy, designed to teach them how to effectively. Begin by identifying items or activities that captivate the child's interest, as these will be key in encouraging them to express their desires. Next, create scenarios that prompt the child to request these items or activities, thereby setting the stage for . Prompting is essential at the start to guide the child in how to make these requests, and these efforts should be immediately rewarded with the desired outcome to reinforce the behavior.
As the child gets more comfortable with this process, the level of prompting should be gradually reduced to foster independence. Through this, the child will learn to rely on their skills to communicate. Lastly, to further the child's development, the variety of items and activities they can request should be expanded, enhancing their ability to interact with the world around them.
This structured approach aligns with the work of Dr. David (Dan) R. Offord, who emphasized the importance of equitable opportunities for in all aspects of life. Just as an AR application was designed to accommodate sensory sensitivities in a dental setting, mand training is tailored to the unique learning needs of children with ASD, offering them a fair chance to communicate and participate in their communities.
Supporting these methods, modern research prioritizes to ascertain the effectiveness of interventions like mand training. These studies not only evaluate the success of such interventions but also their potential to enact meaningful change and respect for individuals with autism. With this rigorous approach, clinicians and caregivers can feel confident in the interventions they use to support the growth and well-being of children with ASD.

Caregivers are essential catalysts in the realm of , a process that can significantly aid the communication abilities of children with autism. Their involvement is crucial for establishing an environment conducive to learning and for the consistent application of effective strategies. Here's how caregivers can enhance the mand training process:
In light of evolving research methods, from quasi-experimental studies to randomized controlled trials, caregivers must stay informed about the most effective, to supporting their child's developmental journey. This allows for the adaptation of new strategies and the critical evaluation of interventions.
Notable efforts, such as the initiative by Emirates and Dubai International Airport to simulate travel experiences for neurodivergent passengers, highlight the importance of real-world, practical applications that can ease daily challenges for children with autism. Similarly, caregivers can take inspiration from such programs to craft practice scenarios that enhance their child's learning and confidence in new or complex social situations.
Informed by critical research synthesis and the latest advancements in nonpharmacological interventions, caregivers are empowered to be proactive participants in their child's growth, ensuring a fair and supportive 'race' for their development.

(SGDs) are transformative tools for children who face challenges with verbal communication. These electronic devices produce from user inputs such as symbols, images, and text. By pressing a button or selecting an icon that represents their needs, children can effectively request objects or activities, thus engaging in —a fundamental part of . SGDs not only offer a voice to express wants and needs but also foster a sense of autonomy and enhance . The integration of SGDs into mand training is supported by research which suggests that combining clear speech with iconic gestures—movements that symbolize size, shape, or action—can significantly bolster the spoken word at various levels, from semantics to pragmatics. Recent advancements in AI and language acquisition studies, such as the use of head cam recordings to model a child's language development, further underscore the potential of technology to capture and support the intricacies of learning communication skills. These devices, when used effectively, align with the goals of (AAC) research, which seeks to empower individuals with speech and language difficulties by enhancing their ability to interact with the world around them.
To optimize the benefits of in children with autism, continuous and precise evaluation is essential. are tasked with the challenge of measuring and fostering the sustenance of these vital communication skills. They employ a variety of assessment techniques, from direct observation to meticulous data collection and structured evaluations. Such rigorous assessments are necessary, as highlighted by critical research evaluating . These investigations have underscored the prevalence of , which can obscure our understanding of the intervention's true efficacy and potential for harm. In light of these findings, the quality of becomes even more significant. It not only aids in gauging the effectiveness of interventions but also ensures that children can in diverse environments and with various communication partners. By prioritizing , caregivers contribute to the children's ability to navigate the world with improved communicative abilities.

Addressing challenges in involves a strategic approach to overcome common obstacles such as difficulty with generalization, , and . To promote generalization, it is essential to to request their needs (manding) in diverse environments, with a variety of individuals, and using different objects or activities. This aligns with recent research emphasizing the importance of varied contexts for learning to ensure skills are transferable and meaningful across situations.
Reducing prompt dependency requires a systematic fading of assistance, enabling the child to initiate communication independently. This method supports the child's ability to generalize learned behaviors without over-reliance on prompts, which is a concern noted in intervention studies.
Motivation is key to successful mand training, and it is critical to tailor reinforcement strategies to the individual child's preferences. As ongoing research and innovative tools like at Me Dai show promise in identifying early signs of autism, understanding each child's unique motivators becomes increasingly attainable and essential for .
When significant challenges arise, collaboration with or specialists can provide the necessary guidance. Input from professionals can ensure that mand training is adapted to respect the child's needs and aligns with the best practices in intervention research, which has been a focus of the autism community's advocacy efforts for quality and ethical considerations.
Overall, these strategies underline the importance of a flexible, evidence-based approach to mand training, reflecting the evolving landscape of intervention research and the growing understanding of autism spectrum disorders.
Mand training is a crucial element of Applied Behavior Analysis (ABA) therapy for children with Autism Spectrum Disorder (ASD). It empowers them to express their desires and needs autonomously, enhancing social interaction and refining overall behavior. By providing a structured avenue for children to reclaim their voice, mand training has shown remarkable progress in communication abilities.
Evidence-based practices like mand training are essential in autism intervention studies. Not all studies are created equal, emphasizing the need for rigorous research and adherence to standards. Mand training stands out as an evidence-based practice within ABA therapy, offering numerous benefits for children with ASD.
Key concepts in mand training include motivating operations (MO) and verbal operants. Leveraging MOs and reinforcing verbal operants significantly enhance a child's engagement in manding behavior, promoting language development. Ethical considerations are also important in designing mand training programs that respect the needs and dignity of individuals with autism.
Implementing mand training requires individualization and a multi-faceted approach. Strategies like incidental teaching and time delay foster language development and patience. Early and precise intervention, supported by robust assessments, leads to better outcomes for children with ASD.
Mand training and Discrete Trial Instruction (DTI) are both integral to comprehensive ABA therapy programs. While DTT focuses on structured learning and mastery of basic skills, mand training emphasizes functional communication and independence. Caregivers play a vital role in mand training, creating an environment conducive to learning and applying effective strategies.
Identifying motivating factors, providing ample opportunities, using visual supports, and collaborating with professionals are key steps for caregivers. Speech-generating devices (SGDs) are transformative tools in mand training, providing a voice for children with challenges in verbal communication. They enhance functional communication abilities and align with augmentative and alternative communication (AAC) research.
Assessing and maintaining mand skills require continuous evaluation and reinforcement. Addressing common challenges like generalization, prompt dependency, and motivation through strategic approaches ensures effective mand training. In conclusion, mand training empowers children with autism to communicate their needs effectively.
This article provides valuable insights and expert advice to empower parents with the knowledge and tools to support their children's communication development. Through evidence-based practices and collaborative efforts, children with autism can thrive and participate fully in their communities.
What is mand training?
Mand training is a technique used in Applied Behavior Analysis (ABA) therapy that teaches children, particularly those on the Autism Spectrum, to express their needs and desires. It involves helping them learn to request specific objects, activities, or attention, thereby enhancing their communication skills and social interaction.
How does mand training benefit children with ASD?
Mand training helps children with ASD to communicate their needs clearly, reducing frustration and challenging behaviors associated with communication difficulties. It fosters independence, self-advocacy, and social engagement, contributing to equitable participation in society.
What are motivating operations (MO) and verbal operants in the context of mand training?
MOs are internal states that affect the value of a reinforcer, which can increase or decrease a child's desire to engage in manding behavior. Verbal operants are different language functions such as requesting (manding), naming, and remarking, with mand training specifically focusing on the act of requesting.
What methods are used in mand training?
Mand training methods include incidental teaching, which utilizes natural interactions to encourage communication, and time delay strategies that teach children to wait by introducing a pause between a request and its fulfillment. Both strategies are tailored to each child's individual needs.
How do Discrete Trial Training (DTT) and mand training differ?
DTT is structured, breaking down skills into steps and using repetitive trials for mastery, while mand training is more dynamic, focusing on functional communication through naturalistic interactions driven by the child's interests.
What are the steps and strategies for implementing mand training?
To implement mand training, start by identifying items or activities of interest, create scenarios for the child to request these, use prompts to guide them initially, and gradually reduce assistance to foster independence. Expand the variety of requests over time to enhance interaction with the world.
What is the role of caregivers in mand training?
Caregivers are crucial in mand training by identifying motivating factors, providing opportunities for manding, using visual supports, and collaborating with professionals. They create a supportive learning environment and apply strategies consistently.
How can Speech-Generating Devices (SGDs) be used in mand training?
SGDs are electronic tools that produce spoken language from user inputs such as symbols, images, and text. They enable children with verbal communication challenges to request objects or activities effectively, enhancing autonomy and functional communication.
How are mand skills assessed and maintained?
Mand skills are evaluated through direct observation, data collection, and structured evaluations. Maintenance involves continuous assessment and ensuring the child can apply manding skills in various environments and with different communication partners.
What are common challenges in mand training and their solutions?
Common challenges include difficulty with generalization, prompt dependency, and limited motivation. Solutions involve creating diverse manding opportunities, systematically fading prompts, personalizing reinforcement strategies, and collaborating with ABA therapists for guidance.