Prompting within ABA therapy is a powerful tool that guides individuals with autism towards mastering new abilities and behaviors. It serves as a supportive guide, fostering the emergence of desired responses. In this article, we explore the intricacies of prompting and its role in personalized therapy plans.
We hear from seasoned professionals who emphasize the value of less intrusive prompts that encourage self-reliance and independence. As the landscape of autism research and intervention evolves, it becomes clear that a one-size-fits-all approach is no longer sufficient. Individualized therapy plans are imperative in order to meet the diverse needs of the autism community.
We delve into the different types of prompts within the most to least hierarchy, including physical, gestural, modeling, verbal, and visual prompts. Each of these prompts plays a unique role in guiding and supporting individuals in their learning journey. We also discuss the significance of achieving independence in ABA therapy and its transformative impact on individuals' growth and development.
Throughout the article, we highlight the importance of evidence-based practices, data collection, and the gradual fading of prompts to promote autonomy and effective learning outcomes. By incorporating these strategies, ABA therapy aims to provide individuals with autism the support and tools they need to navigate their environment independently.
Prompting within is akin to a navigational aid, steering individuals with autism toward mastering new abilities and behaviors. The essence of prompting lies in its role as a supportive guide, fostering the emergence of a desired response. As we delve further into the intricacies of this technique, it's important to consider the insights of seasoned professionals like Kara, a pediatric occupational therapist from Florida.
Kara's expertise, particularly in , underscores the value of that encourage self-reliance. Her work is a testament to the such strategies can have on a child's growth.
Reflecting on the evolving landscape of autism research and intervention, it becomes clear that a one-size-fits-all approach to therapy is no longer tenable. With autism prevalence rates now at 1 in 36, according to Dr. Jan Blacher, research professor of education and psychology, and the widening spectrum of autism presentations, are imperative. The growing diversity in autism cases calls for a nuanced understanding that goes beyond the traditional intervention methods.
This is echoed by a New York state-licensed and Board-Certified Behavior Analyst, who has devoted over a decade to enhancing care quality through the development of and health plans. The goal is to ensure coordinated care that adheres to the highest standards of practice.
Research critiques have highlighted flaws in intervention studies that obscure their effectiveness and potential risks. It's crucial for those in the field to critically evaluate these studies to ensure respect for the autistic community and to provide interventions that truly benefit them. As we continue to refine our approach to , incorporating these perspectives and findings will be vital in offering support that is both effective and respectful of individual needs.
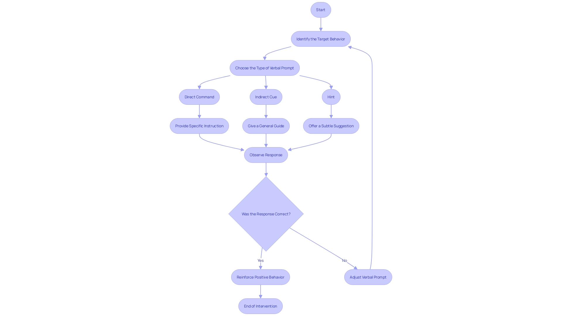
Within the domain of applied behavior analysis (ABA) therapy, the framework known as the presents a strategic approach to teaching new skills. This method involves starting with a high level of assistance and systematically reducing the support as learners become more proficient, thereby fostering independence. A board-certified behavior analyst with over ten years of clinical experience emphasizes the significance of implementing a .
This strategy not only aligns with best practice standards but also resonates with the overarching goal of coordinated, . Moreover, recent research underscores the need for like . Studies indicate that many interventions for are marred by design flaws, which can obscure their true effectiveness and potential risks.
By advocating for quality in intervention research, individuals with autism have highlighted the importance of respecting the needs and experiences of those receiving therapeutic support. Consequently, the Most to Least Prompting method is not just a technical aspect of therapy but a reflection of a more profound commitment to ethical and effective care.

Within the scope of in , a full physical prompt is the initial stage where a therapist may guide an individual's movements to complete a task. This method serves as a starting point for those with substantial challenges in , providing a direct and tangible means to learn a new behavior. Over time, the goal is to reduce the level of intrusion, fostering greater independence.
The nuances of this practice reflect a commitment to equitable intervention, ensuring every child, including those on the , can participate meaningfully in their daily lives. Indeed, as Dr. David (Dan) R. Offord emphasized, fair participation is a cornerstone of mental health and societal equity. By accommodating the unique needs of children with autism, who may also face co-occurring emotional and behavioral difficulties, this method aligns with best practices that advocate for .
Implementing such is crucial, as research indicates a significant portion of autistic children experience additional cognitive challenges. These strategies are not isolated in their application but are part of a broader conversation about the quality and respect inherent in autism research and practice. By starting with the most supportive prompt and gradually reducing assistance, exemplifies how tailored approaches can significantly impact a child's ability to engage with their world autonomously.
Within the realm of , stand as a supportive tool for individuals who possess a foundational grasp of a skill yet require additional reinforcement to execute it effectively. This form of assistance entails moderate intervention, where the therapist might gently guide an elbow during handwriting practice or stabilize a spoon when teaching self-feeding. The essence of this technique is to provide just enough aid to foster success without overwhelming the learner, thereby striking a balance between independence and support.
The effectiveness of such prompts is underscored by research, which highlights the nuanced demands of addressing . For instance, up to 80% of children and adolescents on the spectrum may display aggressive behaviors, necessitating tailored interventions that are sensitive to the individual's communicative abilities and emotional regulation skills. , when utilized judiciously, can by providing clear, physical guidance that is both understandable and respectful to the learner.
Moreover, echo the need for diversified approaches. An example is the , which informs the deployment of prompts based on comprehensive interviews and data analysis. Such innovations highlight the evolving landscape of ABA therapy, emphasizing the importance of that cater to the unique needs and abilities of each person.
In light of the growing recognition of autism's diverse presentation, as noted by Dr. Jan Blacher, it becomes even more vital to apply interventions like with discernment. Recognizing that each individual on the autism spectrum is unique, therapists must adapt their techniques, including prompting strategies, to accommodate a broad range of abilities and challenges. In this way, ABA therapy continues to refine its methods to offer more effective, personalized support for those on the autism spectrum.
Modeling, a technique used in behavior analysis, involves the demonstration of a desired behavior by the therapist or caregiver for the individual to observe and replicate. This approach is grounded in the understanding that behaviors are a logical outcome of an individual's historical context, which can be shaped towards adaptive outcomes through . This principle has been supported by professionals in the field, including a New York state-licensed and Board-Certified Behavior Analyst, who emphasizes the importance of in behavioral interventions.
The effectiveness of modeling and other has been the subject of research, which points to the need for rigorous study designs to accurately assess their impact on . Through this method, individuals are given the opportunity to learn and adopt behaviors that are conducive to their current goals and environment, moving away from that may have been previously adaptive but are no longer suitable.
In the realm of , are a fundamental tool. These prompts can be as simple as a nod or a point, yet they are powerful in guiding individuals toward the desired response. Research has shown that hand gestures can encapsulate iconic semantic information, which is inherently linked to the speech accompanying it.
This integration of gesture and speech is even more critical when considering , who may struggle to interpret verbal cues alone. In fact, gestures are known to enhance comprehension at multiple levels of language processing, from semantics to pragmatics. Furthermore, the effectiveness of such is gaining recognition, especially given the challenges faced by many , such as difficulties in and self-reporting, which can lead to unpredictable and aggressive behavior.
The careful application and eventual fading of within ABA therapy are essential for fostering independence and improving quality of life for , a condition that is becoming increasingly prevalent according to recent studies. As the landscape of autism intervention evolves, so does the need for who are equipped to tailor their approaches to each unique individual, a commitment exemplified by rigorous ABA programs. This not only respects the individuality of those with autism but also holds the potential to reduce the stress and isolation felt by families, and the strain on healthcare and educational systems.
play a pivotal role in guiding behavior during , serving as a bridge between the therapist's guidance and the child's action. These cues can be direct commands or subtle hints, tailored to elicit a . The art of effective verbal prompting lies in its clarity and adaptability, ensuring it resonates with the child's cognitive and communicative abilities.
The precision of is akin to a key unlocking a door, providing access to the child's potential to learn and respond appropriately. In the context of , the nuanced use of is crucial, as it directly influences the and the outcomes for the child with autism.

Positional prompting in is a nuanced technique used to by . For instance, an essential item might be positioned within easy reach to naturally encourage its use, or objects could be ordered in a way that subtly leads to the . This the physical space around the person to foster without the need for explicit instruction.
Achieving is a significant milestone. In the context of ABA therapy, this would mean that the individual can execute the learned skill confidently without the need for any external prompts or interventions. The ultimate goal is to reach a point where , showcasing true autonomy in the learned behavior.
The journey to independence can be transformative, much like the story of Neha Parveen from Delhi. With dedication and the right resources, such as the digital skills program provided by Katha, she not only gained essential IT competencies but also developed a passion for robotics, a field that requires a high degree of independent thinking and problem-solving.
Similarly, , as recent psychological research underscores. The sense of control and ownership one feels when independently performing tasks contributes significantly to their sense of self and overall mental health.
Moreover, studies have also shown that providing individuals with the ability to choose and act on their own volition greatly enhances performance, persistence, and creativity. By fostering an environment that prioritizes autonomy, competence, and relatedness, as suggested by Self-Determination Theory, one can expect to see profound and productive outcomes.
In the realm of employment, particularly for autistic individuals, . Current initiatives aim to raise awareness and reduce the stigma around neurodiversity in the workplace. With only around 30% of working-age autistic individuals employed, efforts are being made to understand and eliminate barriers to employment and develop to and success in their careers.
The narrative of independence resonates across various spheres, from personal development in challenging environments to gaining employability and autonomy in society. The independent level in ABA therapy encapsulates the essence of this journey, representing a .
The approach known as '' in ABA therapy is a carefully structured method designed to foster learning and encourage independence among individuals with autism. It begins by introducing a more direct form of assistance and gradually reduces the level of help as the individual gains proficiency in the targeted skill, thereby minimizing the dependence on prompts.
To effectively implement this strategy, the process unfolds in several deliberate steps:
This method's effectiveness rests upon its , taking into account the unique abilities and learning pace of each person. It is a dynamic process that requires patience, observation, and a readiness to modify the prompts in response to the individual's progress.
The success of '' is supported by a robust body of research that underscores the importance of in interventions for autism. Studies emphasize the need for interventions that respect the individual's autonomy and promote their in ways that are naturally congruent with their way of socializing.
By adhering to these steps and principles, practitioners of '' can make a significant impact on the learning outcomes of individuals with autism, empowering them with the skills needed to navigate their environment more independently.

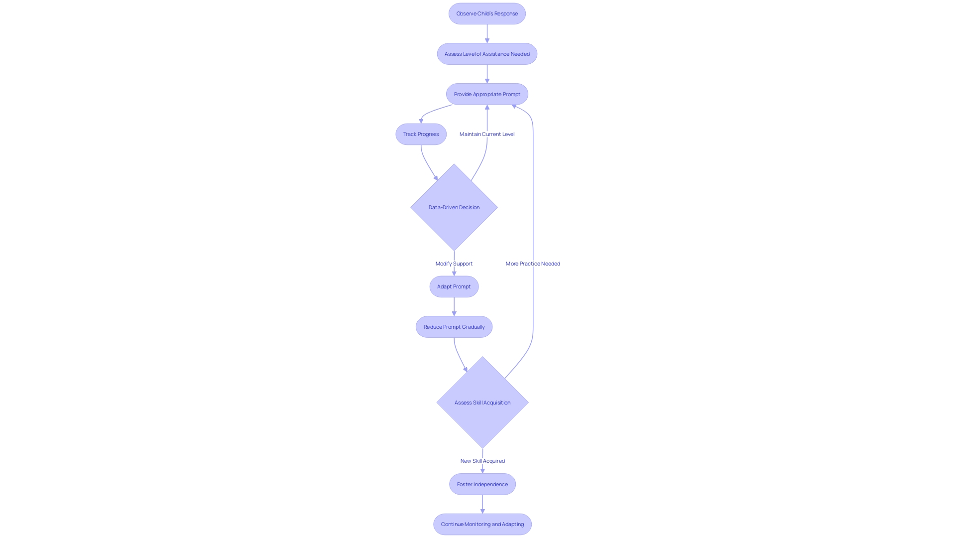
Establishing Initial Performance Levels and Structuring Prompting Strategies: To effectively utilize the in , it is essential to first evaluate the child's . This evaluation, known as , gives a clear starting point for instruction and allows for the tailored selection of prompts. Following the assessment, a is developed to introduce prompts.
Initially, more direct and intrusive prompts are provided to guide the child. Over time, these are systematically reduced in intrusiveness, promoting a gradual shift toward .
The process of teaching new skills to children with autism through Applied Behavior Analysis (ABA) therapy often involves a strategic approach to prompting. Prompting is a technique used to guide the child towards the desired behavior, and the goal is to reduce the prompts over time to foster independence. , for example, involves increasing the time between the cue and the expected response, allowing the child to attempt the behavior on their own before assistance is given.
refers to decreasing the level or intensity of the prompts, making them less noticeable and thereby encouraging the child to act without direct intervention. Lastly, is the gradual elimination of prompts altogether, which is the ultimate target in the prompting hierarchy, signifying that the child can perform the behavior independently.
In the field of Functional Analytic Psychotherapy (FAP), behaviors are understood as being a logical outcome of a person's history and environment, rather than symptoms of an underlying disease. This perspective aligns with the techniques used in ABA, where behaviors are seen as skills that can be learned and unlearned through systematic and empathetic intervention. ABA's emphasis on is supported by research suggesting that interventions should consider contextual and cultural factors for effectiveness.
A study highlighted the importance of understanding the individual needs of each child by showing that during challenging times, such as the pandemic, over a third of children with autism experienced worsened behavior problems. This underscores the need for adaptable strategies that can be implemented even in less-than-ideal circumstances. As such, and care plans are pivotal in identifying the unique needs of each child and addressing them in a manner that promotes their success both at home and in educational settings.
To ensure the successful implementation of these techniques, for those administering the interventions are crucial. This includes forging strong alliances between schools, families, and healthcare providers to create a cohesive support system around the child. Studies recommend that interventions be applied with a deep understanding of the individual child's environment, which can significantly influence their behavior and the effectiveness of the intervention strategies used.
Research into nonpharmacological interventions for autism, albeit often with design flaws, has consistently pointed out the necessity of a nuanced understanding of these techniques and their impacts. This is particularly important because the autism community has been influential in advocating for higher quality and more respectful intervention research. Thus, the gradual fading of prompts in not only aligns with contemporary therapeutic approaches that respect the individual's history and environment, but it also reflects a broader movement towards more ethical and effective intervention practices.

In the realm of ABA therapy, a pivotal step involves the strategic use of to bolster correct responses from individuals. This can range from verbal praise to tangible rewards, which are crucial in shaping and encouraging desired behaviors. Concurrently, meticulous is imperative, serving as a compass to navigate the individual's progress.
This data not only charts the growth and proficiency in learned skills but also highlights areas in need of refinement or change. As elucidated by Theresa Hamlin, Ed.D., from The Center for Discovery, leveraging extensive data and employing advanced techniques like AI, can transform raw data into actionable insights, anticipating and mitigating challenging behaviors. This underscores the significance of employing such as the , which, according to research by Hanley et al., adopts a multifaceted approach to assess various reinforcers within a single session, thereby identifying the underlying functions of problem behaviors.
Such integrated strategies underscore the importance of a , laying a foundation for sustained improvement and success in behavioral interventions.

In practice, the , a key component of , is utilized to teach children with autism a variety of essential skills. For instance, in communication, instructors may start with a , providing the exact words the child needs to use. As the child becomes more adept, these prompts are faded to partial verbal cues and eventually, to natural gestures, encouraging the child to communicate independently.
Similarly, in like handwashing, the prompt might begin as a physical guide through each step, and gradually reduce to or verbal reminders as the child learns. In academic tasks, such as solving math problems, the teacher could initially work through the problem alongside the student, then shift to asking guiding questions, and finally, providing minimal support such as a reference sheet. These real-life applications of most to least prompting illustrate the strategy's adaptability and effectiveness in fostering across various domains.

Within the realm of , practitioners occasionally face the challenge of individuals showing resistance or frustration. It's essential to address these challenges with informed strategies to maintain progress.
One practical solution to counter resistance is to . When an individual feels successful, it can be a powerful motivator. A with over a decade of experience suggests identifying and exploring previous achievements to help individuals recognize their capacity to overcome obstacles.
By using this reflective approach, individuals can tap into their personal strengths and coping skills.
Moreover, it's useful to ask the 'Miracle Question' - a solution-focused technique. This approach encourages individuals to envision a scenario where the challenge they face is resolved overnight. This stimulates creative thinking and problem-solving, providing a mental space where the individual can imagine success without the barriers of their current frustrations.
Adopting can also play a crucial role. Providers and health plans have been investing in technology to ensure best practice and . Similarly, incorporating that streamline the learning process can enhance the therapy experience, making it more engaging and less daunting for individuals.
Research underlines the importance of . Studies have shown that flawed research designs can obscure the effectiveness and potential risks of interventions. Therefore, it's crucial to rely on well-conducted studies to guide practice and ensure interventions respect the needs and dignity of individuals with autism.
By grounding strategies in robust research and individual successes, therapists can navigate through resistance and foster a path to learning and independence.

Best practices for employing the involve a commitment to consistency, tailoring prompts to the individual's unique requirements, and meticulously monitoring their progress. Maintaining a consistent approach to prompting not only enhances learning but also fosters a sense of reliability and structure for the child. is crucial, as it acknowledges their specific needs and the individual contributions they bring to their learning environment.
The intricate process of gradually reducing prompts necessitates . This is pivotal to discern any areas where the child might struggle and to adjust the intervention as necessary, thereby supporting their continued development and inclusion in diverse social contexts such as school and community activities. A emphasizes the importance of integrating technology solutions to streamline this process, ensuring that high-quality, coordinated care is delivered effectively.
Moreover, ongoing research highlights the significance of , in overcoming challenges, suggesting that a well-implemented prompting strategy can have broader implications on a child's emotional well-being and their ability to achieve goals. The ultimate aim is to embody the ideal that all children, irrespective of their abilities, should have , thereby 'making the race fair,' as articulated by the esteemed Dr. David (Dan) R. Offord.

Regularly tracking progress and adapting prompts to each individual's performance is a critical component of . The approach is akin to a tailor continually measuring and adjusting a garment to fit the wearer perfectly. This ensures the prompts are neither too challenging nor too simplistic, fostering a .
In the context of ABA, this means closely observing how a child responds to different levels of assistance and making to modify the support provided. As the child acquires new skills, the need for certain prompts diminishes. The ultimate goal is to encourage independence, allowing the child to perform tasks with the least amount of help possible.
A Board-Certified Behavior Analyst with over a decade of experience emphasizes the importance of technology solutions in facilitating this process. These solutions assist in and help in coordinating care, which aligns with best practice standards. Moreover, research underscores the need for , pointing out that many studies face design flaws affecting the understanding of their impact.
This highlights the necessity for meticulous progress tracking and in ABA therapy, ensuring interventions are both effective and respectful of the individuals' needs.
![]()
In conclusion, ABA therapy utilizes prompting as a powerful tool to guide individuals with autism towards mastering new abilities and behaviors. By incorporating a range of prompts within the most to least hierarchy, therapists can effectively support individuals in their learning journey. The goal is to gradually reduce assistance and promote independence.
Personalized therapy plans are imperative in meeting the diverse needs of the autism community. A one-size-fits-all approach is no longer sufficient in the evolving landscape of autism research and intervention. ABA therapy emphasizes individualized interventions that respect the unique abilities and challenges of each person.
Achieving independence in ABA therapy is transformative. By gradually fading prompts and promoting autonomy, therapists empower individuals to navigate their environment independently. Evidence-based practices, data collection, and less intrusive prompts play a crucial role in promoting effective learning outcomes and fostering self-reliance.
Parents and caregivers play a vital role in understanding the value of individualized therapy plans and less intrusive prompts. ABA therapy aims to enhance the growth and development of individuals with autism by providing the support and tools they need. The journey towards independence is a significant milestone, showcasing true autonomy in learned behaviors.
In conclusion, ABA therapy, with its personalized approach and gradual fading of prompts, aims to provide individuals with autism the support and tools they need to navigate their environment independently. By incorporating evidence-based practices and promoting self-reliance, therapists empower individuals to achieve their full potential. It is through these tailored interventions that ABA therapy strives to make a lasting impact on the lives of individuals with autism.
What is prompting in ABA therapy?
Prompting in ABA therapy is a technique used as a guide to help individuals with autism learn new skills and behaviors. It acts as a navigational aid that supports and steers the learner towards the desired response.
Who is Kara and what is her perspective on prompting?
Kara is a pediatric occupational therapist from Florida who emphasizes the importance of personalized and less intrusive prompts in ABA therapy, which encourage independence in autistic children.
Why is a one-size-fits-all approach to ABA therapy considered ineffective?
Due to the diverse presentations of autism and the rising prevalence rates, individualized therapy plans are crucial for effectively addressing the unique needs of each person with autism.
What is the prompt hierarchy in ABA therapy?
The prompt hierarchy is a structured approach in ABA therapy that involves starting with a high level of assistance and systematically reducing support as the learner becomes more proficient, with the goal of fostering independence.
What are the different types of prompts used in ABA therapy?
The types of prompts in ABA therapy include physical prompts, gestural prompts, modeling prompts, verbal prompts, and visual prompts.
What is a full physical prompt?
A full physical prompt is where a therapist may directly guide an individual's movements to complete a task. It is the most supportive form of prompting used in ABA therapy.
What is a partial physical prompt?
A partial physical prompt provides moderate intervention, such as gently guiding an elbow or stabilizing a spoon, to assist individuals who have some grasp of a skill but need reinforcement.
How does modeling work in ABA therapy?
Modeling involves the therapist demonstrating the desired behavior, which the individual is then encouraged to observe and replicate.
What is a gesture prompt?
Gesture prompts are physical movements or gestures used by therapists to indicate the desired action without using verbal communication.
What role do verbal prompts play in ABA therapy?
Verbal prompts are spoken cues or instructions that guide the individual towards the correct response.
What is positional prompting?
Positional prompting is a technique where the environment is arranged to naturally lead to the correct behavior, fostering learning without explicit instruction.
What does achieving independence in ABA therapy signify?
Independence is reached when an individual can perform the learned behavior confidently without any external prompts, showcasing true autonomy.
How is the Most to Least Prompting strategy implemented in ABA therapy?
The strategy starts with the most direct assistance and gradually reduces the level of help as proficiency is gained. It involves assessing the individual's current abilities, providing the necessary prompts, and adjusting them as the individual learns.
What are prompt fading techniques?
Prompt fading techniques involve strategies like prompt delay, prompt reduction, and prompt fading to gradually decrease and eventually eliminate prompts, encouraging independent behavior.
Why is reinforcement and data collection important in ABA therapy?
Reinforcement encourages desired behaviors, while data collection helps track progress and refine strategies, ensuring interventions are effective and meet the individual's needs.
Can you provide examples of Most to Least Prompting in practice?
In communication, instructors may start with full verbal prompts and fade to partial cues and gestures. In self-care routines, assistance might begin as a physical guide and reduce to visual cues or verbal reminders.
What are common challenges with Most to Least Prompting, and how are they addressed?
Resistance or frustration can arise; solutions include reflecting on past successes, using the 'Miracle Question' to envision success, and incorporating technology to enhance the therapy experience and streamline learning.
What are the best practices for using Most to Least Prompting in ABA therapy?
Best practices include maintaining consistency, customizing prompts to the individual, and closely monitoring progress to adjust interventions as needed, ensuring equitable opportunities for participation and growth.
How is progress tracked and prompts adjusted in ABA therapy?
Progress is regularly monitored and prompts are adapted to the individual's performance, ensuring that the level of assistance is appropriate to foster a supportive learning environment and encourage independence.