Positional prompts serve as a fundamental component in Applied Behavior Analysis (ABA) therapy, aiding children with autism to master and solidify desired behaviors. These physical cues guide a child to complete particular actions or tasks, bridging the gap between instruction and execution. The thoughtful application of positional prompts by parents and therapists not only fosters skill acquisition but also emboldens a child’s journey towards independence.
In accordance with this philosophy, professionals like New York state-licensed and Board-Certified Behavior Analysts are dedicated to the creation of enhanced technology solutions. These advancements aim to ensure that the highest standards of coordinated care are met, reflecting best practices and quality in both the provision of direct care and the broader management of healthcare services. Such innovations in ABA therapy underscore the industry's commitment to not only facilitating seamless treatment experiences but also honoring the intrinsic dignity of every child with autism as they navigate their unique developmental paths.
Positional prompts serve as a fundamental component in Applied Behavior Analysis (ABA) therapy, aiding children with autism to master and solidify desired behaviors. These physical cues guide a child to complete particular actions or tasks, bridging the gap between instruction and execution. The thoughtful application of positional prompts by parents and therapists not only fosters skill acquisition but also emboldens a child’s journey towards independence.
Dr. David (Dan) R. Offord, a renowned child psychiatrist, once stated, "I do not mind if my children are in a race as long as the race is fair." This sentiment echoes the essence of ABA therapy, where is provided to children with autism, enabling them to participate actively and meaningfully in their educational and social environments. As Offord highlighted, it is vital to acknowledge the unique needs and strengths these children bring to their communities, while also minimizing stress and ensuring caregivers have the necessary resources to nurture their child's growth and the family's overall well-being.
In accordance with this philosophy, professionals like New York state-licensed and Board-Certified Behavior Analysts are dedicated to the creation of enhanced technology solutions. These advancements aim to ensure that the highest standards of coordinated care are met, reflecting best practices and quality in both the provision of direct care and the broader management of healthcare services. Such innovations in ABA therapy underscore the industry's commitment to not only facilitating seamless treatment experiences but also honoring the intrinsic dignity of every child with autism as they navigate their unique developmental paths.
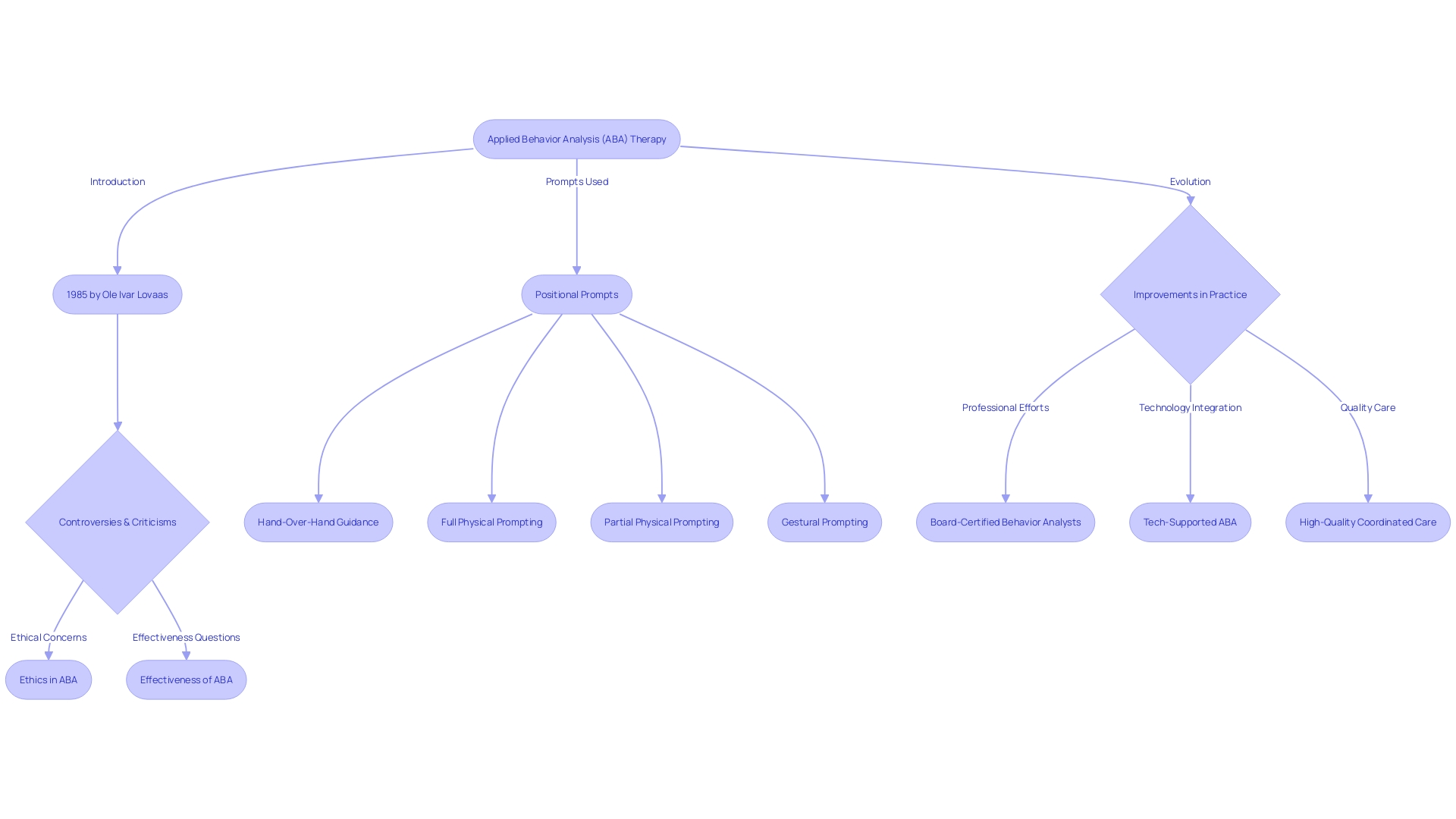
Applied Behavior Analysis (ABA) therapy uses various positional prompts to guide children with autism in learning behavior and skills. These prompts can range from hand-over-hand guidance, where an individual helps a child by physically moving their hand, to full physical prompting, involving support for the entire body during an action. There are also less invasive methods, such as partial physical prompting, which offers a lighter touch to guide a limb or hand, and non-physical approaches like gestural prompting using cues or point prompting to indicate objects or places of interest.
These techniques have evolved since a pivotal moment in 1985 when Ole Ivar Lovaas introduced intensive ABA therapy. His groundbreaking claim suggested that extensive one-on-one therapy could significantly enhance the lives of children with autism, potentially integrating them into society similarly to their neurotypical peers. Despite the controversy surrounding his methods, the promise of a more 'normal' life for autistic children led many parents to advocate for ABA therapy, which has become widely regarded as a 'gold standard.'
However, the effectiveness and ethics of ABA therapy have been topics of debate. Critics, including many adults with autism, express concerns that while ABA therapy may make individuals appear more neurotypical, it could also lead to burnout and mental health issues. Moreover, recent research has highlighted flaws in intervention studies targeting autism, suggesting that some may lack the necessary design to conclusively demonstrate their effectiveness and safety.
In light of these discussions, professionals like New York state-licensed and Board-Certified Behavior Analysts have been working towards improving ABA therapy practices. They strive for high-quality, coordinated care, supported by that enhance treatment delivery and management. As ABA therapy continues to be refined, the balance between ethical considerations and the desire for beneficial outcomes remains at the forefront of the field.

When integrating positional prompts into Applied Behavior Analysis (ABA) therapy, it's imperative to tailor your approach to the child's individual capabilities. Begin by identifying the child's present skill set and the specific abilities or behaviors that need support. Clarity is fundamental in communication; hence, instructions should be brief and easily understandable to facilitate the desired action or task.
Immediate positive feedback, such as commendations or tangible rewards, is vital when the child correctly responds to a positional prompt. This reinforcement solidifies the behavior. As the child improves, slowly reducing the physical guidance of positional prompts is essential for fostering autonomy.
Remember, each child with autism is distinct, necessitating personalized positional prompts that cater to their unique needs and preferences. Additionally, consistency across all caregivers and therapists in the application of positional prompts is crucial to prevent confusion.
Supporting the well-being of children with disabilities, such as autism, is not just about addressing immediate challenges—it's about ensuring equitable participation in all life spheres. As Dr. David (Dan) R. Offord emphasized, creating a fair 'race' for children involves acknowledging their needs, valuing their contributions to the community, mitigating stress, and equipping caregivers with necessary resources. This holistic approach is particularly pertinent for autistic children, who may face additional emotional and behavioral difficulties, increasing their risk of social exclusion.
Effective interventions consider children's mental health and the quest for equity in society. With 31–55% of individuals on the autism spectrum also experiencing intellectual disabilities, it's essential to conduct intervention research without design flaws for clarity on effectiveness, harm potential, and the extent of community member involvement. As research and practice evolve, our understanding of crafting impactful, respectful interventions for those with autism also grows, reflecting our commitment to making the race fair for every child.

Positional prompts, as a technique in Applied Behavior Analysis (ABA), are a supportive tool designed to enhance the learning experiences of children with autism. These prompts involve physical guidance to direct a child's attention or actions, thus aiding them in understanding and performing specific tasks. The ultimate goal is to cultivate a level of competence that allows for independent task completion.
The strategic use of positional prompts aligns with the perspective of , who emphasized the importance of equitable and engaged participation in life's domains for children with disabilities. By employing positional prompts, therapists can address the unmet needs and leverage the existing strengths of children with autism. This approach helps reduce stress and supports the child's development, aligning with the societal goal of equity as highlighted by Dr. Offord.
As the prevalence of autism increases, with current statistics indicating occurrences as frequent as 1 in 36 children, the diversity within the autism spectrum necessitates tailored interventions. Positional prompts come into play by breaking down complex skills into smaller, manageable steps, allowing children to acquire new skills effectively. This is crucial, especially for autistic children with co-occurring intellectual disabilities, which can range from 31% to 55%.
Moreover, positional prompts are not just about teaching skills within the therapy setting. They are instrumental in generalizing these skills to real-world scenarios. Children with autism often face challenges in social communication and exhibit fixed patterns of behavior.
Through the gradual fading of these prompts, children learn to adapt and apply their skills across various contexts, supporting their inclusion and participation in broader social settings.
Industry leaders in the field of autism care, such as Doreen Granpeesheh of the Center for Autism and Related Disorders, recognize the value of flexibility and adaptation in therapeutic approaches. Similarly, the shift towards more personalized care, as seen in the recent $75 million funding round for Cortica and the strategic revamp by Grace, reflects the ongoing evolution in the provision of ABA services.
In conclusion, the benefits of positional prompts in ABA for children with autism are multifaceted, promoting not only skill acquisition but also independence, generalization of skills, and an improvement in overall mental health. By upholding the principles of equity and acknowledging the unique contributions of children with disabilities, therapists and caregivers can foster an environment where every child has the opportunity to thrive.
Positional prompts in ABA therapy for children with autism are essential for fostering skill acquisition and promoting independence. These physical cues bridge the gap between instruction and execution, empowering children on their developmental journey.
Professionals, such as New York state-licensed and Board-Certified Behavior Analysts, are dedicated to creating advanced technology solutions that reflect best practices and ensure coordinated care. These innovations not only facilitate seamless treatment experiences but also honor the intrinsic dignity of every child with autism.
Implementing positional prompts requires tailoring the approach to each child's capabilities. Clear instructions, immediate positive feedback, and gradual reduction of physical guidance support autonomy and prevent confusion. By considering the unique needs of each child, caregivers can create a fair and inclusive environment that promotes overall well-being.
Positional prompts offer multiple benefits in ABA therapy. They aid in skill acquisition, foster independence, and facilitate the generalization of skills to real-world scenarios. By breaking down complex tasks into manageable steps, these prompts effectively support learning.
They also help children adapt and apply their skills in various contexts, promoting inclusion and participation in broader social settings.
The ongoing evolution in the provision of ABA services reflects a shift towards personalized care and the recognition of the value of flexibility and adaptation in therapeutic approaches. By upholding the principles of equity and acknowledging the unique contributions of children with disabilities, therapists and caregivers create an environment where every child has the opportunity to thrive.
In conclusion, positional prompts in ABA therapy provide valuable support for skill development and independence in children with autism. By empowering parents with expert advice and insights, we aim to enhance the learning experiences of children with autism and promote their overall well-being.
Empower your child with autism today and enhance their learning experiences!
What are positional prompts in ABA therapy?
Positional prompts are physical cues used in Applied Behavior Analysis (ABA) therapy to guide children with autism to complete specific actions or tasks. They range from hand-over-hand guidance to full or partial physical prompting, and non-physical methods like gestural or point prompting.
Why are positional prompts important in ABA therapy?
Positional prompts help children with autism learn and master desired behaviors and skills. They act as a bridge from instruction to execution, aiding in skill acquisition and the child's journey towards independence.
Who was Dr. David (Dan) R. Offord and what was his view on ABA therapy?
Dr. David (Dan) R. Offord was a renowned child psychiatrist who emphasized the importance of providing fair and equitable support to children with autism. His view aligns with ABA therapy's goal of enabling children to actively participate in their educational and social environments.
What technological advancements have been made in ABA therapy?
Professionals are dedicated to creating enhanced technology solutions to ensure high standards of coordinated care. These advancements aim to facilitate seamless treatment experiences and reflect quality in the direct care and broader management of healthcare services.
What was Ole Ivar Lovaas' role in ABA therapy?
Ole Ivar Lovaas introduced intensive ABA therapy in 1985, claiming that extensive one-on-one therapy could significantly enhance the lives of children with autism. His methods have been controversial, but they led to ABA therapy becoming widely regarded as a 'gold standard.'
What are some criticisms of ABA therapy?
Critics argue that while ABA therapy may make individuals appear more neurotypical, it can lead to burnout and mental health issues. Additionally, some research has suggested that intervention studies targeting autism may lack proper design to conclusively demonstrate their effectiveness and safety.
How should positional prompts be implemented effectively in ABA therapy?
To implement positional prompts effectively, tailor the approach to the child's capabilities, begin with clear, brief instructions, provide immediate positive feedback, and gradually reduce physical guidance to foster autonomy. Consistency across all caregivers and therapists is also crucial.
What is the ultimate goal of using positional prompts?
The ultimate goal of using positional prompts is to cultivate a level of competence in children with autism that allows for independent task completion and generalization of skills to real-world scenarios.
How do positional prompts support children with autism in the context of society?
Positional prompts help address the unmet needs and leverage the strengths of children with autism, reducing stress and supporting development. They contribute to the societal goal of equity, helping children with autism to participate and thrive in various life domains.
What is the significance of the diversity within the autism spectrum for interventions like positional prompts?
The diversity within the autism spectrum, with occurrences as frequent as 1 in 36 children and a range of co-occurring intellectual disabilities, necessitates tailored interventions. Positional prompts break down complex skills into manageable steps, allowing for effective skill acquisition tailored to each child's needs.