Discrete Trial Training (DTT) is a structured strategy within Applied Behavior Analysis that aims to enhance the learning experiences of children with autism. By breaking down complex skills into simplified, teachable components, DTT creates an environment conducive to learning where success is encouraged, and progress is systematically tracked. This article explores the key components of DTT, such as individualized learning and the use of technology solutions, to provide parents with valuable insights and empower them with expert advice.
Furthermore, it delves into strategies for setting up an effective learning environment, breaking down complex skills into manageable steps, and the role of reinforcement and prompting strategies in DTT. The article also highlights the importance of data collection and analysis in DTT, as well as the comparison between traditional and embedded DTT approaches. Additionally, it discusses techniques for promoting generalization and chaining skills, adapting DTT to individual needs and learning styles, and integrating DTT with other educational methods and therapies.
Lastly, the article addresses common challenges in implementing DTT and provides solutions to overcome them. By exploring these topics, parents and caregivers can gain a comprehensive understanding of DTT and its potential to support the educational and social development of children with autism.
Discrete Trial Training (DTT) stands as a structured strategy within Applied Behavior Analysis, aimed at enhancing the learning experiences of children with autism. By breaking down complex skills into simplified, teachable components, DTT creates an environment conducive to learning where success is encouraged, and progress is systematically tracked. Typically involving a sequence of steps - presenting a cue, prompting a response, and delivering a consequence - to meet the unique needs of each child.
The emphasis on individualized learning aligns with Dr. David (Dan) R. Offord's vision for equitable participation for children with disabilities, ensuring that their mental health and social inclusion are prioritized. It's a method that not only acknowledges the inherent capabilities of these children but also actively seeks to mitigate the stressors that may impede their educational and social development.
DTT's effectiveness is further reinforced by insights from seasoned professionals who advocate for technology solutions that support best practices in care. These solutions are designed to streamline processes that ensure quality, coordinated care for children with autism, thereby aligning with the overarching goal of DTT - to provide a fair and supportive learning race for every child.
In this endeavor, DTT becomes more than just a teaching method; it represents a commitment to nurturing the mental health and well-being of children with autism by fostering their engaged participation in all spheres of life - school, home, and leisure.

To optimize the effectiveness of Discrete Trial Training (DTT), the learning environment must be meticulously designed. This involves more than just a physical space; it's about creating a setting that fosters engagement and minimizes distractions, much like the concept of a '' where a virtual model is enhanced based on real-world data for improved operation. Here are strategies to enhance the learning space for DTT:
By carefully crafting the learning environment, we can ensure that children engaging in DTT are provided with the best possible conditions for success, much like the careful planning that supports neurodivergent individuals in other contexts, such as travel.
Children with autism often find it challenging to grasp complex skills all at once. To support their learning journey, it's beneficial to into smaller, more achievable tasks. This instructional strategy aligns with the perspective of Dr. David (Dan) R. Offord, a prominent child psychiatrist, who emphasized the importance of equitable and supportive environments for children with disabilities to thrive.
His vision was for these children to participate fully in school, home, and leisure activities, which is essential for their mental health and overall growth.
Breaking down skills into discrete steps is akin to creating a 'recipe' for skill development. This recipe may include a cycle of awareness, strategies, practice, and reflection. By becoming aware of the skills that need improvement and strategizing how to approach them, children can practice these skills and reflect on their progress.
This method also allows for the adjustment of plans and the recognition of learning milestones, which is crucial for building executive function—a set of mental skills that includes working memory, flexible thinking, and self-control.
Such a structured approach to skill development has been observed in various learning environments. For example, a class of six-year-olds engaged in a project-based learning scenario where they collaboratively created a garden, mirroring the concept of breaking down tasks into manageable parts. Even a child with autism, initially sitting apart from the group, was eventually able to participate by contributing to the project in his own unique way.
Current statistics indicate that 31–55% of individuals with Autism Spectrum Disorder (ASD) experience co-occurring intellectual disabilities. This highlights the importance of adopting teaching strategies like discrete task breakdowns to foster inclusion and equitable learning opportunities. By providing a support system that acknowledges both the challenges and strengths of autistic children, we can make strides towards reducing the chronic stress associated with learning barriers and enhance their social participation in all aspects of life.

Reinforcement and prompting strategies are integral to the success of Discrete Trial Training (DTT). These techniques not only encourage the child to engage in positive behaviors but also provide a clear structure that helps them understand and meet expectations. Utilizing these requires understanding their impact on children's mental health and development, particularly for those with autism.
A poignant reflection on fairness and equity in child development by Dr. David (Dan) R. Offord highlights the importance of creating supportive environments for children, especially those with disabilities. It's essential to recognize their unique needs and strengths, minimize stress, and equip caregivers with the necessary resources. In the context of DTT, this translates into thoughtful reinforcement that acknowledges the child's progress and consistent prompting that guides them towards autonomy.
Research has evolved to prioritize high-quality studies that accurately reflect the effectiveness of interventions like DTT. Randomized controlled trials and rigorous evaluations now set the standard for determining the best practices in autism treatment. These advancements are crucial, considering historical gaps in research and the need to respect the autistic community's voice in intervention development.
The insights of a Board-Certified Behavior Analyst, with a decade of experience in clinical settings and technology solutions for coordinated care, underscore the significance of tailoring reinforcement and prompting to each child. As intervention research receives critical evaluation, it's clear that DTT's structured approach can be instrumental in fostering engaged and peaceful participation in the key domains of children's lives.

Collecting and analyzing data is a fundamental part of applying Discrete Trial Training (DTT) effectively for children with autism. Just like a digital twin creates a virtual model to improve a physical entity's operation, data in DTT forms a model of a child's learning progress. By systematically recording each response a child makes during DTT sessions, therapists can create a detailed picture of the child's learning trajectory.
As research emphasizes the importance of early and effective intervention, the need for precise data to drive these interventions becomes clear. A study design that carefully considers the impact and outcomes of interventions can lead to more effective therapies for autism. Thus, every trial in a DTT session is an opportunity to gather actionable data.
For example, noting the exact number of prompts a child needed to complete a task or recording the time it took for the child to respond after a prompt can reveal patterns in learning and areas that require additional support.
Furthermore, as we learn from the advancements in gene therapy and diagnostic tools for neurocognitive disorders, the integration of robust and scientifically sound data collection methods in DTT is essential. The data not only informs the current intervention strategies but can also contribute to the broader understanding of autism therapies.
In this light, therapists track the child's responses to the trials, which includes correct responses, incorrect responses, and non-responses. This information is then analyzed to make informed decisions about the next steps in the child's therapy. The in DTT is critical, as it ensures that the data collected reflects meaningful and lasting change.
By incorporating rigorous data collection and analysis methods, DTT ensures that the therapy provided is not only based on evidence but also tailored to the individual needs of each child with autism, thus maximizing the potential for improvement and growth.
[Discrete Trial Training](https://rori.care/post/effective-discrete-trial-training-examples-for-autism) (DTT) is a cornerstone method in Applied Behavior Analysis therapy for children with autism, with various approaches tailored to meet individual needs. Traditional DTT is a structured, one-on-one teaching approach focusing on specific skills in a controlled setting. Each trial or teaching opportunity has a clear beginning and end, making it easier to measure progress.
On the other hand, embedded DTT integrates learning opportunities within natural routines and activities. This method aims to foster a child's ability to apply learned skills in a broader context, such as during play or social interactions.
Research has highlighted the importance of evaluating such interventions to ensure they are effective and do not cause harm. Studies have shown that intervention research often contains design flaws which can obscure the true impact of the methods used. This calls for a critical analysis of each study to ascertain its credibility and the validity of its findings.
For instance, the research conducted by Black et al. (2013) demonstrated the precision required in scientific inquiries, as they found that even weak light can guide the growth of nerve cells, suggesting the need for meticulous control in experimental design.
In the quest to ensure fair and supportive opportunities for children with disabilities, including those on the autism spectrum, parents and caregivers must have access to research that is not only current but also methodically sound. Randomized controlled trials are now more commonly employed over quasi-experimental studies in the field of autism research, offering more reliable outcomes that help clinicians make informed decisions about interventions like DTT.
The Autism Community in Action (TACA) emphasizes the urgency of early and accurate diagnosis and intervention to improve the lives of children with autism. With the evolving landscape of study approaches and the increasing awareness of the need for robust research, parents are better equipped to choose the for their child, one that will support their development and enable meaningful participation in day-to-day life.
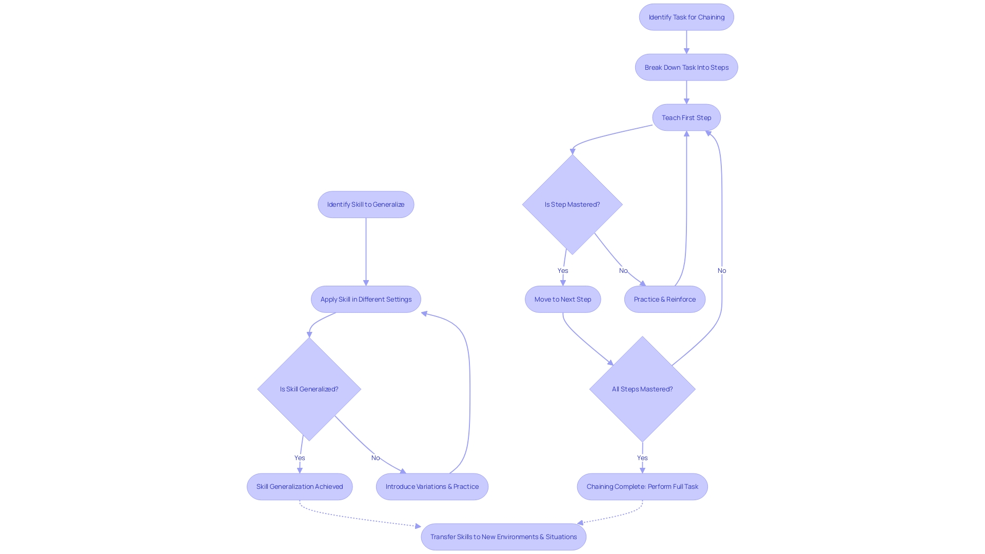
When it comes to enhancing a child's adaptive abilities, generalization and chaining are invaluable techniques. Generalization enables children to transfer what they've learned to diverse environments and situations, thereby broadening the scope of their skills. Chaining, on the other hand, involves linking individual skills to form complex behaviors, which further augments a child’s capability to function independently.
To foster generalization, one might consider across various settings, ensuring the child can apply what they've learned in the classroom, at home, and in the community. For instance, practicing counting during a math lesson can translate to counting items during grocery shopping. This strategy not only solidifies the learned skill but also makes learning relevant and engaging, tapping into a child's natural curiosity and love for exploration.
Chaining can be implemented by breaking down tasks into manageable steps and then teaching each step sequentially. As the child masters each step, they are gradually chained together to form a complete task. For example, if a child is learning to get dressed, you might start with putting on socks, then pants, and so on, until the child can dress independently from start to finish.
This method of teaching not only promotes skill acquisition but also instills a sense of accomplishment and confidence.
In today's rapidly evolving educational landscape, staying abreast of the latest research and methodologies is crucial. As we look forward to sharing insights at math education conferences in 2025 and with the release of our upcoming book in 2026, we underscore the importance of preserving a child's innate sense of wonder and curiosity. These attributes are the cornerstones of learning and can significantly enhance the effectiveness of generalization and chaining in educational practices.
By nurturing these qualities, we open a world of possibilities for all children, including those on the autism spectrum.

When tailoring for children with autism, it's important to consider their unique profiles and learning styles. For instance, Lil's transition to a new educational setting highlighted the need for individualized support due to the stress of unfamiliar environments. This is a key moment where DTT can be adapted to ease such transitions by providing structured learning that addresses uncertainty.
Moreover, as highlighted by Dr. David (Dan) R. Offord, ensuring fair and supportive participation in education is crucial for mental health and equity. DTT can contribute to this by recognizing the individual strengths and challenges a child brings to the learning process. By reducing stress through tailored DTT sessions, we support a child's ability to engage meaningfully in their education.
Furthermore, addressing common challenges such as planning and organizing can be integral for neurodivergent students, including those with autism. DTT sessions can be designed to enhance these executive functioning skills, thereby supporting their academic and daily life competencies.
In practice, variability is key. By incorporating varied practice conditions, as Chris Oliver has done in basketball training, children can better generalize skills learned through DTT to different situations. This method aligns with the idea that engaging with diverse learning experiences can help resolve epistemic uncertainty, benefiting both neurotypical and neurodivergent children.
Incorporating a neurodiversity approach, as suggested by experts, can empower educators to adapt teaching methods, including DTT, to be inclusive of all learning needs. By focusing on the strengths of each learner, DTT can be a powerful tool in creating a supportive and equitable learning environment.
Lastly, statistics show a significant portion of autistic children face co-occurring intellectual disabilities and emotional and behavioral problems, placing them at high risk of social exclusion. Customizing DTT to address these co-occurring challenges is essential for promoting their overall mental health and ensuring their meaningful participation in various life domains.
Creating an inclusive and supportive learning environment for children with autism involves integrating various educational methods and therapies for comprehensive intervention. Discrete Trial Training (DTT), known for its structured approach, can be harmoniously combined with other educational strategies to foster a balanced and equitable learning experience. This synergy ensures that each child's are met while also utilizing their inherent strengths.
For instance, the Treatment and Education of Autistic and Related Communication-Handicapped Children (TEACCH) approach emphasizes consistency and visual learning, which can be seamlessly blended with DTT. By incorporating TEACCH's structured teaching methods, such as visually represented schedules and spatially defined learning areas, the predictability and organization that DTT provides can be enhanced. This creates an environment where children can thrive academically and socially.
Moreover, recent initiatives like Emirates and Dubai International Airport's collaboration to facilitate rehearsal flying experiences for neurodivergent passengers underscore the importance of preparing individuals with autism for real-world scenarios. These efforts align with the ethos of integrating DTT with practical life skills training, ensuring children can navigate various social settings with confidence.
Additionally, the application of augmented reality (AR) in addressing sensory sensitivities, as demonstrated in the dental care scenario, offers insights into how technology can be used alongside DTT. By transforming tactile sensations into visual and auditory cues, this innovative approach can alleviate stress and enhance learning experiences for those with heightened sensory awareness.
Collectively, these integrative practices underscore the critical importance of creating fair and engaging opportunities for children with autism. By combining DTT with other supportive educational methods, we can aspire to reduce stressors, leverage community assets, and provide the necessary resources for caregivers and educators to support the healthy development and well-being of every child.

When integrating Discrete Trial Training (DTT) into a child's learning program, educators and parents often encounter certain obstacles. Addressing the challenges effectively requires a blend of innovative thinking and evidence-based strategies. For instance, it can be difficult to maintain the child's interest and participation in repetitive learning trials.
To counteract this, it's crucial to create a by incorporating the child's interests and providing a variety of rewards that are meaningful to them. This approach parallels the concept of 'real-world relevance' as outlined in Merrill’s Principles of Instruction, emphasizing the importance of engaging and realistic problem-solving.
Another common hurdle is ensuring that the skills learned through DTT generalize to other settings and situations. Here, the key solution lies in systematically varying the training conditions and prompts, as well as practicing the acquired skills across different environments with various people. This strategy resonates with the idea that flexibility—as seen in digital transformations in business—allows for swift adaptation and resilience, essential components for successful skill transfer in DTT.
Additionally, the complexity of tracking progress and analyzing data in DTT can be daunting. In this regard, adopting a 'digital twin' approach, akin to industry 4.0 practices, can be transformative. By using technology to create virtual models of the DTT process, educators can receive informative feedback that facilitates the customization and development of the child's program.
It's also worth noting that early intervention is paramount. As highlighted by the Autism Community in Action (TACA) and pioneering work by NeuroQure, the sooner behavioral therapy is initiated, the better the potential outcomes for the child. Therefore, promptly addressing the challenges in implementing DTT can substantially contribute to this goal, aligning with the industry's understanding of the urgency for timely and effective intervention.
Moreover, research has indicated that nonpharmacological interventions like DTT are often marred by design flaws, underscoring the need for rigorous program assessment. By critically evaluating and refining DTT implementation, we can mitigate the risks of bias and enhance social validation, ensuring that intervention goals and outcomes align with the community's needs.
In summary, overcoming the challenges of implementing DTT requires a multifaceted approach that encompasses motivational strategies, generalization techniques, technological innovations, and a commitment to early and ongoing assessment. By adopting these solutions, we can optimize the effectiveness of DTT and support the development of children with autism.
In conclusion, Discrete Trial Training (DTT) is a structured strategy within Applied Behavior Analysis that breaks down complex skills into simplified components. It creates a conducive learning environment, emphasizing individualized learning and the use of technology solutions. Strategies such as Universal Design for Learning, sensory considerations, technology integration, feedback systems, collaborative spaces, and inventory management enhance the effectiveness of the learning environment.
Breaking down skills into manageable steps is essential for children with autism, promoting inclusion and equitable learning opportunities. Reinforcement and prompting strategies play a vital role in DTT by encouraging positive behaviors and providing clear structures. Tailoring these strategies to each child's needs fosters engagement and peaceful participation.
Collecting and analyzing data in DTT is fundamental for understanding a child's progress. Rigorous data collection and analysis methods ensure evidence-based therapy tailored to each child's needs, maximizing their potential for improvement and growth.
Traditional and embedded DTT approaches offer tailored interventions for children with autism. Randomized controlled trials provide reliable outcomes to guide decision-making.
Generalization and chaining techniques enhance a child's adaptive abilities, allowing them to apply learned skills in diverse situations. Adapting DTT to individual needs and learning styles is vital for supporting children with autism and promoting overall mental health and meaningful participation.
Integrating DTT with other educational methods and therapies, such as the TEACCH approach and practical life skills training, creates a balanced and inclusive learning experience. Augmented reality can enhance sensory experiences and learning.
Implementing DTT may come with challenges, but with motivational strategies, generalization techniques, technological innovations, and ongoing assessment, we can overcome these obstacles and optimize the effectiveness of DTT in supporting the development of children with autism. By embracing these strategies, parents and caregivers can empower children with autism to reach their full potential in educational and social domains.
What is Discrete Trial Training (DTT)?
Discrete Trial Training (DTT) is a structured teaching strategy within Applied Behavior Analysis (ABA) designed to enhance learning for children with autism. It breaks down complex skills into simplified, teachable components and involves presenting a cue, prompting a response, and delivering a consequence. DTT is tailored to meet the unique needs of each child.
How is the learning environment set up for effective DTT?
The DTT learning environment is designed to foster engagement and minimize distractions. Strategies include Universal Design for Learning (UDL) principles, sensory considerations, technology integration, real-time feedback systems, collaborative spaces, and the elimination of redundancies to create a cohesive learning ecosystem.
Why is breaking down complex skills important in DTT?
Breaking down complex skills into manageable steps is important because children with autism often struggle with learning complex skills all at once. This approach allows for gradual learning and recognition of progress, which is essential for building executive function and fostering inclusive and equitable learning opportunities.
What roles do reinforcement and prompting strategies play in DTT?
In DTT, reinforcement and prompting strategies are used to encourage positive behaviors and provide a clear structure for children to understand and meet expectations. These strategies are tailored to each child's needs and are critical in guiding them towards autonomy and engaged participation in life.
How is data collected and analyzed in DTT?
Data is systematically recorded during DTT sessions to create a detailed picture of the child's learning trajectory. This includes tracking correct responses, incorrect responses, and non-responses. The data is then analyzed to inform intervention strategies and contribute to the broader understanding of autism therapies.
What are the differences between traditional and embedded DTT?
Traditional DTT is a one-on-one, structured teaching approach that focuses on specific skills in a controlled setting. Embedded DTT integrates learning opportunities within natural routines and activities, fostering the child's ability to apply learned skills in broader contexts.
How do generalization and chaining skills enhance adaptive abilities in children with autism?
Generalization allows children to transfer learned skills to different environments and situations, while chaining involves linking individual skills to form complex behaviors. These techniques help children function independently and apply their skills in various real-world settings.
What is the importance of adapting DTT to individual needs and learning styles?
Adapting DTT to individual needs and learning styles is important because each child with autism has a unique profile. Tailoring DTT sessions can help reduce stress and support meaningful engagement in education by focusing on individual strengths and challenges.
How can DTT be integrated with other educational methods and therapies?
DTT can be combined with other educational strategies and therapies, such as the TEACCH approach or augmented reality, to create a balanced and inclusive learning experience. This integration ensures that each child's unique needs are met and maximizes their potential for improvement and growth.
What are common challenges in implementing DTT and how can they be addressed?
Common challenges include maintaining the child's interest, ensuring skill generalization, tracking progress, and early intervention. Solutions involve creating motivating environments, practicing skills in various settings, using technology for data analysis, and assessing the program critically to refine its implementation.