Applied Behavior Analysis (ABA) has emerged as a cornerstone in the treatment and support of individuals with autism, backed by a robust foundation of scientific evidence. This therapeutic intervention is designed to study and modify behavior through a set of well-established scientific principles and techniques. The core objective of ABA is to foster improvements in critical social behaviors, ultimately aiming to bolster the quality of life for those with autism.
Recent advancements in ABA have been propelled by the Council of Autism Service Providers (CASP), which introduced the third edition of the ABA Practice Guidelines for the Treatment of Autism Spectrum Disorder. These guidelines are pivotal in ensuring ABA's efficacy as they set the standards of care for a spectrum of stakeholders, including insurers, regulatory bodies, consumers, and practitioners. The evolution of ABA is also reflective of the changing landscape of autism research and understanding.
Amidst these changes, ABA remains at the forefront, adaptable to the diverse needs of the autism community. It is being honed through rigorous research methodologies, transitioning from quasi-experimental studies to randomized controlled trials, the gold standard in research, to validate its effectiveness. The commitment to excellence in ABA is evident in the efforts of researchers and practitioners who continuously refine their interventions to cater to the individualized needs of those living with autism.
Applied Behavior Analysis (ABA) has emerged as a cornerstone in the treatment and support of individuals with autism, backed by a robust foundation of scientific evidence. This therapeutic intervention is designed to study and modify behavior through a set of well-established scientific principles and techniques. The core objective of ABA is to foster improvements in critical social behaviors, ultimately aiming to bolster the quality of life for those with autism.
Recent advancements in ABA have been propelled by the Council of Autism Service Providers (CASP), which introduced the third edition of the ABA Practice Guidelines for the Treatment of Autism Spectrum Disorder. These guidelines are pivotal in ensuring ABA's efficacy as they set the standards of care for a spectrum of stakeholders, including insurers, regulatory bodies, consumers, and practitioners. Lorri Unumb, CEO of CASP, underscores the necessity of high-quality implementation of ABA, stating, 'ABA is a highly effective treatment for autism. But it has to be correctly implemented at the highest quality.'
The evolution of ABA is also reflective of the changing landscape of autism research and understanding. Dr. Jan Blacher, a research professor at UC Riverside, notes the significant increase in autism cases, from 1 in 2,500 during her graduate studies to today's 1 in 36. This uptick is partially attributed to the , moving beyond the restrictive criteria of the past to encompass a broader spectrum of behaviors and abilities.
Amidst these changes, ABA remains at the forefront, adaptable to the diverse needs of the autism community. It is being honed through rigorous research methodologies, transitioning from quasi-experimental studies to randomized controlled trials, the gold standard in research, to validate its effectiveness. The commitment to excellence in ABA is evident in the efforts of researchers and practitioners who continuously refine their interventions to cater to the individualized needs of those living with autism.
Applied Behavior Analysis (ABA) therapy stands as a cornerstone in the treatment and support of individuals with autism, addressing a spectrum of needs that can vary widely from person to person. At its core, ABA therapy is tailored to foster pivotal skills, such as effective communication, meaningful social interactions, and practical self-care, which can significantly enhance the quality of life for those on the autism spectrum. Moreover, ABA helps improve academic competencies, equipping individuals with the necessary tools for educational success.
A pivotal aspect of ABA therapy is its adaptability, as underscored by the latest ABA Practice Guidelines released by the Council of Autism Service Providers (CASP). This adaptability is crucial because autism presents uniquely in each individual, necessitating personalized treatment plans. A thorough assessment by a Board Certified Behavior Analyst (BCBA) initiates the process, leading to the creation of specific, measurable goals that are consistently monitored and adjusted to maximize progress.
Furthermore, the therapy's approach in reducing problematic behaviors and enhancing independence cannot be overstated. As Dr. Jan Blacher, a research professor at UC Riverside, notes, the understanding of autism has evolved, acknowledging the diverse capabilities and challenges of those affected. This evolution in understanding requires an equally dynamic approach to intervention, which ABA therapy provides.
The importance of implementing high-quality ABA therapy has been emphasized by experts like Lorri Unumb, CEO of CASP, who highlights that the efficacy of ABA is contingent upon its quality and correct application. With autism now estimated to occur in 1 in 36 individuals, according to the CDC, the becomes increasingly significant.
ABA therapy is not just about the individual; it's also about supporting the family unit. Recognizing that every family has unique needs and schedules, ABA services are designed with flexibility in mind, ensuring that families receive the support they need to navigate the complexities of autism together.

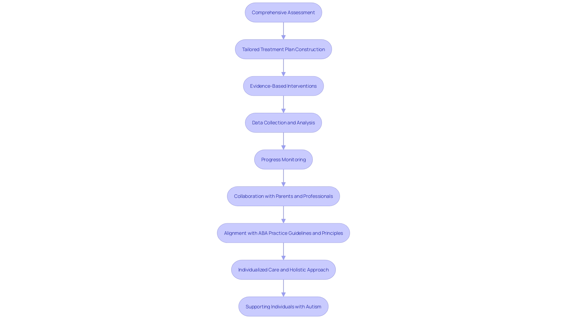
Crafting an effective ABA program requires meticulous attention to detail and a deep understanding of the individual at the center of the treatment. This begins with a comprehensive assessment, identifying the person's unique strengths, areas for growth, and aspirations. Following this, a tailored treatment plan is constructed, which is pivotal for guiding the interventions that will take place. The interventions chosen are rooted in evidence-based practices, ensuring a high standard of care and the potential for meaningful progress.
Data collection and analysis are constant throughout the program, which allows for adjustments and fine-tuning as needed. Monitoring progress is not a mere formality but a critical component that ensures the individual is moving toward their goals effectively.
Crucially, the program is not an isolated endeavor. It is a collaborative effort that involves parents, caregivers, and other professionals, which fosters consistency and helps transfer skills across various environments, such as home, school, and community settings. This holistic approach aligns with the ideals expressed by , who advocated for a fair and supportive environment for all children, especially those with disabilities, to thrive in their daily lives.
The recent release of updated ABA Practice Guidelines by the Council of Autism Service Providers (CASP) underscores the importance of high-quality implementation. According to Lorri Unumb, CEO of CASP, the guidelines serve to ensure that ABA remains an effective treatment for autism when applied with excellence.
By integrating the principles of the social model of disability, the program recognizes the individual as part of a larger societal context. This perspective encourages the removal of barriers and the promotion of equity, further supporting the individual's journey. As ABA practices evolve, reflecting on these guidelines and principles ensures that the support provided is not only effective but also respectful and empowering for individuals with autism.

Applied Behavior Analysis (ABA) therapy is a dynamic process, requiring meticulous planning and continuous evaluation to ensure its effectiveness for individuals with autism. An integral part of ABA therapy is the comprehensive assessment that pinpoints the specific needs and challenges faced by the person receiving treatment. Using this detailed assessment, a customized treatment plan is crafted, setting clear therapy goals and objectives. Regular evaluation is critical, involving systematic data collection that gauges the individual's progress. This process of ongoing assessment allows for informed decisions and, when necessary, adjustments to the therapy plan. Such adaptability is key to maintaining the relevance and efficacy of the treatment, accommodating the evolving needs of the individual with autism.
In light of the new guidelines by the Council of Autism Service Providers, ensuring the highest quality of ABA implementation has never been more important. These standards of care are designed to guide practitioners, regulatory bodies, and other stakeholders in delivering ABA therapy that truly makes a difference. As Dr. David (Dan) R. Offord professed, the goal is to create a fair race for all children, including those with autism, by acknowledging their unique needs and cultivating their strengths within their communities.
With the understanding that autism is a spectrum with diverse manifestations, the . This is underscored by the growing prevalence of autism diagnosis and the evolving comprehension of the disorder. As Dr. Jan Blacher notes, the rise in autism cases reflects a broader understanding of the condition, demanding a more nuanced approach to intervention that respects the individuality of each child.
As ABA therapy providers navigate these challenges, they also innovate in workforce management. Doreen Granpeesheh emphasizes the importance of adapting talent acquisition strategies and offering the flexibility that today's professionals seek, ensuring that the best possible support is available for those undergoing therapy. Through such efforts, ABA therapy continues to evolve, striving to offer equitable and effective support for individuals with autism, facilitating their meaningful social participation and mental well-being.
Applied Behavior Analysis (ABA) therapy embraces a spectrum of techniques tailored to foster positive behavioral changes in individuals with autism. A pivotal element of ABA is its reliance on systematic interventions that are grounded in the principle that behaviors are learned and can thus be altered. Techniques such as reinforcement, prompting, shaping, fading, and chaining are employed by ABA therapists to encourage skill acquisition, replace maladaptive behaviors with suitable alternatives, and enhance overall functioning.
A comprehensive evaluation by a Board Certified Behavior Analyst (BCBA) sets the groundwork, leading to the establishment of specific, measurable goals for the child. Monitoring the child's progress is vital, with continuous adjustment of strategies to optimize outcomes. Recognizing that each family has unique needs, ABA services are designed to be flexible, adapting to various schedules and circumstances. It's not only about the child's development but also about supporting the entire family unit.
Recent advancements underscore the dynamism of ABA therapy. The Council of Autism Service Providers introduced new guidelines to refine the standard of care in ABA, emphasizing high-quality implementation. The varying manifestations of autism, as noted by Dr. Jan Blacher, signal a need for individualized intervention approaches. This evolution in understanding autism, from a narrow clinical definition to a broader spectrum, has been mirrored in the .
Maintaining a focus on the individual's needs, ABA therapy stands as a beacon of personalized care amidst a rapidly evolving landscape of autism understanding and treatment.

Comprehensive ABA Therapy Programs are spearheaded by Board Certified Behavior Analysts (BCBAs) who bring their extensive training to the forefront of designing individualized ABA programs. These experts, alongside Registered Behavior Technicians (RBTs), collaborate to deliver the highest quality of therapeutic interventions. RBTs play a critical role by directly implementing the treatment protocols under the vigilant supervision of BCBAs. This not only benefits individuals with autism by fostering their growth and development but also supports their families and integrates with broader community objectives.
The recent updates to the Applied Behavior Analysis (ABA) Practice Guidelines by the Council of Autism Service Providers highlight the importance of maintaining rigorous standards for ABA therapy. As stated by Lorri Unumb, CEO of CASP, the efficacy of ABA is contingent upon its quality implementation. This commitment to excellence is echoed by leading organizations and professionals, including Doreen Granpeesheh, CEO and founder of the Center for Autism and Related Disorders, who emphasizes the need for adaptability in talent acquisition and workplace flexibility to better serve the needs of BCBAs and their clients.
Deeply ingrained in ABA therapy is the understanding that each child's journey is unique. With 1 in 36 individuals estimated to be on the autism spectrum, the role of ABA therapy extends beyond addressing the challenges faced by these individuals—it involves recognizing their strengths, mitigating stressors, and empowering their families. By aligning ABA services with the values of equity and mental health, as articulated by Dr. David (Dan) R. Offord, we strive towards a society where every child, regardless of their abilities, can participate meaningfully in all aspects of life.

ABA therapy is a powerful tool in the field of autism treatment, focusing on enhancing positive behaviors and diminishing those that may be harmful or interfere with learning and development. At its core, ABA therapy is tailored to the individual needs of each person with autism, acknowledging the spectrum nature of the condition which presents differently in each individual, affecting communication, social interactions, and behaviors to various extents.
Therapists employ , such as reinforcing desirable behaviors and teaching new skills, to replace problematic behaviors with ones that serve the individual more effectively. For instance, through functional communication training, a person who is non-verbal or has limited speech can learn alternative ways to express their needs and desires, thus reducing frustration and instances of challenging behaviors.
The statistics are a testament to the urgency and need for such tailored interventions, with autism occurring in 1 in 36 individuals. The rise in autism diagnosis over the years signals an evolution in the understanding of the spectrum, recognizing the wide range of abilities and challenges faced by individuals with autism.
Citing the insights from Dr. Jan Blacher, the approach to autism has shifted from a one-size-fits-all model to a more nuanced understanding that encompasses individuals with high IQs and communicative abilities. Consequently, the field of ABA has adapted to meet the diverse needs of the autism community, with comprehensive programs preparing clinicians to support a broad spectrum of abilities and challenges.
The importance of ABA therapy's adaptability is further highlighted by the social model of disability, which frames disability as a result of societal barriers rather than individual deficits. This perspective encourages interventions like ABA to focus on supporting individuals in ways that respect their identity and work towards removing social obstacles.
In the context of autism treatment, ABA therapy's goal is not only to address specific behaviors but also to foster an environment that acknowledges and respects the unique experiences of those on the spectrum, striving for a quality of life that is defined by the individual's own standards and aspirations.

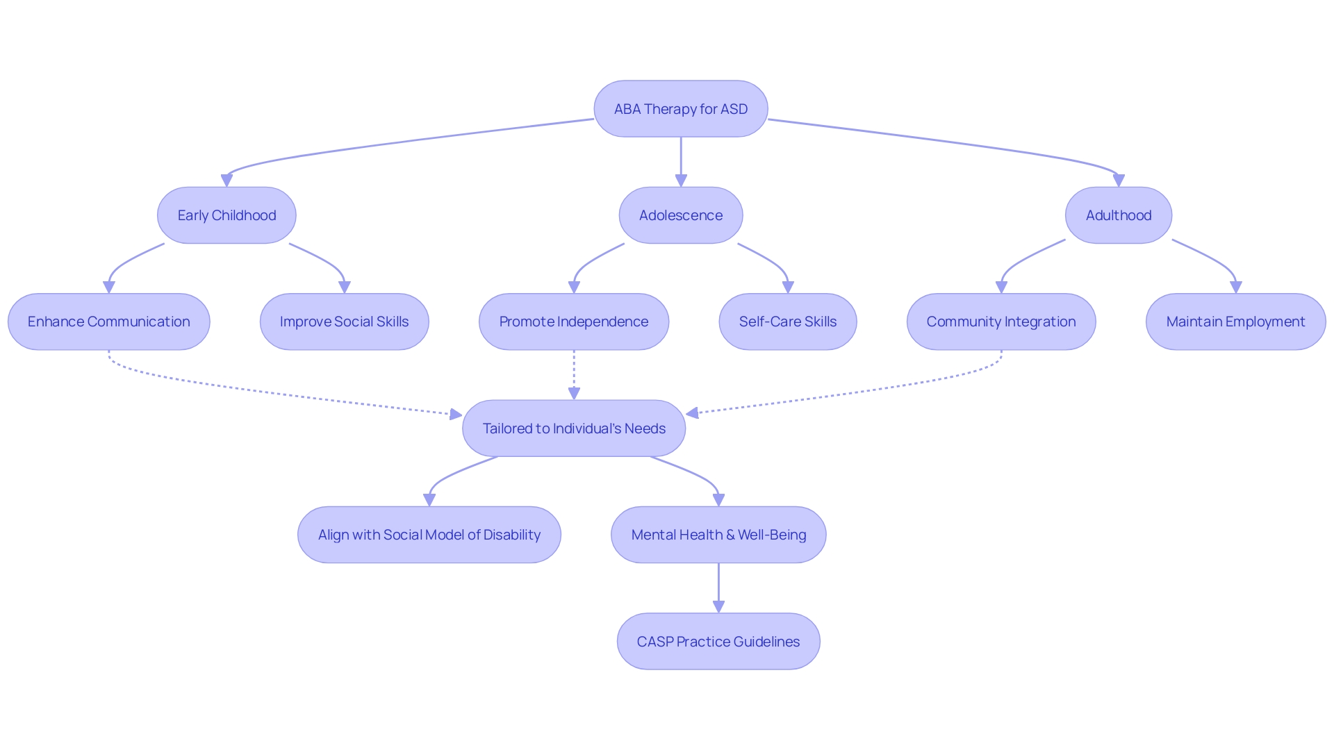
Applied Behavior Analysis (ABA) therapy, a widely recognized intervention for autism spectrum disorder (ASD), is not confined to any single age group. Its flexibility allows for modification to address the evolving needs of individuals with autism at different life stages. For children, ABA can enhance communication, social interaction, and learning skills. Adolescents may focus on independence, self-care, and preparing for employment or higher education. Adults, too, benefit from ABA, with an emphasis on community integration and maintaining employment. The therapy's adaptability is crucial in fostering engaged, peaceful, and supported participation in life's domains—school, home, and leisure—which is essential for mental health and equity. As the understanding of autism evolves, with recent statistics indicating a prevalence of 1 in 36 individuals, the necessity for personalized interventions becomes even more apparent. Tailoring ABA to each person's strengths and challenges, while also considering their mental health and overall well-being, aligns with the social model of disability. This approach emphasizes the importance of societal adjustments over individual adaptation to achieve inclusion and fair opportunities for all. The recent updates to ABA practice guidelines by the Council of Autism Service Providers underscore the commitment to ensuring high-quality, effective treatment across the lifespan, reflecting advancements in our understanding of autism and its varied presentations. As ABA continues to evolve alongside autism research and advocacy, its goal remains to empower individuals with autism to lead fulfilling lives within their communities.

Applied Behavior Analysis (ABA) therapy stands as a cornerstone in the treatment of autism, showcasing significant strides in enhancing the lives of individuals on the spectrum. The positive outcomes of ABA therapy are not just anecdotal but are deeply rooted in evidence-based practice. Research highlights that ABA interventions can lead to remarkable progress in key areas such as communication, social engagement, adaptability to new situations, and learning capabilities.
Autism, characterized by Dr. David (Dan) R. Offord as a 'race' that should be fair for all children, presents unique challenges that ABA therapy strives to address. By focusing on engaged and well-supported participation in school, home, and recreational activities, ABA therapy contributes to the mental health and equity of children with autism, particularly those experiencing additional emotional and behavioral challenges.
Recent advancements in the genetic understanding of autism, as discussed by researchers like Auerbach and Rohde, underscore the complexity of the condition and the need for tailored approaches in treatment. The transformative potential of a genetics-first methodology in diagnosing and managing autism further emphasizes the intricacies of the disorder, which ABA therapy can expertly navigate through individualized treatment plans.
Moreover, the Council of Autism Service Providers' latest ABA Practice Guidelines reiterate the therapy's efficacy, calling for high-quality implementation to fully realize its benefits. These guidelines serve as a beacon, ensuring that meet the evolving needs of the autism community.
In conclusion, the substantial body of research and the ongoing commitment to excellence in ABA therapy solidify its role as an indispensable intervention for autism spectrum disorder. It not only aligns with the societal imperative to 'make the race fair' for children with autism but also equips them with the skills necessary to thrive in their daily lives.
In conclusion, Applied Behavior Analysis (ABA) is a vital and evidence-based therapeutic intervention for individuals with autism. With its focus on improving critical social behaviors and enhancing quality of life, ABA has become a cornerstone in the treatment and support of those on the autism spectrum.
Guided by the ABA Practice Guidelines, ABA therapy is designed to be adaptable and tailored to meet the diverse needs of individuals with autism. By fostering pivotal skills such as communication, social interactions, self-care, and academic competencies, ABA therapy aims to empower individuals and enhance their overall functioning.
Led by Board Certified Behavior Analysts (BCBAs) and supported by Registered Behavior Technicians (RBTs), ABA therapy programs deliver personalized interventions that are continuously monitored and adjusted to maximize progress. This collaborative approach involves parents, caregivers, and other professionals to ensure consistency and transfer of skills across various environments.
The effectiveness of ABA therapy is well-supported by a substantial body of research. It has been shown to lead to significant improvements in communication, social engagement, adaptability, and learning capabilities. This evidence-based approach reinforces the importance of ABA as a valuable intervention for individuals with autism.
ABA therapy is not limited to a specific age group, but rather, it is adaptable to address the evolving needs of individuals at different stages of life. From children to adolescents to adults, ABA therapy focuses on enhancing skills and promoting community integration, thereby fostering meaningful participation and overall well-being.
In conclusion, ABA therapy stands as a crucial intervention for individuals with autism. Its evidence-based practices, adaptability, and commitment to excellence contribute to the improvement of social behaviors and the enhancement of quality of life for those on the autism spectrum. By empowering individuals with the necessary skills, ABA therapy plays a vital role in promoting their overall development and meaningful participation in society.
Discover how ABA therapy can make a difference in improving the lives of individuals with autism.
What is Applied Behavior Analysis (ABA)?
Applied Behavior Analysis (ABA) is a therapeutic intervention designed to study and modify behavior through scientific principles and techniques. It aims to improve social behaviors and quality of life for individuals with autism.
How does ABA therapy benefit individuals with autism?
ABA therapy helps in developing communication, social interactions, self-care, and academic competencies. It is adaptable to each individual's needs, which is essential since autism presents uniquely in each person.
What are the components of an effective ABA program?
An effective ABA program includes a comprehensive assessment of the individual's strengths and areas for growth, creating tailored treatment plans, evidence-based interventions, consistent data collection and progress monitoring, and collaboration with families and other professionals.
How is a treatment plan in ABA therapy formulated?
ABA treatment plans are formulated based on a thorough assessment by a Board Certified Behavior Analyst (BCBA), setting specific, measurable goals. These plans are monitored and adjusted regularly to ensure progress.
Who provides ABA services?
ABA services are provided by Board Certified Behavior Analysts (BCBAs) and implemented by Registered Behavior Technicians (RBTs) under the supervision of BCBAs.
How does ABA therapy address problematic behaviors in individuals with autism?
ABA therapy uses evidence-based strategies to reinforce desirable behaviors and teach new skills, reducing problematic behaviors by providing individuals with effective alternatives for communication and interaction.
Can ABA therapy be applied throughout an individual's life?
Yes, ABA therapy is adaptable and can address the evolving needs of individuals with autism at different life stages, from childhood to adulthood.
What evidence supports the effectiveness of ABA therapy?
Evidence supporting ABA therapy includes research showing progress in communication, social engagement, adaptability, and learning capabilities. The therapy is rooted in evidence-based practice and validated by scientific studies.
What recent changes have been made to ABA practice guidelines?
The Council of Autism Service Providers (CASP) released the third edition of the ABA Practice Guidelines to ensure high-quality ABA implementation and to set standards of care for stakeholders like insurers, regulatory bodies, consumers, and practitioners.
How does the understanding of autism affect ABA therapy?
The evolving understanding of autism, recognizing it as a spectrum with diverse manifestations, requires ABA therapy to be dynamic and individualized. This adaptability ensures that ABA therapy meets the unique needs of each person with autism.
Is ABA therapy flexible to accommodate family schedules and needs?
Yes, ABA therapy is designed with flexibility in mind to support the entire family unit, taking into account unique needs and schedules.
What is the role of ABA therapy within the family and community?
ABA therapy not only supports the individual with autism but also the family and community, aiming for consistent skill transfer across various environments and fostering societal inclusion and equity.