Navigating the educational landscape for children with autism can feel overwhelming for parents in Nashville. With so many options available—from public schools to specialized programs—it's easy to get lost. This article is here to help! We’ll explore various educational settings, including the well-known Vanderbilt Kennedy Center and the inclusive Susan Gray School.
But here’s the real challenge: how do you choose the right environment for your child? And how can you effectively advocate for their unique needs within these systems? 🤔 It’s important to consider key factors that will ensure your child receives the support they need to thrive.
Let’s explore this together! We’re here to help you every step of the way!
Nashville autism schools create a wonderful environment for children with autism, offering a variety of learning opportunities through public schools, private institutions, and specialized programs. For instance, the Vanderbilt Kennedy Center stands out for its commitment to personalized learning services, while the Susan Gray School is celebrated for fostering an inclusive environment. Plus, organizations like Autism Tennessee and Wellspring Learning Centers are invaluable, providing resources and support to families navigating these educational options. When it comes to making choices, parents should consider factors like class size, teacher qualifications, and the availability of personalized support to find the best fit for their child's unique needs.
At Rori Care, we’re all about helping your child develop the skills they need for independence. Our focus is on fundamental growth, ensuring they can confidently navigate the world on their own. We offer tailored behavior intervention plans crafted by qualified analysts, emphasizing positive behavior changes and skill acquisition. We also prioritize caregiver education, empowering families on their autism care journey. And here’s something exciting: we’re committed to transforming ABA therapy by incorporating AI-powered technologies, making our treatment approaches more accessible and effective. As Nashville’s educational landscape evolves, Rori Care remains dedicated to providing comprehensive and compassionate support for families involved with Nashville autism schools, ensuring every child has the opportunity to thrive. Let’s explore this together!

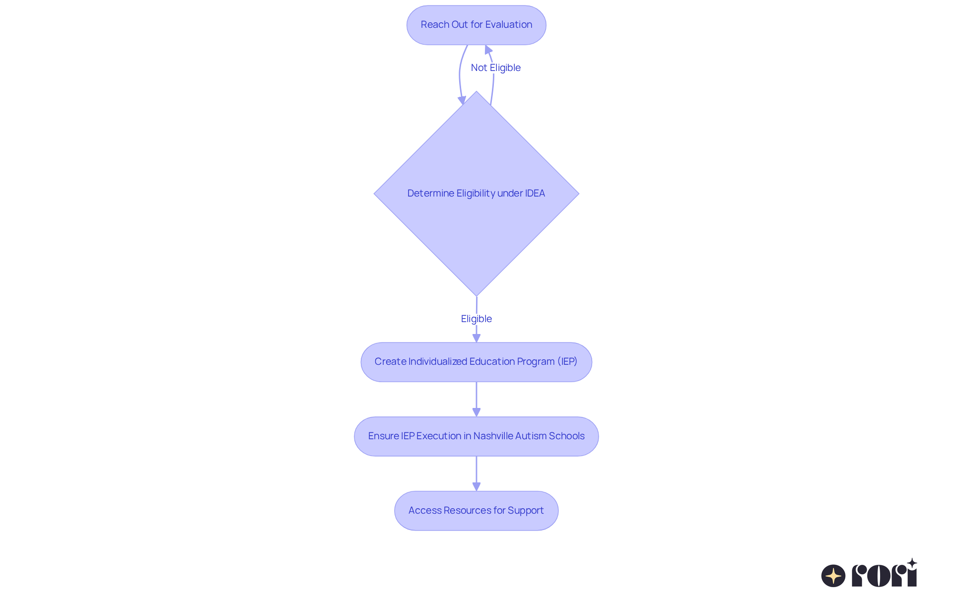
If you're a parent in Nashville looking to access special education services, the first step is to reach out to Nashville autism schools or your local school district for an evaluation of your child. This evaluation is super important because it helps determine if your child qualifies for services under the Individuals with Disabilities Education Act (IDEA). Did you know that around 7.5 million students across the country benefit from this support? That’s about 15.2% of the public school population!
Once your child is deemed eligible, an Individualized Education Program (IEP) will be crafted just for them. This plan outlines specific goals and accommodations tailored to meet their unique needs. In Tennessee, there’s been a noticeable increase in the number of kids eligible for special education under IDEA. Recent data shows that 42% of 8-year-olds had a thorough assessment before turning 3!
Navigating this process can feel overwhelming, but resources like TNSTEP and the Vanderbilt Kennedy Center are here to help. They provide valuable guidance, helping you understand your rights and the services available for your child. It’s crucial to ensure that the IEP is executed effectively in Nashville autism schools, especially for children with autism, so they can get the support they need to thrive in school.
Let’s explore this together! Remember, you’re not alone in this journey, and there are people ready to support you every step of the way!

Navigating Individualized Education Programs (IEPs) and 504 Plans can feel a bit overwhelming, but understanding their differences is key to advocating effectively for your child. An IEP is designed for students who need specialized instruction due to their disabilities, while a 504 Plan provides accommodations for those who might not need that specialized instruction but still require support to access the general curriculum. In Tennessee, the success rates of IEPs for individuals with autism are truly impressive! Many parents have shared positive experiences when they actively engage in the process.
It's so important for parents to take an active role in meetings. Discuss your child's unique needs, gather data on their progress, and advocate for the accommodations they deserve. There are plenty of success stories out there, like that of Irma, a high school student who successfully navigated the Section 504 process with help from advocacy organizations. Groups like the Autism Society and Disability Rights Tennessee provide vital information and support for parents, empowering you to advocate effectively for your child. Supporters often emphasize how readiness and teamwork in IEP meetings can make a big difference, showing that informed parents can truly impact their child's educational journey.
Let’s explore this together! Your involvement can lead to amazing outcomes for your child.

Center-based services offer a welcoming space where kids can enjoy focused ABA therapy alongside social interaction training. These programs often include after-school options, allowing children to engage in fun activities while developing essential social skills. Imagine your child participating in social skills group therapy led by skilled therapists, enhancing their interactions and communication in a supportive group setting. This not only boosts their confidence but also helps them build meaningful relationships.
As a parent, it’s worth exploring local options like the YMCA's Full Circle Program or various community sports leagues. These initiatives create inclusive environments in Nashville autism schools where children with autism can thrive and form friendships. Research shows that joining after-school programs significantly enhances young people's personal and social skills, including problem-solving and self-regulation. Plus, these activities nurture a sense of community and belonging, which is so important for overall well-being.
Roger P. Weissberg highlights that youth involved in afterschool programs often see remarkable improvements in their emotions, behavior, and school performance. Effective after-school programs are defined as SAFE: sequential, active, focused, and explicit, ensuring that young learners receive the best support possible. And let’s not forget the patient-centered approach of ABA therapy! It adapts to each child’s unique needs, showing notable progress in 90% of children when recommended hours are fully implemented with active caregiver involvement.
Let’s explore this together! If you’re looking for ways to support your child, enrolling them in Nashville autism schools could be a fantastic step forward.

Navigating the educational landscape for children with autism in Nashville can feel like quite the journey, but it’s filled with opportunities and resources that truly support both kids and their families. With so many options—public and private schools, specialized programs—parents can find just the right fit for their child's unique needs. Institutions like the Vanderbilt Kennedy Center and the Susan Gray School, along with supportive organizations such as Autism Tennessee, really highlight the importance of personalized education and community involvement.
As we explore this topic, it’s clear that understanding special education services is key. Tools like Individualized Education Programs (IEPs) and 504 Plans are essential for ensuring that children get the support they need to thrive academically and socially. When parents actively participate in the IEP process, it often leads to positive outcomes, empowering families to advocate effectively for their children. Plus, center-based services and after-school programs play a vital role in helping kids build social skills and a sense of community.
Ultimately, the resources available in Nashville for autism education go beyond just academic support; they’re about nurturing a holistic environment where children can grow, connect, and flourish. Parents, we encourage you to take advantage of these offerings, engage in the advocacy process, and explore local programs that promote inclusivity and development. By doing so, you can make a significant impact on your child's educational journey and pave the way for a brighter future. Let’s explore this together!
What types of educational options are available for children with autism in Nashville?
Nashville offers a variety of educational options for children with autism, including public schools, private institutions, and specialized programs.
What is the Vanderbilt Kennedy Center known for?
The Vanderbilt Kennedy Center is known for its commitment to personalized learning services for children with autism.
What makes the Susan Gray School noteworthy?
The Susan Gray School is celebrated for fostering an inclusive environment for children with autism.
What resources do organizations like Autism Tennessee and Wellspring Learning Centers provide?
Organizations like Autism Tennessee and Wellspring Learning Centers provide valuable resources and support to families navigating educational options for children with autism.
What factors should parents consider when choosing an autism school?
Parents should consider factors such as class size, teacher qualifications, and the availability of personalized support to find the best fit for their child's unique needs.
What services does Rori Care offer to support children with autism?
Rori Care offers tailored behavior intervention plans created by qualified analysts, focusing on positive behavior changes and skill acquisition, as well as caregiver education to empower families.
How is Rori Care innovating in autism therapy?
Rori Care is incorporating AI-powered technologies into their treatment approaches to make ABA therapy more accessible and effective.
What is the overall mission of Rori Care in relation to autism education?
Rori Care is dedicated to providing comprehensive and compassionate support for families involved with Nashville autism schools, ensuring every child has the opportunity to thrive.