Thorough and precise RBT session documentation is crucial for successful therapeutic outcomes. It not only chronicles the client's behavioral changes and therapeutic strategies but also enables therapists to discern behavioral trends, gauge intervention efficacy, and shape future treatment plans. Additionally, comprehensive session notes foster collaboration among the caregiving team, ensuring a cohesive approach to the client's progress.
Despite the potential of digital tools to revolutionize documentation and client care, their adoption rates among behavioral health providers have been modest due to various challenges. However, when tailored to specific practice needs and seamlessly integrated with organizational procedures, these digital solutions can significantly enhance the quality and continuity of care. Moreover, the use of recorded recovery narratives (RRNs) in national mental health campaigns exemplifies the power of personal stories in combating mental health stigma and fostering connection.
In the domain of psychotherapy, single-session interventions (SSIs) offer a structured, one-time engagement that can bridge the gap between need and access. Therefore, integrating session documentation into clinical workflow is not only about record-keeping but also a vital element that can influence the trajectory of mental health interventions. By embracing technology and overcoming barriers, we move towards a future where every individual's journey towards recovery is documented with the care and precision it deserves.
Thorough and precise RBT stands as a cornerstone for successful therapeutic outcomes. It catalogues the client's journey, chronicling their and the . This meticulous record-keeping enables therapists to discern , gauge the efficacy of interventions, and shape . Moreover, these comprehensive notes serve as a bridge, fostering collaboration among the caregiving team, which may include fellow therapists, educators, and healthcare professionals, ensuring a cohesive approach to the client's progress.
When we reflect on the evolution of , with the advent of digital tools and their integration into clinical practices, the importance of context-sensitive, user-friendly documentation systems becomes even more apparent. Despite the potential of these tools to revolutionize documentation and client care, adoption rates among behavioral health providers have been modest. Challenges such as integration with existing systems, data security concerns, and the need for user-friendly interfaces have hindered widespread acceptance. Yet, when these are tailored to the specific needs of the practice and dovetail seamlessly with organizational procedures, they can significantly enhance the quality and continuity of care.
This is exemplified by the increasing use of recorded recovery narratives (RRNs) in national mental health campaigns. RRNs are powerful tools that encapsulate personal stories of overcoming mental health challenges. They not only serve as a beacon of hope but also represent a scalable method to combat mental health stigma and foster a sense of connection.
In the domain of psychotherapy, the current standard involves multiple sessions with a trained professional, which may not be feasible for all due to constraints in workforce, cost, and accessibility. Innovative models like single-session interventions (SSIs) offer a structured, one-time engagement that can bridge the gap between need and access. These interventions are designed with intentionality and purpose, providing an alternative pathway for support.
The integration of into clinical workflow, then, is not merely a matter of record-keeping but a vital element that can influence the trajectory of mental health interventions—be it through traditional therapy or groundbreaking single-session models. As we strive to ensure optimal intervention for all, overcoming barriers and embracing technology, we move toward a future where every individual's journey towards recovery is documented with the care and precision it deserves.

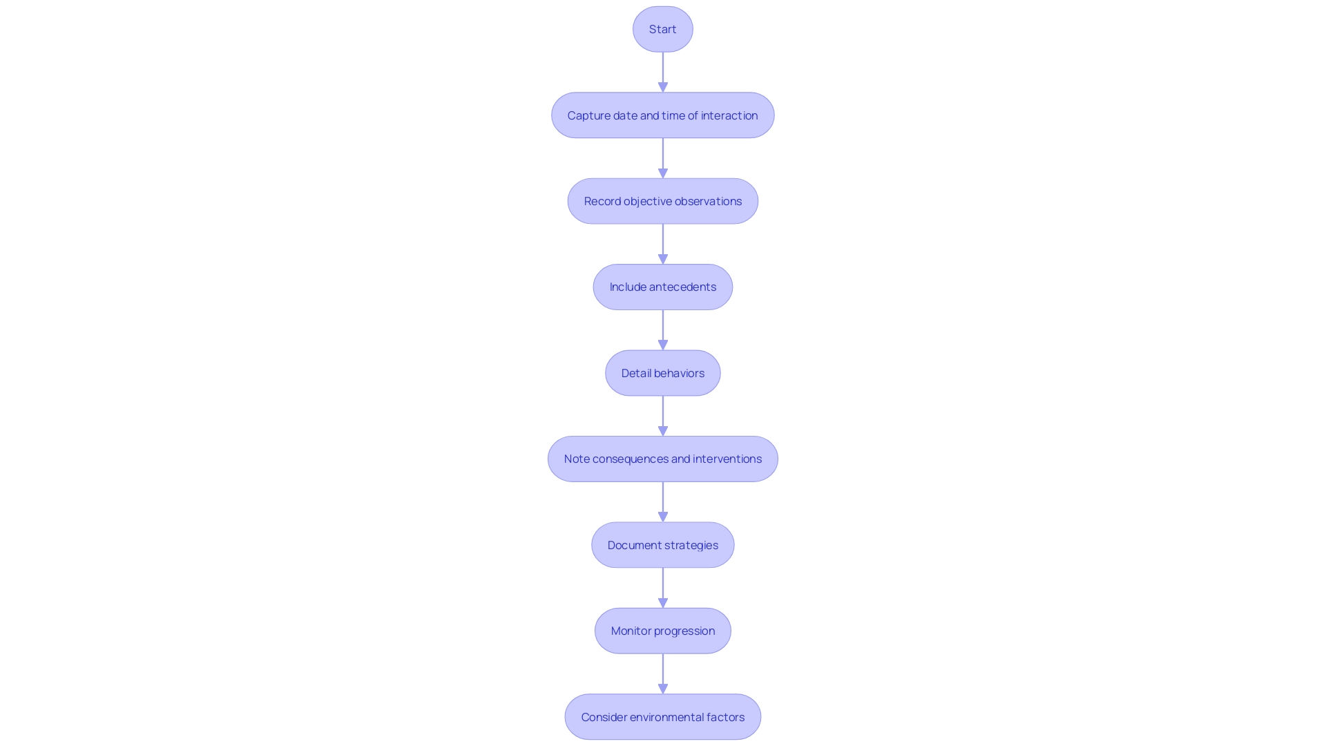
When compiling , it's imperative to capture a clear and accurate account of each . Start with the date and time to establish a chronological context for the client's journey. Record and reactions, refraining from personal interpretations, to maintain a professional and unbiased perspective. Include any antecedents—events or conditions that precede the behavior of interest—to aid in recognizing potential triggers and .
Detail the behaviors, specifying their frequency, intensity, and duration, to provide a granular view of the client's actions. Note the consequences that follow these behaviors, such as the outcomes and any applied. Document the , whether they involve reinforcement, visual aids, or other support mechanisms, to guide future sessions and measure efficacy.
towards their goals, acknowledging both advancements and any setbacks encountered. Environmental factors should also be considered, as these can significantly influence behavior. This comprehensive approach to documenting sessions ensures a complete picture of the client's development is captured, facilitating tailored support and intervention.

Crafting as an RBT involves a synthesis of accuracy and readability, ensuring the documentation reflects the and precisely. When detailing , be precise and objective, avoiding subjective language that could skew the interpretation of the session. Incorporate like , duration, or intensity to offer a clear picture of the client's advancements.
Simplicity in language is paramount; opt for straightforward terms that can be comprehended by all parties collaborating in the client's care. Facts should remain the cornerstone of your notes—refrain from conjecture regarding the client's motives or intentions behind their actions.
Adopt a uniform structure for your notes, utilizing headings or bullet points to foster consistency and facilitate comprehension. This systematic approach echoes the shared conceptual and methodological understanding you share with the reader, akin to the communication within a community of practice.
Before finalizing, meticulously review and revise your to eliminate any potential errors or oversights. The privacy and dignity of the client are of utmost importance; hence, session notes should only be accessible to authorized individuals.
By marrying these best practices with the insights gained from continuous reading and writing, your session notes will not only serve as an accurate record of the therapy sessions but also contribute to the broader field of behavioral intervention, enhancing methodological rigor and clarity.
Accurate and detailed are critical for evaluating the and planning future interventions. When , . Rather than broad descriptions, indicate the exact nature of the behaviors observed and the interventions applied. This precision gives a clearer understanding of the steps taken and the client's response, thereby facilitating a more tailored approach to care.
It's equally important to maintain an impartial tone. By using neutral language, you avoid introducing personal biases into the notes, which can skew the interpretation of the client's behaviors and the overall session.
The richness of detail in your notes can greatly influence the effectiveness of the . Ensure that you capture all pertinent information, including the context of behaviors and the nuances of the client's reactions to various interventions. This comprehensive approach prevents critical data from being overlooked, which could otherwise lead to gaps in the client's care strategy.
Consistent formatting across all session notes is another pillar of effective documentation. A and comparison, ensuring that patterns in behavior and the effectiveness of interventions can be easily discerned over time.
Environmental factors can play a significant role in a client's behavior. It is vital to record any relevant environmental influences that might have impacted the session to provide context to the behaviors observed.
Lastly, is imperative. Sharing insights and seeking input ensures a holistic view of the and fortifies the session notes with a multidisciplinary perspective.
By avoiding these common pitfalls, the resulting session notes will not only reflect a true and comprehensive account of each session but will also serve as a robust foundation for ongoing client support and development.
serve as essential tools for recording observations and interventions during therapy sessions, promoting a consistent and systematic approach to managing challenging behaviors. Here are refined examples of such templates:
Customization of these templates is encouraged to cater to the unique needs of each client and therapeutic context, ensuring the documentation is as effective and comprehensive as possible. The relevance of such detailed records is underscored by a , which revealed the superiority of handwritten notes over typed ones in terms of performance, especially when notes are reviewed before tests. This suggests that the meticulous detail in behavioral documentation can significantly aid in the analysis and improvement of therapeutic practices.
Thorough and precise RBT session documentation is essential for successful therapeutic outcomes. It allows therapists to understand behavioral trends, measure intervention effectiveness, and shape future treatment plans. Collaboration among the caregiving team is fostered through comprehensive session notes, ensuring a cohesive approach to the client's progress.
While challenges exist, tailored digital tools have the potential to significantly enhance the quality and continuity of care. The use of recorded recovery narratives (RRNs) in mental health campaigns exemplifies the power of personal stories in combating stigma and fostering connection.
Integrating session documentation into clinical workflow is a vital element that can influence the trajectory of mental health interventions. By embracing technology and overcoming barriers, we can create a future where every individual's journey towards recovery is documented with care and precision.
When compiling session notes, it is crucial to capture clear and accurate accounts of each client interaction. Start with the date and time, record objective observations, and include antecedents to identify triggers and patterns. Be precise and objective when describing behaviors and interventions, incorporating quantifiable data.
Accurate and detailed session notes are critical for evaluating progress and planning interventions. It is important to maintain an impartial tone and avoid personal biases. Behavior plan templates provide a consistent approach to managing challenging behaviors and can be customized to meet individual needs.
In conclusion, thorough and precise RBT session documentation is vital for successful outcomes. By following best practices, avoiding common mistakes, and utilizing templates, therapists can enhance the quality and continuity of care. Embracing technology and overcoming barriers will ensure that every individual's journey towards recovery is documented with care and precision.
What is the significance of RBT session documentation?
RBT session documentation is crucial for tracking a client's progress, identifying behavioral trends, evaluating the effectiveness of interventions, and informing future treatment plans. It ensures a cohesive approach among the caregiving team and enhances collaborative efforts.
How have digital tools impacted RBT documentation?
Digital tools offer the potential to revolutionize documentation and client care with context-sensitive, user-friendly systems. However, challenges like system integration, data security, and the need for intuitive interfaces have affected their widespread adoption.
What are Recorded Recovery Narratives (RRNs), and why are they important?
RRNs are personal accounts of overcoming mental health challenges used in national mental health campaigns. They serve as a source of hope, combat mental health stigma, and promote connection.
What are Single-Session Interventions (SSIs), and what is their purpose?
SSIs are structured, one-time therapy sessions that provide an alternative support pathway, especially when multiple sessions are not feasible due to limitations in workforce, cost, or accessibility.
What key information should be included in RBT session notes?
Session notes should include the date and time, objective observations of the client's behavior, antecedents, detailed behaviors, consequences, interventions used, client's progress, and any relevant environmental factors.
What are the best practices for writing RBT session notes?
Best practices include being precise and objective, using simple language, adopting a uniform structure, reviewing notes for accuracy, and maintaining client privacy.
What common mistakes should be avoided in RBT session notes?
Avoid vague descriptions, personal biases, omitting important information, inconsistent formatting, neglecting environmental influences, and failing to collaborate with the caregiving team.
Can you provide examples of templates for RBT session notes?
Examples include Daily Session Notes Template, Weekly Summary Template, and Behavior Incident Report Template. These templates cover various aspects such as observations, behaviors, interventions, and progress. Customization is recommended for effectiveness.
Is it better to handwrite or type session notes according to research?
A meta-analysis indicated that handwritten notes might be superior to typed ones in terms of performance, particularly when reviewed before assessments, suggesting that detailed documentation is beneficial for therapeutic analysis and improvement.